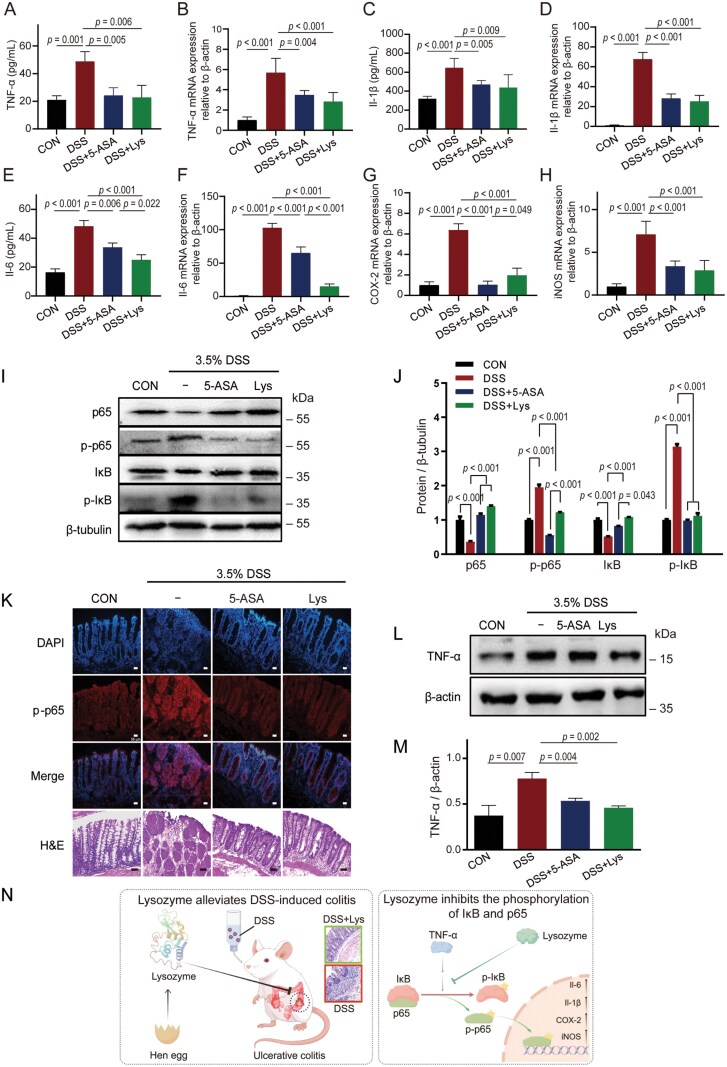
溶菌酶通过调节促炎因子和NF-κB活化减轻dss诱导的结肠炎。

IF 6
Life medicine Pub Date : 2025-06-14 eCollection Date: 2025-10-01 DOI:10.1093/lifemedi/lnaf020
Kai Wang, Lan Guo, Ting Wang, Fengmin Shi, Meihong Fu, Guojun Li, Songli Pan, Xianying Cao, Huanxiong Chen
{"title":"溶菌酶通过调节促炎因子和NF-κB活化减轻dss诱导的结肠炎。","authors":"Kai Wang, Lan Guo, Ting Wang, Fengmin Shi, Meihong Fu, Guojun Li, Songli Pan, Xianying Cao, Huanxiong Chen","doi":"10.1093/lifemedi/lnaf020","DOIUrl":null,"url":null,"abstract":"","PeriodicalId":74073,"journal":{"name":"Life medicine","volume":"4 5","pages":"lnaf020"},"PeriodicalIF":6.0000,"publicationDate":"2025-06-14","publicationTypes":"Journal Article","fieldsOfStudy":null,"isOpenAccess":false,"openAccessPdf":"https://www.ncbi.nlm.nih.gov/pmc/articles/PMC12507011/pdf/","citationCount":"0","resultStr":"{\"title\":\"Lysozyme alleviates DSS-induced colitis by modulating pro-inflammatory factors and NF-κB activation.\",\"authors\":\"Kai Wang, Lan Guo, Ting Wang, Fengmin Shi, Meihong Fu, Guojun Li, Songli Pan, Xianying Cao, Huanxiong Chen\",\"doi\":\"10.1093/lifemedi/lnaf020\",\"DOIUrl\":null,\"url\":null,\"abstract\":\"\",\"PeriodicalId\":74073,\"journal\":{\"name\":\"Life medicine\",\"volume\":\"4 5\",\"pages\":\"lnaf020\"},\"PeriodicalIF\":6.0000,\"publicationDate\":\"2025-06-14\",\"publicationTypes\":\"Journal Article\",\"fieldsOfStudy\":null,\"isOpenAccess\":false,\"openAccessPdf\":\"https://www.ncbi.nlm.nih.gov/pmc/articles/PMC12507011/pdf/\",\"citationCount\":\"0\",\"resultStr\":null,\"platform\":\"Semanticscholar\",\"paperid\":null,\"PeriodicalName\":\"Life medicine\",\"FirstCategoryId\":\"1085\",\"ListUrlMain\":\"https://doi.org/10.1093/lifemedi/lnaf020\",\"RegionNum\":0,\"RegionCategory\":null,\"ArticlePicture\":[],\"TitleCN\":null,\"AbstractTextCN\":null,\"PMCID\":null,\"EPubDate\":\"2025/10/1 0:00:00\",\"PubModel\":\"eCollection\",\"JCR\":\"\",\"JCRName\":\"\",\"Score\":null,\"Total\":0}","platform":"Semanticscholar","paperid":null,"PeriodicalName":"Life medicine","FirstCategoryId":"1085","ListUrlMain":"https://doi.org/10.1093/lifemedi/lnaf020","RegionNum":0,"RegionCategory":null,"ArticlePicture":[],"TitleCN":null,"AbstractTextCN":null,"PMCID":null,"EPubDate":"2025/10/1 0:00:00","PubModel":"eCollection","JCR":"","JCRName":"","Score":null,"Total":0}
引用次数: 0

摘要

本文章由计算机程序翻译,如有差异,请以英文原文为准。

Lysozyme alleviates DSS-induced colitis by modulating pro-inflammatory factors and NF-κB activation.

Lysozyme alleviates DSS-induced colitis by modulating pro-inflammatory factors and NF-κB activation.

Lysozyme alleviates DSS-induced colitis by modulating pro-inflammatory factors and NF-κB activation.
求助全文
通过发布文献求助,成功后即可免费获取论文全文。 去求助
来源期刊
自引率
0.00%
发文量
0
×
引用
GB/T 7714-2015
复制
MLA
复制
APA
复制
导出至
BibTeX EndNote RefMan NoteFirst NoteExpress
×
提示
您的信息不完整,为了账户安全,请先补充。
现在去补充
×
提示
您因"违规操作"
具体请查看互助需知
我知道了
×
提示
确定
请完成安全验证×
copy
已复制链接
快去分享给好友吧!
我知道了
右上角分享
点击右上角分享
0
联系我们:info@booksci.cn Book学术提供免费学术资源搜索服务,方便国内外学者检索中英文文献。致力于提供最便捷和优质的服务体验。 Copyright © 2023 布克学术 All rights reserved.
京ICP备2023020795号-1
ghs 京公网安备 11010802042870号
Book学术文献互助
Book学术文献互助群
群 号:604180095
Book学术官方微信