茶提取物对产大肠杆菌杆菌毒素感染的抗菌和细胞保护作用。

IF 4.6 2区 医学 Q1 INFECTIOUS DISEASES
Wipawadee Teppabut, Yingmanee Tragoolpua, Thida Kaewkod
{"title":"茶提取物对产大肠杆菌杆菌毒素感染的抗菌和细胞保护作用。","authors":"Wipawadee Teppabut, Yingmanee Tragoolpua, Thida Kaewkod","doi":"10.3390/antibiotics14090886","DOIUrl":null,"url":null,"abstract":"<p><p><b>Background/Objectives</b>: <i>Camellia sinensis</i> (L.) Kuntze or tea contains bioactive compounds such as catechin and caffeine, known for their antimicrobial and health-promoting properties. Colibactin-producing <i>Escherichia coli</i> are linked to genotoxicity in colon epithelial cells, potentially contributing to colorectal disease. This study aimed to evaluate the inhibitory effects of tea extracts (green, oolong, and black) and the phytochemicals catechin and caffeine on <i>E. coli</i> pathogenesis mediated by colibactin toxins, including transient infections, DNA damage, and cell cycle alterations in Caco-2 colon cells. <b>Methods</b>: Tea extracts were analyzed by HPLC for phytochemical content. Their antimicrobial activity against colibactin-producing <i>E. coli</i> (ATCC 25922) was assessed. Caco-2 cells were infected with the bacteria and treated with tea extracts or compounds. Cell viability was measured by MTT assay, DNA damage was measured by alkaline comet assay, and the expression of <i>CDK-1</i>, <i>CDK-2</i>, and <i>Ki-67</i> genes was measurd by qRT-PCR. <b>Results</b>: Tea extracts and catechin inhibited colibactin-producing <i>E. coli</i> and significantly protected Caco-2 cells. Oolong tea showed the highest protection (90.78 ± 2.76%), with others maintaining viability above 80%. DNA damage was markedly reduced, and cell cycle regulation improved. All extracts upregulated <i>CDK-1</i> and downregulated <i>CDK-2</i>, aiding in cell cycle restoration. <i>Ki-67</i> expression indicated enhanced cell proliferation during infection. <b>Conclusions</b>: This study highlights new findings showing that tea extracts, including green, oolong, and black tea, as well as the tea compounds catechin and caffeine, can protect against DNA damage and help maintain the normal cell cycle of colon cells infected with <i>E. coli</i>-producing colibactin toxin. These results support their potential role in preventing and mitigating infections caused by such <i>E. coli</i> strains while promoting colon cell health.</p>","PeriodicalId":54246,"journal":{"name":"Antibiotics-Basel","volume":"14 9","pages":""},"PeriodicalIF":4.6000,"publicationDate":"2025-09-02","publicationTypes":"Journal Article","fieldsOfStudy":null,"isOpenAccess":false,"openAccessPdf":"https://www.ncbi.nlm.nih.gov/pmc/articles/PMC12466732/pdf/","citationCount":"0","resultStr":"{\"title\":\"Antimicrobial and Cytoprotective Effects of Tea Extracts Against <i>Escherichia coli</i>-Producing Colibactin Toxin Infections.\",\"authors\":\"Wipawadee Teppabut, Yingmanee Tragoolpua, Thida Kaewkod\",\"doi\":\"10.3390/antibiotics14090886\",\"DOIUrl\":null,\"url\":null,\"abstract\":\"<p><p><b>Background/Objectives</b>: <i>Camellia sinensis</i> (L.) Kuntze or tea contains bioactive compounds such as catechin and caffeine, known for their antimicrobial and health-promoting properties. Colibactin-producing <i>Escherichia coli</i> are linked to genotoxicity in colon epithelial cells, potentially contributing to colorectal disease. This study aimed to evaluate the inhibitory effects of tea extracts (green, oolong, and black) and the phytochemicals catechin and caffeine on <i>E. coli</i> pathogenesis mediated by colibactin toxins, including transient infections, DNA damage, and cell cycle alterations in Caco-2 colon cells. <b>Methods</b>: Tea extracts were analyzed by HPLC for phytochemical content. Their antimicrobial activity against colibactin-producing <i>E. coli</i> (ATCC 25922) was assessed. Caco-2 cells were infected with the bacteria and treated with tea extracts or compounds. Cell viability was measured by MTT assay, DNA damage was measured by alkaline comet assay, and the expression of <i>CDK-1</i>, <i>CDK-2</i>, and <i>Ki-67</i> genes was measurd by qRT-PCR. <b>Results</b>: Tea extracts and catechin inhibited colibactin-producing <i>E. coli</i> and significantly protected Caco-2 cells. Oolong tea showed the highest protection (90.78 ± 2.76%), with others maintaining viability above 80%. DNA damage was markedly reduced, and cell cycle regulation improved. All extracts upregulated <i>CDK-1</i> and downregulated <i>CDK-2</i>, aiding in cell cycle restoration. <i>Ki-67</i> expression indicated enhanced cell proliferation during infection. <b>Conclusions</b>: This study highlights new findings showing that tea extracts, including green, oolong, and black tea, as well as the tea compounds catechin and caffeine, can protect against DNA damage and help maintain the normal cell cycle of colon cells infected with <i>E. coli</i>-producing colibactin toxin. These results support their potential role in preventing and mitigating infections caused by such <i>E. coli</i> strains while promoting colon cell health.</p>\",\"PeriodicalId\":54246,\"journal\":{\"name\":\"Antibiotics-Basel\",\"volume\":\"14 9\",\"pages\":\"\"},\"PeriodicalIF\":4.6000,\"publicationDate\":\"2025-09-02\",\"publicationTypes\":\"Journal Article\",\"fieldsOfStudy\":null,\"isOpenAccess\":false,\"openAccessPdf\":\"https://www.ncbi.nlm.nih.gov/pmc/articles/PMC12466732/pdf/\",\"citationCount\":\"0\",\"resultStr\":null,\"platform\":\"Semanticscholar\",\"paperid\":null,\"PeriodicalName\":\"Antibiotics-Basel\",\"FirstCategoryId\":\"3\",\"ListUrlMain\":\"https://doi.org/10.3390/antibiotics14090886\",\"RegionNum\":2,\"RegionCategory\":\"医学\",\"ArticlePicture\":[],\"TitleCN\":null,\"AbstractTextCN\":null,\"PMCID\":null,\"EPubDate\":\"\",\"PubModel\":\"\",\"JCR\":\"Q1\",\"JCRName\":\"INFECTIOUS DISEASES\",\"Score\":null,\"Total\":0}","platform":"Semanticscholar","paperid":null,"PeriodicalName":"Antibiotics-Basel","FirstCategoryId":"3","ListUrlMain":"https://doi.org/10.3390/antibiotics14090886","RegionNum":2,"RegionCategory":"医学","ArticlePicture":[],"TitleCN":null,"AbstractTextCN":null,"PMCID":null,"EPubDate":"","PubModel":"","JCR":"Q1","JCRName":"INFECTIOUS DISEASES","Score":null,"Total":0}
引用次数: 0

摘要

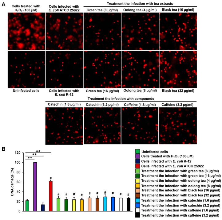
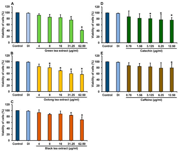
背景/目的:茶花(Camellia sinensis, L.)红茶含有生物活性化合物,如儿茶素和咖啡因,以其抗菌和促进健康的特性而闻名。产生大肠杆菌素的大肠杆菌与结肠上皮细胞的遗传毒性有关,可能导致结直肠疾病。本研究旨在评估茶提取物(绿茶、乌龙茶和红茶)和植物化学物质儿茶素和咖啡因对大肠杆菌毒素介导的大肠杆菌发病机制的抑制作用,包括短暂感染、DNA损伤和Caco-2结肠细胞的细胞周期改变。方法:采用高效液相色谱法测定茶叶提取物的植物化学成分。测定了它们对产生大肠杆菌素的大肠杆菌(ATCC 25922)的抑菌活性。用细菌感染Caco-2细胞,并用茶提取物或化合物处理。MTT法检测细胞活力,碱性彗星法检测DNA损伤,qRT-PCR法检测CDK-1、CDK-2、Ki-67基因表达。结果:茶提取物和儿茶素对大肠杆菌产生大肠杆菌素有抑制作用,对Caco-2细胞有明显保护作用。乌龙茶的保护作用最高(90.78±2.76%),其余茶的保护作用均在80%以上。DNA损伤明显减少,细胞周期调节改善。所有提取物上调CDK-1,下调CDK-2,有助于细胞周期恢复。Ki-67表达表明感染期间细胞增殖增强。结论:这项研究强调了新的发现,表明茶叶提取物,包括绿茶、乌龙茶和红茶,以及茶叶化合物儿茶素和咖啡因,可以防止DNA损伤,并有助于维持感染大肠杆菌产生大肠杆菌毒素的结肠细胞的正常细胞周期。这些结果支持它们在预防和减轻由这些大肠杆菌菌株引起的感染,同时促进结肠细胞健康方面的潜在作用。
本文章由计算机程序翻译,如有差异,请以英文原文为准。

Antimicrobial and Cytoprotective Effects of Tea Extracts Against <i>Escherichia coli</i>-Producing Colibactin Toxin Infections.

Antimicrobial and Cytoprotective Effects of Tea Extracts Against <i>Escherichia coli</i>-Producing Colibactin Toxin Infections.

Antimicrobial and Cytoprotective Effects of Tea Extracts Against <i>Escherichia coli</i>-Producing Colibactin Toxin Infections.

Antimicrobial and Cytoprotective Effects of Tea Extracts Against Escherichia coli-Producing Colibactin Toxin Infections.

Background/Objectives: Camellia sinensis (L.) Kuntze or tea contains bioactive compounds such as catechin and caffeine, known for their antimicrobial and health-promoting properties. Colibactin-producing Escherichia coli are linked to genotoxicity in colon epithelial cells, potentially contributing to colorectal disease. This study aimed to evaluate the inhibitory effects of tea extracts (green, oolong, and black) and the phytochemicals catechin and caffeine on E. coli pathogenesis mediated by colibactin toxins, including transient infections, DNA damage, and cell cycle alterations in Caco-2 colon cells. Methods: Tea extracts were analyzed by HPLC for phytochemical content. Their antimicrobial activity against colibactin-producing E. coli (ATCC 25922) was assessed. Caco-2 cells were infected with the bacteria and treated with tea extracts or compounds. Cell viability was measured by MTT assay, DNA damage was measured by alkaline comet assay, and the expression of CDK-1, CDK-2, and Ki-67 genes was measurd by qRT-PCR. Results: Tea extracts and catechin inhibited colibactin-producing E. coli and significantly protected Caco-2 cells. Oolong tea showed the highest protection (90.78 ± 2.76%), with others maintaining viability above 80%. DNA damage was markedly reduced, and cell cycle regulation improved. All extracts upregulated CDK-1 and downregulated CDK-2, aiding in cell cycle restoration. Ki-67 expression indicated enhanced cell proliferation during infection. Conclusions: This study highlights new findings showing that tea extracts, including green, oolong, and black tea, as well as the tea compounds catechin and caffeine, can protect against DNA damage and help maintain the normal cell cycle of colon cells infected with E. coli-producing colibactin toxin. These results support their potential role in preventing and mitigating infections caused by such E. coli strains while promoting colon cell health.

求助全文
通过发布文献求助,成功后即可免费获取论文全文。 去求助
来源期刊
Antibiotics-Basel
Antibiotics-Basel Pharmacology, Toxicology and Pharmaceutics-General Pharmacology, Toxicology and Pharmaceutics
CiteScore
7.30
自引率
14.60%
发文量
1547
审稿时长
11 weeks
期刊介绍: Antibiotics (ISSN 2079-6382) is an open access, peer reviewed journal on all aspects of antibiotics. Antibiotics is a multi-disciplinary journal encompassing the general fields of biochemistry, chemistry, genetics, microbiology and pharmacology. Our aim is to encourage scientists to publish their experimental and theoretical results in as much detail as possible. Therefore, there is no restriction on the length of papers.
×
引用
GB/T 7714-2015
复制
MLA
复制
APA
复制
导出至
BibTeX EndNote RefMan NoteFirst NoteExpress
×
提示
您的信息不完整,为了账户安全,请先补充。
现在去补充
×
提示
您因"违规操作"
具体请查看互助需知
我知道了
×
提示
确定
请完成安全验证×
copy
已复制链接
快去分享给好友吧!
我知道了
右上角分享
点击右上角分享
0
联系我们:info@booksci.cn Book学术提供免费学术资源搜索服务,方便国内外学者检索中英文文献。致力于提供最便捷和优质的服务体验。 Copyright © 2023 布克学术 All rights reserved.
京ICP备2023020795号-1
ghs 京公网安备 11010802042870号
Book学术文献互助
Book学术文献互助群
群 号:604180095
Book学术官方微信