血脂与12种癌症风险的性别和种族特异性关联:来自两个大型队列的506,381名成年人的研究结果

IF 6.6 2区 医学 Q1 BIOCHEMISTRY & MOLECULAR BIOLOGY
Minh Nguyen Thien, Ji Woo Baek, Yeun Soo Yang, Sun Ha Jee
{"title":"血脂与12种癌症风险的性别和种族特异性关联:来自两个大型队列的506,381名成年人的研究结果","authors":"Minh Nguyen Thien, Ji Woo Baek, Yeun Soo Yang, Sun Ha Jee","doi":"10.3390/antiox14091135","DOIUrl":null,"url":null,"abstract":"<p><p>The contribution of serum lipids to carcinogenesis, including their effects on inflammation and oxidative stress, remains debated due to inconsistent evidence across populations. This study aimed to elucidate sex- and ethnic-specific associations between serum lipid indices and the risk of 12 common cancers in two large, distinct populations. We conducted a pooled analysis of 506,381 participants from the UK Biobank (UKB) and the Korean Cancer Prevention Study-II (KCPS-II) cohort, with median follow-ups of 12.0 and 13.0 years, respectively. Multivariable-adjusted Cox hazards models were used to estimate hazard ratios (HRs) for the association between baseline lipids and cancer incidence. In the UKB, a one-standard deviation (1-SD) increase in HDL-C was associated with a decreased overall cancer risk (HR 0.982, 95% CI: 0.969-0.995); meanwhile, a 1-SD increase in LDL-C was associated with an increased risk (HR 1.021, 1.009-1.034); higher HDL-C was linked to an increased risk of cervical cancer (HR 1.167, 1.019-1.337) and prostate cancer (HR 1.025, 1.001-1.049). These associations were not significant in the KCPS-II. The association between serum lipids and cancer risk is substantially modified by sex and ethnicity, suggesting that universal lipid-based prevention strategies may be inappropriate and underscoring the need for population-specific research.</p>","PeriodicalId":7984,"journal":{"name":"Antioxidants","volume":"14 9","pages":""},"PeriodicalIF":6.6000,"publicationDate":"2025-09-19","publicationTypes":"Journal Article","fieldsOfStudy":null,"isOpenAccess":false,"openAccessPdf":"https://www.ncbi.nlm.nih.gov/pmc/articles/PMC12466349/pdf/","citationCount":"0","resultStr":"{\"title\":\"Sex- and Ethnic-Specific Associations of Serum Lipids with Risk of 12 Cancers: Findings from 506,381 Adults in Two Large Cohorts.\",\"authors\":\"Minh Nguyen Thien, Ji Woo Baek, Yeun Soo Yang, Sun Ha Jee\",\"doi\":\"10.3390/antiox14091135\",\"DOIUrl\":null,\"url\":null,\"abstract\":\"<p><p>The contribution of serum lipids to carcinogenesis, including their effects on inflammation and oxidative stress, remains debated due to inconsistent evidence across populations. This study aimed to elucidate sex- and ethnic-specific associations between serum lipid indices and the risk of 12 common cancers in two large, distinct populations. We conducted a pooled analysis of 506,381 participants from the UK Biobank (UKB) and the Korean Cancer Prevention Study-II (KCPS-II) cohort, with median follow-ups of 12.0 and 13.0 years, respectively. Multivariable-adjusted Cox hazards models were used to estimate hazard ratios (HRs) for the association between baseline lipids and cancer incidence. In the UKB, a one-standard deviation (1-SD) increase in HDL-C was associated with a decreased overall cancer risk (HR 0.982, 95% CI: 0.969-0.995); meanwhile, a 1-SD increase in LDL-C was associated with an increased risk (HR 1.021, 1.009-1.034); higher HDL-C was linked to an increased risk of cervical cancer (HR 1.167, 1.019-1.337) and prostate cancer (HR 1.025, 1.001-1.049). These associations were not significant in the KCPS-II. The association between serum lipids and cancer risk is substantially modified by sex and ethnicity, suggesting that universal lipid-based prevention strategies may be inappropriate and underscoring the need for population-specific research.</p>\",\"PeriodicalId\":7984,\"journal\":{\"name\":\"Antioxidants\",\"volume\":\"14 9\",\"pages\":\"\"},\"PeriodicalIF\":6.6000,\"publicationDate\":\"2025-09-19\",\"publicationTypes\":\"Journal Article\",\"fieldsOfStudy\":null,\"isOpenAccess\":false,\"openAccessPdf\":\"https://www.ncbi.nlm.nih.gov/pmc/articles/PMC12466349/pdf/\",\"citationCount\":\"0\",\"resultStr\":null,\"platform\":\"Semanticscholar\",\"paperid\":null,\"PeriodicalName\":\"Antioxidants\",\"FirstCategoryId\":\"3\",\"ListUrlMain\":\"https://doi.org/10.3390/antiox14091135\",\"RegionNum\":2,\"RegionCategory\":\"医学\",\"ArticlePicture\":[],\"TitleCN\":null,\"AbstractTextCN\":null,\"PMCID\":null,\"EPubDate\":\"\",\"PubModel\":\"\",\"JCR\":\"Q1\",\"JCRName\":\"BIOCHEMISTRY & MOLECULAR BIOLOGY\",\"Score\":null,\"Total\":0}","platform":"Semanticscholar","paperid":null,"PeriodicalName":"Antioxidants","FirstCategoryId":"3","ListUrlMain":"https://doi.org/10.3390/antiox14091135","RegionNum":2,"RegionCategory":"医学","ArticlePicture":[],"TitleCN":null,"AbstractTextCN":null,"PMCID":null,"EPubDate":"","PubModel":"","JCR":"Q1","JCRName":"BIOCHEMISTRY & MOLECULAR BIOLOGY","Score":null,"Total":0}
引用次数: 0

摘要

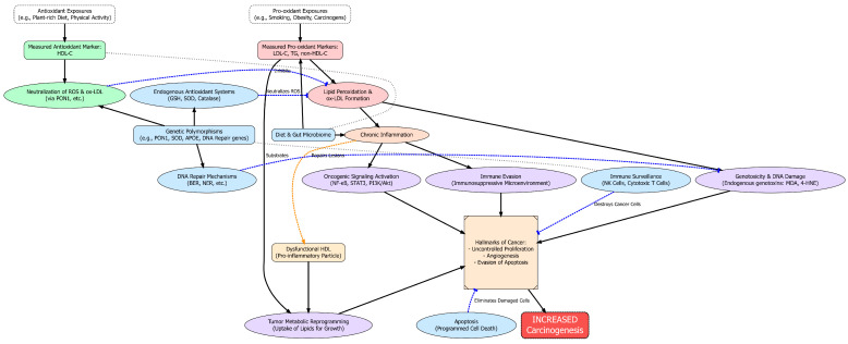
血脂对致癌的作用,包括它们对炎症和氧化应激的影响,由于在人群中的证据不一致,仍然存在争议。本研究旨在阐明两大不同人群中血脂指数与12种常见癌症风险之间的性别和种族特异性关联。我们对来自英国生物银行(UKB)和韩国癌症预防研究- ii (KCPS-II)队列的506381名参与者进行了汇总分析,中位随访时间分别为12.0年和13.0年。多变量校正Cox风险模型用于估计基线脂质与癌症发病率之间关联的风险比(hr)。在英国,HDL-C的一个标准偏差(1-SD)增加与总体癌症风险降低相关(HR 0.982, 95% CI: 0.969-0.995);同时,LDL-C升高1个标准差与风险增加相关(HR 1.021, 1.009-1.034);高HDL-C与宫颈癌(HR 1.167, 1.019-1.337)和前列腺癌(HR 1.025, 1.001-1.049)的风险增加有关。这些关联在KCPS-II中不显著。血清脂质与癌症风险之间的关系因性别和种族的不同而发生了很大的变化,这表明普遍的以脂质为基础的预防策略可能是不合适的,并强调了对特定人群进行研究的必要性。
本文章由计算机程序翻译,如有差异,请以英文原文为准。

Sex- and Ethnic-Specific Associations of Serum Lipids with Risk of 12 Cancers: Findings from 506,381 Adults in Two Large Cohorts.

Sex- and Ethnic-Specific Associations of Serum Lipids with Risk of 12 Cancers: Findings from 506,381 Adults in Two Large Cohorts.

The contribution of serum lipids to carcinogenesis, including their effects on inflammation and oxidative stress, remains debated due to inconsistent evidence across populations. This study aimed to elucidate sex- and ethnic-specific associations between serum lipid indices and the risk of 12 common cancers in two large, distinct populations. We conducted a pooled analysis of 506,381 participants from the UK Biobank (UKB) and the Korean Cancer Prevention Study-II (KCPS-II) cohort, with median follow-ups of 12.0 and 13.0 years, respectively. Multivariable-adjusted Cox hazards models were used to estimate hazard ratios (HRs) for the association between baseline lipids and cancer incidence. In the UKB, a one-standard deviation (1-SD) increase in HDL-C was associated with a decreased overall cancer risk (HR 0.982, 95% CI: 0.969-0.995); meanwhile, a 1-SD increase in LDL-C was associated with an increased risk (HR 1.021, 1.009-1.034); higher HDL-C was linked to an increased risk of cervical cancer (HR 1.167, 1.019-1.337) and prostate cancer (HR 1.025, 1.001-1.049). These associations were not significant in the KCPS-II. The association between serum lipids and cancer risk is substantially modified by sex and ethnicity, suggesting that universal lipid-based prevention strategies may be inappropriate and underscoring the need for population-specific research.

求助全文
通过发布文献求助,成功后即可免费获取论文全文。 去求助
来源期刊
Antioxidants
Antioxidants Biochemistry, Genetics and Molecular Biology-Physiology
CiteScore
10.60
自引率
11.40%
发文量
2123
审稿时长
16.3 days
期刊介绍: Antioxidants (ISSN 2076-3921), provides an advanced forum for studies related to the science and technology of antioxidants. It publishes research papers, reviews and communications. Our aim is to encourage scientists to publish their experimental and theoretical results in as much detail as possible. There is no restriction on the length of the papers. The full experimental details must be provided so that the results can be reproduced. Electronic files and software regarding the full details of the calculation or experimental procedure, if unable to be published in a normal way, can be deposited as supplementary electronic material.
×
引用
GB/T 7714-2015
复制
MLA
复制
APA
复制
导出至
BibTeX EndNote RefMan NoteFirst NoteExpress
×
提示
您的信息不完整,为了账户安全,请先补充。
现在去补充
×
提示
您因"违规操作"
具体请查看互助需知
我知道了
×
提示
确定
请完成安全验证×
copy
已复制链接
快去分享给好友吧!
我知道了
右上角分享
点击右上角分享
0
联系我们:info@booksci.cn Book学术提供免费学术资源搜索服务,方便国内外学者检索中英文文献。致力于提供最便捷和优质的服务体验。 Copyright © 2023 布克学术 All rights reserved.
京ICP备2023020795号-1
ghs 京公网安备 11010802042870号
Book学术文献互助
Book学术文献互助群
群 号:604180095
Book学术官方微信