在氧-葡萄糖剥夺/再氧化模型中,抑制红外光减弱线粒体过度活跃并加速线粒体稳态恢复。

IF 6.6 2区 医学 Q1 BIOCHEMISTRY & MOLECULAR BIOLOGY
Lucynda Pham, Tasnim Arroum, Paul T Morse, Jamie Bell, Moh H Malek, Thomas H Sanderson, Maik Hüttemann
{"title":"在氧-葡萄糖剥夺/再氧化模型中,抑制红外光减弱线粒体过度活跃并加速线粒体稳态恢复。","authors":"Lucynda Pham, Tasnim Arroum, Paul T Morse, Jamie Bell, Moh H Malek, Thomas H Sanderson, Maik Hüttemann","doi":"10.3390/antiox14091119","DOIUrl":null,"url":null,"abstract":"<p><p>Ischemia/reperfusion (I/R) injury following stroke results in increased neuronal cell death due to mitochondrial hyperactivity. Ischemia results in loss of regulatory phosphorylations on cytochrome <i>c</i> oxidase (COX) and cytochrome <i>c</i> of the electron transport chain (ETC), priming COX for hyperactivity. During reperfusion, the ETC operates at maximal speed, resulting in hyperpolarization of the mitochondrial membrane potential (ΔΨ<sub>m</sub>) and reactive oxygen species (ROS) production. We have shown that COX-inhibitory near-infrared light (IRL) provides neuroprotection in small and large animal models of brain I/R injury. IRL therapy is non-invasive and non-pharmacological and does not rely on blood flow. We identified specific wavelengths of IRL, 750 and 950 nm, that inhibit COX activity. To model the mitochondrial effects following neuronal I/R, SH-SY5Y cells underwent oxygen-glucose deprivation/reoxygenation (OGD/R) ± IRL applied at the time of reoxygenation. Untreated cells exhibited ΔΨ<sub>m</sub> hyperpolarization, whereas IRL treated cells showed no significant difference compared to control. IRL treatment suppressed ROS production, decreased the level of cell death, and reduced the time to normalize mitochondrial activity to baseline levels from 4-5 to 2.5 h of reperfusion time. We show that IRL treatment is protective by limiting ΔΨ<sub>m</sub> hyperpolarization and ROS production, and by speeding up cellular recovery.</p>","PeriodicalId":7984,"journal":{"name":"Antioxidants","volume":"14 9","pages":""},"PeriodicalIF":6.6000,"publicationDate":"2025-09-15","publicationTypes":"Journal Article","fieldsOfStudy":null,"isOpenAccess":false,"openAccessPdf":"https://www.ncbi.nlm.nih.gov/pmc/articles/PMC12466360/pdf/","citationCount":"0","resultStr":"{\"title\":\"Inhibitory Infrared Light Attenuates Mitochondrial Hyperactivity and Accelerates Restoration of Mitochondrial Homeostasis in an Oxygen-Glucose Deprivation/Reoxygenation Model.\",\"authors\":\"Lucynda Pham, Tasnim Arroum, Paul T Morse, Jamie Bell, Moh H Malek, Thomas H Sanderson, Maik Hüttemann\",\"doi\":\"10.3390/antiox14091119\",\"DOIUrl\":null,\"url\":null,\"abstract\":\"<p><p>Ischemia/reperfusion (I/R) injury following stroke results in increased neuronal cell death due to mitochondrial hyperactivity. Ischemia results in loss of regulatory phosphorylations on cytochrome <i>c</i> oxidase (COX) and cytochrome <i>c</i> of the electron transport chain (ETC), priming COX for hyperactivity. During reperfusion, the ETC operates at maximal speed, resulting in hyperpolarization of the mitochondrial membrane potential (ΔΨ<sub>m</sub>) and reactive oxygen species (ROS) production. We have shown that COX-inhibitory near-infrared light (IRL) provides neuroprotection in small and large animal models of brain I/R injury. IRL therapy is non-invasive and non-pharmacological and does not rely on blood flow. We identified specific wavelengths of IRL, 750 and 950 nm, that inhibit COX activity. To model the mitochondrial effects following neuronal I/R, SH-SY5Y cells underwent oxygen-glucose deprivation/reoxygenation (OGD/R) ± IRL applied at the time of reoxygenation. Untreated cells exhibited ΔΨ<sub>m</sub> hyperpolarization, whereas IRL treated cells showed no significant difference compared to control. IRL treatment suppressed ROS production, decreased the level of cell death, and reduced the time to normalize mitochondrial activity to baseline levels from 4-5 to 2.5 h of reperfusion time. We show that IRL treatment is protective by limiting ΔΨ<sub>m</sub> hyperpolarization and ROS production, and by speeding up cellular recovery.</p>\",\"PeriodicalId\":7984,\"journal\":{\"name\":\"Antioxidants\",\"volume\":\"14 9\",\"pages\":\"\"},\"PeriodicalIF\":6.6000,\"publicationDate\":\"2025-09-15\",\"publicationTypes\":\"Journal Article\",\"fieldsOfStudy\":null,\"isOpenAccess\":false,\"openAccessPdf\":\"https://www.ncbi.nlm.nih.gov/pmc/articles/PMC12466360/pdf/\",\"citationCount\":\"0\",\"resultStr\":null,\"platform\":\"Semanticscholar\",\"paperid\":null,\"PeriodicalName\":\"Antioxidants\",\"FirstCategoryId\":\"3\",\"ListUrlMain\":\"https://doi.org/10.3390/antiox14091119\",\"RegionNum\":2,\"RegionCategory\":\"医学\",\"ArticlePicture\":[],\"TitleCN\":null,\"AbstractTextCN\":null,\"PMCID\":null,\"EPubDate\":\"\",\"PubModel\":\"\",\"JCR\":\"Q1\",\"JCRName\":\"BIOCHEMISTRY & MOLECULAR BIOLOGY\",\"Score\":null,\"Total\":0}","platform":"Semanticscholar","paperid":null,"PeriodicalName":"Antioxidants","FirstCategoryId":"3","ListUrlMain":"https://doi.org/10.3390/antiox14091119","RegionNum":2,"RegionCategory":"医学","ArticlePicture":[],"TitleCN":null,"AbstractTextCN":null,"PMCID":null,"EPubDate":"","PubModel":"","JCR":"Q1","JCRName":"BIOCHEMISTRY & MOLECULAR BIOLOGY","Score":null,"Total":0}
引用次数: 0

摘要

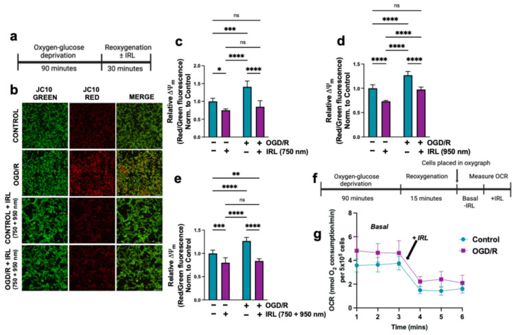
脑卒中后缺血/再灌注(I/R)损伤导致线粒体过度活跃导致神经元细胞死亡增加。缺血导致细胞色素c氧化酶(COX)和细胞色素c电子传递链(ETC)的调节性磷酸化丧失,引发COX过度活跃。在再灌注过程中,ETC以最大速度运行,导致线粒体膜电位超极化(ΔΨm)和活性氧(ROS)的产生。我们已经证明cox抑制近红外光(IRL)在脑I/R损伤的小型和大型动物模型中提供神经保护。IRL治疗是非侵入性和非药物的,不依赖于血流。我们确定了特定波长的IRL, 750和950 nm,抑制COX活性。为了模拟神经元I/R后的线粒体效应,SH-SY5Y细胞接受氧-葡萄糖剥夺/再氧化(OGD/R)±再氧化时施加的IRL。未处理的细胞表现出ΔΨm超极化,而IRL处理的细胞与对照组相比没有显著差异。IRL处理抑制了ROS的产生,降低了细胞死亡水平,并将线粒体活性正常化至基线水平的时间从再灌注时间的4-5小时缩短至2.5小时。我们发现IRL处理通过限制ΔΨm超极化和ROS的产生,并通过加速细胞恢复,具有保护作用。
本文章由计算机程序翻译,如有差异,请以英文原文为准。

Inhibitory Infrared Light Attenuates Mitochondrial Hyperactivity and Accelerates Restoration of Mitochondrial Homeostasis in an Oxygen-Glucose Deprivation/Reoxygenation Model.

Inhibitory Infrared Light Attenuates Mitochondrial Hyperactivity and Accelerates Restoration of Mitochondrial Homeostasis in an Oxygen-Glucose Deprivation/Reoxygenation Model.

Inhibitory Infrared Light Attenuates Mitochondrial Hyperactivity and Accelerates Restoration of Mitochondrial Homeostasis in an Oxygen-Glucose Deprivation/Reoxygenation Model.

Inhibitory Infrared Light Attenuates Mitochondrial Hyperactivity and Accelerates Restoration of Mitochondrial Homeostasis in an Oxygen-Glucose Deprivation/Reoxygenation Model.

Ischemia/reperfusion (I/R) injury following stroke results in increased neuronal cell death due to mitochondrial hyperactivity. Ischemia results in loss of regulatory phosphorylations on cytochrome c oxidase (COX) and cytochrome c of the electron transport chain (ETC), priming COX for hyperactivity. During reperfusion, the ETC operates at maximal speed, resulting in hyperpolarization of the mitochondrial membrane potential (ΔΨm) and reactive oxygen species (ROS) production. We have shown that COX-inhibitory near-infrared light (IRL) provides neuroprotection in small and large animal models of brain I/R injury. IRL therapy is non-invasive and non-pharmacological and does not rely on blood flow. We identified specific wavelengths of IRL, 750 and 950 nm, that inhibit COX activity. To model the mitochondrial effects following neuronal I/R, SH-SY5Y cells underwent oxygen-glucose deprivation/reoxygenation (OGD/R) ± IRL applied at the time of reoxygenation. Untreated cells exhibited ΔΨm hyperpolarization, whereas IRL treated cells showed no significant difference compared to control. IRL treatment suppressed ROS production, decreased the level of cell death, and reduced the time to normalize mitochondrial activity to baseline levels from 4-5 to 2.5 h of reperfusion time. We show that IRL treatment is protective by limiting ΔΨm hyperpolarization and ROS production, and by speeding up cellular recovery.

求助全文
通过发布文献求助,成功后即可免费获取论文全文。 去求助
来源期刊
Antioxidants
Antioxidants Biochemistry, Genetics and Molecular Biology-Physiology
CiteScore
10.60
自引率
11.40%
发文量
2123
审稿时长
16.3 days
期刊介绍: Antioxidants (ISSN 2076-3921), provides an advanced forum for studies related to the science and technology of antioxidants. It publishes research papers, reviews and communications. Our aim is to encourage scientists to publish their experimental and theoretical results in as much detail as possible. There is no restriction on the length of the papers. The full experimental details must be provided so that the results can be reproduced. Electronic files and software regarding the full details of the calculation or experimental procedure, if unable to be published in a normal way, can be deposited as supplementary electronic material.
×
引用
GB/T 7714-2015
复制
MLA
复制
APA
复制
导出至
BibTeX EndNote RefMan NoteFirst NoteExpress
×
提示
您的信息不完整,为了账户安全,请先补充。
现在去补充
×
提示
您因"违规操作"
具体请查看互助需知
我知道了
×
提示
确定
请完成安全验证×
copy
已复制链接
快去分享给好友吧!
我知道了
右上角分享
点击右上角分享
0
联系我们:info@booksci.cn Book学术提供免费学术资源搜索服务,方便国内外学者检索中英文文献。致力于提供最便捷和优质的服务体验。 Copyright © 2023 布克学术 All rights reserved.
京ICP备2023020795号-1
ghs 京公网安备 11010802042870号
Book学术文献互助
Book学术文献互助群
群 号:604180095
Book学术官方微信