抗氧化纳米颗粒在免疫介导炎性疾病中的应用。

IF 6.6 2区 医学 Q1 BIOCHEMISTRY & MOLECULAR BIOLOGY
Hong-Wei Shi, Bo-Cheng Yang, Yun-Qing Ren, Yi Xue
{"title":"抗氧化纳米颗粒在免疫介导炎性疾病中的应用。","authors":"Hong-Wei Shi, Bo-Cheng Yang, Yun-Qing Ren, Yi Xue","doi":"10.3390/antiox14091128","DOIUrl":null,"url":null,"abstract":"<p><p>Immune-mediated inflammatory diseases (IMIDs) encompass a wide range of disorders, including autoimmune, acute, and chronic inflammatory conditions, which are often characterized by immune dysregulation and excessive oxidative stress. Oxidative stress plays a pivotal role in the initiation and progression of these diseases by promoting tissue damage and sustaining inflammation. However, conventional antioxidant therapies are limited by poor bioavailability, inadequate targeting, and short-lived efficacy. In recent years, nano-antioxidants have emerged as a promising therapeutic approach due to their enhanced stability, targeted delivery capabilities, and multifunctional therapeutic effects. This review provides a comprehensive overview of recent advances in the application of nano-antioxidants in the treatment of IMIDs. Their therapeutic roles are categorized into three major groups: autoimmune diseases, acute inflammatory diseases, and chronic inflammatory diseases. In autoimmune disorders such as alopecia areata and multiple sclerosis, nano-antioxidants have demonstrated the ability to reduce oxidative damage, modulate immune responses, and alleviate clinical symptoms. In acute inflammatory conditions, including acute kidney injury and acute liver injury, these nanomaterials exert protective effects by scavenging ROS, mitigating tissue injury, and restoring organ function. In chronic inflammatory diseases such as inflammatory bowel disease and ulcerative colitis, nano-antioxidants contribute to maintaining mucosal integrity, suppressing chronic inflammation, and improving therapeutic outcomes through localized delivery and sustained release. In summary, nano-antioxidants represent a novel and promising therapeutic strategy for the management of IMIDs. Their unique physicochemical properties offer significant advantages over traditional treatments. Further research is needed to optimize their delivery platforms, evaluate long-term safety, and facilitate clinical translation.</p>","PeriodicalId":7984,"journal":{"name":"Antioxidants","volume":"14 9","pages":""},"PeriodicalIF":6.6000,"publicationDate":"2025-09-18","publicationTypes":"Journal Article","fieldsOfStudy":null,"isOpenAccess":false,"openAccessPdf":"https://www.ncbi.nlm.nih.gov/pmc/articles/PMC12466755/pdf/","citationCount":"0","resultStr":"{\"title\":\"Applications of Antioxidant Nanoparticles in Immune-Mediated Inflammatory Diseases.\",\"authors\":\"Hong-Wei Shi, Bo-Cheng Yang, Yun-Qing Ren, Yi Xue\",\"doi\":\"10.3390/antiox14091128\",\"DOIUrl\":null,\"url\":null,\"abstract\":\"<p><p>Immune-mediated inflammatory diseases (IMIDs) encompass a wide range of disorders, including autoimmune, acute, and chronic inflammatory conditions, which are often characterized by immune dysregulation and excessive oxidative stress. Oxidative stress plays a pivotal role in the initiation and progression of these diseases by promoting tissue damage and sustaining inflammation. However, conventional antioxidant therapies are limited by poor bioavailability, inadequate targeting, and short-lived efficacy. In recent years, nano-antioxidants have emerged as a promising therapeutic approach due to their enhanced stability, targeted delivery capabilities, and multifunctional therapeutic effects. This review provides a comprehensive overview of recent advances in the application of nano-antioxidants in the treatment of IMIDs. Their therapeutic roles are categorized into three major groups: autoimmune diseases, acute inflammatory diseases, and chronic inflammatory diseases. In autoimmune disorders such as alopecia areata and multiple sclerosis, nano-antioxidants have demonstrated the ability to reduce oxidative damage, modulate immune responses, and alleviate clinical symptoms. In acute inflammatory conditions, including acute kidney injury and acute liver injury, these nanomaterials exert protective effects by scavenging ROS, mitigating tissue injury, and restoring organ function. In chronic inflammatory diseases such as inflammatory bowel disease and ulcerative colitis, nano-antioxidants contribute to maintaining mucosal integrity, suppressing chronic inflammation, and improving therapeutic outcomes through localized delivery and sustained release. In summary, nano-antioxidants represent a novel and promising therapeutic strategy for the management of IMIDs. Their unique physicochemical properties offer significant advantages over traditional treatments. Further research is needed to optimize their delivery platforms, evaluate long-term safety, and facilitate clinical translation.</p>\",\"PeriodicalId\":7984,\"journal\":{\"name\":\"Antioxidants\",\"volume\":\"14 9\",\"pages\":\"\"},\"PeriodicalIF\":6.6000,\"publicationDate\":\"2025-09-18\",\"publicationTypes\":\"Journal Article\",\"fieldsOfStudy\":null,\"isOpenAccess\":false,\"openAccessPdf\":\"https://www.ncbi.nlm.nih.gov/pmc/articles/PMC12466755/pdf/\",\"citationCount\":\"0\",\"resultStr\":null,\"platform\":\"Semanticscholar\",\"paperid\":null,\"PeriodicalName\":\"Antioxidants\",\"FirstCategoryId\":\"3\",\"ListUrlMain\":\"https://doi.org/10.3390/antiox14091128\",\"RegionNum\":2,\"RegionCategory\":\"医学\",\"ArticlePicture\":[],\"TitleCN\":null,\"AbstractTextCN\":null,\"PMCID\":null,\"EPubDate\":\"\",\"PubModel\":\"\",\"JCR\":\"Q1\",\"JCRName\":\"BIOCHEMISTRY & MOLECULAR BIOLOGY\",\"Score\":null,\"Total\":0}","platform":"Semanticscholar","paperid":null,"PeriodicalName":"Antioxidants","FirstCategoryId":"3","ListUrlMain":"https://doi.org/10.3390/antiox14091128","RegionNum":2,"RegionCategory":"医学","ArticlePicture":[],"TitleCN":null,"AbstractTextCN":null,"PMCID":null,"EPubDate":"","PubModel":"","JCR":"Q1","JCRName":"BIOCHEMISTRY & MOLECULAR BIOLOGY","Score":null,"Total":0}
引用次数: 0

摘要

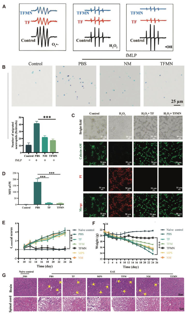
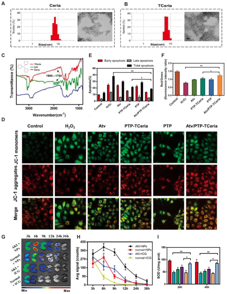
免疫介导的炎症性疾病(IMIDs)包括范围广泛的疾病,包括自身免疫、急性和慢性炎症,通常以免疫失调和过度氧化应激为特征。氧化应激通过促进组织损伤和维持炎症在这些疾病的发生和发展中起着关键作用。然而,传统的抗氧化治疗受到生物利用度差、靶向性不足和疗效短暂的限制。近年来,纳米抗氧化剂因其增强的稳定性、靶向递送能力和多功能治疗效果而成为一种有前景的治疗方法。本文综述了近年来纳米抗氧化剂在治疗IMIDs中的应用进展。它们的治疗作用可分为三大类:自身免疫性疾病、急性炎性疾病和慢性炎性疾病。在斑秃和多发性硬化症等自身免疫性疾病中,纳米抗氧化剂已被证明具有减少氧化损伤、调节免疫反应和减轻临床症状的能力。在急性炎症条件下,包括急性肾损伤和急性肝损伤,这些纳米材料通过清除活性氧,减轻组织损伤,恢复器官功能发挥保护作用。在慢性炎症性疾病中,如炎症性肠病和溃疡性结肠炎,纳米抗氧化剂有助于维持粘膜完整性,抑制慢性炎症,并通过局部递送和持续释放改善治疗结果。总之,纳米抗氧化剂代表了一种新的和有前途的治疗策略来管理IMIDs。它们独特的物理化学特性提供了比传统疗法显著的优势。需要进一步的研究来优化它们的给药平台,评估长期安全性,并促进临床转化。
本文章由计算机程序翻译,如有差异,请以英文原文为准。

Applications of Antioxidant Nanoparticles in Immune-Mediated Inflammatory Diseases.

Applications of Antioxidant Nanoparticles in Immune-Mediated Inflammatory Diseases.

Applications of Antioxidant Nanoparticles in Immune-Mediated Inflammatory Diseases.

Applications of Antioxidant Nanoparticles in Immune-Mediated Inflammatory Diseases.

Immune-mediated inflammatory diseases (IMIDs) encompass a wide range of disorders, including autoimmune, acute, and chronic inflammatory conditions, which are often characterized by immune dysregulation and excessive oxidative stress. Oxidative stress plays a pivotal role in the initiation and progression of these diseases by promoting tissue damage and sustaining inflammation. However, conventional antioxidant therapies are limited by poor bioavailability, inadequate targeting, and short-lived efficacy. In recent years, nano-antioxidants have emerged as a promising therapeutic approach due to their enhanced stability, targeted delivery capabilities, and multifunctional therapeutic effects. This review provides a comprehensive overview of recent advances in the application of nano-antioxidants in the treatment of IMIDs. Their therapeutic roles are categorized into three major groups: autoimmune diseases, acute inflammatory diseases, and chronic inflammatory diseases. In autoimmune disorders such as alopecia areata and multiple sclerosis, nano-antioxidants have demonstrated the ability to reduce oxidative damage, modulate immune responses, and alleviate clinical symptoms. In acute inflammatory conditions, including acute kidney injury and acute liver injury, these nanomaterials exert protective effects by scavenging ROS, mitigating tissue injury, and restoring organ function. In chronic inflammatory diseases such as inflammatory bowel disease and ulcerative colitis, nano-antioxidants contribute to maintaining mucosal integrity, suppressing chronic inflammation, and improving therapeutic outcomes through localized delivery and sustained release. In summary, nano-antioxidants represent a novel and promising therapeutic strategy for the management of IMIDs. Their unique physicochemical properties offer significant advantages over traditional treatments. Further research is needed to optimize their delivery platforms, evaluate long-term safety, and facilitate clinical translation.

求助全文
通过发布文献求助,成功后即可免费获取论文全文。 去求助
来源期刊
Antioxidants
Antioxidants Biochemistry, Genetics and Molecular Biology-Physiology
CiteScore
10.60
自引率
11.40%
发文量
2123
审稿时长
16.3 days
期刊介绍: Antioxidants (ISSN 2076-3921), provides an advanced forum for studies related to the science and technology of antioxidants. It publishes research papers, reviews and communications. Our aim is to encourage scientists to publish their experimental and theoretical results in as much detail as possible. There is no restriction on the length of the papers. The full experimental details must be provided so that the results can be reproduced. Electronic files and software regarding the full details of the calculation or experimental procedure, if unable to be published in a normal way, can be deposited as supplementary electronic material.
×
引用
GB/T 7714-2015
复制
MLA
复制
APA
复制
导出至
BibTeX EndNote RefMan NoteFirst NoteExpress
×
提示
您的信息不完整,为了账户安全,请先补充。
现在去补充
×
提示
您因"违规操作"
具体请查看互助需知
我知道了
×
提示
确定
请完成安全验证×
copy
已复制链接
快去分享给好友吧!
我知道了
右上角分享
点击右上角分享
0
联系我们:info@booksci.cn Book学术提供免费学术资源搜索服务,方便国内外学者检索中英文文献。致力于提供最便捷和优质的服务体验。 Copyright © 2023 布克学术 All rights reserved.
京ICP备2023020795号-1
ghs 京公网安备 11010802042870号
Book学术文献互助
Book学术文献互助群
群 号:604180095
Book学术官方微信