过氧化物酶体增殖物激活受体家族脂质活化核受体α沉默促进大鼠心脏细胞氧化应激和肥厚表型。

IF 6.6 2区 医学 Q1 BIOCHEMISTRY & MOLECULAR BIOLOGY
Marzia Bianchi, Nadia Panera, Sara Petrillo, Nicolò Cicolani, Cristiano De Stefanis, Marco Scarsella, Domenico Ciavardelli, Fiorella Piemonte, Anna Alisi, Anna Pastore
{"title":"过氧化物酶体增殖物激活受体家族脂质活化核受体α沉默促进大鼠心脏细胞氧化应激和肥厚表型。","authors":"Marzia Bianchi, Nadia Panera, Sara Petrillo, Nicolò Cicolani, Cristiano De Stefanis, Marco Scarsella, Domenico Ciavardelli, Fiorella Piemonte, Anna Alisi, Anna Pastore","doi":"10.3390/antiox14091059","DOIUrl":null,"url":null,"abstract":"<p><p>The peroxisome proliferator-activated receptor family of lipid-activated nuclear receptors (PPARs) plays a critical role in the regulation of cellular lipid metabolism. In cardiac muscle, PPARα is highly expressed and regulates genes involved in fatty acid oxidation, but its activity is downregulated in hypertrophic hearts; however, the consequences of chronic PPARα deficiency on the cardiac contractile apparatus remain unclear. This study aimed to investigate the PPARα role in hypertrophic phenotype and to evaluate the potential effects of the antioxidant Ebselen (Ebs) treatment on changes associated with PPARα depletion. We thus generated an in vitro model of cardiac hypertrophy by stable silencing of the <i>PPARA</i> gene in H9c2 rat cardiomyoblasts. We observed that PPARα silencing induces a hypertrophic phenotype, characterized by increased <i>NPPB</i> and decreased <i>FBXO32</i> expression, mitochondrial dysregulation, impaired lipid metabolism, oxidative stress, and ferroptosis-related alterations. Epigenetically, H3K27ac levels increased while H3K27me3 decreased. Moreover, miR-34a, miR-132, and miR-331 were downregulated, implicating a miRNA-mediated mechanism in PPARα-linked cardiac hypertrophy. Treatment with Ebs, a redox-active compound with inhibitory effects on ferroptosis and epigenetics, reversed hypertrophic phenotype and restored miRNA levels. In conclusion, we found that PPARα depletion promotes oxidative stress and hypertrophic phenotype and that Ebs may act as a potential therapeutic agent.</p>","PeriodicalId":7984,"journal":{"name":"Antioxidants","volume":"14 9","pages":""},"PeriodicalIF":6.6000,"publicationDate":"2025-08-28","publicationTypes":"Journal Article","fieldsOfStudy":null,"isOpenAccess":false,"openAccessPdf":"https://www.ncbi.nlm.nih.gov/pmc/articles/PMC12466375/pdf/","citationCount":"0","resultStr":"{\"title\":\"Peroxisome Proliferator-Activated Receptor Family of Lipid-Activated Nuclear Receptors Alpha Silencing Promotes Oxidative Stress and Hypertrophic Phenotype in Rat Cardiac Cells.\",\"authors\":\"Marzia Bianchi, Nadia Panera, Sara Petrillo, Nicolò Cicolani, Cristiano De Stefanis, Marco Scarsella, Domenico Ciavardelli, Fiorella Piemonte, Anna Alisi, Anna Pastore\",\"doi\":\"10.3390/antiox14091059\",\"DOIUrl\":null,\"url\":null,\"abstract\":\"<p><p>The peroxisome proliferator-activated receptor family of lipid-activated nuclear receptors (PPARs) plays a critical role in the regulation of cellular lipid metabolism. In cardiac muscle, PPARα is highly expressed and regulates genes involved in fatty acid oxidation, but its activity is downregulated in hypertrophic hearts; however, the consequences of chronic PPARα deficiency on the cardiac contractile apparatus remain unclear. This study aimed to investigate the PPARα role in hypertrophic phenotype and to evaluate the potential effects of the antioxidant Ebselen (Ebs) treatment on changes associated with PPARα depletion. We thus generated an in vitro model of cardiac hypertrophy by stable silencing of the <i>PPARA</i> gene in H9c2 rat cardiomyoblasts. We observed that PPARα silencing induces a hypertrophic phenotype, characterized by increased <i>NPPB</i> and decreased <i>FBXO32</i> expression, mitochondrial dysregulation, impaired lipid metabolism, oxidative stress, and ferroptosis-related alterations. Epigenetically, H3K27ac levels increased while H3K27me3 decreased. Moreover, miR-34a, miR-132, and miR-331 were downregulated, implicating a miRNA-mediated mechanism in PPARα-linked cardiac hypertrophy. Treatment with Ebs, a redox-active compound with inhibitory effects on ferroptosis and epigenetics, reversed hypertrophic phenotype and restored miRNA levels. In conclusion, we found that PPARα depletion promotes oxidative stress and hypertrophic phenotype and that Ebs may act as a potential therapeutic agent.</p>\",\"PeriodicalId\":7984,\"journal\":{\"name\":\"Antioxidants\",\"volume\":\"14 9\",\"pages\":\"\"},\"PeriodicalIF\":6.6000,\"publicationDate\":\"2025-08-28\",\"publicationTypes\":\"Journal Article\",\"fieldsOfStudy\":null,\"isOpenAccess\":false,\"openAccessPdf\":\"https://www.ncbi.nlm.nih.gov/pmc/articles/PMC12466375/pdf/\",\"citationCount\":\"0\",\"resultStr\":null,\"platform\":\"Semanticscholar\",\"paperid\":null,\"PeriodicalName\":\"Antioxidants\",\"FirstCategoryId\":\"3\",\"ListUrlMain\":\"https://doi.org/10.3390/antiox14091059\",\"RegionNum\":2,\"RegionCategory\":\"医学\",\"ArticlePicture\":[],\"TitleCN\":null,\"AbstractTextCN\":null,\"PMCID\":null,\"EPubDate\":\"\",\"PubModel\":\"\",\"JCR\":\"Q1\",\"JCRName\":\"BIOCHEMISTRY & MOLECULAR BIOLOGY\",\"Score\":null,\"Total\":0}","platform":"Semanticscholar","paperid":null,"PeriodicalName":"Antioxidants","FirstCategoryId":"3","ListUrlMain":"https://doi.org/10.3390/antiox14091059","RegionNum":2,"RegionCategory":"医学","ArticlePicture":[],"TitleCN":null,"AbstractTextCN":null,"PMCID":null,"EPubDate":"","PubModel":"","JCR":"Q1","JCRName":"BIOCHEMISTRY & MOLECULAR BIOLOGY","Score":null,"Total":0}
引用次数: 0

摘要

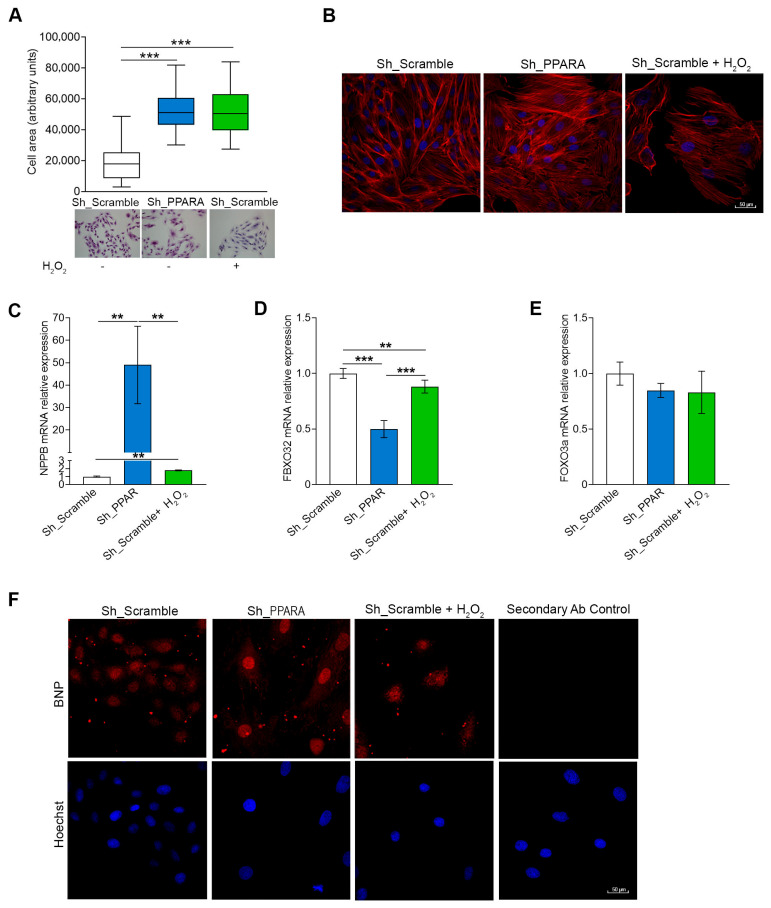
脂质活化核受体(PPARs)过氧化物酶体增殖体活化受体家族在调节细胞脂质代谢中起着至关重要的作用。在心肌中,PPARα高表达并调控脂肪酸氧化相关基因,但其活性在肥厚性心脏中下调;然而,慢性PPARα缺乏对心脏收缩器官的影响尚不清楚。本研究旨在探讨PPARα在肥厚表型中的作用,并评估抗氧化剂Ebselen (Ebs)治疗对PPARα耗竭相关变化的潜在影响。因此,我们通过稳定沉默H9c2大鼠成心肌细胞的PPARA基因,建立了心脏肥大的体外模型。我们观察到PPARα沉默诱导肥厚表型,其特征是NPPB增加,FBXO32表达减少,线粒体失调,脂质代谢受损,氧化应激和铁中毒相关改变。表观遗传上,H3K27ac水平升高,而H3K27me3水平降低。此外,miR-34a、miR-132和miR-331下调,暗示在ppar α相关的心脏肥厚中存在mirna介导的机制。Ebs是一种氧化还原活性化合物,对铁下沉和表观遗传学具有抑制作用,可逆转肥厚表型并恢复miRNA水平。总之,我们发现PPARα缺失促进氧化应激和肥厚表型,并且Ebs可能作为潜在的治疗剂。
本文章由计算机程序翻译,如有差异,请以英文原文为准。

Peroxisome Proliferator-Activated Receptor Family of Lipid-Activated Nuclear Receptors Alpha Silencing Promotes Oxidative Stress and Hypertrophic Phenotype in Rat Cardiac Cells.

Peroxisome Proliferator-Activated Receptor Family of Lipid-Activated Nuclear Receptors Alpha Silencing Promotes Oxidative Stress and Hypertrophic Phenotype in Rat Cardiac Cells.

Peroxisome Proliferator-Activated Receptor Family of Lipid-Activated Nuclear Receptors Alpha Silencing Promotes Oxidative Stress and Hypertrophic Phenotype in Rat Cardiac Cells.

Peroxisome Proliferator-Activated Receptor Family of Lipid-Activated Nuclear Receptors Alpha Silencing Promotes Oxidative Stress and Hypertrophic Phenotype in Rat Cardiac Cells.

The peroxisome proliferator-activated receptor family of lipid-activated nuclear receptors (PPARs) plays a critical role in the regulation of cellular lipid metabolism. In cardiac muscle, PPARα is highly expressed and regulates genes involved in fatty acid oxidation, but its activity is downregulated in hypertrophic hearts; however, the consequences of chronic PPARα deficiency on the cardiac contractile apparatus remain unclear. This study aimed to investigate the PPARα role in hypertrophic phenotype and to evaluate the potential effects of the antioxidant Ebselen (Ebs) treatment on changes associated with PPARα depletion. We thus generated an in vitro model of cardiac hypertrophy by stable silencing of the PPARA gene in H9c2 rat cardiomyoblasts. We observed that PPARα silencing induces a hypertrophic phenotype, characterized by increased NPPB and decreased FBXO32 expression, mitochondrial dysregulation, impaired lipid metabolism, oxidative stress, and ferroptosis-related alterations. Epigenetically, H3K27ac levels increased while H3K27me3 decreased. Moreover, miR-34a, miR-132, and miR-331 were downregulated, implicating a miRNA-mediated mechanism in PPARα-linked cardiac hypertrophy. Treatment with Ebs, a redox-active compound with inhibitory effects on ferroptosis and epigenetics, reversed hypertrophic phenotype and restored miRNA levels. In conclusion, we found that PPARα depletion promotes oxidative stress and hypertrophic phenotype and that Ebs may act as a potential therapeutic agent.

求助全文
通过发布文献求助,成功后即可免费获取论文全文。 去求助
来源期刊
Antioxidants
Antioxidants Biochemistry, Genetics and Molecular Biology-Physiology
CiteScore
10.60
自引率
11.40%
发文量
2123
审稿时长
16.3 days
期刊介绍: Antioxidants (ISSN 2076-3921), provides an advanced forum for studies related to the science and technology of antioxidants. It publishes research papers, reviews and communications. Our aim is to encourage scientists to publish their experimental and theoretical results in as much detail as possible. There is no restriction on the length of the papers. The full experimental details must be provided so that the results can be reproduced. Electronic files and software regarding the full details of the calculation or experimental procedure, if unable to be published in a normal way, can be deposited as supplementary electronic material.
×
引用
GB/T 7714-2015
复制
MLA
复制
APA
复制
导出至
BibTeX EndNote RefMan NoteFirst NoteExpress
×
提示
您的信息不完整,为了账户安全,请先补充。
现在去补充
×
提示
您因"违规操作"
具体请查看互助需知
我知道了
×
提示
确定
请完成安全验证×
copy
已复制链接
快去分享给好友吧!
我知道了
右上角分享
点击右上角分享
0
联系我们:info@booksci.cn Book学术提供免费学术资源搜索服务,方便国内外学者检索中英文文献。致力于提供最便捷和优质的服务体验。 Copyright © 2023 布克学术 All rights reserved.
京ICP备2023020795号-1
ghs 京公网安备 11010802042870号
Book学术文献互助
Book学术文献互助群
群 号:604180095
Book学术官方微信