MicroRNA-372-3p通过靶向CPT1A和ACSL4损害肝癌细胞的脂肪酸代谢

IF 2.2 4区 工程技术 Q3 PHARMACOLOGY & PHARMACY
Bioimpacts Pub Date : 2025-08-20 eCollection Date: 2025-01-01 DOI:10.34172/bi.31075
Chinnatam Phetkong, Thammachanok Boonto, Pannathon Thamjamrassri, Chaiyaboot Ariyachet, Pisit Tangkijvanich
{"title":"MicroRNA-372-3p通过靶向CPT1A和ACSL4损害肝癌细胞的脂肪酸代谢","authors":"Chinnatam Phetkong, Thammachanok Boonto, Pannathon Thamjamrassri, Chaiyaboot Ariyachet, Pisit Tangkijvanich","doi":"10.34172/bi.31075","DOIUrl":null,"url":null,"abstract":"<p><p></p><p><strong>Introduction: </strong>Hepatocellular carcinoma (HCC) remains a major cause of cancer mortality, and effective therapeutic options are limited. MicroRNA‑372‑3p (miR‑372‑3p) has been implicated in HCC, yet its exact role is unclear.</p><p><strong>Methods: </strong>We established miR‑372‑3p‑overexpressing HCC cell lines (HepG2, SNU‑449, JHH‑4) via lentiviral transduction. Malignant phenotypes were assessed with MTT, transwell migration/invasion, and colony‑formation assays. Transcriptomic changes were analyzed by RNA‑sequencing followed by Gene Set Enrichment Analysis. Lipid metabolism was examined using BODIPY/Oil Red O staining, triglyceride quantification, FAOBlue assays, and organelle colocalization imaging. Candidate targets of miR‑372‑3p were computationally predicted and validated by dual‑luciferase reporter assays.</p><p><strong>Results: </strong>miR‑372‑3p overexpression significantly reduced cell proliferation by more than 50%, migration by over 30%, invasion by over 30%, and colony formation by more than 50%, supporting its tumor-suppressive role. Transcriptomic analysis identified 1,759 downregulated genes, significantly enriched in pathways associated with fatty acid oxidation (FAO). miR‑372‑3p‑overexpressing cells exhibited increased lipid droplet accumulation, with triglyceride levels elevated by more than 50% and an approximate 50% reduction in FAO activity, indicating defective use under glucose-deprived conditions. High-resolution organelle imaging further revealed diminished physical contacts between lipid droplets and mitochondria, as well as a similar disruption in lipid droplet-lysosome interactions. Dual-luciferase reporter assays confirmed <i>CPT1A</i> and <i>ACSL4</i> as direct targets of miR‑372‑3p.</p><p><strong>Conclusion: </strong>miR‑372‑3p functions as a tumor suppressor in HCC by directly downregulating <i>CPT1A</i> and <i>ACSL4</i>, thereby inhibiting FAO and disrupting lipid metabolism. Targeting this miRNA and FAO axis may offer a novel therapeutic strategy for HCC.</p>","PeriodicalId":48614,"journal":{"name":"Bioimpacts","volume":"15 ","pages":"31075"},"PeriodicalIF":2.2000,"publicationDate":"2025-08-20","publicationTypes":"Journal Article","fieldsOfStudy":null,"isOpenAccess":false,"openAccessPdf":"https://www.ncbi.nlm.nih.gov/pmc/articles/PMC12413982/pdf/","citationCount":"0","resultStr":"{\"title\":\"MicroRNA-372-3p impairs fatty acid metabolism in hepatocellular carcinoma cells by targeting <i>CPT1A</i> and <i>ACSL4</i>.\",\"authors\":\"Chinnatam Phetkong, Thammachanok Boonto, Pannathon Thamjamrassri, Chaiyaboot Ariyachet, Pisit Tangkijvanich\",\"doi\":\"10.34172/bi.31075\",\"DOIUrl\":null,\"url\":null,\"abstract\":\"<p><p></p><p><strong>Introduction: </strong>Hepatocellular carcinoma (HCC) remains a major cause of cancer mortality, and effective therapeutic options are limited. MicroRNA‑372‑3p (miR‑372‑3p) has been implicated in HCC, yet its exact role is unclear.</p><p><strong>Methods: </strong>We established miR‑372‑3p‑overexpressing HCC cell lines (HepG2, SNU‑449, JHH‑4) via lentiviral transduction. Malignant phenotypes were assessed with MTT, transwell migration/invasion, and colony‑formation assays. Transcriptomic changes were analyzed by RNA‑sequencing followed by Gene Set Enrichment Analysis. Lipid metabolism was examined using BODIPY/Oil Red O staining, triglyceride quantification, FAOBlue assays, and organelle colocalization imaging. Candidate targets of miR‑372‑3p were computationally predicted and validated by dual‑luciferase reporter assays.</p><p><strong>Results: </strong>miR‑372‑3p overexpression significantly reduced cell proliferation by more than 50%, migration by over 30%, invasion by over 30%, and colony formation by more than 50%, supporting its tumor-suppressive role. Transcriptomic analysis identified 1,759 downregulated genes, significantly enriched in pathways associated with fatty acid oxidation (FAO). miR‑372‑3p‑overexpressing cells exhibited increased lipid droplet accumulation, with triglyceride levels elevated by more than 50% and an approximate 50% reduction in FAO activity, indicating defective use under glucose-deprived conditions. High-resolution organelle imaging further revealed diminished physical contacts between lipid droplets and mitochondria, as well as a similar disruption in lipid droplet-lysosome interactions. Dual-luciferase reporter assays confirmed <i>CPT1A</i> and <i>ACSL4</i> as direct targets of miR‑372‑3p.</p><p><strong>Conclusion: </strong>miR‑372‑3p functions as a tumor suppressor in HCC by directly downregulating <i>CPT1A</i> and <i>ACSL4</i>, thereby inhibiting FAO and disrupting lipid metabolism. Targeting this miRNA and FAO axis may offer a novel therapeutic strategy for HCC.</p>\",\"PeriodicalId\":48614,\"journal\":{\"name\":\"Bioimpacts\",\"volume\":\"15 \",\"pages\":\"31075\"},\"PeriodicalIF\":2.2000,\"publicationDate\":\"2025-08-20\",\"publicationTypes\":\"Journal Article\",\"fieldsOfStudy\":null,\"isOpenAccess\":false,\"openAccessPdf\":\"https://www.ncbi.nlm.nih.gov/pmc/articles/PMC12413982/pdf/\",\"citationCount\":\"0\",\"resultStr\":null,\"platform\":\"Semanticscholar\",\"paperid\":null,\"PeriodicalName\":\"Bioimpacts\",\"FirstCategoryId\":\"5\",\"ListUrlMain\":\"https://doi.org/10.34172/bi.31075\",\"RegionNum\":4,\"RegionCategory\":\"工程技术\",\"ArticlePicture\":[],\"TitleCN\":null,\"AbstractTextCN\":null,\"PMCID\":null,\"EPubDate\":\"2025/1/1 0:00:00\",\"PubModel\":\"eCollection\",\"JCR\":\"Q3\",\"JCRName\":\"PHARMACOLOGY & PHARMACY\",\"Score\":null,\"Total\":0}","platform":"Semanticscholar","paperid":null,"PeriodicalName":"Bioimpacts","FirstCategoryId":"5","ListUrlMain":"https://doi.org/10.34172/bi.31075","RegionNum":4,"RegionCategory":"工程技术","ArticlePicture":[],"TitleCN":null,"AbstractTextCN":null,"PMCID":null,"EPubDate":"2025/1/1 0:00:00","PubModel":"eCollection","JCR":"Q3","JCRName":"PHARMACOLOGY & PHARMACY","Score":null,"Total":0}
引用次数: 0

摘要

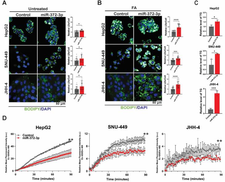
肝细胞癌(HCC)仍然是癌症死亡的主要原因,有效的治疗选择是有限的。MicroRNA - 372 - 3p (miR - 372 - 3p)与HCC有关,但其确切作用尚不清楚。方法:我们通过慢病毒转导建立miR - 372 - 3p过表达的HCC细胞系(HepG2、SNU - 449、JHH - 4)。用MTT、跨井迁移/侵袭和菌落形成试验评估恶性表型。转录组学变化通过RNA测序和基因集富集分析进行分析。脂质代谢检测采用BODIPY/Oil Red O染色、甘油三酯定量、FAOBlue测定和细胞器共定位成像。miR - 372 - 3p的候选靶点通过双荧光素酶报告基因测定进行了计算预测和验证。结果:miR - 372 - 3p过表达显著降低细胞增殖50%以上,迁移30%以上,侵袭30%以上,集落形成50%以上,支持miR - 372 - 3p过表达的抑瘤作用。转录组学分析确定了1759个下调基因,在脂肪酸氧化相关通路中显著富集(FAO)。miR - 372 - 3p过表达的细胞表现出脂滴积累增加,甘油三酯水平升高50%以上,FAO活性降低约50%,表明在葡萄糖剥夺条件下使用缺陷。高分辨率细胞器成像进一步揭示了脂滴和线粒体之间的物理接触减少,以及脂滴与溶酶体相互作用的类似破坏。双荧光素酶报告基因检测证实CPT1A和ACSL4是miR - 372 - 3p的直接靶点。结论:miR - 372 - 3p通过直接下调CPT1A和ACSL4在HCC中发挥抑瘤作用,从而抑制FAO,破坏脂质代谢。靶向miRNA和FAO轴可能为HCC提供一种新的治疗策略。
本文章由计算机程序翻译,如有差异,请以英文原文为准。

MicroRNA-372-3p impairs fatty acid metabolism in hepatocellular carcinoma cells by targeting <i>CPT1A</i> and <i>ACSL4</i>.

MicroRNA-372-3p impairs fatty acid metabolism in hepatocellular carcinoma cells by targeting <i>CPT1A</i> and <i>ACSL4</i>.

MicroRNA-372-3p impairs fatty acid metabolism in hepatocellular carcinoma cells by targeting <i>CPT1A</i> and <i>ACSL4</i>.

MicroRNA-372-3p impairs fatty acid metabolism in hepatocellular carcinoma cells by targeting CPT1A and ACSL4.

Introduction: Hepatocellular carcinoma (HCC) remains a major cause of cancer mortality, and effective therapeutic options are limited. MicroRNA‑372‑3p (miR‑372‑3p) has been implicated in HCC, yet its exact role is unclear.

Methods: We established miR‑372‑3p‑overexpressing HCC cell lines (HepG2, SNU‑449, JHH‑4) via lentiviral transduction. Malignant phenotypes were assessed with MTT, transwell migration/invasion, and colony‑formation assays. Transcriptomic changes were analyzed by RNA‑sequencing followed by Gene Set Enrichment Analysis. Lipid metabolism was examined using BODIPY/Oil Red O staining, triglyceride quantification, FAOBlue assays, and organelle colocalization imaging. Candidate targets of miR‑372‑3p were computationally predicted and validated by dual‑luciferase reporter assays.

Results: miR‑372‑3p overexpression significantly reduced cell proliferation by more than 50%, migration by over 30%, invasion by over 30%, and colony formation by more than 50%, supporting its tumor-suppressive role. Transcriptomic analysis identified 1,759 downregulated genes, significantly enriched in pathways associated with fatty acid oxidation (FAO). miR‑372‑3p‑overexpressing cells exhibited increased lipid droplet accumulation, with triglyceride levels elevated by more than 50% and an approximate 50% reduction in FAO activity, indicating defective use under glucose-deprived conditions. High-resolution organelle imaging further revealed diminished physical contacts between lipid droplets and mitochondria, as well as a similar disruption in lipid droplet-lysosome interactions. Dual-luciferase reporter assays confirmed CPT1A and ACSL4 as direct targets of miR‑372‑3p.

Conclusion: miR‑372‑3p functions as a tumor suppressor in HCC by directly downregulating CPT1A and ACSL4, thereby inhibiting FAO and disrupting lipid metabolism. Targeting this miRNA and FAO axis may offer a novel therapeutic strategy for HCC.

求助全文
通过发布文献求助,成功后即可免费获取论文全文。 去求助
来源期刊
Bioimpacts
Bioimpacts Pharmacology, Toxicology and Pharmaceutics-Pharmaceutical Science
CiteScore
4.80
自引率
7.70%
发文量
36
审稿时长
5 weeks
期刊介绍: BioImpacts (BI) is a peer-reviewed multidisciplinary international journal, covering original research articles, reviews, commentaries, hypotheses, methodologies, and visions/reflections dealing with all aspects of biological and biomedical researches at molecular, cellular, functional and translational dimensions.
×
引用
GB/T 7714-2015
复制
MLA
复制
APA
复制
导出至
BibTeX EndNote RefMan NoteFirst NoteExpress
×
提示
您的信息不完整,为了账户安全,请先补充。
现在去补充
×
提示
您因"违规操作"
具体请查看互助需知
我知道了
×
提示
确定
请完成安全验证×
copy
已复制链接
快去分享给好友吧!
我知道了
右上角分享
点击右上角分享
0
联系我们:info@booksci.cn Book学术提供免费学术资源搜索服务,方便国内外学者检索中英文文献。致力于提供最便捷和优质的服务体验。 Copyright © 2023 布克学术 All rights reserved.
京ICP备2023020795号-1
ghs 京公网安备 11010802042870号
Book学术文献互助
Book学术文献互助群
群 号:604180095
Book学术官方微信