瘦素治疗下二甲双胍对鳞状细胞癌的抗肿瘤作用。

IF 2.5 Q3 FOOD SCIENCE & TECHNOLOGY
Sujung Yeom, Danbi Jo, Seo Yoon Choi, Seo Yeon Ahn, Dong Hoon Lee, Juhyun Song
{"title":"瘦素治疗下二甲双胍对鳞状细胞癌的抗肿瘤作用。","authors":"Sujung Yeom, Danbi Jo, Seo Yoon Choi, Seo Yeon Ahn, Dong Hoon Lee, Juhyun Song","doi":"10.3746/pnf.2025.30.4.312","DOIUrl":null,"url":null,"abstract":"<p><p>Sinonasal squamous cell carcinoma (SNSCC) is a rare, aggressive malignancy with poor clinical outcomes. Metabolic syndrome components, including obesity-associated hyperleptinemia, may promote tumor progression. Leptin is an adipokine that is elevated in obesity and activates oncogenic pathways that drive cancer cell proliferation. Although metformin exhibits anticancer effects in various malignancies, its specific role in SNSCC remains unclear. In this study, we examined the effects of leptin on SNSCC progression and the anticancer mechanisms of metformin in RPMI 2650 cells. We measured cell viability, proliferation, colony formation, and apoptosis following leptin and/or metformin exposure. Mitochondrial membrane potential assays and Ki-67 immunocytochemistry were used to assess mitochondrial function and proliferation, respectively. The results indicated that leptin promotes RPMI 2650 cell proliferation, colony formation, and survival by activating extracellular signal-regulated kinase (ERK) signaling. Conversely, metformin inhibited these leptin-induced oncogenic effects by suppressing ERK phosphorylation, reducing proliferation (confirmed by Ki-67 analysis), and inducing apoptosis. Metformin also modulated the tumor microenvironment by upregulating interleukin (IL)-2 and IL-18, while downregulating Serpin E1/plasminogen activator inhibitor-1, to potentially enhance the antitumor immune response. Furthermore, metformin induced mitochondrial dysfunction, reducing the membrane potential and inducing apoptosis. The results indicate that leptin is a potential driver of SNSCC progression and establish the antiproliferative and proapoptotic effects of metformin through the induction of mitochondrial dysfunction and ERK pathway inhibition. The ability of metformin to counteract leptin-driven tumor growth suggests its potential therapeutic use against SNSCC, particularly in patients with metabolic disorders.</p>","PeriodicalId":20424,"journal":{"name":"Preventive Nutrition and Food Science","volume":"30 4","pages":"312-322"},"PeriodicalIF":2.5000,"publicationDate":"2025-08-31","publicationTypes":"Journal Article","fieldsOfStudy":null,"isOpenAccess":false,"openAccessPdf":"https://www.ncbi.nlm.nih.gov/pmc/articles/PMC12399906/pdf/","citationCount":"0","resultStr":"{\"title\":\"Antitumor Effects of Metformin in Squamous Cell Carcinoma under Leptin Treatment Conditions.\",\"authors\":\"Sujung Yeom, Danbi Jo, Seo Yoon Choi, Seo Yeon Ahn, Dong Hoon Lee, Juhyun Song\",\"doi\":\"10.3746/pnf.2025.30.4.312\",\"DOIUrl\":null,\"url\":null,\"abstract\":\"<p><p>Sinonasal squamous cell carcinoma (SNSCC) is a rare, aggressive malignancy with poor clinical outcomes. Metabolic syndrome components, including obesity-associated hyperleptinemia, may promote tumor progression. Leptin is an adipokine that is elevated in obesity and activates oncogenic pathways that drive cancer cell proliferation. Although metformin exhibits anticancer effects in various malignancies, its specific role in SNSCC remains unclear. In this study, we examined the effects of leptin on SNSCC progression and the anticancer mechanisms of metformin in RPMI 2650 cells. We measured cell viability, proliferation, colony formation, and apoptosis following leptin and/or metformin exposure. Mitochondrial membrane potential assays and Ki-67 immunocytochemistry were used to assess mitochondrial function and proliferation, respectively. The results indicated that leptin promotes RPMI 2650 cell proliferation, colony formation, and survival by activating extracellular signal-regulated kinase (ERK) signaling. Conversely, metformin inhibited these leptin-induced oncogenic effects by suppressing ERK phosphorylation, reducing proliferation (confirmed by Ki-67 analysis), and inducing apoptosis. Metformin also modulated the tumor microenvironment by upregulating interleukin (IL)-2 and IL-18, while downregulating Serpin E1/plasminogen activator inhibitor-1, to potentially enhance the antitumor immune response. Furthermore, metformin induced mitochondrial dysfunction, reducing the membrane potential and inducing apoptosis. The results indicate that leptin is a potential driver of SNSCC progression and establish the antiproliferative and proapoptotic effects of metformin through the induction of mitochondrial dysfunction and ERK pathway inhibition. The ability of metformin to counteract leptin-driven tumor growth suggests its potential therapeutic use against SNSCC, particularly in patients with metabolic disorders.</p>\",\"PeriodicalId\":20424,\"journal\":{\"name\":\"Preventive Nutrition and Food Science\",\"volume\":\"30 4\",\"pages\":\"312-322\"},\"PeriodicalIF\":2.5000,\"publicationDate\":\"2025-08-31\",\"publicationTypes\":\"Journal Article\",\"fieldsOfStudy\":null,\"isOpenAccess\":false,\"openAccessPdf\":\"https://www.ncbi.nlm.nih.gov/pmc/articles/PMC12399906/pdf/\",\"citationCount\":\"0\",\"resultStr\":null,\"platform\":\"Semanticscholar\",\"paperid\":null,\"PeriodicalName\":\"Preventive Nutrition and Food Science\",\"FirstCategoryId\":\"1085\",\"ListUrlMain\":\"https://doi.org/10.3746/pnf.2025.30.4.312\",\"RegionNum\":0,\"RegionCategory\":null,\"ArticlePicture\":[],\"TitleCN\":null,\"AbstractTextCN\":null,\"PMCID\":null,\"EPubDate\":\"\",\"PubModel\":\"\",\"JCR\":\"Q3\",\"JCRName\":\"FOOD SCIENCE & TECHNOLOGY\",\"Score\":null,\"Total\":0}","platform":"Semanticscholar","paperid":null,"PeriodicalName":"Preventive Nutrition and Food Science","FirstCategoryId":"1085","ListUrlMain":"https://doi.org/10.3746/pnf.2025.30.4.312","RegionNum":0,"RegionCategory":null,"ArticlePicture":[],"TitleCN":null,"AbstractTextCN":null,"PMCID":null,"EPubDate":"","PubModel":"","JCR":"Q3","JCRName":"FOOD SCIENCE & TECHNOLOGY","Score":null,"Total":0}
引用次数: 0

摘要

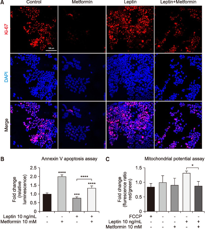
摘要鼻窦鳞状细胞癌(SNSCC)是一种罕见的侵袭性恶性肿瘤,临床预后差。代谢综合征成分,包括肥胖相关的高瘦素血症,可能促进肿瘤进展。瘦素是一种脂肪因子,在肥胖中升高,并激活致癌途径,推动癌细胞增殖。虽然二甲双胍在多种恶性肿瘤中表现出抗癌作用,但其在SNSCC中的具体作用尚不清楚。在这项研究中,我们在RPMI 2650细胞中检测了瘦素对SNSCC进展的影响以及二甲双胍的抗癌机制。我们测量了瘦素和/或二甲双胍暴露后的细胞活力、增殖、集落形成和凋亡。线粒体膜电位测定和Ki-67免疫细胞化学分别评估线粒体功能和增殖。结果表明,瘦素通过激活细胞外信号调节激酶(ERK)信号通路促进RPMI 2650细胞增殖、集落形成和存活。相反,二甲双胍通过抑制ERK磷酸化、减少增殖(经Ki-67分析证实)和诱导细胞凋亡来抑制瘦素诱导的这些致癌作用。二甲双胍还通过上调白细胞介素(IL)-2和IL-18调节肿瘤微环境,同时下调丝氨酸蛋白酶E1/纤溶酶原激活物抑制剂-1,从而潜在地增强抗肿瘤免疫应答。此外,二甲双胍诱导线粒体功能障碍,降低膜电位,诱导细胞凋亡。结果表明,瘦素是SNSCC进展的潜在驱动因素,并通过诱导线粒体功能障碍和ERK通路抑制确立了二甲双胍的抗增殖和促凋亡作用。二甲双胍对抗瘦素驱动的肿瘤生长的能力表明其潜在的治疗SNSCC的用途,特别是在代谢紊乱的患者中。
本文章由计算机程序翻译,如有差异,请以英文原文为准。

Antitumor Effects of Metformin in Squamous Cell Carcinoma under Leptin Treatment Conditions.

Antitumor Effects of Metformin in Squamous Cell Carcinoma under Leptin Treatment Conditions.

Antitumor Effects of Metformin in Squamous Cell Carcinoma under Leptin Treatment Conditions.

Antitumor Effects of Metformin in Squamous Cell Carcinoma under Leptin Treatment Conditions.

Sinonasal squamous cell carcinoma (SNSCC) is a rare, aggressive malignancy with poor clinical outcomes. Metabolic syndrome components, including obesity-associated hyperleptinemia, may promote tumor progression. Leptin is an adipokine that is elevated in obesity and activates oncogenic pathways that drive cancer cell proliferation. Although metformin exhibits anticancer effects in various malignancies, its specific role in SNSCC remains unclear. In this study, we examined the effects of leptin on SNSCC progression and the anticancer mechanisms of metformin in RPMI 2650 cells. We measured cell viability, proliferation, colony formation, and apoptosis following leptin and/or metformin exposure. Mitochondrial membrane potential assays and Ki-67 immunocytochemistry were used to assess mitochondrial function and proliferation, respectively. The results indicated that leptin promotes RPMI 2650 cell proliferation, colony formation, and survival by activating extracellular signal-regulated kinase (ERK) signaling. Conversely, metformin inhibited these leptin-induced oncogenic effects by suppressing ERK phosphorylation, reducing proliferation (confirmed by Ki-67 analysis), and inducing apoptosis. Metformin also modulated the tumor microenvironment by upregulating interleukin (IL)-2 and IL-18, while downregulating Serpin E1/plasminogen activator inhibitor-1, to potentially enhance the antitumor immune response. Furthermore, metformin induced mitochondrial dysfunction, reducing the membrane potential and inducing apoptosis. The results indicate that leptin is a potential driver of SNSCC progression and establish the antiproliferative and proapoptotic effects of metformin through the induction of mitochondrial dysfunction and ERK pathway inhibition. The ability of metformin to counteract leptin-driven tumor growth suggests its potential therapeutic use against SNSCC, particularly in patients with metabolic disorders.

求助全文
通过发布文献求助,成功后即可免费获取论文全文。 去求助
来源期刊
Preventive Nutrition and Food Science
Preventive Nutrition and Food Science Agricultural and Biological Sciences-Food Science
CiteScore
3.40
自引率
0.00%
发文量
35
×
引用
GB/T 7714-2015
复制
MLA
复制
APA
复制
导出至
BibTeX EndNote RefMan NoteFirst NoteExpress
×
提示
您的信息不完整,为了账户安全,请先补充。
现在去补充
×
提示
您因"违规操作"
具体请查看互助需知
我知道了
×
提示
确定
请完成安全验证×
copy
已复制链接
快去分享给好友吧!
我知道了
右上角分享
点击右上角分享
0
联系我们:info@booksci.cn Book学术提供免费学术资源搜索服务,方便国内外学者检索中英文文献。致力于提供最便捷和优质的服务体验。 Copyright © 2023 布克学术 All rights reserved.
京ICP备2023020795号-1
ghs 京公网安备 11010802042870号
Book学术文献互助
Book学术文献互助群
群 号:604180095
Book学术官方微信