三叶草苷改善人HaCaT角化细胞的过度增殖和过度炎症反应,改善牛皮癣样小鼠模型的皮肤损伤。

IF 1.9 4区 医学 Q2 BIOLOGY
Linyu Zhu, Menger Guo, Ling Wang, Shaomin Chen, Zhiyu Ye, Yuansheng Wu
{"title":"三叶草苷改善人HaCaT角化细胞的过度增殖和过度炎症反应,改善牛皮癣样小鼠模型的皮肤损伤。","authors":"Linyu Zhu, Menger Guo, Ling Wang, Shaomin Chen, Zhiyu Ye, Yuansheng Wu","doi":"10.1590/1414-431X2025e14766","DOIUrl":null,"url":null,"abstract":"<p><p>Keratinocyte hyperproliferation and excessive inflammatory responses are associated with psoriasis pathogenesis. Trifolirhizin has anti-inflammatory and anti-proliferation effects. The purpose of the study was to investigate the role of trifolirhizin in psoriasis-like skin lesions and its molecular mechanism. Imiquimod-induced psoriasis-like mouse models were treated with trifolirhizin. Skin lesions and inflammatory factors were assessed. In vitro, human HaCaT keratinocytes were stimulated by a mixture of interleukin (IL)-1α, IL-17, IL-22, tumor necrosis factor (TNF)-α, and oncostatin M (M5) to establish a psoriatic keratinocyte model. Cell viability and cycle were assessed via CCK-8 assay and flow cytometry. Inflammatory factors, autophagy levels, and AMPK-mTOR pathway activation were detected by western blot. Trifolirhizin dose-dependently inhibited epidermal layer erythema, scaling, and thickening and reduced epidermal thickness and IL-12 level in an imiquimod-induced psoriasis-like mouse model. Trifolirhizin also inhibited cell viability, PCNA expression, and excessive synthesis and secretion of IL-8 and IL-12 in HaCaT keratinocytes induced by M5. Furthermore, the inhibition of autophagy and AMPK-mTOR pathway could be reversed by trifolirhizin in M5-induced HaCaT keratinocytes and skin lesions from imiquimod-mediated psoriasis-like mouse model. The improvement effects of trifolirhizin could be inhibited by the autophagy inhibitor chloroquine. Trifolirhizin up-regulated autophagy through the AMPK-mTOR pathway, improved the hyperproliferation and excessive inflammatory responses of keratinocytes, thus alleviating psoriatic skin lesions. Trifolirhizin may have therapeutic potential in improving the progression of psoriasis.</p>","PeriodicalId":9088,"journal":{"name":"Brazilian Journal of Medical and Biological Research","volume":"58 ","pages":"e14766"},"PeriodicalIF":1.9000,"publicationDate":"2025-08-22","publicationTypes":"Journal Article","fieldsOfStudy":null,"isOpenAccess":false,"openAccessPdf":"https://www.ncbi.nlm.nih.gov/pmc/articles/PMC12377706/pdf/","citationCount":"0","resultStr":"{\"title\":\"Trifolirhizin improves the hyperproliferation and excessive inflammatory response in human HaCaT keratinocytes and ameliorates skin lesions in psoriasis-like mouse models.\",\"authors\":\"Linyu Zhu, Menger Guo, Ling Wang, Shaomin Chen, Zhiyu Ye, Yuansheng Wu\",\"doi\":\"10.1590/1414-431X2025e14766\",\"DOIUrl\":null,\"url\":null,\"abstract\":\"<p><p>Keratinocyte hyperproliferation and excessive inflammatory responses are associated with psoriasis pathogenesis. Trifolirhizin has anti-inflammatory and anti-proliferation effects. The purpose of the study was to investigate the role of trifolirhizin in psoriasis-like skin lesions and its molecular mechanism. Imiquimod-induced psoriasis-like mouse models were treated with trifolirhizin. Skin lesions and inflammatory factors were assessed. In vitro, human HaCaT keratinocytes were stimulated by a mixture of interleukin (IL)-1α, IL-17, IL-22, tumor necrosis factor (TNF)-α, and oncostatin M (M5) to establish a psoriatic keratinocyte model. Cell viability and cycle were assessed via CCK-8 assay and flow cytometry. Inflammatory factors, autophagy levels, and AMPK-mTOR pathway activation were detected by western blot. Trifolirhizin dose-dependently inhibited epidermal layer erythema, scaling, and thickening and reduced epidermal thickness and IL-12 level in an imiquimod-induced psoriasis-like mouse model. Trifolirhizin also inhibited cell viability, PCNA expression, and excessive synthesis and secretion of IL-8 and IL-12 in HaCaT keratinocytes induced by M5. Furthermore, the inhibition of autophagy and AMPK-mTOR pathway could be reversed by trifolirhizin in M5-induced HaCaT keratinocytes and skin lesions from imiquimod-mediated psoriasis-like mouse model. The improvement effects of trifolirhizin could be inhibited by the autophagy inhibitor chloroquine. Trifolirhizin up-regulated autophagy through the AMPK-mTOR pathway, improved the hyperproliferation and excessive inflammatory responses of keratinocytes, thus alleviating psoriatic skin lesions. Trifolirhizin may have therapeutic potential in improving the progression of psoriasis.</p>\",\"PeriodicalId\":9088,\"journal\":{\"name\":\"Brazilian Journal of Medical and Biological Research\",\"volume\":\"58 \",\"pages\":\"e14766\"},\"PeriodicalIF\":1.9000,\"publicationDate\":\"2025-08-22\",\"publicationTypes\":\"Journal Article\",\"fieldsOfStudy\":null,\"isOpenAccess\":false,\"openAccessPdf\":\"https://www.ncbi.nlm.nih.gov/pmc/articles/PMC12377706/pdf/\",\"citationCount\":\"0\",\"resultStr\":null,\"platform\":\"Semanticscholar\",\"paperid\":null,\"PeriodicalName\":\"Brazilian Journal of Medical and Biological Research\",\"FirstCategoryId\":\"3\",\"ListUrlMain\":\"https://doi.org/10.1590/1414-431X2025e14766\",\"RegionNum\":4,\"RegionCategory\":\"医学\",\"ArticlePicture\":[],\"TitleCN\":null,\"AbstractTextCN\":null,\"PMCID\":null,\"EPubDate\":\"2025/1/1 0:00:00\",\"PubModel\":\"eCollection\",\"JCR\":\"Q2\",\"JCRName\":\"BIOLOGY\",\"Score\":null,\"Total\":0}","platform":"Semanticscholar","paperid":null,"PeriodicalName":"Brazilian Journal of Medical and Biological Research","FirstCategoryId":"3","ListUrlMain":"https://doi.org/10.1590/1414-431X2025e14766","RegionNum":4,"RegionCategory":"医学","ArticlePicture":[],"TitleCN":null,"AbstractTextCN":null,"PMCID":null,"EPubDate":"2025/1/1 0:00:00","PubModel":"eCollection","JCR":"Q2","JCRName":"BIOLOGY","Score":null,"Total":0}
引用次数: 0

摘要

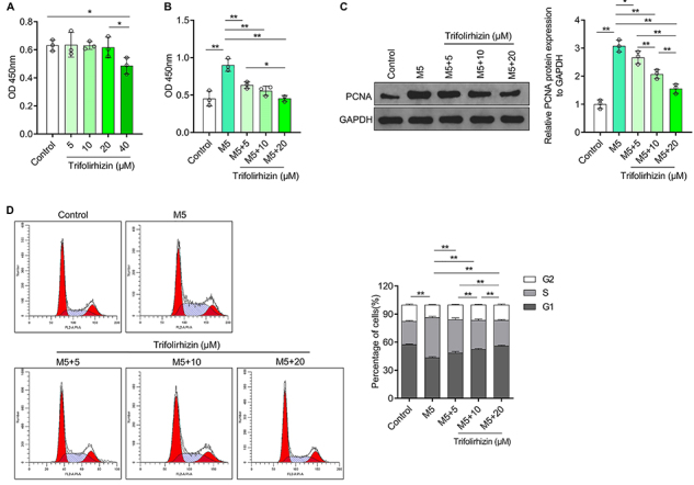
角质细胞增生和过度炎症反应与银屑病的发病机制有关。三叶草苷具有抗炎、抗增殖作用。本研究旨在探讨三叶草苷在银屑病样皮损中的作用及其分子机制。吡喹莫德诱导的银屑病样小鼠模型用三叶根腐素治疗。评估皮肤病变和炎症因子。在体外,用白细胞介素(IL)-1α、IL-17、IL-22、肿瘤坏死因子(TNF)-α和肿瘤抑制素M (M5)的混合物刺激人HaCaT角质形成细胞,建立银屑病角质形成细胞模型。通过CCK-8法和流式细胞术评估细胞活力和周期。western blot检测炎症因子、自噬水平和AMPK-mTOR通路激活情况。在吡喹莫德诱导的银屑病样小鼠模型中,三叶草苷剂量依赖性地抑制表皮层红斑、结垢和增厚,并降低表皮厚度和IL-12水平。三叶草苷还能抑制M5诱导的HaCaT角质形成细胞的细胞活力、PCNA表达以及IL-8和IL-12的过度合成和分泌。此外,在m5诱导的HaCaT角化细胞和吡喹莫德介导的银屑病样小鼠模型中,三叶根瘤素可以逆转自噬和AMPK-mTOR通路的抑制。自噬抑制剂氯喹可抑制三叶草苷的改善作用。三叶草苷通过AMPK-mTOR通路上调自噬,改善角质形成细胞的过度增殖和过度炎症反应,从而缓解银屑病皮损。三叶草苷在改善银屑病进展方面可能具有治疗潜力。
本文章由计算机程序翻译,如有差异,请以英文原文为准。

Trifolirhizin improves the hyperproliferation and excessive inflammatory response in human HaCaT keratinocytes and ameliorates skin lesions in psoriasis-like mouse models.

Trifolirhizin improves the hyperproliferation and excessive inflammatory response in human HaCaT keratinocytes and ameliorates skin lesions in psoriasis-like mouse models.

Trifolirhizin improves the hyperproliferation and excessive inflammatory response in human HaCaT keratinocytes and ameliorates skin lesions in psoriasis-like mouse models.

Trifolirhizin improves the hyperproliferation and excessive inflammatory response in human HaCaT keratinocytes and ameliorates skin lesions in psoriasis-like mouse models.

Keratinocyte hyperproliferation and excessive inflammatory responses are associated with psoriasis pathogenesis. Trifolirhizin has anti-inflammatory and anti-proliferation effects. The purpose of the study was to investigate the role of trifolirhizin in psoriasis-like skin lesions and its molecular mechanism. Imiquimod-induced psoriasis-like mouse models were treated with trifolirhizin. Skin lesions and inflammatory factors were assessed. In vitro, human HaCaT keratinocytes were stimulated by a mixture of interleukin (IL)-1α, IL-17, IL-22, tumor necrosis factor (TNF)-α, and oncostatin M (M5) to establish a psoriatic keratinocyte model. Cell viability and cycle were assessed via CCK-8 assay and flow cytometry. Inflammatory factors, autophagy levels, and AMPK-mTOR pathway activation were detected by western blot. Trifolirhizin dose-dependently inhibited epidermal layer erythema, scaling, and thickening and reduced epidermal thickness and IL-12 level in an imiquimod-induced psoriasis-like mouse model. Trifolirhizin also inhibited cell viability, PCNA expression, and excessive synthesis and secretion of IL-8 and IL-12 in HaCaT keratinocytes induced by M5. Furthermore, the inhibition of autophagy and AMPK-mTOR pathway could be reversed by trifolirhizin in M5-induced HaCaT keratinocytes and skin lesions from imiquimod-mediated psoriasis-like mouse model. The improvement effects of trifolirhizin could be inhibited by the autophagy inhibitor chloroquine. Trifolirhizin up-regulated autophagy through the AMPK-mTOR pathway, improved the hyperproliferation and excessive inflammatory responses of keratinocytes, thus alleviating psoriatic skin lesions. Trifolirhizin may have therapeutic potential in improving the progression of psoriasis.

求助全文
通过发布文献求助,成功后即可免费获取论文全文。 去求助
来源期刊
CiteScore
4.00
自引率
0.00%
发文量
129
审稿时长
2 months
期刊介绍: The Brazilian Journal of Medical and Biological Research, founded by Michel Jamra, is edited and published monthly by the Associação Brasileira de Divulgação Científica (ABDC), a federation of Brazilian scientific societies: - Sociedade Brasileira de Biofísica (SBBf) - Sociedade Brasileira de Farmacologia e Terapêutica Experimental (SBFTE) - Sociedade Brasileira de Fisiologia (SBFis) - Sociedade Brasileira de Imunologia (SBI) - Sociedade Brasileira de Investigação Clínica (SBIC) - Sociedade Brasileira de Neurociências e Comportamento (SBNeC).
×
引用
GB/T 7714-2015
复制
MLA
复制
APA
复制
导出至
BibTeX EndNote RefMan NoteFirst NoteExpress
×
提示
您的信息不完整,为了账户安全,请先补充。
现在去补充
×
提示
您因"违规操作"
具体请查看互助需知
我知道了
×
提示
确定
请完成安全验证×
copy
已复制链接
快去分享给好友吧!
我知道了
右上角分享
点击右上角分享
0
联系我们:info@booksci.cn Book学术提供免费学术资源搜索服务,方便国内外学者检索中英文文献。致力于提供最便捷和优质的服务体验。 Copyright © 2023 布克学术 All rights reserved.
京ICP备2023020795号-1
ghs 京公网安备 11010802042870号
Book学术文献互助
Book学术文献互助群
群 号:604180095
Book学术官方微信