肛肠畸形和结局回顾(ARMOUR)项目:对肛肠畸形患者报告的结果进行系统回顾。

IF 2.3 4区 医学 Q2 PEDIATRICS
Layla Hassan, Charlotte B M Rosenberg, Shauna A M Cortenraad, Merel L Kimman, Michel Haanen, Wim G van Gemert, Ruben Gerardus Johannes Visschers
{"title":"肛肠畸形和结局回顾(ARMOUR)项目:对肛肠畸形患者报告的结果进行系统回顾。","authors":"Layla Hassan, Charlotte B M Rosenberg, Shauna A M Cortenraad, Merel L Kimman, Michel Haanen, Wim G van Gemert, Ruben Gerardus Johannes Visschers","doi":"10.1136/bmjpo-2024-003192","DOIUrl":null,"url":null,"abstract":"<p><strong>Background: </strong>Being born with an anorectal malformation (ARM) often leads to lifelong issues with faecal and urinary function, as well as challenges in sexual, emotional and psychosocial development. Even when anatomical correction is achieved, full functional recovery is not guaranteed. Despite several international consensus meetings with leading medical professionals in the ARM field, there is still no agreement on the essential outcome domains that should be measured for ARM treatment and follow-up. Therefore, the goal of this systematic review is to identify all the outcomes reported in literature.</p><p><strong>Methods: </strong>This systematic review adhered to Preferred Reporting Items for Systematic Reviews and Meta-Analyses guidelines, aiming to identify all short- and long-term outcomes in ARM studies. A literature search was conducted in PubMed and Embase for studies from 1 January 2009 to 1 May 2023, using terms related to 'anorectal malformation'. The Cochrane Library was also searched, but no relevant reviews were found. Eligibility criteria included studies mentioning ARM outcomes in the title or abstract. Exclusions were non-mention of ARM outcomes, lack of full text, and non-English or non-Dutch language. Data extraction by two reviewers captured author details, study design, patient characteristics, ARM types and outcomes, categorised by occurrence time and reporter. Outcomes were consolidated from 339 unique outcomes into 25 domains according to the Core Outcome Measures in Effectiveness Trial () taxonomy and categorised into five core areas: 'mortality/survival', 'physiological/clinical', 'life impact', 'resource use' and 'adverse events'.</p><p><strong>Results: </strong>Out of 348 eligible studies, 118 met the inclusion criteria. These were mostly conducted in Europe (47%), Asia (34%) and North America (11%), with designs including retrospective (36%), cross-sectional (23%) and case reports/series (18%). Patient numbers ranged from 1 to 1206, with many studies lacking clear descriptions of surgical techniques (29%) and age categories (21%). A total of 339 outcomes were identified, categorised into 25 domains per the COMET taxonomy. Mentioned most frequently were 'physiological/clinical' outcomes (772 mentions), with 'gastrointestinal outcomes' being predominant. Long-term outcomes were most common (71%), followed by both short and long term (16%), and short term (13%). Outcomes were mainly reported by medical professionals (59%), with only 10% being patient-reported outcomes. Various measurement tools were used, including validated and self-made instruments, with the international classification (Krickenbeck) being the most used rating scale for postoperative results. Many studies lacked detailed descriptions and validation of their measurement methods.The identified outcomes in this review will be used as an input to eventually develop a Core Outcome Set.</p>","PeriodicalId":9069,"journal":{"name":"BMJ Paediatrics Open","volume":"9 1","pages":""},"PeriodicalIF":2.3000,"publicationDate":"2025-07-15","publicationTypes":"Journal Article","fieldsOfStudy":null,"isOpenAccess":false,"openAccessPdf":"https://www.ncbi.nlm.nih.gov/pmc/articles/PMC12265770/pdf/","citationCount":"0","resultStr":"{\"title\":\"Anorectal malformation and outcome review (ARMOUR) project: a systematic review for the outcomes reported in patients with an anorectal malformation.\",\"authors\":\"Layla Hassan, Charlotte B M Rosenberg, Shauna A M Cortenraad, Merel L Kimman, Michel Haanen, Wim G van Gemert, Ruben Gerardus Johannes Visschers\",\"doi\":\"10.1136/bmjpo-2024-003192\",\"DOIUrl\":null,\"url\":null,\"abstract\":\"<p><strong>Background: </strong>Being born with an anorectal malformation (ARM) often leads to lifelong issues with faecal and urinary function, as well as challenges in sexual, emotional and psychosocial development. Even when anatomical correction is achieved, full functional recovery is not guaranteed. Despite several international consensus meetings with leading medical professionals in the ARM field, there is still no agreement on the essential outcome domains that should be measured for ARM treatment and follow-up. Therefore, the goal of this systematic review is to identify all the outcomes reported in literature.</p><p><strong>Methods: </strong>This systematic review adhered to Preferred Reporting Items for Systematic Reviews and Meta-Analyses guidelines, aiming to identify all short- and long-term outcomes in ARM studies. A literature search was conducted in PubMed and Embase for studies from 1 January 2009 to 1 May 2023, using terms related to 'anorectal malformation'. The Cochrane Library was also searched, but no relevant reviews were found. Eligibility criteria included studies mentioning ARM outcomes in the title or abstract. Exclusions were non-mention of ARM outcomes, lack of full text, and non-English or non-Dutch language. Data extraction by two reviewers captured author details, study design, patient characteristics, ARM types and outcomes, categorised by occurrence time and reporter. Outcomes were consolidated from 339 unique outcomes into 25 domains according to the Core Outcome Measures in Effectiveness Trial () taxonomy and categorised into five core areas: 'mortality/survival', 'physiological/clinical', 'life impact', 'resource use' and 'adverse events'.</p><p><strong>Results: </strong>Out of 348 eligible studies, 118 met the inclusion criteria. These were mostly conducted in Europe (47%), Asia (34%) and North America (11%), with designs including retrospective (36%), cross-sectional (23%) and case reports/series (18%). Patient numbers ranged from 1 to 1206, with many studies lacking clear descriptions of surgical techniques (29%) and age categories (21%). A total of 339 outcomes were identified, categorised into 25 domains per the COMET taxonomy. Mentioned most frequently were 'physiological/clinical' outcomes (772 mentions), with 'gastrointestinal outcomes' being predominant. Long-term outcomes were most common (71%), followed by both short and long term (16%), and short term (13%). Outcomes were mainly reported by medical professionals (59%), with only 10% being patient-reported outcomes. Various measurement tools were used, including validated and self-made instruments, with the international classification (Krickenbeck) being the most used rating scale for postoperative results. Many studies lacked detailed descriptions and validation of their measurement methods.The identified outcomes in this review will be used as an input to eventually develop a Core Outcome Set.</p>\",\"PeriodicalId\":9069,\"journal\":{\"name\":\"BMJ Paediatrics Open\",\"volume\":\"9 1\",\"pages\":\"\"},\"PeriodicalIF\":2.3000,\"publicationDate\":\"2025-07-15\",\"publicationTypes\":\"Journal Article\",\"fieldsOfStudy\":null,\"isOpenAccess\":false,\"openAccessPdf\":\"https://www.ncbi.nlm.nih.gov/pmc/articles/PMC12265770/pdf/\",\"citationCount\":\"0\",\"resultStr\":null,\"platform\":\"Semanticscholar\",\"paperid\":null,\"PeriodicalName\":\"BMJ Paediatrics Open\",\"FirstCategoryId\":\"3\",\"ListUrlMain\":\"https://doi.org/10.1136/bmjpo-2024-003192\",\"RegionNum\":4,\"RegionCategory\":\"医学\",\"ArticlePicture\":[],\"TitleCN\":null,\"AbstractTextCN\":null,\"PMCID\":null,\"EPubDate\":\"\",\"PubModel\":\"\",\"JCR\":\"Q2\",\"JCRName\":\"PEDIATRICS\",\"Score\":null,\"Total\":0}","platform":"Semanticscholar","paperid":null,"PeriodicalName":"BMJ Paediatrics Open","FirstCategoryId":"3","ListUrlMain":"https://doi.org/10.1136/bmjpo-2024-003192","RegionNum":4,"RegionCategory":"医学","ArticlePicture":[],"TitleCN":null,"AbstractTextCN":null,"PMCID":null,"EPubDate":"","PubModel":"","JCR":"Q2","JCRName":"PEDIATRICS","Score":null,"Total":0}
引用次数: 0

摘要

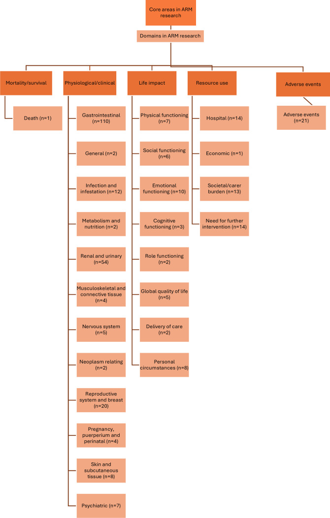
背景:出生时患有肛门直肠畸形(ARM)通常会导致终生的排便和泌尿功能问题,以及性、情感和心理社会发展方面的挑战。即使实现了解剖矫正,也不能保证完全的功能恢复。尽管与ARM领域的主要医学专业人员举行了几次国际共识会议,但对于ARM治疗和随访应衡量的基本结果领域仍未达成一致。因此,本系统综述的目的是确定文献中报道的所有结果。方法:本系统评价遵循系统评价和荟萃分析指南的首选报告项目,旨在确定ARM研究的所有短期和长期结果。在PubMed和Embase检索2009年1月1日至2023年5月1日的研究文献,使用与“肛肠畸形”相关的术语。我们也检索了Cochrane图书馆,但没有找到相关的综述。入选标准包括在标题或摘要中提到ARM结果的研究。未提及ARM结果、缺乏全文、非英语或非荷兰语的排除。两位审稿人提取的数据包括作者详细信息、研究设计、患者特征、ARM类型和结果,并按发生时间和报告者进行分类。根据有效性试验的核心结果测量()分类法,结果从339个独特的结果合并到25个领域,并分为五个核心领域:“死亡率/生存率”、“生理/临床”、“生活影响”、“资源利用”和“不良事件”。结果:在348项符合条件的研究中,118项符合纳入标准。这些研究主要在欧洲(47%)、亚洲(34%)和北美(11%)进行,设计包括回顾性(36%)、横断面(23%)和病例报告/系列(18%)。患者人数从1人到1206人不等,许多研究缺乏对手术技术(29%)和年龄类别(21%)的明确描述。共确定了339个结果,根据COMET分类法将其分为25个领域。提到最多的是“生理/临床”结果(772次),“胃肠道结果”占主导地位。长期结果最常见(71%),其次是短期和长期(16%)和短期(13%)。结果主要由医疗专业人员报告(59%),只有10%是患者报告的结果。使用了多种测量工具,包括经过验证的和自制的仪器,国际分类(Krickenbeck)是最常用的术后结果评定量表。许多研究缺乏对其测量方法的详细描述和验证。本次审查中确定的结果将被用作最终制定核心结果集的输入。
本文章由计算机程序翻译,如有差异,请以英文原文为准。

Anorectal malformation and outcome review (ARMOUR) project: a systematic review for the outcomes reported in patients with an anorectal malformation.

Anorectal malformation and outcome review (ARMOUR) project: a systematic review for the outcomes reported in patients with an anorectal malformation.

Anorectal malformation and outcome review (ARMOUR) project: a systematic review for the outcomes reported in patients with an anorectal malformation.

Anorectal malformation and outcome review (ARMOUR) project: a systematic review for the outcomes reported in patients with an anorectal malformation.

Background: Being born with an anorectal malformation (ARM) often leads to lifelong issues with faecal and urinary function, as well as challenges in sexual, emotional and psychosocial development. Even when anatomical correction is achieved, full functional recovery is not guaranteed. Despite several international consensus meetings with leading medical professionals in the ARM field, there is still no agreement on the essential outcome domains that should be measured for ARM treatment and follow-up. Therefore, the goal of this systematic review is to identify all the outcomes reported in literature.

Methods: This systematic review adhered to Preferred Reporting Items for Systematic Reviews and Meta-Analyses guidelines, aiming to identify all short- and long-term outcomes in ARM studies. A literature search was conducted in PubMed and Embase for studies from 1 January 2009 to 1 May 2023, using terms related to 'anorectal malformation'. The Cochrane Library was also searched, but no relevant reviews were found. Eligibility criteria included studies mentioning ARM outcomes in the title or abstract. Exclusions were non-mention of ARM outcomes, lack of full text, and non-English or non-Dutch language. Data extraction by two reviewers captured author details, study design, patient characteristics, ARM types and outcomes, categorised by occurrence time and reporter. Outcomes were consolidated from 339 unique outcomes into 25 domains according to the Core Outcome Measures in Effectiveness Trial () taxonomy and categorised into five core areas: 'mortality/survival', 'physiological/clinical', 'life impact', 'resource use' and 'adverse events'.

Results: Out of 348 eligible studies, 118 met the inclusion criteria. These were mostly conducted in Europe (47%), Asia (34%) and North America (11%), with designs including retrospective (36%), cross-sectional (23%) and case reports/series (18%). Patient numbers ranged from 1 to 1206, with many studies lacking clear descriptions of surgical techniques (29%) and age categories (21%). A total of 339 outcomes were identified, categorised into 25 domains per the COMET taxonomy. Mentioned most frequently were 'physiological/clinical' outcomes (772 mentions), with 'gastrointestinal outcomes' being predominant. Long-term outcomes were most common (71%), followed by both short and long term (16%), and short term (13%). Outcomes were mainly reported by medical professionals (59%), with only 10% being patient-reported outcomes. Various measurement tools were used, including validated and self-made instruments, with the international classification (Krickenbeck) being the most used rating scale for postoperative results. Many studies lacked detailed descriptions and validation of their measurement methods.The identified outcomes in this review will be used as an input to eventually develop a Core Outcome Set.

求助全文
通过发布文献求助,成功后即可免费获取论文全文。 去求助
来源期刊
BMJ Paediatrics Open
BMJ Paediatrics Open Medicine-Pediatrics, Perinatology and Child Health
CiteScore
4.10
自引率
3.80%
发文量
124
×
引用
GB/T 7714-2015
复制
MLA
复制
APA
复制
导出至
BibTeX EndNote RefMan NoteFirst NoteExpress
×
提示
您的信息不完整,为了账户安全,请先补充。
现在去补充
×
提示
您因"违规操作"
具体请查看互助需知
我知道了
×
提示
确定
请完成安全验证×
copy
已复制链接
快去分享给好友吧!
我知道了
右上角分享
点击右上角分享
0
联系我们:info@booksci.cn Book学术提供免费学术资源搜索服务,方便国内外学者检索中英文文献。致力于提供最便捷和优质的服务体验。 Copyright © 2023 布克学术 All rights reserved.
京ICP备2023020795号-1
ghs 京公网安备 11010802042870号
Book学术文献互助
Book学术文献互助群
群 号:604180095
Book学术官方微信