诱导对体育赌博和决策错误的影响:实验研究。

IF 6.2 1区 医学 Q1 PSYCHIATRY
Journal of Behavioral Addictions Pub Date : 2025-06-25 Print Date: 2025-07-02 DOI:10.1556/2006.2025.00056
Diarmaid Ó Ceallaigh, Shane Timmons, Deirdre A Robertson, Peter D Lunn
{"title":"诱导对体育赌博和决策错误的影响:实验研究。","authors":"Diarmaid Ó Ceallaigh, Shane Timmons, Deirdre A Robertson, Peter D Lunn","doi":"10.1556/2006.2025.00056","DOIUrl":null,"url":null,"abstract":"<p><strong>Background and aims: </strong>Inducements are a core component of gambling marketing. They have attracted increased attention from regulators due to their potential links to gambling harms. We deployed a randomised, pre-registered online experiment to test whether inducements cause specific changes to gambling behaviour.</p><p><strong>Methods: </strong>622 males aged under 40 made incentive-compatible betting choices over Euro 2024 football matches. Participants were randomised to see bets with inducements or to a control group with no inducements. Some participants were also randomised to see inducement-linked bets where the expected value odds made them the worst available choice, i.e., a dominated option that was an objectively \"bad bet\" even accounting for the inducement.</p><p><strong>Results: </strong>Inducements increased the amount spent on bets by over 10% and almost halved the number of people opting not to bet. Those with evidence of problem gambling were disproportionately affected. Inducements also led to decision errors, making bettors three times more likely to choose bad bets.</p><p><strong>Discussion and conclusions: </strong>Our findings add to growing evidence that inducements risk causing harm to consumers, with worse effects among those with evidence of problem gambling. We provide novel evidence that inducements push gamblers into making decision errors, opting for bad bets that heighten the risk of financial harm. Our findings support the regulation of inducements to reduce gambling harms.</p>","PeriodicalId":15049,"journal":{"name":"Journal of Behavioral Addictions","volume":"14 2","pages":"959-971"},"PeriodicalIF":6.2000,"publicationDate":"2025-06-25","publicationTypes":"Journal Article","fieldsOfStudy":null,"isOpenAccess":false,"openAccessPdf":"https://www.ncbi.nlm.nih.gov/pmc/articles/PMC12231458/pdf/","citationCount":"0","resultStr":"{\"title\":\"Effects of inducements on sports gambling and decision-errors: An experimental study.\",\"authors\":\"Diarmaid Ó Ceallaigh, Shane Timmons, Deirdre A Robertson, Peter D Lunn\",\"doi\":\"10.1556/2006.2025.00056\",\"DOIUrl\":null,\"url\":null,\"abstract\":\"<p><strong>Background and aims: </strong>Inducements are a core component of gambling marketing. They have attracted increased attention from regulators due to their potential links to gambling harms. We deployed a randomised, pre-registered online experiment to test whether inducements cause specific changes to gambling behaviour.</p><p><strong>Methods: </strong>622 males aged under 40 made incentive-compatible betting choices over Euro 2024 football matches. Participants were randomised to see bets with inducements or to a control group with no inducements. Some participants were also randomised to see inducement-linked bets where the expected value odds made them the worst available choice, i.e., a dominated option that was an objectively \\\"bad bet\\\" even accounting for the inducement.</p><p><strong>Results: </strong>Inducements increased the amount spent on bets by over 10% and almost halved the number of people opting not to bet. Those with evidence of problem gambling were disproportionately affected. Inducements also led to decision errors, making bettors three times more likely to choose bad bets.</p><p><strong>Discussion and conclusions: </strong>Our findings add to growing evidence that inducements risk causing harm to consumers, with worse effects among those with evidence of problem gambling. We provide novel evidence that inducements push gamblers into making decision errors, opting for bad bets that heighten the risk of financial harm. Our findings support the regulation of inducements to reduce gambling harms.</p>\",\"PeriodicalId\":15049,\"journal\":{\"name\":\"Journal of Behavioral Addictions\",\"volume\":\"14 2\",\"pages\":\"959-971\"},\"PeriodicalIF\":6.2000,\"publicationDate\":\"2025-06-25\",\"publicationTypes\":\"Journal Article\",\"fieldsOfStudy\":null,\"isOpenAccess\":false,\"openAccessPdf\":\"https://www.ncbi.nlm.nih.gov/pmc/articles/PMC12231458/pdf/\",\"citationCount\":\"0\",\"resultStr\":null,\"platform\":\"Semanticscholar\",\"paperid\":null,\"PeriodicalName\":\"Journal of Behavioral Addictions\",\"FirstCategoryId\":\"3\",\"ListUrlMain\":\"https://doi.org/10.1556/2006.2025.00056\",\"RegionNum\":1,\"RegionCategory\":\"医学\",\"ArticlePicture\":[],\"TitleCN\":null,\"AbstractTextCN\":null,\"PMCID\":null,\"EPubDate\":\"2025/7/2 0:00:00\",\"PubModel\":\"Print\",\"JCR\":\"Q1\",\"JCRName\":\"PSYCHIATRY\",\"Score\":null,\"Total\":0}","platform":"Semanticscholar","paperid":null,"PeriodicalName":"Journal of Behavioral Addictions","FirstCategoryId":"3","ListUrlMain":"https://doi.org/10.1556/2006.2025.00056","RegionNum":1,"RegionCategory":"医学","ArticlePicture":[],"TitleCN":null,"AbstractTextCN":null,"PMCID":null,"EPubDate":"2025/7/2 0:00:00","PubModel":"Print","JCR":"Q1","JCRName":"PSYCHIATRY","Score":null,"Total":0}
引用次数: 0

摘要

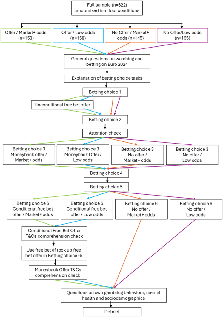
背景与目的:诱因是博彩营销的核心组成部分。由于它们与赌博危害的潜在联系,它们引起了监管机构越来越多的关注。我们部署了一个随机的,预先注册的在线实验,以测试诱因是否会导致赌博行为的特定变化。方法:622名年龄在40岁以下的男性对2024年欧洲杯足球赛进行了激励相容的投注选择。参与者被随机分配到有诱因的赌局或没有诱因的对照组。一些参与者也被随机分配到诱因相关的赌注中,其中期望值的赔率使他们成为最糟糕的选择,即,一个被主导的选择,客观上是一个“坏赌注”,即使考虑到诱因。结果:诱因使下注金额增加了10%以上,选择不下注的人数几乎减少了一半。那些有问题赌博证据的人受到的影响尤为严重。诱惑也会导致决策失误,使投注者选择错误赌注的可能性增加三倍。讨论与结论:我们的研究结果进一步证明,诱惑有可能对消费者造成伤害,对那些有问题赌博证据的人影响更大。我们提供了新的证据,证明诱惑促使赌徒做出决策错误,选择错误的赌注,从而增加了经济损失的风险。我们的研究结果支持监管诱因以减少赌博危害。
本文章由计算机程序翻译,如有差异,请以英文原文为准。

Effects of inducements on sports gambling and decision-errors: An experimental study.

Effects of inducements on sports gambling and decision-errors: An experimental study.

Effects of inducements on sports gambling and decision-errors: An experimental study.

Effects of inducements on sports gambling and decision-errors: An experimental study.

Background and aims: Inducements are a core component of gambling marketing. They have attracted increased attention from regulators due to their potential links to gambling harms. We deployed a randomised, pre-registered online experiment to test whether inducements cause specific changes to gambling behaviour.

Methods: 622 males aged under 40 made incentive-compatible betting choices over Euro 2024 football matches. Participants were randomised to see bets with inducements or to a control group with no inducements. Some participants were also randomised to see inducement-linked bets where the expected value odds made them the worst available choice, i.e., a dominated option that was an objectively "bad bet" even accounting for the inducement.

Results: Inducements increased the amount spent on bets by over 10% and almost halved the number of people opting not to bet. Those with evidence of problem gambling were disproportionately affected. Inducements also led to decision errors, making bettors three times more likely to choose bad bets.

Discussion and conclusions: Our findings add to growing evidence that inducements risk causing harm to consumers, with worse effects among those with evidence of problem gambling. We provide novel evidence that inducements push gamblers into making decision errors, opting for bad bets that heighten the risk of financial harm. Our findings support the regulation of inducements to reduce gambling harms.

求助全文
通过发布文献求助,成功后即可免费获取论文全文。 去求助
来源期刊
CiteScore
12.30
自引率
7.70%
发文量
91
审稿时长
20 weeks
期刊介绍: The aim of Journal of Behavioral Addictions is to create a forum for the scientific information exchange with regard to behavioral addictions. The journal is a broad focused interdisciplinary one that publishes manuscripts on different approaches of non-substance addictions, research reports focusing on the addictive patterns of various behaviors, especially disorders of the impulsive-compulsive spectrum, and also publishes reviews in these topics. Coverage ranges from genetic and neurobiological research through psychological and clinical psychiatric approaches to epidemiological, sociological and anthropological aspects.
×
引用
GB/T 7714-2015
复制
MLA
复制
APA
复制
导出至
BibTeX EndNote RefMan NoteFirst NoteExpress
×
提示
您的信息不完整,为了账户安全,请先补充。
现在去补充
×
提示
您因"违规操作"
具体请查看互助需知
我知道了
×
提示
确定
请完成安全验证×
copy
已复制链接
快去分享给好友吧!
我知道了
右上角分享
点击右上角分享
0
联系我们:info@booksci.cn Book学术提供免费学术资源搜索服务,方便国内外学者检索中英文文献。致力于提供最便捷和优质的服务体验。 Copyright © 2023 布克学术 All rights reserved.
京ICP备2023020795号-1
ghs 京公网安备 11010802042870号
Book学术文献互助
Book学术文献互助群
群 号:604180095
Book学术官方微信