应激刺激肾上腺素诱导真皮成纤维细胞过早衰老,并有助于皮肤伤口愈合受损。

IF 1.9 4区 医学 Q2 BIOLOGY
J T da Silva, C O S Meira, J S Nogueira, M Lanzetti, B Romana-Souza
{"title":"应激刺激肾上腺素诱导真皮成纤维细胞过早衰老,并有助于皮肤伤口愈合受损。","authors":"J T da Silva, C O S Meira, J S Nogueira, M Lanzetti, B Romana-Souza","doi":"10.1590/1414-431X2025e14472","DOIUrl":null,"url":null,"abstract":"<p><p>External factors accelerate cellular senescence in the skin and compromise its repair process. Psychological stress impairs skin wound healing, but no study examined its role in cellular senescence during skin tissue repair. Thus, this study evaluated the effect of stress on cellular senescence during skin wound healing. Human dermal fibroblasts (HDFs) and human skin from aged and young donors were treated with a non-lethal dose of epinephrine or hydrogen peroxide following a stress-induced premature senescence protocol. In vitro, epinephrine or hydrogen peroxide promoted the expression of senescence-associated β-galactosidase, p53, and notch target gene hairy and enhancer of split 1 (HES1) in HDFs, confirming the induction of premature senescence. A higher expression of matrix metalloproteinase-9 and interleukin-8 was observed in HDFs incubated with epinephrine or hydrogen peroxide, confirming a pro-inflammatory senescence-associated secretory phenotype. The protein levels of silent information regulator sirtuin 1, which is associated with a longer lifespan, were not changed in HDFs submitted to stressful conditions. In ex vivo experiments, epinephrine administration impaired wound closure and increased HES1 expression in aged human skin. In conclusion, stress-induced high epinephrine level induced premature senescence in HDFs, which contributes to impaired wound healing in young and aged skin.</p>","PeriodicalId":9088,"journal":{"name":"Brazilian Journal of Medical and Biological Research","volume":"58 ","pages":"e14472"},"PeriodicalIF":1.9000,"publicationDate":"2025-06-16","publicationTypes":"Journal Article","fieldsOfStudy":null,"isOpenAccess":false,"openAccessPdf":"https://www.ncbi.nlm.nih.gov/pmc/articles/PMC12172154/pdf/","citationCount":"0","resultStr":"{\"title\":\"Stress-stimulated epinephrine induces premature senescence in dermal fibroblasts and contributes to impaired skin wound healing.\",\"authors\":\"J T da Silva, C O S Meira, J S Nogueira, M Lanzetti, B Romana-Souza\",\"doi\":\"10.1590/1414-431X2025e14472\",\"DOIUrl\":null,\"url\":null,\"abstract\":\"<p><p>External factors accelerate cellular senescence in the skin and compromise its repair process. Psychological stress impairs skin wound healing, but no study examined its role in cellular senescence during skin tissue repair. Thus, this study evaluated the effect of stress on cellular senescence during skin wound healing. Human dermal fibroblasts (HDFs) and human skin from aged and young donors were treated with a non-lethal dose of epinephrine or hydrogen peroxide following a stress-induced premature senescence protocol. In vitro, epinephrine or hydrogen peroxide promoted the expression of senescence-associated β-galactosidase, p53, and notch target gene hairy and enhancer of split 1 (HES1) in HDFs, confirming the induction of premature senescence. A higher expression of matrix metalloproteinase-9 and interleukin-8 was observed in HDFs incubated with epinephrine or hydrogen peroxide, confirming a pro-inflammatory senescence-associated secretory phenotype. The protein levels of silent information regulator sirtuin 1, which is associated with a longer lifespan, were not changed in HDFs submitted to stressful conditions. In ex vivo experiments, epinephrine administration impaired wound closure and increased HES1 expression in aged human skin. In conclusion, stress-induced high epinephrine level induced premature senescence in HDFs, which contributes to impaired wound healing in young and aged skin.</p>\",\"PeriodicalId\":9088,\"journal\":{\"name\":\"Brazilian Journal of Medical and Biological Research\",\"volume\":\"58 \",\"pages\":\"e14472\"},\"PeriodicalIF\":1.9000,\"publicationDate\":\"2025-06-16\",\"publicationTypes\":\"Journal Article\",\"fieldsOfStudy\":null,\"isOpenAccess\":false,\"openAccessPdf\":\"https://www.ncbi.nlm.nih.gov/pmc/articles/PMC12172154/pdf/\",\"citationCount\":\"0\",\"resultStr\":null,\"platform\":\"Semanticscholar\",\"paperid\":null,\"PeriodicalName\":\"Brazilian Journal of Medical and Biological Research\",\"FirstCategoryId\":\"3\",\"ListUrlMain\":\"https://doi.org/10.1590/1414-431X2025e14472\",\"RegionNum\":4,\"RegionCategory\":\"医学\",\"ArticlePicture\":[],\"TitleCN\":null,\"AbstractTextCN\":null,\"PMCID\":null,\"EPubDate\":\"2025/1/1 0:00:00\",\"PubModel\":\"eCollection\",\"JCR\":\"Q2\",\"JCRName\":\"BIOLOGY\",\"Score\":null,\"Total\":0}","platform":"Semanticscholar","paperid":null,"PeriodicalName":"Brazilian Journal of Medical and Biological Research","FirstCategoryId":"3","ListUrlMain":"https://doi.org/10.1590/1414-431X2025e14472","RegionNum":4,"RegionCategory":"医学","ArticlePicture":[],"TitleCN":null,"AbstractTextCN":null,"PMCID":null,"EPubDate":"2025/1/1 0:00:00","PubModel":"eCollection","JCR":"Q2","JCRName":"BIOLOGY","Score":null,"Total":0}
引用次数: 0

摘要

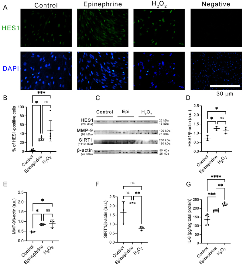
外部因素加速皮肤细胞衰老,损害其修复过程。心理应激损害皮肤伤口愈合,但没有研究考察其在皮肤组织修复过程中细胞衰老的作用。因此,本研究评估了应激对皮肤创面愈合过程中细胞衰老的影响。根据压力诱导的过早衰老方案,用非致死剂量的肾上腺素或过氧化氢处理来自老年和年轻供体的人类真皮成纤维细胞(HDFs)和人类皮肤。在体外实验中,肾上腺素或过氧化氢可促进HDFs中衰老相关的β-半乳糖苷酶、p53和缺口靶基因hairy and enhancer of split 1 (HES1)的表达,证实了其诱导早衰的作用。在与肾上腺素或过氧化氢培养的HDFs中观察到基质金属蛋白酶-9和白细胞介素-8的高表达,证实了促炎衰老相关的分泌表型。与更长的寿命相关的沉默信息调节因子sirtuin 1的蛋白水平在应激条件下的HDFs中没有改变。在离体实验中,肾上腺素的使用损害了伤口愈合,增加了衰老人体皮肤中HES1的表达。综上所述,应激诱导的高肾上腺素水平会导致HDFs的过早衰老,从而导致年轻和衰老皮肤的伤口愈合受损。
本文章由计算机程序翻译,如有差异,请以英文原文为准。

Stress-stimulated epinephrine induces premature senescence in dermal fibroblasts and contributes to impaired skin wound healing.

Stress-stimulated epinephrine induces premature senescence in dermal fibroblasts and contributes to impaired skin wound healing.

Stress-stimulated epinephrine induces premature senescence in dermal fibroblasts and contributes to impaired skin wound healing.

Stress-stimulated epinephrine induces premature senescence in dermal fibroblasts and contributes to impaired skin wound healing.

External factors accelerate cellular senescence in the skin and compromise its repair process. Psychological stress impairs skin wound healing, but no study examined its role in cellular senescence during skin tissue repair. Thus, this study evaluated the effect of stress on cellular senescence during skin wound healing. Human dermal fibroblasts (HDFs) and human skin from aged and young donors were treated with a non-lethal dose of epinephrine or hydrogen peroxide following a stress-induced premature senescence protocol. In vitro, epinephrine or hydrogen peroxide promoted the expression of senescence-associated β-galactosidase, p53, and notch target gene hairy and enhancer of split 1 (HES1) in HDFs, confirming the induction of premature senescence. A higher expression of matrix metalloproteinase-9 and interleukin-8 was observed in HDFs incubated with epinephrine or hydrogen peroxide, confirming a pro-inflammatory senescence-associated secretory phenotype. The protein levels of silent information regulator sirtuin 1, which is associated with a longer lifespan, were not changed in HDFs submitted to stressful conditions. In ex vivo experiments, epinephrine administration impaired wound closure and increased HES1 expression in aged human skin. In conclusion, stress-induced high epinephrine level induced premature senescence in HDFs, which contributes to impaired wound healing in young and aged skin.

求助全文
通过发布文献求助,成功后即可免费获取论文全文。 去求助
来源期刊
CiteScore
4.00
自引率
0.00%
发文量
129
审稿时长
2 months
期刊介绍: The Brazilian Journal of Medical and Biological Research, founded by Michel Jamra, is edited and published monthly by the Associação Brasileira de Divulgação Científica (ABDC), a federation of Brazilian scientific societies: - Sociedade Brasileira de Biofísica (SBBf) - Sociedade Brasileira de Farmacologia e Terapêutica Experimental (SBFTE) - Sociedade Brasileira de Fisiologia (SBFis) - Sociedade Brasileira de Imunologia (SBI) - Sociedade Brasileira de Investigação Clínica (SBIC) - Sociedade Brasileira de Neurociências e Comportamento (SBNeC).
×
引用
GB/T 7714-2015
复制
MLA
复制
APA
复制
导出至
BibTeX EndNote RefMan NoteFirst NoteExpress
×
提示
您的信息不完整,为了账户安全,请先补充。
现在去补充
×
提示
您因"违规操作"
具体请查看互助需知
我知道了
×
提示
确定
请完成安全验证×
copy
已复制链接
快去分享给好友吧!
我知道了
右上角分享
点击右上角分享
0
联系我们:info@booksci.cn Book学术提供免费学术资源搜索服务,方便国内外学者检索中英文文献。致力于提供最便捷和优质的服务体验。 Copyright © 2023 布克学术 All rights reserved.
京ICP备2023020795号-1
ghs 京公网安备 11010802042870号
Book学术文献互助
Book学术文献互助群
群 号:604180095
Book学术官方微信