WISP1通过促进CyclinD1泛素化并下调其表达抑制肝癌细胞增殖。

IF 1.6 4区 医学 Q4 GASTROENTEROLOGY & HEPATOLOGY
Jinlong Yan, Jun Wen Hu, Na Cheng, Nuoya Li, Anqi Xin, Zhipeng Wu, Zhengyi Wu, Jun Lei, Shouhua Zhang, Jinping Yao
{"title":"WISP1通过促进CyclinD1泛素化并下调其表达抑制肝癌细胞增殖。","authors":"Jinlong Yan, Jun Wen Hu, Na Cheng, Nuoya Li, Anqi Xin, Zhipeng Wu, Zhengyi Wu, Jun Lei, Shouhua Zhang, Jinping Yao","doi":"10.5152/tjg.2024.23524","DOIUrl":null,"url":null,"abstract":"<p><strong>Background/aims: </strong>Hepatocellular carcinoma (HCC), a leading cause of cancer-related deaths, is often linked to dysregulated cell cycle proteins. This study focuses on the role of WISP1 in modulating Cyclin D1, a key cell cycle regulator, in HCC.</p><p><strong>Materials and methods: </strong>The study used HCCLM3 and Hep3B cells to assess the expression of Cyclin D1 and cell proliferation following the treatment of WISP1. This was achieved through Western blot, qRT-PCR, and EdU assays. Additionally, animal studies were conducted to evaluate the effects of WISP1 treatment on Cyclin D1 expression and cell proliferation.</p><p><strong>Results: </strong>Overexpression of WISP1 in HCC cells led to a marked decrease in Cyclin D1 protein levels and reduced cell proliferation. WISP1 influences Cyclin D1 through post-translational modifications, particularly ubiquitination and proteasomal degradation.</p><p><strong>Conclusion: </strong>The findings revealed that WISP1’s modulation of Cyclin D1 plays a critical role in inhibiting HCC cell growth, highlighting a potential therapeutic target for HCC treatment.</p>","PeriodicalId":51205,"journal":{"name":"Turkish Journal of Gastroenterology","volume":"36 4","pages":"247-254"},"PeriodicalIF":1.6000,"publicationDate":"2024-12-16","publicationTypes":"Journal Article","fieldsOfStudy":null,"isOpenAccess":false,"openAccessPdf":"https://www.ncbi.nlm.nih.gov/pmc/articles/PMC12001460/pdf/","citationCount":"0","resultStr":"{\"title\":\"WISP1 Inhibits Hepatocellular Carcinoma Cell Proliferation by Promoting CyclinD1 Ubiquitination and Downregulating its Expression.\",\"authors\":\"Jinlong Yan, Jun Wen Hu, Na Cheng, Nuoya Li, Anqi Xin, Zhipeng Wu, Zhengyi Wu, Jun Lei, Shouhua Zhang, Jinping Yao\",\"doi\":\"10.5152/tjg.2024.23524\",\"DOIUrl\":null,\"url\":null,\"abstract\":\"<p><strong>Background/aims: </strong>Hepatocellular carcinoma (HCC), a leading cause of cancer-related deaths, is often linked to dysregulated cell cycle proteins. This study focuses on the role of WISP1 in modulating Cyclin D1, a key cell cycle regulator, in HCC.</p><p><strong>Materials and methods: </strong>The study used HCCLM3 and Hep3B cells to assess the expression of Cyclin D1 and cell proliferation following the treatment of WISP1. This was achieved through Western blot, qRT-PCR, and EdU assays. Additionally, animal studies were conducted to evaluate the effects of WISP1 treatment on Cyclin D1 expression and cell proliferation.</p><p><strong>Results: </strong>Overexpression of WISP1 in HCC cells led to a marked decrease in Cyclin D1 protein levels and reduced cell proliferation. WISP1 influences Cyclin D1 through post-translational modifications, particularly ubiquitination and proteasomal degradation.</p><p><strong>Conclusion: </strong>The findings revealed that WISP1’s modulation of Cyclin D1 plays a critical role in inhibiting HCC cell growth, highlighting a potential therapeutic target for HCC treatment.</p>\",\"PeriodicalId\":51205,\"journal\":{\"name\":\"Turkish Journal of Gastroenterology\",\"volume\":\"36 4\",\"pages\":\"247-254\"},\"PeriodicalIF\":1.6000,\"publicationDate\":\"2024-12-16\",\"publicationTypes\":\"Journal Article\",\"fieldsOfStudy\":null,\"isOpenAccess\":false,\"openAccessPdf\":\"https://www.ncbi.nlm.nih.gov/pmc/articles/PMC12001460/pdf/\",\"citationCount\":\"0\",\"resultStr\":null,\"platform\":\"Semanticscholar\",\"paperid\":null,\"PeriodicalName\":\"Turkish Journal of Gastroenterology\",\"FirstCategoryId\":\"3\",\"ListUrlMain\":\"https://doi.org/10.5152/tjg.2024.23524\",\"RegionNum\":4,\"RegionCategory\":\"医学\",\"ArticlePicture\":[],\"TitleCN\":null,\"AbstractTextCN\":null,\"PMCID\":null,\"EPubDate\":\"\",\"PubModel\":\"\",\"JCR\":\"Q4\",\"JCRName\":\"GASTROENTEROLOGY & HEPATOLOGY\",\"Score\":null,\"Total\":0}","platform":"Semanticscholar","paperid":null,"PeriodicalName":"Turkish Journal of Gastroenterology","FirstCategoryId":"3","ListUrlMain":"https://doi.org/10.5152/tjg.2024.23524","RegionNum":4,"RegionCategory":"医学","ArticlePicture":[],"TitleCN":null,"AbstractTextCN":null,"PMCID":null,"EPubDate":"","PubModel":"","JCR":"Q4","JCRName":"GASTROENTEROLOGY & HEPATOLOGY","Score":null,"Total":0}
引用次数: 0

摘要

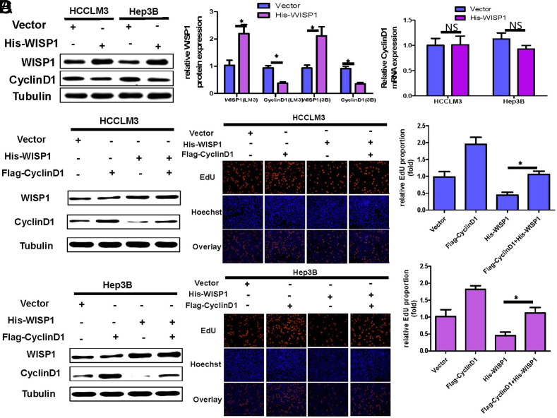
背景/目的:肝细胞癌(HCC)是癌症相关死亡的主要原因,通常与细胞周期蛋白失调有关。本研究的重点是在HCC中WISP1在调节Cyclin D1中的作用,Cyclin D1是一个关键的细胞周期调节因子。材料与方法:采用HCCLM3和Hep3B细胞检测WISP1作用后Cyclin D1的表达及细胞增殖情况。这是通过Western blot, qRT-PCR和EdU检测实现的。此外,我们还进行了动物实验来评估WISP1处理对Cyclin D1表达和细胞增殖的影响。结果:WISP1在HCC细胞中过表达导致Cyclin D1蛋白水平明显降低,细胞增殖能力降低。WISP1通过翻译后修饰影响Cyclin D1,特别是泛素化和蛋白酶体降解。结论:研究结果表明,WISP1对Cyclin D1的调节在抑制HCC细胞生长中起关键作用,为HCC治疗提供了潜在的治疗靶点。
本文章由计算机程序翻译,如有差异,请以英文原文为准。

WISP1 Inhibits Hepatocellular Carcinoma Cell Proliferation by Promoting CyclinD1 Ubiquitination and Downregulating its Expression.

WISP1 Inhibits Hepatocellular Carcinoma Cell Proliferation by Promoting CyclinD1 Ubiquitination and Downregulating its Expression.

WISP1 Inhibits Hepatocellular Carcinoma Cell Proliferation by Promoting CyclinD1 Ubiquitination and Downregulating its Expression.

WISP1 Inhibits Hepatocellular Carcinoma Cell Proliferation by Promoting CyclinD1 Ubiquitination and Downregulating its Expression.

Background/aims: Hepatocellular carcinoma (HCC), a leading cause of cancer-related deaths, is often linked to dysregulated cell cycle proteins. This study focuses on the role of WISP1 in modulating Cyclin D1, a key cell cycle regulator, in HCC.

Materials and methods: The study used HCCLM3 and Hep3B cells to assess the expression of Cyclin D1 and cell proliferation following the treatment of WISP1. This was achieved through Western blot, qRT-PCR, and EdU assays. Additionally, animal studies were conducted to evaluate the effects of WISP1 treatment on Cyclin D1 expression and cell proliferation.

Results: Overexpression of WISP1 in HCC cells led to a marked decrease in Cyclin D1 protein levels and reduced cell proliferation. WISP1 influences Cyclin D1 through post-translational modifications, particularly ubiquitination and proteasomal degradation.

Conclusion: The findings revealed that WISP1’s modulation of Cyclin D1 plays a critical role in inhibiting HCC cell growth, highlighting a potential therapeutic target for HCC treatment.

求助全文
通过发布文献求助,成功后即可免费获取论文全文。 去求助
来源期刊
Turkish Journal of Gastroenterology
Turkish Journal of Gastroenterology 医学-胃肠肝病学
CiteScore
1.90
自引率
0.00%
发文量
127
审稿时长
6 months
期刊介绍: The Turkish Journal of Gastroenterology (Turk J Gastroenterol) is the double-blind peer-reviewed, open access, international publication organ of the Turkish Society of Gastroenterology. The journal is a bimonthly publication, published on January, March, May, July, September, November and its publication language is English. The Turkish Journal of Gastroenterology aims to publish international at the highest clinical and scientific level on original issues of gastroenterology and hepatology. The journal publishes original papers, review articles, case reports and letters to the editor on clinical and experimental gastroenterology and hepatology.
×
引用
GB/T 7714-2015
复制
MLA
复制
APA
复制
导出至
BibTeX EndNote RefMan NoteFirst NoteExpress
×
提示
您的信息不完整,为了账户安全,请先补充。
现在去补充
×
提示
您因"违规操作"
具体请查看互助需知
我知道了
×
提示
确定
请完成安全验证×
copy
已复制链接
快去分享给好友吧!
我知道了
右上角分享
点击右上角分享
0
联系我们:info@booksci.cn Book学术提供免费学术资源搜索服务,方便国内外学者检索中英文文献。致力于提供最便捷和优质的服务体验。 Copyright © 2023 布克学术 All rights reserved.
京ICP备2023020795号-1
ghs 京公网安备 11010802042870号
Book学术文献互助
Book学术文献互助群
群 号:604180095
Book学术官方微信