PKCζ/JNK信号通路在股骨头坏死发生调控中的作用。

IF 1.9 4区 医学 Q2 BIOLOGY
Miaofeng Hu, Cheng Li, Qi Sun, Baisong Hu, Jiong Yang, Xiufeng Wang, Jinshan Huang, Di Shen
{"title":"PKCζ/JNK信号通路在股骨头坏死发生调控中的作用。","authors":"Miaofeng Hu, Cheng Li, Qi Sun, Baisong Hu, Jiong Yang, Xiufeng Wang, Jinshan Huang, Di Shen","doi":"10.1590/1414-431X2025e13771","DOIUrl":null,"url":null,"abstract":"<p><p>Osteonecrosis of the femoral head (ONFH) is a debilitating condition characterized by the death of bone cells in the hip joint, resulting in profound disability. This condition has a significant global prevalence. Glucocorticoid (GC)-induced apoptosis of bone cells serves as a crucial cellular mechanism underlying ONFH. The protein kinase C zeta (PKCζ) and c-Jun N-terminal kinase (JNK)/c-Jun cascades have been implicated in the progression of ONFH, yet their interrelationship and contributions to disease development remain unclear. The objective of this study was to investigate the combined impact of PKCζ and JNK/c-Jun signaling on dexamethasone (Dex)-induced apoptosis in osteoblasts in vitro and in GC-induced ONFH rat models in vivo. In vitro experiments were conducted using hFOB1.19 osteoblastic cells to scrutinize the effects of Dex-induced apoptosis. The role of the PKCζ/JNK/c-Jun signaling pathway in this process was examined using naringenin-7-O-β-D-Glucuronide (N7G), a PKC inhibitor, and anisomycin, a JNK activator. The findings were further validated using a rat model of ONFH in vivo. Our results revealed that PKCζ activation augmented JNK/c-Jun signaling and facilitated Dex-induced osteoblast apoptosis. Inhibition of PKCζ with N7G mitigated these effects, while JNK activation with anisomycin intensified them. Similar regulatory effects on osteoblast apoptosis and ONFH progression were observed in the in vivo rat models. Glucocorticoids can induce osteoblast apoptosis and contribute to the development of ONFH by activating the PKCζ/JNK/c-Jun signaling pathway. This study provides compelling evidence supporting the potential therapeutic value of comprehending the pathogenesis of ONFH and developing targeted treatments for this debilitating condition.</p>","PeriodicalId":9088,"journal":{"name":"Brazilian Journal of Medical and Biological Research","volume":"58 ","pages":"e13771"},"PeriodicalIF":1.9000,"publicationDate":"2025-03-03","publicationTypes":"Journal Article","fieldsOfStudy":null,"isOpenAccess":false,"openAccessPdf":"https://www.ncbi.nlm.nih.gov/pmc/articles/PMC11884774/pdf/","citationCount":"0","resultStr":"{\"title\":\"The role of the PKCζ/JNK signaling pathway in regulating the development of femoral head necrosis.\",\"authors\":\"Miaofeng Hu, Cheng Li, Qi Sun, Baisong Hu, Jiong Yang, Xiufeng Wang, Jinshan Huang, Di Shen\",\"doi\":\"10.1590/1414-431X2025e13771\",\"DOIUrl\":null,\"url\":null,\"abstract\":\"<p><p>Osteonecrosis of the femoral head (ONFH) is a debilitating condition characterized by the death of bone cells in the hip joint, resulting in profound disability. This condition has a significant global prevalence. Glucocorticoid (GC)-induced apoptosis of bone cells serves as a crucial cellular mechanism underlying ONFH. The protein kinase C zeta (PKCζ) and c-Jun N-terminal kinase (JNK)/c-Jun cascades have been implicated in the progression of ONFH, yet their interrelationship and contributions to disease development remain unclear. The objective of this study was to investigate the combined impact of PKCζ and JNK/c-Jun signaling on dexamethasone (Dex)-induced apoptosis in osteoblasts in vitro and in GC-induced ONFH rat models in vivo. In vitro experiments were conducted using hFOB1.19 osteoblastic cells to scrutinize the effects of Dex-induced apoptosis. The role of the PKCζ/JNK/c-Jun signaling pathway in this process was examined using naringenin-7-O-β-D-Glucuronide (N7G), a PKC inhibitor, and anisomycin, a JNK activator. The findings were further validated using a rat model of ONFH in vivo. Our results revealed that PKCζ activation augmented JNK/c-Jun signaling and facilitated Dex-induced osteoblast apoptosis. Inhibition of PKCζ with N7G mitigated these effects, while JNK activation with anisomycin intensified them. Similar regulatory effects on osteoblast apoptosis and ONFH progression were observed in the in vivo rat models. Glucocorticoids can induce osteoblast apoptosis and contribute to the development of ONFH by activating the PKCζ/JNK/c-Jun signaling pathway. This study provides compelling evidence supporting the potential therapeutic value of comprehending the pathogenesis of ONFH and developing targeted treatments for this debilitating condition.</p>\",\"PeriodicalId\":9088,\"journal\":{\"name\":\"Brazilian Journal of Medical and Biological Research\",\"volume\":\"58 \",\"pages\":\"e13771\"},\"PeriodicalIF\":1.9000,\"publicationDate\":\"2025-03-03\",\"publicationTypes\":\"Journal Article\",\"fieldsOfStudy\":null,\"isOpenAccess\":false,\"openAccessPdf\":\"https://www.ncbi.nlm.nih.gov/pmc/articles/PMC11884774/pdf/\",\"citationCount\":\"0\",\"resultStr\":null,\"platform\":\"Semanticscholar\",\"paperid\":null,\"PeriodicalName\":\"Brazilian Journal of Medical and Biological Research\",\"FirstCategoryId\":\"3\",\"ListUrlMain\":\"https://doi.org/10.1590/1414-431X2025e13771\",\"RegionNum\":4,\"RegionCategory\":\"医学\",\"ArticlePicture\":[],\"TitleCN\":null,\"AbstractTextCN\":null,\"PMCID\":null,\"EPubDate\":\"2025/1/1 0:00:00\",\"PubModel\":\"eCollection\",\"JCR\":\"Q2\",\"JCRName\":\"BIOLOGY\",\"Score\":null,\"Total\":0}","platform":"Semanticscholar","paperid":null,"PeriodicalName":"Brazilian Journal of Medical and Biological Research","FirstCategoryId":"3","ListUrlMain":"https://doi.org/10.1590/1414-431X2025e13771","RegionNum":4,"RegionCategory":"医学","ArticlePicture":[],"TitleCN":null,"AbstractTextCN":null,"PMCID":null,"EPubDate":"2025/1/1 0:00:00","PubModel":"eCollection","JCR":"Q2","JCRName":"BIOLOGY","Score":null,"Total":0}
引用次数: 0

摘要

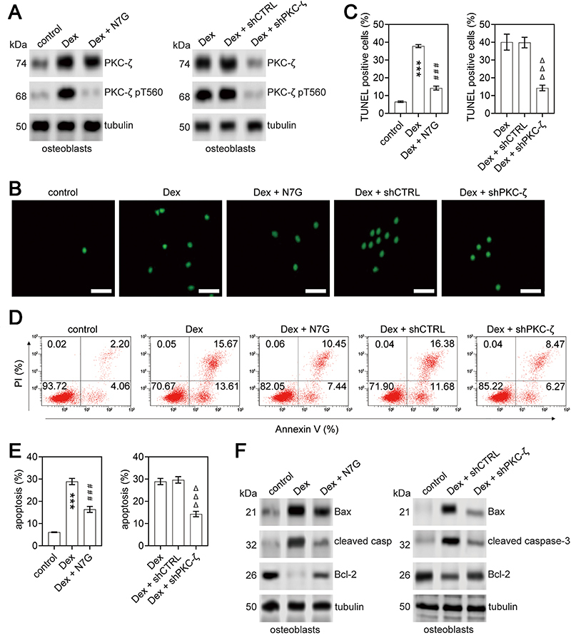
股骨头坏死(ONFH)是一种以髋关节骨细胞死亡为特征的衰弱性疾病,可导致严重残疾。这种情况在全球普遍存在。糖皮质激素(GC)诱导的骨细胞凋亡是ONFH的重要细胞机制。蛋白激酶C - zeta (PKCζ)和C - jun n端激酶(JNK)/ C - jun级联与ONFH的进展有关,但它们之间的相互关系和对疾病发展的贡献尚不清楚。本研究的目的是探讨PKCζ和JNK/c-Jun信号对地塞米松(Dex)诱导的体外成骨细胞凋亡和gc诱导的ONFH大鼠模型的联合影响。采用hFOB1.19成骨细胞进行体外实验,观察dex诱导的细胞凋亡作用。PKCζ/JNK/c-Jun信号通路在这一过程中的作用通过柚皮素-7- o -β- d -葡糖苷(N7G), PKC抑制剂和大霉素,JNK激活剂进行了研究。研究结果通过体内ONFH大鼠模型得到进一步验证。我们的研究结果表明,PKCζ活化增强了JNK/c-Jun信号传导,促进了dex诱导的成骨细胞凋亡。用N7G抑制PKCζ可以减轻这些影响,而用大霉素激活JNK则可以增强这些影响。在体内大鼠模型中也观察到类似的对成骨细胞凋亡和ONFH进展的调节作用。糖皮质激素可通过激活PKCζ/JNK/c-Jun信号通路诱导成骨细胞凋亡并促进ONFH的发展。这项研究提供了令人信服的证据,支持了解ONFH的发病机制和开发针对这种衰弱疾病的靶向治疗的潜在治疗价值。
本文章由计算机程序翻译,如有差异,请以英文原文为准。

The role of the PKCζ/JNK signaling pathway in regulating the development of femoral head necrosis.

The role of the PKCζ/JNK signaling pathway in regulating the development of femoral head necrosis.

The role of the PKCζ/JNK signaling pathway in regulating the development of femoral head necrosis.

The role of the PKCζ/JNK signaling pathway in regulating the development of femoral head necrosis.

Osteonecrosis of the femoral head (ONFH) is a debilitating condition characterized by the death of bone cells in the hip joint, resulting in profound disability. This condition has a significant global prevalence. Glucocorticoid (GC)-induced apoptosis of bone cells serves as a crucial cellular mechanism underlying ONFH. The protein kinase C zeta (PKCζ) and c-Jun N-terminal kinase (JNK)/c-Jun cascades have been implicated in the progression of ONFH, yet their interrelationship and contributions to disease development remain unclear. The objective of this study was to investigate the combined impact of PKCζ and JNK/c-Jun signaling on dexamethasone (Dex)-induced apoptosis in osteoblasts in vitro and in GC-induced ONFH rat models in vivo. In vitro experiments were conducted using hFOB1.19 osteoblastic cells to scrutinize the effects of Dex-induced apoptosis. The role of the PKCζ/JNK/c-Jun signaling pathway in this process was examined using naringenin-7-O-β-D-Glucuronide (N7G), a PKC inhibitor, and anisomycin, a JNK activator. The findings were further validated using a rat model of ONFH in vivo. Our results revealed that PKCζ activation augmented JNK/c-Jun signaling and facilitated Dex-induced osteoblast apoptosis. Inhibition of PKCζ with N7G mitigated these effects, while JNK activation with anisomycin intensified them. Similar regulatory effects on osteoblast apoptosis and ONFH progression were observed in the in vivo rat models. Glucocorticoids can induce osteoblast apoptosis and contribute to the development of ONFH by activating the PKCζ/JNK/c-Jun signaling pathway. This study provides compelling evidence supporting the potential therapeutic value of comprehending the pathogenesis of ONFH and developing targeted treatments for this debilitating condition.

求助全文
通过发布文献求助,成功后即可免费获取论文全文。 去求助
来源期刊
CiteScore
4.00
自引率
0.00%
发文量
129
审稿时长
2 months
期刊介绍: The Brazilian Journal of Medical and Biological Research, founded by Michel Jamra, is edited and published monthly by the Associação Brasileira de Divulgação Científica (ABDC), a federation of Brazilian scientific societies: - Sociedade Brasileira de Biofísica (SBBf) - Sociedade Brasileira de Farmacologia e Terapêutica Experimental (SBFTE) - Sociedade Brasileira de Fisiologia (SBFis) - Sociedade Brasileira de Imunologia (SBI) - Sociedade Brasileira de Investigação Clínica (SBIC) - Sociedade Brasileira de Neurociências e Comportamento (SBNeC).
×
引用
GB/T 7714-2015
复制
MLA
复制
APA
复制
导出至
BibTeX EndNote RefMan NoteFirst NoteExpress
×
提示
您的信息不完整,为了账户安全,请先补充。
现在去补充
×
提示
您因"违规操作"
具体请查看互助需知
我知道了
×
提示
确定
请完成安全验证×
copy
已复制链接
快去分享给好友吧!
我知道了
右上角分享
点击右上角分享
0
联系我们:info@booksci.cn Book学术提供免费学术资源搜索服务,方便国内外学者检索中英文文献。致力于提供最便捷和优质的服务体验。 Copyright © 2023 布克学术 All rights reserved.
京ICP备2023020795号-1
ghs 京公网安备 11010802042870号
Book学术文献互助
Book学术文献互助群
群 号:604180095
Book学术官方微信