基于单细胞RNA-seq揭示诱导多能干细胞作为胚胎干细胞更好的替代治疗帕金森病的潜力

IF 1.9 4区 医学 Q2 BIOLOGY
Sen Zhang, Xing Jiang, Min Yan, Zixiao Cheng, Jun Bi, Qinglu Wang, Ying Luo, Xuewen Tian
{"title":"基于单细胞RNA-seq揭示诱导多能干细胞作为胚胎干细胞更好的替代治疗帕金森病的潜力","authors":"Sen Zhang, Xing Jiang, Min Yan, Zixiao Cheng, Jun Bi, Qinglu Wang, Ying Luo, Xuewen Tian","doi":"10.1590/1414-431X2024e13482","DOIUrl":null,"url":null,"abstract":"<p><p>Both embryonic stem cells (ESCs) and the successful reprogramming of induced pluripotent stem cells (iPSCs) offer an unprecedented therapeutic potential for Parkinson's disease (PD), allowing for the replacement of depleted neurons in PD-affected brain regions, thereby achieving therapeutic goals. This study explored the differences in cell types between iPSCs and ESCs in the PD brain to provide a feasible theoretical basis for the improved use of iPSCs as a replacement for ESCs in treating PD. Signal cell RNA sequencing data and microarray data of ESCs and iPSCs were collected from the GEO database. scRNA-seq data were subjected to quality control, clustering, and identification using the Seurat R package to determine cell types and proportions in ESCs and iPSCs. Differential expression analysis was performed to identify differentially expressed genes between ESCs and iPSCs, and PPI network analysis was conducted using String. Based on scRNA-seq data, we identified 13 cell clusters in ESCs and 13 cell clusters in iPSCs. iPSCs were predominantly composed of immune cells and lacked astrocytes, neurons, and dopamine neurons compared to ESCs. iPSCs also exhibited lower cell type diversity compared to ESCs. At the gene level, iPSCs lacked key genes, such as TH and GAP43 for nerve growth and development. At the metabolic level, the difference between ESCs and iPSC was mainly reflected in nerve cells and was closely related to the tumor-proliferation signature. iPSCs can be promoted to differentiate into cell types closer to or even replace ESCs, providing a better therapeutic option for PD treatment.</p>","PeriodicalId":9088,"journal":{"name":"Brazilian Journal of Medical and Biological Research","volume":"57 ","pages":"e13482"},"PeriodicalIF":1.9000,"publicationDate":"2024-12-13","publicationTypes":"Journal Article","fieldsOfStudy":null,"isOpenAccess":false,"openAccessPdf":"https://www.ncbi.nlm.nih.gov/pmc/articles/PMC11653487/pdf/","citationCount":"0","resultStr":"{\"title\":\"Revealing induced pluripotent stem cells' potential as a better alternative to embryonic stem cells for Parkinson's disease treatment based on single-cell RNA-seq.\",\"authors\":\"Sen Zhang, Xing Jiang, Min Yan, Zixiao Cheng, Jun Bi, Qinglu Wang, Ying Luo, Xuewen Tian\",\"doi\":\"10.1590/1414-431X2024e13482\",\"DOIUrl\":null,\"url\":null,\"abstract\":\"<p><p>Both embryonic stem cells (ESCs) and the successful reprogramming of induced pluripotent stem cells (iPSCs) offer an unprecedented therapeutic potential for Parkinson's disease (PD), allowing for the replacement of depleted neurons in PD-affected brain regions, thereby achieving therapeutic goals. This study explored the differences in cell types between iPSCs and ESCs in the PD brain to provide a feasible theoretical basis for the improved use of iPSCs as a replacement for ESCs in treating PD. Signal cell RNA sequencing data and microarray data of ESCs and iPSCs were collected from the GEO database. scRNA-seq data were subjected to quality control, clustering, and identification using the Seurat R package to determine cell types and proportions in ESCs and iPSCs. Differential expression analysis was performed to identify differentially expressed genes between ESCs and iPSCs, and PPI network analysis was conducted using String. Based on scRNA-seq data, we identified 13 cell clusters in ESCs and 13 cell clusters in iPSCs. iPSCs were predominantly composed of immune cells and lacked astrocytes, neurons, and dopamine neurons compared to ESCs. iPSCs also exhibited lower cell type diversity compared to ESCs. At the gene level, iPSCs lacked key genes, such as TH and GAP43 for nerve growth and development. At the metabolic level, the difference between ESCs and iPSC was mainly reflected in nerve cells and was closely related to the tumor-proliferation signature. iPSCs can be promoted to differentiate into cell types closer to or even replace ESCs, providing a better therapeutic option for PD treatment.</p>\",\"PeriodicalId\":9088,\"journal\":{\"name\":\"Brazilian Journal of Medical and Biological Research\",\"volume\":\"57 \",\"pages\":\"e13482\"},\"PeriodicalIF\":1.9000,\"publicationDate\":\"2024-12-13\",\"publicationTypes\":\"Journal Article\",\"fieldsOfStudy\":null,\"isOpenAccess\":false,\"openAccessPdf\":\"https://www.ncbi.nlm.nih.gov/pmc/articles/PMC11653487/pdf/\",\"citationCount\":\"0\",\"resultStr\":null,\"platform\":\"Semanticscholar\",\"paperid\":null,\"PeriodicalName\":\"Brazilian Journal of Medical and Biological Research\",\"FirstCategoryId\":\"3\",\"ListUrlMain\":\"https://doi.org/10.1590/1414-431X2024e13482\",\"RegionNum\":4,\"RegionCategory\":\"医学\",\"ArticlePicture\":[],\"TitleCN\":null,\"AbstractTextCN\":null,\"PMCID\":null,\"EPubDate\":\"2024/1/1 0:00:00\",\"PubModel\":\"eCollection\",\"JCR\":\"Q2\",\"JCRName\":\"BIOLOGY\",\"Score\":null,\"Total\":0}","platform":"Semanticscholar","paperid":null,"PeriodicalName":"Brazilian Journal of Medical and Biological Research","FirstCategoryId":"3","ListUrlMain":"https://doi.org/10.1590/1414-431X2024e13482","RegionNum":4,"RegionCategory":"医学","ArticlePicture":[],"TitleCN":null,"AbstractTextCN":null,"PMCID":null,"EPubDate":"2024/1/1 0:00:00","PubModel":"eCollection","JCR":"Q2","JCRName":"BIOLOGY","Score":null,"Total":0}
引用次数: 0

摘要

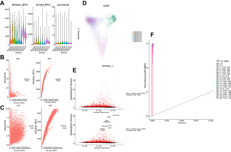
胚胎干细胞(ESCs)和诱导多能干细胞(iPSCs)的成功重编程为帕金森病(PD)提供了前所未有的治疗潜力,允许在PD受影响的大脑区域替换耗尽的神经元,从而实现治疗目标。本研究探讨了PD脑中iPSCs与ESCs细胞类型的差异,为iPSCs替代ESCs治疗PD提供了可行的理论依据。从GEO数据库中收集ESCs和iPSCs的信号细胞RNA测序数据和微阵列数据。使用Seurat R软件包对scRNA-seq数据进行质量控制、聚类和鉴定,以确定干细胞和iPSCs中的细胞类型和比例。通过差异表达分析鉴定ESCs和iPSCs之间的差异表达基因,并使用String进行PPI网络分析。基于scRNA-seq数据,我们在ESCs和iPSCs中鉴定了13个细胞簇。与ESCs相比,iPSCs主要由免疫细胞组成,缺乏星形胶质细胞、神经元和多巴胺神经元。与ESCs相比,iPSCs也表现出较低的细胞类型多样性。在基因水平上,iPSCs缺乏神经生长发育的关键基因,如TH和GAP43。在代谢水平上,ESCs与iPSC的差异主要体现在神经细胞上,并与肿瘤增殖特征密切相关。iPSCs可以促进分化为更接近甚至取代ESCs的细胞类型,为PD治疗提供更好的治疗选择。
本文章由计算机程序翻译,如有差异,请以英文原文为准。

Revealing induced pluripotent stem cells' potential as a better alternative to embryonic stem cells for Parkinson's disease treatment based on single-cell RNA-seq.

Revealing induced pluripotent stem cells' potential as a better alternative to embryonic stem cells for Parkinson's disease treatment based on single-cell RNA-seq.

Revealing induced pluripotent stem cells' potential as a better alternative to embryonic stem cells for Parkinson's disease treatment based on single-cell RNA-seq.

Revealing induced pluripotent stem cells' potential as a better alternative to embryonic stem cells for Parkinson's disease treatment based on single-cell RNA-seq.

Both embryonic stem cells (ESCs) and the successful reprogramming of induced pluripotent stem cells (iPSCs) offer an unprecedented therapeutic potential for Parkinson's disease (PD), allowing for the replacement of depleted neurons in PD-affected brain regions, thereby achieving therapeutic goals. This study explored the differences in cell types between iPSCs and ESCs in the PD brain to provide a feasible theoretical basis for the improved use of iPSCs as a replacement for ESCs in treating PD. Signal cell RNA sequencing data and microarray data of ESCs and iPSCs were collected from the GEO database. scRNA-seq data were subjected to quality control, clustering, and identification using the Seurat R package to determine cell types and proportions in ESCs and iPSCs. Differential expression analysis was performed to identify differentially expressed genes between ESCs and iPSCs, and PPI network analysis was conducted using String. Based on scRNA-seq data, we identified 13 cell clusters in ESCs and 13 cell clusters in iPSCs. iPSCs were predominantly composed of immune cells and lacked astrocytes, neurons, and dopamine neurons compared to ESCs. iPSCs also exhibited lower cell type diversity compared to ESCs. At the gene level, iPSCs lacked key genes, such as TH and GAP43 for nerve growth and development. At the metabolic level, the difference between ESCs and iPSC was mainly reflected in nerve cells and was closely related to the tumor-proliferation signature. iPSCs can be promoted to differentiate into cell types closer to or even replace ESCs, providing a better therapeutic option for PD treatment.

求助全文
通过发布文献求助,成功后即可免费获取论文全文。 去求助
来源期刊
CiteScore
4.00
自引率
0.00%
发文量
129
审稿时长
2 months
期刊介绍: The Brazilian Journal of Medical and Biological Research, founded by Michel Jamra, is edited and published monthly by the Associação Brasileira de Divulgação Científica (ABDC), a federation of Brazilian scientific societies: - Sociedade Brasileira de Biofísica (SBBf) - Sociedade Brasileira de Farmacologia e Terapêutica Experimental (SBFTE) - Sociedade Brasileira de Fisiologia (SBFis) - Sociedade Brasileira de Imunologia (SBI) - Sociedade Brasileira de Investigação Clínica (SBIC) - Sociedade Brasileira de Neurociências e Comportamento (SBNeC).
×
引用
GB/T 7714-2015
复制
MLA
复制
APA
复制
导出至
BibTeX EndNote RefMan NoteFirst NoteExpress
×
提示
您的信息不完整,为了账户安全,请先补充。
现在去补充
×
提示
您因"违规操作"
具体请查看互助需知
我知道了
×
提示
确定
请完成安全验证×
copy
已复制链接
快去分享给好友吧!
我知道了
右上角分享
点击右上角分享
0
联系我们:info@booksci.cn Book学术提供免费学术资源搜索服务,方便国内外学者检索中英文文献。致力于提供最便捷和优质的服务体验。 Copyright © 2023 布克学术 All rights reserved.
京ICP备2023020795号-1
ghs 京公网安备 11010802042870号
Book学术文献互助
Book学术文献互助群
群 号:604180095
Book学术官方微信