阴谋心态:它与民粹主义、相对贫困、对专业知识的不信任和投票行为的关系。

IF 2.1 Q2 PSYCHOLOGY, MULTIDISCIPLINARY
Europes Journal of Psychology Pub Date : 2024-02-29 eCollection Date: 2024-02-01 DOI:10.5964/ejop.10049
Alexander Loziak, Dominika Havrillová
{"title":"阴谋心态:它与民粹主义、相对贫困、对专业知识的不信任和投票行为的关系。","authors":"Alexander Loziak, Dominika Havrillová","doi":"10.5964/ejop.10049","DOIUrl":null,"url":null,"abstract":"<p><p>Background and research aims. Considering the high prevalence of conspiracy theories and misinformation, there is an urgent need to explain the tendency to adopt a conspiracy mentality and identify behavioural (including voting) outcomes of a high conspiracy mentality. The aims of the present paper are 1) the examination of populist attitudes dimensions, relative deprivation and mistrust of expertise as predictors of conspiracy mentality and 2) proposal of comprehensive models, that combine predictors of conspiracy mentality and its voting consequences.</p><p><strong>Methodology: </strong>Studies utilised OSL regression and structural equation modelling.</p><p><strong>Results: </strong>The overall regression was statistically significant. It was found that dimensions of populist attitudes (anti-elitism, sovereignty), relative deprivation and mistrust of expertise were significant predictors of conspiracy mentality. In line with the second research aim, the fitness of models was confirmed and results suggest mistrust of expertise is also a significant predictor of far-right voting.</p><p><strong>Discussion: </strong>The contribution of the paper lies in connecting conspiracy mentality with not only attitudes but also with important behaviour outcome - voting behaviour. We propose future research should experimentally examine whether the reduction of some of the identified predictors could possibly lower levels of conspiracy mentality and whether this reduction translates into voting behaviour.</p>","PeriodicalId":47113,"journal":{"name":"Europes Journal of Psychology","volume":"20 1","pages":"1-15"},"PeriodicalIF":2.1000,"publicationDate":"2024-02-29","publicationTypes":"Journal Article","fieldsOfStudy":null,"isOpenAccess":false,"openAccessPdf":"https://www.ncbi.nlm.nih.gov/pmc/articles/PMC10936665/pdf/","citationCount":"0","resultStr":"{\"title\":\"Conspiracy Mentality: How it Relates to Populism, Relative Deprivation, Mistrust of Expertise and Voting Behaviour.\",\"authors\":\"Alexander Loziak, Dominika Havrillová\",\"doi\":\"10.5964/ejop.10049\",\"DOIUrl\":null,\"url\":null,\"abstract\":\"<p><p>Background and research aims. Considering the high prevalence of conspiracy theories and misinformation, there is an urgent need to explain the tendency to adopt a conspiracy mentality and identify behavioural (including voting) outcomes of a high conspiracy mentality. The aims of the present paper are 1) the examination of populist attitudes dimensions, relative deprivation and mistrust of expertise as predictors of conspiracy mentality and 2) proposal of comprehensive models, that combine predictors of conspiracy mentality and its voting consequences.</p><p><strong>Methodology: </strong>Studies utilised OSL regression and structural equation modelling.</p><p><strong>Results: </strong>The overall regression was statistically significant. It was found that dimensions of populist attitudes (anti-elitism, sovereignty), relative deprivation and mistrust of expertise were significant predictors of conspiracy mentality. In line with the second research aim, the fitness of models was confirmed and results suggest mistrust of expertise is also a significant predictor of far-right voting.</p><p><strong>Discussion: </strong>The contribution of the paper lies in connecting conspiracy mentality with not only attitudes but also with important behaviour outcome - voting behaviour. We propose future research should experimentally examine whether the reduction of some of the identified predictors could possibly lower levels of conspiracy mentality and whether this reduction translates into voting behaviour.</p>\",\"PeriodicalId\":47113,\"journal\":{\"name\":\"Europes Journal of Psychology\",\"volume\":\"20 1\",\"pages\":\"1-15\"},\"PeriodicalIF\":2.1000,\"publicationDate\":\"2024-02-29\",\"publicationTypes\":\"Journal Article\",\"fieldsOfStudy\":null,\"isOpenAccess\":false,\"openAccessPdf\":\"https://www.ncbi.nlm.nih.gov/pmc/articles/PMC10936665/pdf/\",\"citationCount\":\"0\",\"resultStr\":null,\"platform\":\"Semanticscholar\",\"paperid\":null,\"PeriodicalName\":\"Europes Journal of Psychology\",\"FirstCategoryId\":\"1085\",\"ListUrlMain\":\"https://doi.org/10.5964/ejop.10049\",\"RegionNum\":0,\"RegionCategory\":null,\"ArticlePicture\":[],\"TitleCN\":null,\"AbstractTextCN\":null,\"PMCID\":null,\"EPubDate\":\"2024/2/1 0:00:00\",\"PubModel\":\"eCollection\",\"JCR\":\"Q2\",\"JCRName\":\"PSYCHOLOGY, MULTIDISCIPLINARY\",\"Score\":null,\"Total\":0}","platform":"Semanticscholar","paperid":null,"PeriodicalName":"Europes Journal of Psychology","FirstCategoryId":"1085","ListUrlMain":"https://doi.org/10.5964/ejop.10049","RegionNum":0,"RegionCategory":null,"ArticlePicture":[],"TitleCN":null,"AbstractTextCN":null,"PMCID":null,"EPubDate":"2024/2/1 0:00:00","PubModel":"eCollection","JCR":"Q2","JCRName":"PSYCHOLOGY, MULTIDISCIPLINARY","Score":null,"Total":0}
引用次数: 0

摘要

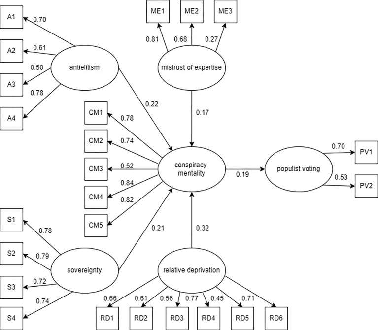
背景和研究目的。考虑到阴谋论和错误信息的高流行率,迫切需要解释采取阴谋心态的倾向,并确定高度阴谋心态的行为(包括投票)结果。本文的目的是:1)研究民粹主义态度维度、相对贫困和对专业知识的不信任作为阴谋心态的预测因素;2)提出综合模型,将阴谋心态的预测因素及其投票结果结合起来:研究采用 OSL 回归和结构方程模型:结果:总体回归结果具有统计学意义。研究发现,民粹主义态度(反精英主义、主权)、相对贫困和对专业知识的不信任是阴谋心态的重要预测因素。根据第二个研究目标,模型的适宜性得到了证实,结果表明对专业知识的不信任也是极右翼投票的重要预测因素:本文的贡献在于不仅将阴谋论心态与态度联系起来,还将其与重要的行为结果--投票行为联系起来。我们建议今后的研究应通过实验来检验减少某些已确定的预测因素是否有可能降低阴谋心态的水平,以及这种降低是否会转化为投票行为。
本文章由计算机程序翻译,如有差异,请以英文原文为准。

Conspiracy Mentality: How it Relates to Populism, Relative Deprivation, Mistrust of Expertise and Voting Behaviour.

Conspiracy Mentality: How it Relates to Populism, Relative Deprivation, Mistrust of Expertise and Voting Behaviour.

Conspiracy Mentality: How it Relates to Populism, Relative Deprivation, Mistrust of Expertise and Voting Behaviour.

Conspiracy Mentality: How it Relates to Populism, Relative Deprivation, Mistrust of Expertise and Voting Behaviour.

Background and research aims. Considering the high prevalence of conspiracy theories and misinformation, there is an urgent need to explain the tendency to adopt a conspiracy mentality and identify behavioural (including voting) outcomes of a high conspiracy mentality. The aims of the present paper are 1) the examination of populist attitudes dimensions, relative deprivation and mistrust of expertise as predictors of conspiracy mentality and 2) proposal of comprehensive models, that combine predictors of conspiracy mentality and its voting consequences.

Methodology: Studies utilised OSL regression and structural equation modelling.

Results: The overall regression was statistically significant. It was found that dimensions of populist attitudes (anti-elitism, sovereignty), relative deprivation and mistrust of expertise were significant predictors of conspiracy mentality. In line with the second research aim, the fitness of models was confirmed and results suggest mistrust of expertise is also a significant predictor of far-right voting.

Discussion: The contribution of the paper lies in connecting conspiracy mentality with not only attitudes but also with important behaviour outcome - voting behaviour. We propose future research should experimentally examine whether the reduction of some of the identified predictors could possibly lower levels of conspiracy mentality and whether this reduction translates into voting behaviour.

求助全文
通过发布文献求助,成功后即可免费获取论文全文。 去求助
来源期刊
Europes Journal of Psychology
Europes Journal of Psychology PSYCHOLOGY, MULTIDISCIPLINARY-
CiteScore
3.90
自引率
0.00%
发文量
27
审稿时长
31 weeks
×
引用
GB/T 7714-2015
复制
MLA
复制
APA
复制
导出至
BibTeX EndNote RefMan NoteFirst NoteExpress
×
提示
您的信息不完整,为了账户安全,请先补充。
现在去补充
×
提示
您因"违规操作"
具体请查看互助需知
我知道了
×
提示
确定
请完成安全验证×
copy
已复制链接
快去分享给好友吧!
我知道了
右上角分享
点击右上角分享
0
联系我们:info@booksci.cn Book学术提供免费学术资源搜索服务,方便国内外学者检索中英文文献。致力于提供最便捷和优质的服务体验。 Copyright © 2023 布克学术 All rights reserved.
京ICP备2023020795号-1
ghs 京公网安备 11010802042870号
Book学术文献互助
Book学术文献互助群
群 号:604180095
Book学术官方微信