Sheng Mai San Mitigates Heat Stress-Induced Myocardial Injury by Coordinated Regulation of the Keap1-Nrf2-HO-1 and Stub1-HSF1 Signaling Pathways.

IF 6.6 2区 医学 Q1 BIOCHEMISTRY & MOLECULAR BIOLOGY
Jiaqi Dong, Qian Ma, Rong Yang, Xiaosong Zhang, Yongli Hua, Peng Ji, Wanling Yao, Ziwen Yuan, Yanming Wei
{"title":"Sheng Mai San Mitigates Heat Stress-Induced Myocardial Injury by Coordinated Regulation of the Keap1-Nrf2-HO-1 and Stub1-HSF1 Signaling Pathways.","authors":"Jiaqi Dong, Qian Ma, Rong Yang, Xiaosong Zhang, Yongli Hua, Peng Ji, Wanling Yao, Ziwen Yuan, Yanming Wei","doi":"10.3390/antiox14091140","DOIUrl":null,"url":null,"abstract":"<p><p>Heat stress (HS), a pervasive environmental stressor, significantly disrupts systemic physiological homeostasis, posing substantial threats to human and animal health. Sheng Mai San (SMS), a classic Traditional Chinese Medicine (TCM) formula, exerts its therapeutic effects by replenishing qi (the vital energy governing physiological functions) and nourishing yin (the material basis responsible for moistening and cooling actions). This formula demonstrates significant efficacy in astringing sweating and preventing collapse. However, its precise molecular mechanisms against HS-induced myocardial injury remain incompletely elucidated. This study initially employed physicochemical analytical methods to determine the contents of total polysaccharides, saponins, and flavonoids in SMS and evaluated its antioxidant activity. Subsequently, both in vitro and in vivo rat models of HS were established to systematically assess the alterations in reactive oxygen species (ROS), antioxidant enzymes (GSH, SOD, CAT), and heat shock proteins (HSP70, HSP90) following SMS intervention, thereby investigating HS-induced myocardial injury and the protective effects of SMS. Furthermore, Western blot, immunofluorescence, and qRT-PCR techniques were utilized to quantitatively analyze key molecules in the Keap1-Nrf2-HO-1 and Stub1-HSF1 signaling pathways. The results demonstrated that total polysaccharides were the most concentrated in SMS, followed by total saponins. This formula exhibited potent free radical scavenging capacity against DPPH, ABTS, and OH<sup>-</sup>, along with significant reducing activity. HS-induced myocardial injury reached its peak severity at 6-12 h post-stress exposure. SMS intervention effectively suppressed excessive ROS generation, enhanced the activities of antioxidant enzymes (GSH, SOD, and CAT), and downregulated HSP70 and HSP90 mRNA expression levels, thereby significantly mitigating cardiomyocyte damage. Mechanistic investigations revealed that SMS conferred cardioprotection through dual modulation of the Keap1-Nrf2-HO-1 and Stub1-HSF1 signaling pathways. This study not only provides a novel TCM-based therapeutic strategy for preventing and treating HS-related cardiovascular disorders but also establishes a crucial theoretical foundation for further exploration of SMS's pharmacological mechanisms and clinical applications.</p>","PeriodicalId":7984,"journal":{"name":"Antioxidants","volume":"14 9","pages":""},"PeriodicalIF":6.6000,"publicationDate":"2025-09-22","publicationTypes":"Journal Article","fieldsOfStudy":null,"isOpenAccess":false,"openAccessPdf":"https://www.ncbi.nlm.nih.gov/pmc/articles/PMC12466528/pdf/","citationCount":"0","resultStr":null,"platform":"Semanticscholar","paperid":null,"PeriodicalName":"Antioxidants","FirstCategoryId":"3","ListUrlMain":"https://doi.org/10.3390/antiox14091140","RegionNum":2,"RegionCategory":"医学","ArticlePicture":[],"TitleCN":null,"AbstractTextCN":null,"PMCID":null,"EPubDate":"","PubModel":"","JCR":"Q1","JCRName":"BIOCHEMISTRY & MOLECULAR BIOLOGY","Score":null,"Total":0}
引用次数: 0

Abstract

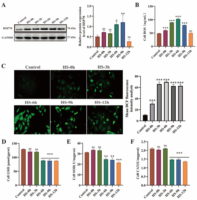
Heat stress (HS), a pervasive environmental stressor, significantly disrupts systemic physiological homeostasis, posing substantial threats to human and animal health. Sheng Mai San (SMS), a classic Traditional Chinese Medicine (TCM) formula, exerts its therapeutic effects by replenishing qi (the vital energy governing physiological functions) and nourishing yin (the material basis responsible for moistening and cooling actions). This formula demonstrates significant efficacy in astringing sweating and preventing collapse. However, its precise molecular mechanisms against HS-induced myocardial injury remain incompletely elucidated. This study initially employed physicochemical analytical methods to determine the contents of total polysaccharides, saponins, and flavonoids in SMS and evaluated its antioxidant activity. Subsequently, both in vitro and in vivo rat models of HS were established to systematically assess the alterations in reactive oxygen species (ROS), antioxidant enzymes (GSH, SOD, CAT), and heat shock proteins (HSP70, HSP90) following SMS intervention, thereby investigating HS-induced myocardial injury and the protective effects of SMS. Furthermore, Western blot, immunofluorescence, and qRT-PCR techniques were utilized to quantitatively analyze key molecules in the Keap1-Nrf2-HO-1 and Stub1-HSF1 signaling pathways. The results demonstrated that total polysaccharides were the most concentrated in SMS, followed by total saponins. This formula exhibited potent free radical scavenging capacity against DPPH, ABTS, and OH-, along with significant reducing activity. HS-induced myocardial injury reached its peak severity at 6-12 h post-stress exposure. SMS intervention effectively suppressed excessive ROS generation, enhanced the activities of antioxidant enzymes (GSH, SOD, and CAT), and downregulated HSP70 and HSP90 mRNA expression levels, thereby significantly mitigating cardiomyocyte damage. Mechanistic investigations revealed that SMS conferred cardioprotection through dual modulation of the Keap1-Nrf2-HO-1 and Stub1-HSF1 signaling pathways. This study not only provides a novel TCM-based therapeutic strategy for preventing and treating HS-related cardiovascular disorders but also establishes a crucial theoretical foundation for further exploration of SMS's pharmacological mechanisms and clinical applications.

Abstract Image

Abstract Image

Abstract Image

生脉散通过协调调节Keap1-Nrf2-HO-1和Stub1-HSF1信号通路减轻热应激诱导的心肌损伤
热应激(HS)是一种普遍存在的环境应激源,严重破坏全身生理稳态,对人类和动物健康构成重大威胁。生脉散(SMS)是一种经典的中医配方,通过补气(控制生理功能的生命能量)和滋阴(负责滋润和冷却作用的物质基础)来发挥其治疗效果。该配方具有显著的止汗、防塌功效。然而,其抗hs致心肌损伤的确切分子机制尚不完全清楚。本研究初步采用理化分析方法测定了SMS中总多糖、总皂苷和总黄酮的含量,并对其抗氧化活性进行了评价。随后,建立HS大鼠体外和体内模型,系统评估SMS干预后活性氧(ROS)、抗氧化酶(GSH、SOD、CAT)和热休克蛋白(HSP70、HSP90)的变化,从而探讨HS诱导的心肌损伤和SMS的保护作用。此外,利用Western blot、免疫荧光和qRT-PCR技术定量分析Keap1-Nrf2-HO-1和Stub1-HSF1信号通路中的关键分子。结果表明,SMS中总多糖含量最高,总皂苷次之。该配方对DPPH、ABTS和OH-自由基具有较强的清除能力,并具有明显的还原活性。应激后6 ~ 12 h, hs致心肌损伤程度达到高峰。SMS干预可有效抑制过量ROS生成,增强抗氧化酶(GSH、SOD、CAT)活性,下调HSP70、HSP90 mRNA表达水平,从而显著减轻心肌细胞损伤。机制研究表明,SMS通过双重调节Keap1-Nrf2-HO-1和Stub1-HSF1信号通路赋予心脏保护作用。本研究不仅为预防和治疗hs相关心血管疾病提供了一种新的基于中药的治疗策略,而且为进一步探索中药的药理机制和临床应用奠定了重要的理论基础。
本文章由计算机程序翻译,如有差异,请以英文原文为准。
求助全文
约1分钟内获得全文 求助全文
来源期刊
Antioxidants
Antioxidants Biochemistry, Genetics and Molecular Biology-Physiology
CiteScore
10.60
自引率
11.40%
发文量
2123
审稿时长
16.3 days
期刊介绍: Antioxidants (ISSN 2076-3921), provides an advanced forum for studies related to the science and technology of antioxidants. It publishes research papers, reviews and communications. Our aim is to encourage scientists to publish their experimental and theoretical results in as much detail as possible. There is no restriction on the length of the papers. The full experimental details must be provided so that the results can be reproduced. Electronic files and software regarding the full details of the calculation or experimental procedure, if unable to be published in a normal way, can be deposited as supplementary electronic material.
×
引用
GB/T 7714-2015
复制
MLA
复制
APA
复制
导出至
BibTeX EndNote RefMan NoteFirst NoteExpress
×
提示
您的信息不完整,为了账户安全,请先补充。
现在去补充
×
提示
您因"违规操作"
具体请查看互助需知
我知道了
×
提示
确定
请完成安全验证×
copy
已复制链接
快去分享给好友吧!
我知道了
右上角分享
点击右上角分享
0
联系我们:info@booksci.cn Book学术提供免费学术资源搜索服务,方便国内外学者检索中英文文献。致力于提供最便捷和优质的服务体验。 Copyright © 2023 布克学术 All rights reserved.
京ICP备2023020795号-1
ghs 京公网安备 11010802042870号
Book学术文献互助
Book学术文献互助群
群 号:604180095
Book学术官方微信