Heat Tolerance in Magallana hongkongensis: Integrative Analysis of DNA Damage, Antioxidant Defense, and Stress Gene Regulation.

IF 6.6 2区 医学 Q1 BIOCHEMISTRY & MOLECULAR BIOLOGY
Tuo Yao, Xiaodi Wang, Jie Lu, Shengli Fu, Changhong Cheng, Lingtong Ye
{"title":"Heat Tolerance in <i>Magallana hongkongensis</i>: Integrative Analysis of DNA Damage, Antioxidant Defense, and Stress Gene Regulation.","authors":"Tuo Yao, Xiaodi Wang, Jie Lu, Shengli Fu, Changhong Cheng, Lingtong Ye","doi":"10.3390/antiox14091075","DOIUrl":null,"url":null,"abstract":"<p><p>Water temperature stands as a crucial environmental element, exerting an impact on the survival and growth of organisms in aquaculture. Heat stress poses a significant threat to the survival and aquaculture of the Hong Kong oyster <i>Magallana hongkongensis</i> (also known as <i>Crassostrea hongkongensis</i>), yet the underlying physiological and molecular mechanisms remain poorly understood. This study investigated the effects of elevated temperatures (35 °C and 37 °C) on survival, DNA damage, antioxidant enzyme activities, and gene expression related to apoptosis, inflammation, and heat shock proteins (HSPs) in <i>M. hongkongensis</i>. The median lethal temperature (LT50) of <i>M. hongkongensis</i> was determined to be 37.09 °C, with significant mortality observed at 35 °C compared with the control (29 °C). Antioxidant enzyme activities (SOD, CAT, and GPx) and T-AOC were up-regulated initially but exhibited divergent patterns under prolonged stress, indicating a temperature-dependent threshold for oxidative defense. Comet assay results also showed that heat stress induced severe DNA damage in hemocytes. Moreover, heat stress significantly up-regulated mRNA expression of apoptosis-related genes (<i>Caspase-2</i>, <i>Caspase-8</i>, <i>Bax</i>, and <i>P53</i>), inflammatory genes (<i>TNF</i>, <i>p38-MAPK</i>, and <i>AP-1</i>), and HSP family members (<i>Hsp70</i>, <i>Hsp90</i>, <i>Hsp27</i>, and <i>Hsp68</i>). The expression peaks of these genes were generally earlier and more pronounced at 37 °C, reflecting intensified cellular damage and protective responses. Collectively, this study demonstrates that <i>M. hongkongensis</i> employs integrated antioxidant, apoptotic, inflammatory, and HSP-mediated mechanisms to counteract heat stress, but temperatures exceeding 35 °C disrupt these defenses, leading to survival impairment. These findings provide critical insights into the heat adaptation strategies of <i>M. hongkongensis</i> and serve as a scientific foundation for developing sustainable aquaculture practices to mitigate summer heat stress.</p>","PeriodicalId":7984,"journal":{"name":"Antioxidants","volume":"14 9","pages":""},"PeriodicalIF":6.6000,"publicationDate":"2025-09-02","publicationTypes":"Journal Article","fieldsOfStudy":null,"isOpenAccess":false,"openAccessPdf":"https://www.ncbi.nlm.nih.gov/pmc/articles/PMC12466771/pdf/","citationCount":"0","resultStr":null,"platform":"Semanticscholar","paperid":null,"PeriodicalName":"Antioxidants","FirstCategoryId":"3","ListUrlMain":"https://doi.org/10.3390/antiox14091075","RegionNum":2,"RegionCategory":"医学","ArticlePicture":[],"TitleCN":null,"AbstractTextCN":null,"PMCID":null,"EPubDate":"","PubModel":"","JCR":"Q1","JCRName":"BIOCHEMISTRY & MOLECULAR BIOLOGY","Score":null,"Total":0}
引用次数: 0

Abstract

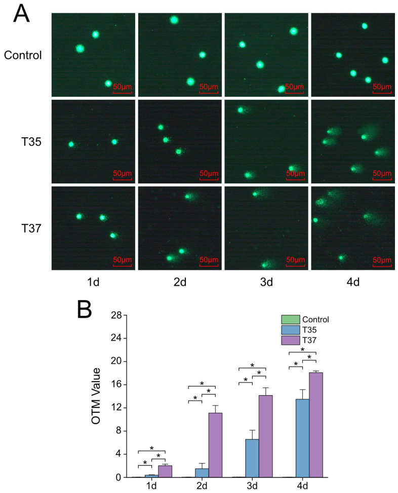
Water temperature stands as a crucial environmental element, exerting an impact on the survival and growth of organisms in aquaculture. Heat stress poses a significant threat to the survival and aquaculture of the Hong Kong oyster Magallana hongkongensis (also known as Crassostrea hongkongensis), yet the underlying physiological and molecular mechanisms remain poorly understood. This study investigated the effects of elevated temperatures (35 °C and 37 °C) on survival, DNA damage, antioxidant enzyme activities, and gene expression related to apoptosis, inflammation, and heat shock proteins (HSPs) in M. hongkongensis. The median lethal temperature (LT50) of M. hongkongensis was determined to be 37.09 °C, with significant mortality observed at 35 °C compared with the control (29 °C). Antioxidant enzyme activities (SOD, CAT, and GPx) and T-AOC were up-regulated initially but exhibited divergent patterns under prolonged stress, indicating a temperature-dependent threshold for oxidative defense. Comet assay results also showed that heat stress induced severe DNA damage in hemocytes. Moreover, heat stress significantly up-regulated mRNA expression of apoptosis-related genes (Caspase-2, Caspase-8, Bax, and P53), inflammatory genes (TNF, p38-MAPK, and AP-1), and HSP family members (Hsp70, Hsp90, Hsp27, and Hsp68). The expression peaks of these genes were generally earlier and more pronounced at 37 °C, reflecting intensified cellular damage and protective responses. Collectively, this study demonstrates that M. hongkongensis employs integrated antioxidant, apoptotic, inflammatory, and HSP-mediated mechanisms to counteract heat stress, but temperatures exceeding 35 °C disrupt these defenses, leading to survival impairment. These findings provide critical insights into the heat adaptation strategies of M. hongkongensis and serve as a scientific foundation for developing sustainable aquaculture practices to mitigate summer heat stress.

Abstract Image

Abstract Image

Abstract Image

香港麦哲伦的耐热性:DNA损伤、抗氧化防御和应激基因调控的综合分析。
水温是一个至关重要的环境因素,影响着水产养殖中生物的生存和生长。热应激对香港牡蛎(Magallana hongkongensis,又称Crassostrea hongkongensis)的生存和养殖造成了重大威胁,但其潜在的生理和分子机制尚不清楚。研究了高温(35°C和37°C)对香港芽孢杆菌(M. hongkongensis)存活、DNA损伤、抗氧化酶活性、凋亡相关基因表达、炎症和热休克蛋白(HSPs)的影响。测定的中位致死温度(LT50)为37.09℃,35℃时的死亡率显著高于对照(29℃)。抗氧化酶活性(SOD、CAT和GPx)和T-AOC最初上调,但在长期胁迫下表现出不同的模式,表明氧化防御的阈值依赖于温度。彗星试验结果还显示,热应激诱导血细胞严重的DNA损伤。此外,热应激显著上调凋亡相关基因(Caspase-2、Caspase-8、Bax和P53)、炎症基因(TNF、p38-MAPK和AP-1)和HSP家族成员(Hsp70、Hsp90、Hsp27和Hsp68)的mRNA表达。在37℃时,这些基因的表达高峰普遍更早、更明显,反映了细胞损伤和保护反应的加剧。总的来说,本研究表明,香港芽孢杆菌采用综合抗氧化、凋亡、炎症和热休克蛋白介导的机制来对抗热应激,但温度超过35°C会破坏这些防御机制,导致生存受损。这些发现为香港m.s hongkong gensis的热适应策略提供了重要的见解,并为制定可持续的水产养殖实践以减轻夏季热应激提供了科学基础。
本文章由计算机程序翻译,如有差异,请以英文原文为准。
求助全文
约1分钟内获得全文 求助全文
来源期刊
Antioxidants
Antioxidants Biochemistry, Genetics and Molecular Biology-Physiology
CiteScore
10.60
自引率
11.40%
发文量
2123
审稿时长
16.3 days
期刊介绍: Antioxidants (ISSN 2076-3921), provides an advanced forum for studies related to the science and technology of antioxidants. It publishes research papers, reviews and communications. Our aim is to encourage scientists to publish their experimental and theoretical results in as much detail as possible. There is no restriction on the length of the papers. The full experimental details must be provided so that the results can be reproduced. Electronic files and software regarding the full details of the calculation or experimental procedure, if unable to be published in a normal way, can be deposited as supplementary electronic material.
×
引用
GB/T 7714-2015
复制
MLA
复制
APA
复制
导出至
BibTeX EndNote RefMan NoteFirst NoteExpress
×
提示
您的信息不完整,为了账户安全,请先补充。
现在去补充
×
提示
您因"违规操作"
具体请查看互助需知
我知道了
×
提示
确定
请完成安全验证×
copy
已复制链接
快去分享给好友吧!
我知道了
右上角分享
点击右上角分享
0
联系我们:info@booksci.cn Book学术提供免费学术资源搜索服务,方便国内外学者检索中英文文献。致力于提供最便捷和优质的服务体验。 Copyright © 2023 布克学术 All rights reserved.
京ICP备2023020795号-1
ghs 京公网安备 11010802042870号
Book学术文献互助
Book学术文献互助群
群 号:604180095
Book学术官方微信