LTF regulates glioblastoma progression and temozolomide resistance via the NF-κB signaling pathway.

IF 1.9 4区 医学 Q2 BIOLOGY
Lili Gao, Hongbo Xiao, Hongyu Lu, Jun Ma, Haifeng Zhu
{"title":"LTF regulates glioblastoma progression and temozolomide resistance via the NF-κB signaling pathway.","authors":"Lili Gao, Hongbo Xiao, Hongyu Lu, Jun Ma, Haifeng Zhu","doi":"10.1590/1414-431X2025e13821","DOIUrl":null,"url":null,"abstract":"<p><p>Glioblastoma (GBM) is the most prevalent tumor in the central nervous system in adults. Lactotransferrin (LTF) is a molecule involved in the growth of various tumors. However, the underlying mechanism of LTF in GBM progression and chemotherapy resistance remains unclear. In this study, the clinical and diagnostic value of LTF were evaluated. In vitro and in vivo experiments were performed to explore the functional role of LTF in GBM. Immunoprecipitation and immunofluorescence assays were performed to clarify the effect of LTF on nuclear factor-κB (NF-κB) activation. LTF was overexpressed in GBM and correlated with poor prognosis. LTF promoted GBM cell proliferation, invasion, and temozolomide (TMZ) resistance. Mechanism assay results indicated that LTF competitively binds to p65, rescuing the inhibited effect of PP2A on p65 phosphorylation, thereby activating the NF-κB signaling pathway. Our results confirmed that highly expressed LTF promoted GBM progression and TMZ resistance through the NF-κB signaling pathway.</p>","PeriodicalId":9088,"journal":{"name":"Brazilian Journal of Medical and Biological Research","volume":"58 ","pages":"e13821"},"PeriodicalIF":1.9000,"publicationDate":"2025-09-12","publicationTypes":"Journal Article","fieldsOfStudy":null,"isOpenAccess":false,"openAccessPdf":"https://www.ncbi.nlm.nih.gov/pmc/articles/PMC12435622/pdf/","citationCount":"0","resultStr":null,"platform":"Semanticscholar","paperid":null,"PeriodicalName":"Brazilian Journal of Medical and Biological Research","FirstCategoryId":"3","ListUrlMain":"https://doi.org/10.1590/1414-431X2025e13821","RegionNum":4,"RegionCategory":"医学","ArticlePicture":[],"TitleCN":null,"AbstractTextCN":null,"PMCID":null,"EPubDate":"2025/1/1 0:00:00","PubModel":"eCollection","JCR":"Q2","JCRName":"BIOLOGY","Score":null,"Total":0}
引用次数: 0

Abstract

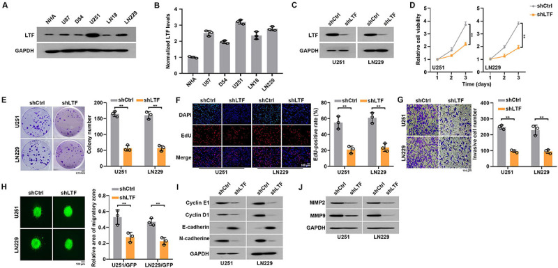
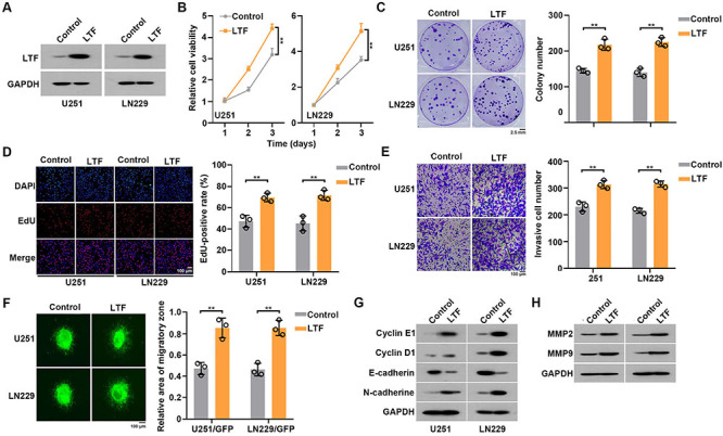
Glioblastoma (GBM) is the most prevalent tumor in the central nervous system in adults. Lactotransferrin (LTF) is a molecule involved in the growth of various tumors. However, the underlying mechanism of LTF in GBM progression and chemotherapy resistance remains unclear. In this study, the clinical and diagnostic value of LTF were evaluated. In vitro and in vivo experiments were performed to explore the functional role of LTF in GBM. Immunoprecipitation and immunofluorescence assays were performed to clarify the effect of LTF on nuclear factor-κB (NF-κB) activation. LTF was overexpressed in GBM and correlated with poor prognosis. LTF promoted GBM cell proliferation, invasion, and temozolomide (TMZ) resistance. Mechanism assay results indicated that LTF competitively binds to p65, rescuing the inhibited effect of PP2A on p65 phosphorylation, thereby activating the NF-κB signaling pathway. Our results confirmed that highly expressed LTF promoted GBM progression and TMZ resistance through the NF-κB signaling pathway.

Abstract Image

Abstract Image

Abstract Image

LTF通过NF-κB信号通路调节胶质母细胞瘤的进展和替莫唑胺耐药性。
胶质母细胞瘤(GBM)是成人中枢神经系统最常见的肿瘤。乳转铁蛋白(LTF)是一种参与多种肿瘤生长的分子。然而,LTF在GBM进展和化疗耐药中的潜在机制尚不清楚。本研究对LTF的临床和诊断价值进行了评价。通过体外和体内实验探讨LTF在GBM中的功能作用。采用免疫沉淀法和免疫荧光法观察LTF对核因子-κB (NF-κB)活化的影响。LTF在GBM中过表达,与预后不良相关。LTF促进GBM细胞增殖、侵袭和替莫唑胺(TMZ)耐药性。机制分析结果表明,LTF与p65竞争性结合,恢复PP2A对p65磷酸化的抑制作用,从而激活NF-κB信号通路。我们的研究结果证实,高表达的LTF通过NF-κB信号通路促进GBM进展和TMZ耐药。
本文章由计算机程序翻译,如有差异,请以英文原文为准。
求助全文
约1分钟内获得全文 求助全文
来源期刊
CiteScore
4.00
自引率
0.00%
发文量
129
审稿时长
2 months
期刊介绍: The Brazilian Journal of Medical and Biological Research, founded by Michel Jamra, is edited and published monthly by the Associação Brasileira de Divulgação Científica (ABDC), a federation of Brazilian scientific societies: - Sociedade Brasileira de Biofísica (SBBf) - Sociedade Brasileira de Farmacologia e Terapêutica Experimental (SBFTE) - Sociedade Brasileira de Fisiologia (SBFis) - Sociedade Brasileira de Imunologia (SBI) - Sociedade Brasileira de Investigação Clínica (SBIC) - Sociedade Brasileira de Neurociências e Comportamento (SBNeC).
×
引用
GB/T 7714-2015
复制
MLA
复制
APA
复制
导出至
BibTeX EndNote RefMan NoteFirst NoteExpress
×
提示
您的信息不完整,为了账户安全,请先补充。
现在去补充
×
提示
您因"违规操作"
具体请查看互助需知
我知道了
×
提示
确定
请完成安全验证×
copy
已复制链接
快去分享给好友吧!
我知道了
右上角分享
点击右上角分享
0
联系我们:info@booksci.cn Book学术提供免费学术资源搜索服务,方便国内外学者检索中英文文献。致力于提供最便捷和优质的服务体验。 Copyright © 2023 布克学术 All rights reserved.
京ICP备2023020795号-1
ghs 京公网安备 11010802042870号
Book学术文献互助
Book学术文献互助群
群 号:604180095
Book学术官方微信