Leveraging neuroinformatics to understand cognitive phenotypes in elite athletes through systems neuroscience.

IF 2.5 4区 医学 Q2 MATHEMATICAL & COMPUTATIONAL BIOLOGY
Frontiers in Neuroinformatics Pub Date : 2025-08-19 eCollection Date: 2025-01-01 DOI:10.3389/fninf.2025.1557879
Yubin Huang, Jun Liu, Qi Yu
{"title":"Leveraging neuroinformatics to understand cognitive phenotypes in elite athletes through systems neuroscience.","authors":"Yubin Huang, Jun Liu, Qi Yu","doi":"10.3389/fninf.2025.1557879","DOIUrl":null,"url":null,"abstract":"<p><strong>Introduction: </strong>Understanding the cognitive phenotypes of elite athletes offers a unique perspective on the intricate interplay between neurological traits and high-performance behaviors. This study aligns with advancing neuroinformatics by proposing a novel framework designed to capture and analyze the multi-dimensional dependencies of cognitive phenotypes using systems neuroscience methodologies. Traditional approaches often face limitations in disentangling the latent factors influencing cognitive variability or in preserving interpretable data structures.</p><p><strong>Methods: </strong>To address these challenges, we developed the Latent Cognitive Embedding Network (LCEN), an innovative model that combines biologically inspired constraints with state-of-the-art neural architectures. The model features a specialized embedding mechanism for disentangling latent factors and a tailored optimization strategy incorporating domain-specific priors and regularization techniques.</p><p><strong>Results: </strong>Experimental evaluations demonstrate LCEN's superiority in predicting and interpreting cognitive phenotypes across diverse datasets, providing deeper insights into the neural underpinnings of elite performance.</p><p><strong>Discussion: </strong>This work bridges computational modeling, neuroscience, and psychology, contributing to the broader understanding of cognitive variability in specialized populations.</p>","PeriodicalId":12462,"journal":{"name":"Frontiers in Neuroinformatics","volume":"19 ","pages":"1557879"},"PeriodicalIF":2.5000,"publicationDate":"2025-08-19","publicationTypes":"Journal Article","fieldsOfStudy":null,"isOpenAccess":false,"openAccessPdf":"https://www.ncbi.nlm.nih.gov/pmc/articles/PMC12401962/pdf/","citationCount":"0","resultStr":null,"platform":"Semanticscholar","paperid":null,"PeriodicalName":"Frontiers in Neuroinformatics","FirstCategoryId":"3","ListUrlMain":"https://doi.org/10.3389/fninf.2025.1557879","RegionNum":4,"RegionCategory":"医学","ArticlePicture":[],"TitleCN":null,"AbstractTextCN":null,"PMCID":null,"EPubDate":"2025/1/1 0:00:00","PubModel":"eCollection","JCR":"Q2","JCRName":"MATHEMATICAL & COMPUTATIONAL BIOLOGY","Score":null,"Total":0}
引用次数: 0

Abstract

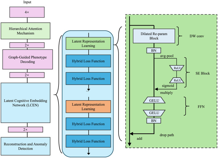
Introduction: Understanding the cognitive phenotypes of elite athletes offers a unique perspective on the intricate interplay between neurological traits and high-performance behaviors. This study aligns with advancing neuroinformatics by proposing a novel framework designed to capture and analyze the multi-dimensional dependencies of cognitive phenotypes using systems neuroscience methodologies. Traditional approaches often face limitations in disentangling the latent factors influencing cognitive variability or in preserving interpretable data structures.

Methods: To address these challenges, we developed the Latent Cognitive Embedding Network (LCEN), an innovative model that combines biologically inspired constraints with state-of-the-art neural architectures. The model features a specialized embedding mechanism for disentangling latent factors and a tailored optimization strategy incorporating domain-specific priors and regularization techniques.

Results: Experimental evaluations demonstrate LCEN's superiority in predicting and interpreting cognitive phenotypes across diverse datasets, providing deeper insights into the neural underpinnings of elite performance.

Discussion: This work bridges computational modeling, neuroscience, and psychology, contributing to the broader understanding of cognitive variability in specialized populations.

Abstract Image

Abstract Image

Abstract Image

利用神经信息学通过系统神经科学来理解精英运动员的认知表型。
前言:了解优秀运动员的认知表型为神经特征和高性能行为之间复杂的相互作用提供了一个独特的视角。本研究与先进的神经信息学一致,提出了一个新的框架,旨在利用系统神经科学方法捕获和分析认知表型的多维依赖性。传统的方法在解开影响认知可变性的潜在因素或保留可解释的数据结构方面往往面临局限性。方法:为了应对这些挑战,我们开发了潜在认知嵌入网络(LCEN),这是一种将生物学启发约束与最先进的神经架构相结合的创新模型。该模型具有专门的嵌入机制,用于去除潜在因素,以及结合特定领域先验和正则化技术的定制优化策略。结果:实验评估表明,LCEN在预测和解释不同数据集的认知表型方面具有优势,为精英表现的神经基础提供了更深入的见解。讨论:这项工作将计算建模、神经科学和心理学联系起来,有助于更广泛地理解专业人群的认知变异性。
本文章由计算机程序翻译,如有差异,请以英文原文为准。
求助全文
约1分钟内获得全文 求助全文
来源期刊
Frontiers in Neuroinformatics
Frontiers in Neuroinformatics MATHEMATICAL & COMPUTATIONAL BIOLOGY-NEUROSCIENCES
CiteScore
4.80
自引率
5.70%
发文量
132
审稿时长
14 weeks
期刊介绍: Frontiers in Neuroinformatics publishes rigorously peer-reviewed research on the development and implementation of numerical/computational models and analytical tools used to share, integrate and analyze experimental data and advance theories of the nervous system functions. Specialty Chief Editors Jan G. Bjaalie at the University of Oslo and Sean L. Hill at the École Polytechnique Fédérale de Lausanne are supported by an outstanding Editorial Board of international experts. This multidisciplinary open-access journal is at the forefront of disseminating and communicating scientific knowledge and impactful discoveries to researchers, academics and the public worldwide. Neuroscience is being propelled into the information age as the volume of information explodes, demanding organization and synthesis. Novel synthesis approaches are opening up a new dimension for the exploration of the components of brain elements and systems and the vast number of variables that underlie their functions. Neural data is highly heterogeneous with complex inter-relations across multiple levels, driving the need for innovative organizing and synthesizing approaches from genes to cognition, and covering a range of species and disease states. Frontiers in Neuroinformatics therefore welcomes submissions on existing neuroscience databases, development of data and knowledge bases for all levels of neuroscience, applications and technologies that can facilitate data sharing (interoperability, formats, terminologies, and ontologies), and novel tools for data acquisition, analyses, visualization, and dissemination of nervous system data. Our journal welcomes submissions on new tools (software and hardware) that support brain modeling, and the merging of neuroscience databases with brain models used for simulation and visualization.
×
引用
GB/T 7714-2015
复制
MLA
复制
APA
复制
导出至
BibTeX EndNote RefMan NoteFirst NoteExpress
×
提示
您的信息不完整,为了账户安全,请先补充。
现在去补充
×
提示
您因"违规操作"
具体请查看互助需知
我知道了
×
提示
确定
请完成安全验证×
copy
已复制链接
快去分享给好友吧!
我知道了
右上角分享
点击右上角分享
0
联系我们:info@booksci.cn Book学术提供免费学术资源搜索服务,方便国内外学者检索中英文文献。致力于提供最便捷和优质的服务体验。 Copyright © 2023 布克学术 All rights reserved.
京ICP备2023020795号-1
ghs 京公网安备 11010802042870号
Book学术文献互助
Book学术文献互助群
群 号:604180095
Book学术官方微信