Nerve-associated macrophages control adipose homeostasis across lifespan and restrain age-related inflammation

IF 19.4 Q1 CELL BIOLOGY
Elsie Gonzalez-Hurtado, Claire Leveau, Keyi Li, Manish Mishra, Rihao Qu, Emily L. Goldberg, Sviatoslav Sidorov, Payal Damani-Yokota, Stephen T. Yeung, Camille Khairallah, David Gonzalez, Taverlyn M. Shepard, Christina Camell, Maxim N. Artyomov, Yuval Kluger, Kamal M. Khanna, Vishwa Deep Dixit
{"title":"Nerve-associated macrophages control adipose homeostasis across lifespan and restrain age-related inflammation","authors":"Elsie Gonzalez-Hurtado, Claire Leveau, Keyi Li, Manish Mishra, Rihao Qu, Emily L. Goldberg, Sviatoslav Sidorov, Payal Damani-Yokota, Stephen T. Yeung, Camille Khairallah, David Gonzalez, Taverlyn M. Shepard, Christina Camell, Maxim N. Artyomov, Yuval Kluger, Kamal M. Khanna, Vishwa Deep Dixit","doi":"10.1038/s43587-025-00952-9","DOIUrl":null,"url":null,"abstract":"Age-related inflammation or ‘inflammaging’ increases disease burden and controls lifespan. Adipose tissue macrophages (ATMs) are critical regulators of inflammaging; however, the mechanisms involved are not well understood in part because the molecular identities of niche-specific ATMs are unknown. Using intravascular labeling to exclude circulating myeloid cells followed by single-cell sequencing with orthogonal validation via multiparametric flow cytometry, we define sex-specific changes and diverse populations of resident ATMs through lifespan in mice. Aging led to depletion of vessel-associated macrophages, expansion of lipid-associated macrophages and emergence of a unique subset of CD38+ age-associated macrophages in visceral adipose tissue with inflammatory phenotype. Notably, CD169+CD11c− ATMs are enriched in a subpopulation of nerve-associated macrophages (NAMs) that declines with age. Depletion of CD169+ NAMs in aged mice increases inflammaging and impairs lipolysis suggesting catecholamine resistance in visceral adipose tissue. Our findings reveal NAMs are a specialized ATM subset that control adipose homeostasis and link inflammation to tissue dysfunction during aging. Gonzalez-Hurtado, Leveau and colleagues characterize adipose resident tissue macrophages across lifespan in mice, finding that nerve-associated macrophages, which mitigate inflammation and control lipolysis and catecholamine resistance, are lost during aging.","PeriodicalId":94150,"journal":{"name":"Nature aging","volume":"5 9","pages":"1828-1843"},"PeriodicalIF":19.4000,"publicationDate":"2025-09-02","publicationTypes":"Journal Article","fieldsOfStudy":null,"isOpenAccess":false,"openAccessPdf":"https://www.ncbi.nlm.nih.gov/pmc/articles/PMC12443591/pdf/","citationCount":"0","resultStr":null,"platform":"Semanticscholar","paperid":null,"PeriodicalName":"Nature aging","FirstCategoryId":"1085","ListUrlMain":"https://www.nature.com/articles/s43587-025-00952-9","RegionNum":0,"RegionCategory":null,"ArticlePicture":[],"TitleCN":null,"AbstractTextCN":null,"PMCID":null,"EPubDate":"","PubModel":"","JCR":"Q1","JCRName":"CELL BIOLOGY","Score":null,"Total":0}
引用次数: 0

Abstract

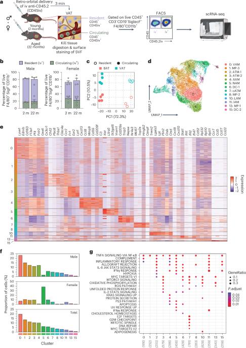
Age-related inflammation or ‘inflammaging’ increases disease burden and controls lifespan. Adipose tissue macrophages (ATMs) are critical regulators of inflammaging; however, the mechanisms involved are not well understood in part because the molecular identities of niche-specific ATMs are unknown. Using intravascular labeling to exclude circulating myeloid cells followed by single-cell sequencing with orthogonal validation via multiparametric flow cytometry, we define sex-specific changes and diverse populations of resident ATMs through lifespan in mice. Aging led to depletion of vessel-associated macrophages, expansion of lipid-associated macrophages and emergence of a unique subset of CD38+ age-associated macrophages in visceral adipose tissue with inflammatory phenotype. Notably, CD169+CD11c− ATMs are enriched in a subpopulation of nerve-associated macrophages (NAMs) that declines with age. Depletion of CD169+ NAMs in aged mice increases inflammaging and impairs lipolysis suggesting catecholamine resistance in visceral adipose tissue. Our findings reveal NAMs are a specialized ATM subset that control adipose homeostasis and link inflammation to tissue dysfunction during aging. Gonzalez-Hurtado, Leveau and colleagues characterize adipose resident tissue macrophages across lifespan in mice, finding that nerve-associated macrophages, which mitigate inflammation and control lipolysis and catecholamine resistance, are lost during aging.

Abstract Image

神经相关巨噬细胞在整个生命周期中控制脂肪稳态并抑制与年龄相关的炎症。
与年龄相关的炎症或“炎症”会增加疾病负担并控制寿命。脂肪组织巨噬细胞(ATMs)是炎症的关键调节因子;然而,所涉及的机制尚未得到很好的理解,部分原因是小生境特异性atm的分子特性尚不清楚。通过血管内标记排除循环髓样细胞,然后通过多参数流式细胞术进行单细胞测序和正交验证,我们定义了小鼠一生中性别特异性变化和不同的居住atm种群。衰老导致血管相关巨噬细胞的消耗,脂质相关巨噬细胞的扩张,以及炎症表型的内脏脂肪组织中CD38+年龄相关巨噬细胞的独特亚群的出现。值得注意的是,CD169+CD11c- atm在随着年龄增长而下降的神经相关巨噬细胞(NAMs)亚群中富集。老年小鼠中CD169+ NAMs的消耗增加了炎症并损害了脂肪分解,这表明内脏脂肪组织中存在儿茶酚胺抗性。我们的研究结果表明,NAMs是一个特殊的ATM亚群,控制脂肪稳态,并将炎症与衰老过程中的组织功能障碍联系起来。
本文章由计算机程序翻译,如有差异,请以英文原文为准。
求助全文
约1分钟内获得全文 求助全文
来源期刊
CiteScore
14.70
自引率
0.00%
发文量
0
×
引用
GB/T 7714-2015
复制
MLA
复制
APA
复制
导出至
BibTeX EndNote RefMan NoteFirst NoteExpress
×
提示
您的信息不完整,为了账户安全,请先补充。
现在去补充
×
提示
您因"违规操作"
具体请查看互助需知
我知道了
×
提示
确定
请完成安全验证×
copy
已复制链接
快去分享给好友吧!
我知道了
右上角分享
点击右上角分享
0
联系我们:info@booksci.cn Book学术提供免费学术资源搜索服务,方便国内外学者检索中英文文献。致力于提供最便捷和优质的服务体验。 Copyright © 2023 布克学术 All rights reserved.
京ICP备2023020795号-1
ghs 京公网安备 11010802042870号
Book学术文献互助
Book学术文献互助群
群 号:604180095
Book学术官方微信