Corosolic acid increases the therapeutic effect of cisplatin on gastric cancer by regulating Gpx4-dependent ferroptosis.

IF 4.6 Q1 ONCOLOGY
癌症耐药(英文) Pub Date : 2025-08-07 eCollection Date: 2025-01-01 DOI:10.20517/cdr.2025.94
Liubing Lin, Jian Wang, Shun Sheng, Yanting Shen, Xiaolin Liu, Rongzhong Xu, Yong Li
{"title":"Corosolic acid increases the therapeutic effect of cisplatin on gastric cancer by regulating Gpx4-dependent ferroptosis.","authors":"Liubing Lin, Jian Wang, Shun Sheng, Yanting Shen, Xiaolin Liu, Rongzhong Xu, Yong Li","doi":"10.20517/cdr.2025.94","DOIUrl":null,"url":null,"abstract":"<p><p><b>Aim:</b> Cisplatin serves as a primary chemotherapeutic agent in the treatment of gastric cancer (GC), but resistance to cisplatin-based chemotherapeutic regimens hampers its clinical application. Corosolic acid (CA), a natural triterpenoid, exhibits both anti-inflammatory and anti-cancer activities. However, the effect of CA on improving cisplatin resistance in GC remains unclear. The study primarily aimed to evaluate whether CA increases the therapeutic efficacy of cisplatin against GC and to reveal its underlying mechanism. <b>Methods:</b> Cisplatin and CA were used to treat GC cells or cisplatin-resistant AGS cells (AGS-CR), and then cell viability, apoptosis, and growth were assessed using Cell Counting Kit-8, TdT-mediated dUTP nick end labeling, and clone formation assays, respectively. Glutathione peroxidase 4 (Gpx4) expression was measured through quantitative real-time PCR and western blotting assays. <b>Results:</b> CA treatment induced a dose-dependent reduction in GC cell viability. The combination of cisplatin and CA resulted in enhanced cytotoxicity and pro-apoptotic effects compared to treatment with cisplatin alone. The effect of CA as a chemosensitizer in GC cells was damaged by a ferroptosis inhibitor, suggesting that CA decreased cisplatin chemoresistance by accelerating cancer cell ferroptosis. CA triggered cell ferroptosis by repressing Gpx4 expression in GC cells. Furthermore, elevated Gpx4 expression was significantly associated with poorer overall and disease-free survival. <b>Conclusion:</b> CA has the potential to increase cisplatin chemosensitivity in GC, and Gpx4 may represent a promising therapeutic target for its treatment.</p>","PeriodicalId":70759,"journal":{"name":"癌症耐药(英文)","volume":"8 ","pages":"40"},"PeriodicalIF":4.6000,"publicationDate":"2025-08-07","publicationTypes":"Journal Article","fieldsOfStudy":null,"isOpenAccess":false,"openAccessPdf":"https://www.ncbi.nlm.nih.gov/pmc/articles/PMC12366429/pdf/","citationCount":"0","resultStr":null,"platform":"Semanticscholar","paperid":null,"PeriodicalName":"癌症耐药(英文)","FirstCategoryId":"3","ListUrlMain":"https://doi.org/10.20517/cdr.2025.94","RegionNum":0,"RegionCategory":null,"ArticlePicture":[],"TitleCN":null,"AbstractTextCN":null,"PMCID":null,"EPubDate":"2025/1/1 0:00:00","PubModel":"eCollection","JCR":"Q1","JCRName":"ONCOLOGY","Score":null,"Total":0}
引用次数: 0

Abstract

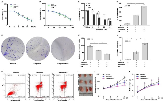
Aim: Cisplatin serves as a primary chemotherapeutic agent in the treatment of gastric cancer (GC), but resistance to cisplatin-based chemotherapeutic regimens hampers its clinical application. Corosolic acid (CA), a natural triterpenoid, exhibits both anti-inflammatory and anti-cancer activities. However, the effect of CA on improving cisplatin resistance in GC remains unclear. The study primarily aimed to evaluate whether CA increases the therapeutic efficacy of cisplatin against GC and to reveal its underlying mechanism. Methods: Cisplatin and CA were used to treat GC cells or cisplatin-resistant AGS cells (AGS-CR), and then cell viability, apoptosis, and growth were assessed using Cell Counting Kit-8, TdT-mediated dUTP nick end labeling, and clone formation assays, respectively. Glutathione peroxidase 4 (Gpx4) expression was measured through quantitative real-time PCR and western blotting assays. Results: CA treatment induced a dose-dependent reduction in GC cell viability. The combination of cisplatin and CA resulted in enhanced cytotoxicity and pro-apoptotic effects compared to treatment with cisplatin alone. The effect of CA as a chemosensitizer in GC cells was damaged by a ferroptosis inhibitor, suggesting that CA decreased cisplatin chemoresistance by accelerating cancer cell ferroptosis. CA triggered cell ferroptosis by repressing Gpx4 expression in GC cells. Furthermore, elevated Gpx4 expression was significantly associated with poorer overall and disease-free survival. Conclusion: CA has the potential to increase cisplatin chemosensitivity in GC, and Gpx4 may represent a promising therapeutic target for its treatment.

Abstract Image

Abstract Image

Abstract Image

科罗索酸通过调节gpx4依赖性铁下垂提高顺铂对胃癌的治疗效果。
目的:顺铂是治疗胃癌的主要化疗药物,但对以顺铂为基础的化疗方案的耐药性阻碍了其临床应用。Corosolic acid (CA)是一种天然的三萜,具有抗炎和抗癌作用。然而,CA对改善胃癌顺铂耐药的作用尚不清楚。本研究主要旨在评估CA是否能提高顺铂对胃癌的治疗效果,并揭示其潜在机制。方法:采用顺铂和CA分别处理GC细胞或顺铂耐药AGS细胞(AGS- cr),分别采用cell Counting Kit-8、tdt介导的dUTP缺口末端标记和克隆形成试验评估细胞存活率、凋亡和生长情况。采用实时荧光定量PCR和western blotting检测谷胱甘肽过氧化物酶4 (Gpx4)的表达。结果:CA处理诱导GC细胞活力呈剂量依赖性降低。与单用顺铂治疗相比,顺铂联合CA可增强细胞毒性和促凋亡作用。CA作为化疗增敏剂在胃癌细胞中的作用被铁下垂抑制剂破坏,提示CA通过加速癌细胞铁下垂来降低顺铂化疗耐药。CA通过抑制Gpx4在GC细胞中的表达触发细胞铁下垂。此外,Gpx4表达升高与较差的总生存期和无病生存期显著相关。结论:CA有可能增加GC患者的顺铂化疗敏感性,Gpx4可能是一个有前景的治疗靶点。
本文章由计算机程序翻译,如有差异,请以英文原文为准。
求助全文
约1分钟内获得全文 求助全文
来源期刊
CiteScore
6.60
自引率
0.00%
发文量
0
×
引用
GB/T 7714-2015
复制
MLA
复制
APA
复制
导出至
BibTeX EndNote RefMan NoteFirst NoteExpress
×
提示
您的信息不完整,为了账户安全,请先补充。
现在去补充
×
提示
您因"违规操作"
具体请查看互助需知
我知道了
×
提示
确定
请完成安全验证×
copy
已复制链接
快去分享给好友吧!
我知道了
右上角分享
点击右上角分享
0
联系我们:info@booksci.cn Book学术提供免费学术资源搜索服务,方便国内外学者检索中英文文献。致力于提供最便捷和优质的服务体验。 Copyright © 2023 布克学术 All rights reserved.
京ICP备2023020795号-1
ghs 京公网安备 11010802042870号
Book学术文献互助
Book学术文献互助群
群 号:604180095
Book学术官方微信