A TFEB–TGFβ axis systemically regulates diapause, stem cell resilience and protects against a senescence-like state

IF 19.4 Q1 CELL BIOLOGY
Tim J. Nonninger, Jennifer Mak, Birgit Gerisch, Valentina Ramponi, Kazuto Kawamura, Roberto Ripa, Klara Schilling, Christian Latza, Jonathan Kölschbach, Manuel Serrano, Adam Antebi
{"title":"A TFEB–TGFβ axis systemically regulates diapause, stem cell resilience and protects against a senescence-like state","authors":"Tim J. Nonninger, Jennifer Mak, Birgit Gerisch, Valentina Ramponi, Kazuto Kawamura, Roberto Ripa, Klara Schilling, Christian Latza, Jonathan Kölschbach, Manuel Serrano, Adam Antebi","doi":"10.1038/s43587-025-00911-4","DOIUrl":null,"url":null,"abstract":"Diapause is a long-lived state of resilience that allows organisms to outlast adversity. Caenorhabditis elegans can endure months in a fasting-induced adult reproductive diapause (ARD) and, upon refeeding, regenerate and reproduce. Here we find that mutants of ARD master regulator hlh-30/TFEB arrest in a senescence-like state during ARD and refeeding, in which germline stem cells are characterized by DNA damage, nucleolar expansion, cell cycle arrest and mitochondrial dysfunction, alongside dysregulated immune and growth metabolic signatures, elevated senescence-associated β-galactosidase and premature aging at the organismal level. Forward genetic screens reveal a TFEB–TGFβ signaling axis that systemically controls diapause, stem cell longevity and senescence, aligning nutrient supply to proper metabolism and growth signaling. Notably, TFEB’s vital role is conserved in mouse embryonic and human cancer diapause. Thus, ARD offers a powerful model to study stem cell longevity and senescence in vivo, directly relevant to mammals. Nonninger et al. identify the TFEB–TGFβ signaling axis as a regulator of stem cell resilience that protects against a senescence-like state during the adult diapause in Caenorhabditis elegans, a mechanism conserved in vertebrate aging and mammalian cancer.","PeriodicalId":94150,"journal":{"name":"Nature aging","volume":"5 7","pages":"1340-1357"},"PeriodicalIF":19.4000,"publicationDate":"2025-06-30","publicationTypes":"Journal Article","fieldsOfStudy":null,"isOpenAccess":false,"openAccessPdf":"https://www.ncbi.nlm.nih.gov/pmc/articles/PMC12270908/pdf/","citationCount":"0","resultStr":null,"platform":"Semanticscholar","paperid":null,"PeriodicalName":"Nature aging","FirstCategoryId":"1085","ListUrlMain":"https://www.nature.com/articles/s43587-025-00911-4","RegionNum":0,"RegionCategory":null,"ArticlePicture":[],"TitleCN":null,"AbstractTextCN":null,"PMCID":null,"EPubDate":"","PubModel":"","JCR":"Q1","JCRName":"CELL BIOLOGY","Score":null,"Total":0}
引用次数: 0

Abstract

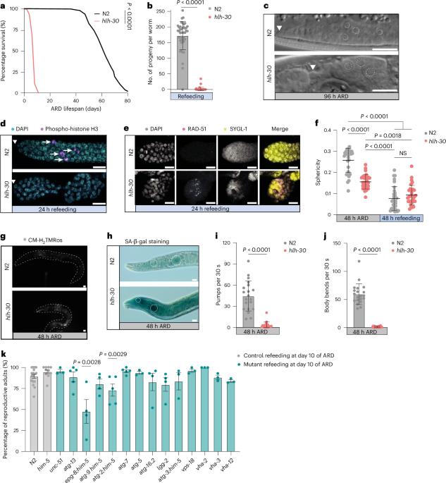
Diapause is a long-lived state of resilience that allows organisms to outlast adversity. Caenorhabditis elegans can endure months in a fasting-induced adult reproductive diapause (ARD) and, upon refeeding, regenerate and reproduce. Here we find that mutants of ARD master regulator hlh-30/TFEB arrest in a senescence-like state during ARD and refeeding, in which germline stem cells are characterized by DNA damage, nucleolar expansion, cell cycle arrest and mitochondrial dysfunction, alongside dysregulated immune and growth metabolic signatures, elevated senescence-associated β-galactosidase and premature aging at the organismal level. Forward genetic screens reveal a TFEB–TGFβ signaling axis that systemically controls diapause, stem cell longevity and senescence, aligning nutrient supply to proper metabolism and growth signaling. Notably, TFEB’s vital role is conserved in mouse embryonic and human cancer diapause. Thus, ARD offers a powerful model to study stem cell longevity and senescence in vivo, directly relevant to mammals. Nonninger et al. identify the TFEB–TGFβ signaling axis as a regulator of stem cell resilience that protects against a senescence-like state during the adult diapause in Caenorhabditis elegans, a mechanism conserved in vertebrate aging and mammalian cancer.

Abstract Image

tfeb - tgf - β轴系统调节滞育、干细胞恢复力和防止衰老样状态。
滞育是一种长期的恢复状态,使生物体能够度过逆境。秀丽隐杆线虫可以在禁食诱导的成虫生殖滞育(ARD)中忍受数月,并在重新进食后再生和繁殖。研究人员发现,在ARD和再喂养期间,ARD主调控因子hlh-30/TFEB突变体处于衰老样状态,在这种状态下,生殖系干细胞的特征是DNA损伤、核核扩张、细胞周期停滞和线粒体功能障碍,同时免疫和生长代谢特征失调,衰老相关β-半乳糖苷酶升高,以及机体水平上的过早衰老。正向遗传筛选显示tfeb - tgf - β信号轴系统地控制滞育、干细胞寿命和衰老,使营养供应与适当的代谢和生长信号相一致。值得注意的是,TFEB在小鼠胚胎和人类癌症滞育中的重要作用是保守的。因此,ARD为研究与哺乳动物直接相关的体内干细胞寿命和衰老提供了一个强大的模型。
本文章由计算机程序翻译,如有差异,请以英文原文为准。
求助全文
约1分钟内获得全文 求助全文
来源期刊
CiteScore
14.70
自引率
0.00%
发文量
0
×
引用
GB/T 7714-2015
复制
MLA
复制
APA
复制
导出至
BibTeX EndNote RefMan NoteFirst NoteExpress
×
提示
您的信息不完整,为了账户安全,请先补充。
现在去补充
×
提示
您因"违规操作"
具体请查看互助需知
我知道了
×
提示
确定
请完成安全验证×
copy
已复制链接
快去分享给好友吧!
我知道了
右上角分享
点击右上角分享
0
联系我们:info@booksci.cn Book学术提供免费学术资源搜索服务,方便国内外学者检索中英文文献。致力于提供最便捷和优质的服务体验。 Copyright © 2023 布克学术 All rights reserved.
京ICP备2023020795号-1
ghs 京公网安备 11010802042870号
Book学术文献互助
Book学术文献互助群
群 号:604180095
Book学术官方微信