In-silico analysis of CEP55/E2F1/hsa-let-7b-5p/TMPO-AS1 axis-based ceRNA network promoting poor prognosis in lung adenocarcinoma smokers.

IF 2.2 4区 工程技术 Q3 PHARMACOLOGY & PHARMACY
Bioimpacts Pub Date : 2025-04-16 eCollection Date: 2025-01-01 DOI:10.34172/bi.30585
Prerna Vats, Sakshi Nirmal, Gurpreet Bamrah, Saurabh Srivastava, Rajeev Nema
{"title":"In-silico analysis of CEP55/E2F1/hsa-let-7b-5p/TMPO-AS1 axis-based ceRNA network promoting poor prognosis in lung adenocarcinoma smokers.","authors":"Prerna Vats, Sakshi Nirmal, Gurpreet Bamrah, Saurabh Srivastava, Rajeev Nema","doi":"10.34172/bi.30585","DOIUrl":null,"url":null,"abstract":"<p><p></p><p><strong>Introduction: </strong>Smoking causes severe lung adenocarcinoma. High CEP55 expression correlates with clinico-pathological features, suggesting the mRNA/miRNA/lncRNA-ceRNA network's crucial to prognosis.</p><p><strong>Methods: </strong>The study used databases like TIMER 2.0, UALCAN, OncoMX, GEPIA2, OncoDB, ENCORI, KM Plotter, TNMplot, CancerSEA, CellTracer, GENI, Intogen, miRNet, TISIDB, GSCA, the Enrichr, HDOCK, and LigPlot databases to analyze CEP55 and associated ceRNA expression in lung cancer tumors and normal tissues.</p><p><strong>Results: </strong>The CEP55 gene is overexpressed in both lung squamous cell carcinoma (LUSC) and adenocarcinoma (LUAD). Findings suggested that overexpression of CEP55 has a poor prognosis in terms of overall survival (OS) (HR=1.63, CI=1.44-1.84, <i>P</i>=1.4e-15), first progression (FP) (HR=1.81, CI=1.52-2.15, <i>P</i>=6.4e-12), and post-progression survival (PPS) (HR=1.141, CI=1.14-1.74, <i>P</i>=00012). Particularly, high CEP55 expression is significantly associated with OS+LUAD patients (HR=1.55, CI=1.3-1.84, <i>P</i>=7.2e-07) and those with OS+LUAD smokers (HR=1.49, CI=1.15-1.94, <i>P</i>=0.0026). The study found a strong link between lncRNA-TMPO-AS1 overexpression and poor prognosis in LUAD+smokers, and hsa-let-7b-5p downexpression was associated with poor survival in LUAD. The least binding energy or most favourable interaction score between hsa-let-7b-5p and CEP55 was found to be -124.52 kcal/mol.</p><p><strong>Conclusion: </strong>Smokers with lung adenocarcinoma had worse prognoses due to higher E2F1, CEP55, and TMPO-AS1 levels. Also, TMPO-AS1 sponge formation with hsa-let-7b-5p may be the cause of this feedback loop.</p>","PeriodicalId":48614,"journal":{"name":"Bioimpacts","volume":"15 ","pages":"30585"},"PeriodicalIF":2.2000,"publicationDate":"2025-04-16","publicationTypes":"Journal Article","fieldsOfStudy":null,"isOpenAccess":false,"openAccessPdf":"https://www.ncbi.nlm.nih.gov/pmc/articles/PMC12204813/pdf/","citationCount":"0","resultStr":null,"platform":"Semanticscholar","paperid":null,"PeriodicalName":"Bioimpacts","FirstCategoryId":"5","ListUrlMain":"https://doi.org/10.34172/bi.30585","RegionNum":4,"RegionCategory":"工程技术","ArticlePicture":[],"TitleCN":null,"AbstractTextCN":null,"PMCID":null,"EPubDate":"2025/1/1 0:00:00","PubModel":"eCollection","JCR":"Q3","JCRName":"PHARMACOLOGY & PHARMACY","Score":null,"Total":0}
引用次数: 0

Abstract

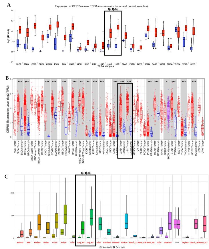
Introduction: Smoking causes severe lung adenocarcinoma. High CEP55 expression correlates with clinico-pathological features, suggesting the mRNA/miRNA/lncRNA-ceRNA network's crucial to prognosis.

Methods: The study used databases like TIMER 2.0, UALCAN, OncoMX, GEPIA2, OncoDB, ENCORI, KM Plotter, TNMplot, CancerSEA, CellTracer, GENI, Intogen, miRNet, TISIDB, GSCA, the Enrichr, HDOCK, and LigPlot databases to analyze CEP55 and associated ceRNA expression in lung cancer tumors and normal tissues.

Results: The CEP55 gene is overexpressed in both lung squamous cell carcinoma (LUSC) and adenocarcinoma (LUAD). Findings suggested that overexpression of CEP55 has a poor prognosis in terms of overall survival (OS) (HR=1.63, CI=1.44-1.84, P=1.4e-15), first progression (FP) (HR=1.81, CI=1.52-2.15, P=6.4e-12), and post-progression survival (PPS) (HR=1.141, CI=1.14-1.74, P=00012). Particularly, high CEP55 expression is significantly associated with OS+LUAD patients (HR=1.55, CI=1.3-1.84, P=7.2e-07) and those with OS+LUAD smokers (HR=1.49, CI=1.15-1.94, P=0.0026). The study found a strong link between lncRNA-TMPO-AS1 overexpression and poor prognosis in LUAD+smokers, and hsa-let-7b-5p downexpression was associated with poor survival in LUAD. The least binding energy or most favourable interaction score between hsa-let-7b-5p and CEP55 was found to be -124.52 kcal/mol.

Conclusion: Smokers with lung adenocarcinoma had worse prognoses due to higher E2F1, CEP55, and TMPO-AS1 levels. Also, TMPO-AS1 sponge formation with hsa-let-7b-5p may be the cause of this feedback loop.

Abstract Image

Abstract Image

Abstract Image

基于CEP55/E2F1/hsa-let-7b-5p/TMPO-AS1轴的ceRNA网络促进肺腺癌吸烟者不良预后的计算机分析
吸烟会导致严重的肺腺癌。CEP55高表达与临床病理特征相关,提示mRNA/miRNA/lncRNA-ceRNA网络对预后至关重要。方法:采用TIMER 2.0、UALCAN、OncoMX、GEPIA2、OncoDB、ENCORI、KM Plotter、TNMplot、CancerSEA、CellTracer、GENI、Intogen、miRNet、TISIDB、GSCA、r、HDOCK、LigPlot等数据库分析CEP55及相关ceRNA在肺癌肿瘤和正常组织中的表达。结果:CEP55基因在肺鳞癌(LUSC)和肺腺癌(LUAD)中均有过表达。结果表明,CEP55过表达在总生存期(OS) (HR=1.63, CI=1.44-1.84, P=1.4e-15)、首次进展期(FP) (HR=1.81, CI=1.52-2.15, P=6.4e-12)和进展后生存期(PPS) (HR=1.141, CI=1.14-1.74, P=00012)方面预后较差。特别是,CEP55高表达与OS+LUAD患者(HR=1.55, CI=1.3-1.84, P= 7.02 -07)和OS+LUAD吸烟者(HR=1.49, CI=1.15-1.94, P=0.0026)显著相关。研究发现,lncRNA-TMPO-AS1过表达与LUAD+吸烟者预后不良密切相关,hsa-let-7b-5p低表达与LUAD患者预后不良相关。发现hsa-let-7b-5p与CEP55之间的最低结合能或最有利相互作用分数为-124.52 kcal/mol。结论:吸烟者肺腺癌患者由于较高的E2F1、CEP55和TMPO-AS1水平而预后较差。此外,TMPO-AS1海绵形成与hsa-let-7b-5p可能是这种反馈回路的原因。
本文章由计算机程序翻译,如有差异,请以英文原文为准。
求助全文
约1分钟内获得全文 求助全文
来源期刊
Bioimpacts
Bioimpacts Pharmacology, Toxicology and Pharmaceutics-Pharmaceutical Science
CiteScore
4.80
自引率
7.70%
发文量
36
审稿时长
5 weeks
期刊介绍: BioImpacts (BI) is a peer-reviewed multidisciplinary international journal, covering original research articles, reviews, commentaries, hypotheses, methodologies, and visions/reflections dealing with all aspects of biological and biomedical researches at molecular, cellular, functional and translational dimensions.
×
引用
GB/T 7714-2015
复制
MLA
复制
APA
复制
导出至
BibTeX EndNote RefMan NoteFirst NoteExpress
×
提示
您的信息不完整,为了账户安全,请先补充。
现在去补充
×
提示
您因"违规操作"
具体请查看互助需知
我知道了
×
提示
确定
请完成安全验证×
copy
已复制链接
快去分享给好友吧!
我知道了
右上角分享
点击右上角分享
0
联系我们:info@booksci.cn Book学术提供免费学术资源搜索服务,方便国内外学者检索中英文文献。致力于提供最便捷和优质的服务体验。 Copyright © 2023 布克学术 All rights reserved.
京ICP备2023020795号-1
ghs 京公网安备 11010802042870号
Book学术文献互助
Book学术文献互助群
群 号:604180095
Book学术官方微信