A blood-based epigenetic clock for intrinsic capacity predicts mortality and is associated with clinical, immunological and lifestyle factors

IF 19.4 Q1 CELL BIOLOGY
Matías Fuentealba, Laure Rouch, Sophie Guyonnet, Jean-Marc Lemaitre, Philipe de Souto Barreto, Bruno Vellas, Sandrine Andrieu, David Furman
{"title":"A blood-based epigenetic clock for intrinsic capacity predicts mortality and is associated with clinical, immunological and lifestyle factors","authors":"Matías Fuentealba, Laure Rouch, Sophie Guyonnet, Jean-Marc Lemaitre, Philipe de Souto Barreto, Bruno Vellas, Sandrine Andrieu, David Furman","doi":"10.1038/s43587-025-00883-5","DOIUrl":null,"url":null,"abstract":"Age-related decline in intrinsic capacity (IC), defined as the sum of an individual’s physical and mental capacities, is a cornerstone for promoting healthy aging by prioritizing maintenance of function over disease treatment. However, assessing IC is resource-intensive, and the molecular and cellular bases of its decline are poorly understood. Here we used the INSPIRE-T cohort (1,014 individuals aged 20–102 years) to construct the IC clock, a DNA methylation-based predictor of IC, trained on the clinical evaluation of cognition, locomotion, psychological well-being, sensory abilities and vitality. In the Framingham Heart Study, DNA methylation IC outperforms first-generation and second-generation epigenetic clocks in predicting all-cause mortality, and it is strongly associated with changes in molecular and cellular immune and inflammatory biomarkers, functional and clinical endpoints, health risk factors and lifestyle choices. These findings establish the IC clock as a validated tool bridging molecular readouts of aging and clinical assessments of IC. Fuentealba and colleagues build and validate a DNA methylation clock of intrinsic capacity (IC) to bridge resource-intensive clinical assessments of IC with molecular readouts of aging, highlighting strong links to inflammation, clinical health markers and lifestyle factors.","PeriodicalId":94150,"journal":{"name":"Nature aging","volume":"5 7","pages":"1207-1216"},"PeriodicalIF":19.4000,"publicationDate":"2025-06-04","publicationTypes":"Journal Article","fieldsOfStudy":null,"isOpenAccess":false,"openAccessPdf":"https://www.ncbi.nlm.nih.gov/pmc/articles/PMC12270914/pdf/","citationCount":"0","resultStr":null,"platform":"Semanticscholar","paperid":null,"PeriodicalName":"Nature aging","FirstCategoryId":"1085","ListUrlMain":"https://www.nature.com/articles/s43587-025-00883-5","RegionNum":0,"RegionCategory":null,"ArticlePicture":[],"TitleCN":null,"AbstractTextCN":null,"PMCID":null,"EPubDate":"","PubModel":"","JCR":"Q1","JCRName":"CELL BIOLOGY","Score":null,"Total":0}
引用次数: 0

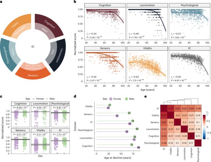
Abstract

Age-related decline in intrinsic capacity (IC), defined as the sum of an individual’s physical and mental capacities, is a cornerstone for promoting healthy aging by prioritizing maintenance of function over disease treatment. However, assessing IC is resource-intensive, and the molecular and cellular bases of its decline are poorly understood. Here we used the INSPIRE-T cohort (1,014 individuals aged 20–102 years) to construct the IC clock, a DNA methylation-based predictor of IC, trained on the clinical evaluation of cognition, locomotion, psychological well-being, sensory abilities and vitality. In the Framingham Heart Study, DNA methylation IC outperforms first-generation and second-generation epigenetic clocks in predicting all-cause mortality, and it is strongly associated with changes in molecular and cellular immune and inflammatory biomarkers, functional and clinical endpoints, health risk factors and lifestyle choices. These findings establish the IC clock as a validated tool bridging molecular readouts of aging and clinical assessments of IC. Fuentealba and colleagues build and validate a DNA methylation clock of intrinsic capacity (IC) to bridge resource-intensive clinical assessments of IC with molecular readouts of aging, highlighting strong links to inflammation, clinical health markers and lifestyle factors.

Abstract Image

以血液为基础的内在能力表观遗传时钟预测死亡率,并与临床、免疫和生活方式因素有关。
与年龄相关的内在能力(IC)下降,定义为个人身体和心理能力的总和,是通过优先考虑功能维持而不是疾病治疗来促进健康衰老的基石。然而,评估IC是资源密集型的,其下降的分子和细胞基础尚不清楚。在这里,我们使用INSPIRE-T队列(1014名年龄在20-102岁之间的个体)构建IC时钟,这是一种基于DNA甲基化的IC预测器,用于认知、运动、心理健康、感觉能力和活力的临床评估。在Framingham心脏研究中,DNA甲基化IC在预测全因死亡率方面优于第一代和第二代表观遗传时钟,并且它与分子和细胞免疫和炎症生物标志物、功能和临床终点、健康风险因素和生活方式选择的变化密切相关。这些发现确立了IC时钟作为连接衰老分子读数和IC临床评估的有效工具。
本文章由计算机程序翻译,如有差异,请以英文原文为准。
求助全文
约1分钟内获得全文 求助全文
来源期刊
CiteScore
14.70
自引率
0.00%
发文量
0
×
引用
GB/T 7714-2015
复制
MLA
复制
APA
复制
导出至
BibTeX EndNote RefMan NoteFirst NoteExpress
×
提示
您的信息不完整,为了账户安全,请先补充。
现在去补充
×
提示
您因"违规操作"
具体请查看互助需知
我知道了
×
提示
确定
请完成安全验证×
copy
已复制链接
快去分享给好友吧!
我知道了
右上角分享
点击右上角分享
0
联系我们:info@booksci.cn Book学术提供免费学术资源搜索服务,方便国内外学者检索中英文文献。致力于提供最便捷和优质的服务体验。 Copyright © 2023 布克学术 All rights reserved.
京ICP备2023020795号-1
ghs 京公网安备 11010802042870号
Book学术文献互助
Book学术文献互助群
群 号:604180095
Book学术官方微信