Loss of NFIA Impairs Adult Hippocampal Neurogenesis

IF 2.7 3区 医学 Q3 NEUROSCIENCES
Hippocampus Pub Date : 2025-06-03 DOI:10.1002/hipo.70016
Mi Wang, Rebekah van Bruggen, Lanah Mohammed, Keno Egor, Qiumin Tan
{"title":"Loss of NFIA Impairs Adult Hippocampal Neurogenesis","authors":"Mi Wang,&nbsp;Rebekah van Bruggen,&nbsp;Lanah Mohammed,&nbsp;Keno Egor,&nbsp;Qiumin Tan","doi":"10.1002/hipo.70016","DOIUrl":null,"url":null,"abstract":"<p>Adult hippocampal neurogenesis (AHN) is the process by which new neurons are continuously generated from neural stem and progenitor cells (NSPCs) in the adult dentate gyrus. AHN plays a pivotal role in cognitive functions, including learning, memory, and mood regulation. Transcription factors regulate AHN by maintaining the NSPC pool and facilitating lineage progression. The nuclear factor I (NFI) transcription factor family member NFIA is critical for neurogenesis and gliogenesis during early brain development, but its role in adult neurogenesis remains poorly understood. Here, we generated an inducible <i>Nfia</i> loss-of-function mouse model to investigate the role of NFIA in <i>Ascl1-</i>lineage adult-born neurons. By tracking lineage progression from NSPCs to mature neurons, we found that NFIA deletion significantly reduced neurogenesis. Populations of NSPCs, neuroblasts, and mature granule neurons were all similarly diminished, indicating a primary defect in NSPC maintenance. Behaviorally, NFIA loss impaired hippocampal-dependent contextual fear memory without affecting locomotor activity, anxiety levels, spatial memory, or cued fear memory. Our findings demonstrate that NFIA is crucial for AHN and hippocampus-dependent contextual memory, thereby providing insights into its role in adult neurogenesis.</p>","PeriodicalId":13171,"journal":{"name":"Hippocampus","volume":"35 4","pages":""},"PeriodicalIF":2.7000,"publicationDate":"2025-06-03","publicationTypes":"Journal Article","fieldsOfStudy":null,"isOpenAccess":false,"openAccessPdf":"https://onlinelibrary.wiley.com/doi/epdf/10.1002/hipo.70016","citationCount":"0","resultStr":null,"platform":"Semanticscholar","paperid":null,"PeriodicalName":"Hippocampus","FirstCategoryId":"3","ListUrlMain":"https://onlinelibrary.wiley.com/doi/10.1002/hipo.70016","RegionNum":3,"RegionCategory":"医学","ArticlePicture":[],"TitleCN":null,"AbstractTextCN":null,"PMCID":null,"EPubDate":"","PubModel":"","JCR":"Q3","JCRName":"NEUROSCIENCES","Score":null,"Total":0}
引用次数: 0

Abstract

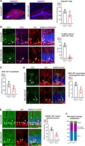
Adult hippocampal neurogenesis (AHN) is the process by which new neurons are continuously generated from neural stem and progenitor cells (NSPCs) in the adult dentate gyrus. AHN plays a pivotal role in cognitive functions, including learning, memory, and mood regulation. Transcription factors regulate AHN by maintaining the NSPC pool and facilitating lineage progression. The nuclear factor I (NFI) transcription factor family member NFIA is critical for neurogenesis and gliogenesis during early brain development, but its role in adult neurogenesis remains poorly understood. Here, we generated an inducible Nfia loss-of-function mouse model to investigate the role of NFIA in Ascl1-lineage adult-born neurons. By tracking lineage progression from NSPCs to mature neurons, we found that NFIA deletion significantly reduced neurogenesis. Populations of NSPCs, neuroblasts, and mature granule neurons were all similarly diminished, indicating a primary defect in NSPC maintenance. Behaviorally, NFIA loss impaired hippocampal-dependent contextual fear memory without affecting locomotor activity, anxiety levels, spatial memory, or cued fear memory. Our findings demonstrate that NFIA is crucial for AHN and hippocampus-dependent contextual memory, thereby providing insights into its role in adult neurogenesis.

Abstract Image

NFIA缺失损害成人海马神经发生
成体海马神经发生(AHN)是成体齿状回神经干细胞和祖细胞(NSPCs)不断产生新神经元的过程。AHN在认知功能中起着关键作用,包括学习、记忆和情绪调节。转录因子通过维持NSPC库和促进谱系进展来调节AHN。核因子I (NFI)转录因子家族成员NFIA在早期大脑发育过程中对神经发生和胶质瘤发生至关重要,但其在成人神经发生中的作用尚不清楚。在这里,我们建立了一个诱导的Nfia功能丧失小鼠模型来研究Nfia在ascl1谱系成年出生神经元中的作用。通过追踪NSPCs到成熟神经元的谱系进展,我们发现NFIA缺失显著减少了神经发生。NSPC群体、成神经细胞和成熟颗粒神经元都类似地减少,表明NSPC维持的主要缺陷。在行为上,NFIA缺失损害了海马依赖的情境恐惧记忆,但不影响运动活动、焦虑水平、空间记忆或线索恐惧记忆。我们的研究结果表明,NFIA对AHN和海马体依赖的情境记忆至关重要,从而为其在成人神经发生中的作用提供了见解。
本文章由计算机程序翻译,如有差异,请以英文原文为准。
求助全文
约1分钟内获得全文 求助全文
来源期刊
Hippocampus
Hippocampus 医学-神经科学
CiteScore
5.80
自引率
5.70%
发文量
79
审稿时长
3-8 weeks
期刊介绍: Hippocampus provides a forum for the exchange of current information between investigators interested in the neurobiology of the hippocampal formation and related structures. While the relationships of submitted papers to the hippocampal formation will be evaluated liberally, the substance of appropriate papers should deal with the hippocampal formation per se or with the interaction between the hippocampal formation and other brain regions. The scope of Hippocampus is wide: single and multidisciplinary experimental studies from all fields of basic science, theoretical papers, papers dealing with hippocampal preparations as models for understanding the central nervous system, and clinical studies will be considered for publication. The Editor especially encourages the submission of papers that contribute to a functional understanding of the hippocampal formation.
×
引用
GB/T 7714-2015
复制
MLA
复制
APA
复制
导出至
BibTeX EndNote RefMan NoteFirst NoteExpress
×
提示
您的信息不完整,为了账户安全,请先补充。
现在去补充
×
提示
您因"违规操作"
具体请查看互助需知
我知道了
×
提示
确定
请完成安全验证×
copy
已复制链接
快去分享给好友吧!
我知道了
右上角分享
点击右上角分享
0
联系我们:info@booksci.cn Book学术提供免费学术资源搜索服务,方便国内外学者检索中英文文献。致力于提供最便捷和优质的服务体验。 Copyright © 2023 布克学术 All rights reserved.
京ICP备2023020795号-1
ghs 京公网安备 11010802042870号
Book学术文献互助
Book学术文献互助群
群 号:604180095
Book学术官方微信