Single-cell analysis reveals potential therapeutic markers of peripheral blood mononuclear cells from bladder cancer patients.

IF 1.9 4区 医学 Q2 BIOLOGY
Xingning Mao, Rirong Yang, Yunkun Yan, Yanyu Zeng, Mengying Bao, Rong Huang, Yan Dai, Qingyun Zhang, Yu Ye, Jiwen Cheng, Zengnan Mo, Haiying Zhang
{"title":"Single-cell analysis reveals potential therapeutic markers of peripheral blood mononuclear cells from bladder cancer patients.","authors":"Xingning Mao, Rirong Yang, Yunkun Yan, Yanyu Zeng, Mengying Bao, Rong Huang, Yan Dai, Qingyun Zhang, Yu Ye, Jiwen Cheng, Zengnan Mo, Haiying Zhang","doi":"10.1590/1414-431X2025e14002","DOIUrl":null,"url":null,"abstract":"<p><p>Bladder cancer is the most prevalent malignancy of the urinary tract, with significant advancements in treatment achieved over recent decades. Nonetheless, the immunological mechanisms underlying bladder cancer progression remain elusive, and only a limited number of patients derive benefit from current immune checkpoint inhibitors. Here, we conducted a single-cell RNA sequencing analysis of 44,022 cells from peripheral blood mononuclear cell samples of bladder cancer patients and a healthy donor. Our findings indicated that the proportions of T cells and neutrophils are higher in bladder cancer patients than in the healthy donor. LAG3, HAVCR2, and CTLA4 had elevated expression levels in CD8-T2-GZMK cell clusters from patients. CD8-T7-STMN1 cells highly expressed ITGAE, CD38, and STMN1. Furthermore, NK3-CMC1, more prevalent in patients, showed a high expression of TIGIT. Additionally, Bcell2-TCL1A and Bcell3-MS4A1 were characterized by the high expression of inhibitory receptor marker genes. Gene set variation analysis suggested that Mono4-THBS1 may play a role in promoting tumor hypoxia and angiogenesis. Neu-FCGR3B exhibited high levels of IL4R and CD274 expression. Our study indicated that LAG-3 and TIM-3 may serve as novel potential immune checkpoint inhibitors in bladder cancer treatment. The phenotypes of NK3-CMC1, Bcell2-TCL1A, and Bcell3-MS4A1 might be altered by tumor progression. Mono4-THBS1 could potentially be a source of tumor-enriched monocyte-like cells. Neu-FCGR3B may play a detrimental role in the anti-tumor response and could emerge as a predictive marker for bladder cancer. Overall, these high-resolution transcriptomic data offer invaluable insights for identifying new therapeutic targets and biomarkers in bladder cancer immunotherapy.</p>","PeriodicalId":9088,"journal":{"name":"Brazilian Journal of Medical and Biological Research","volume":"58 ","pages":"e14002"},"PeriodicalIF":1.9000,"publicationDate":"2025-05-09","publicationTypes":"Journal Article","fieldsOfStudy":null,"isOpenAccess":false,"openAccessPdf":"https://www.ncbi.nlm.nih.gov/pmc/articles/PMC12068768/pdf/","citationCount":"0","resultStr":null,"platform":"Semanticscholar","paperid":null,"PeriodicalName":"Brazilian Journal of Medical and Biological Research","FirstCategoryId":"3","ListUrlMain":"https://doi.org/10.1590/1414-431X2025e14002","RegionNum":4,"RegionCategory":"医学","ArticlePicture":[],"TitleCN":null,"AbstractTextCN":null,"PMCID":null,"EPubDate":"2025/1/1 0:00:00","PubModel":"eCollection","JCR":"Q2","JCRName":"BIOLOGY","Score":null,"Total":0}
引用次数: 0

Abstract

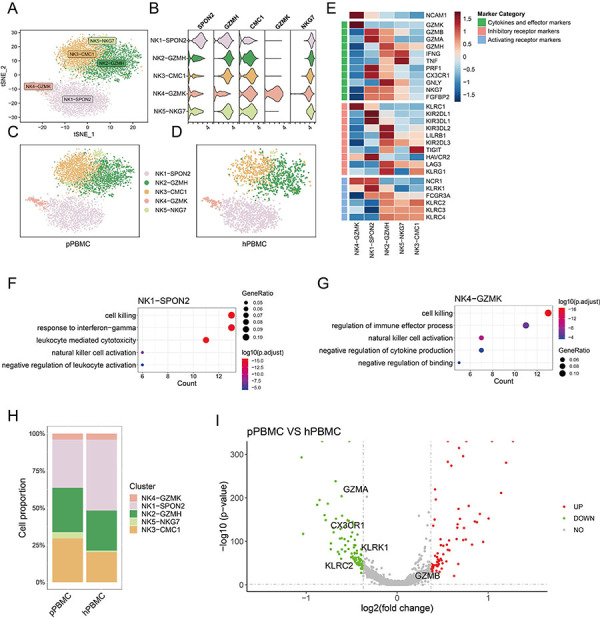
Bladder cancer is the most prevalent malignancy of the urinary tract, with significant advancements in treatment achieved over recent decades. Nonetheless, the immunological mechanisms underlying bladder cancer progression remain elusive, and only a limited number of patients derive benefit from current immune checkpoint inhibitors. Here, we conducted a single-cell RNA sequencing analysis of 44,022 cells from peripheral blood mononuclear cell samples of bladder cancer patients and a healthy donor. Our findings indicated that the proportions of T cells and neutrophils are higher in bladder cancer patients than in the healthy donor. LAG3, HAVCR2, and CTLA4 had elevated expression levels in CD8-T2-GZMK cell clusters from patients. CD8-T7-STMN1 cells highly expressed ITGAE, CD38, and STMN1. Furthermore, NK3-CMC1, more prevalent in patients, showed a high expression of TIGIT. Additionally, Bcell2-TCL1A and Bcell3-MS4A1 were characterized by the high expression of inhibitory receptor marker genes. Gene set variation analysis suggested that Mono4-THBS1 may play a role in promoting tumor hypoxia and angiogenesis. Neu-FCGR3B exhibited high levels of IL4R and CD274 expression. Our study indicated that LAG-3 and TIM-3 may serve as novel potential immune checkpoint inhibitors in bladder cancer treatment. The phenotypes of NK3-CMC1, Bcell2-TCL1A, and Bcell3-MS4A1 might be altered by tumor progression. Mono4-THBS1 could potentially be a source of tumor-enriched monocyte-like cells. Neu-FCGR3B may play a detrimental role in the anti-tumor response and could emerge as a predictive marker for bladder cancer. Overall, these high-resolution transcriptomic data offer invaluable insights for identifying new therapeutic targets and biomarkers in bladder cancer immunotherapy.

Abstract Image

Abstract Image

Abstract Image

单细胞分析揭示膀胱癌患者外周血单个核细胞潜在的治疗标志物。
膀胱癌是泌尿道最常见的恶性肿瘤,近几十年来在治疗方面取得了重大进展。尽管如此,膀胱癌进展的免疫学机制仍然难以捉摸,只有有限数量的患者从目前的免疫检查点抑制剂中获益。在这里,我们对膀胱癌患者和健康供者外周血单核细胞样本中的44,022个细胞进行了单细胞RNA测序分析。我们的研究结果表明,膀胱癌患者的T细胞和中性粒细胞的比例高于健康供者。LAG3、HAVCR2和CTLA4在患者的CD8-T2-GZMK细胞群中表达水平升高。CD8-T7-STMN1细胞高度表达ITGAE、CD38和STMN1。此外,在患者中更为普遍的NK3-CMC1在TIGIT中表现出高表达。此外,Bcell2-TCL1A和Bcell3-MS4A1的特点是抑制受体标记基因的高表达。基因组变异分析表明,Mono4-THBS1可能在促进肿瘤缺氧和血管生成中发挥作用。new - fcgr3b高水平表达IL4R和CD274。我们的研究表明LAG-3和TIM-3可能作为新的潜在免疫检查点抑制剂用于膀胱癌的治疗。NK3-CMC1、Bcell2-TCL1A和Bcell3-MS4A1的表型可能随着肿瘤的进展而改变。Mono4-THBS1可能是肿瘤富集单核细胞样细胞的潜在来源。Neu-FCGR3B可能在抗肿瘤反应中发挥不利作用,可能成为膀胱癌的预测标志物。总的来说,这些高分辨率转录组学数据为膀胱癌免疫治疗中确定新的治疗靶点和生物标志物提供了宝贵的见解。
本文章由计算机程序翻译,如有差异,请以英文原文为准。
求助全文
约1分钟内获得全文 求助全文
来源期刊
CiteScore
4.00
自引率
0.00%
发文量
129
审稿时长
2 months
期刊介绍: The Brazilian Journal of Medical and Biological Research, founded by Michel Jamra, is edited and published monthly by the Associação Brasileira de Divulgação Científica (ABDC), a federation of Brazilian scientific societies: - Sociedade Brasileira de Biofísica (SBBf) - Sociedade Brasileira de Farmacologia e Terapêutica Experimental (SBFTE) - Sociedade Brasileira de Fisiologia (SBFis) - Sociedade Brasileira de Imunologia (SBI) - Sociedade Brasileira de Investigação Clínica (SBIC) - Sociedade Brasileira de Neurociências e Comportamento (SBNeC).
×
引用
GB/T 7714-2015
复制
MLA
复制
APA
复制
导出至
BibTeX EndNote RefMan NoteFirst NoteExpress
×
提示
您的信息不完整,为了账户安全,请先补充。
现在去补充
×
提示
您因"违规操作"
具体请查看互助需知
我知道了
×
提示
确定
请完成安全验证×
copy
已复制链接
快去分享给好友吧!
我知道了
右上角分享
点击右上角分享
0
联系我们:info@booksci.cn Book学术提供免费学术资源搜索服务,方便国内外学者检索中英文文献。致力于提供最便捷和优质的服务体验。 Copyright © 2023 布克学术 All rights reserved.
京ICP备2023020795号-1
ghs 京公网安备 11010802042870号
Book学术文献互助
Book学术文献互助群
群 号:604180095
Book学术官方微信