Oleanolic acid enhanced the anticancer effect of fluorouracil by regulating Ca2+ levels in hepatocellular carcinoma cells.

IF 1.9 4区 医学 Q2 BIOLOGY
Jing Dong, Yin Gao, Penghui Li, Ping Chen, Yanxin Lv, Yanan Liu, Song Zhang, Minglong Zhang, Yu Wang
{"title":"Oleanolic acid enhanced the anticancer effect of fluorouracil by regulating Ca2+ levels in hepatocellular carcinoma cells.","authors":"Jing Dong, Yin Gao, Penghui Li, Ping Chen, Yanxin Lv, Yanan Liu, Song Zhang, Minglong Zhang, Yu Wang","doi":"10.1590/1414-431X2025e14590","DOIUrl":null,"url":null,"abstract":"<p><p>Oleanolic acid (OA) is recognized for its anticancer properties, which are similar to those of conventional chemotherapeutic agents used in clinical practice. However, its role in modulating the sensitivity of cancer cells to fluorouracil (5FU) has not yet been documented. This study aimed to examine the effects of OA and 5FU co-administration on hepatocellular carcinoma (HCC) and uncover the mechanisms involved. In this study, the efficacy of combination therapy with OA and 5FU in treating HCC was evaluated using the MTT cell proliferation assay, plate clone formation assay, Hoechst 33342 staining, western blot assay, and Ca2+ fluorescence probe. The results demonstrated that compared with the use of OA or 5FU alone, OA and 5FU combination therapy significantly inhibited the proliferation of HEPG2 cells and enhanced cell apoptosis and Ca2+ levels in HCC. Additionally, the inhibitory effect of OA and 5FU combination therapy on cell proliferation and apoptosis was partially reversed by the calcium channel blocker 2-aminoethyldiphenyl borate (2-APB). In summary, these findings indicated that synergistic treatment with OA and 5FU can enhance cell apoptosis, inhibit cell proliferation, and regulate Ca2+ signaling in HCC, providing new guidance for the clinical treatment of HCC.</p>","PeriodicalId":9088,"journal":{"name":"Brazilian Journal of Medical and Biological Research","volume":"58 ","pages":"e14590"},"PeriodicalIF":1.9000,"publicationDate":"2025-04-14","publicationTypes":"Journal Article","fieldsOfStudy":null,"isOpenAccess":false,"openAccessPdf":"https://www.ncbi.nlm.nih.gov/pmc/articles/PMC11996166/pdf/","citationCount":"0","resultStr":null,"platform":"Semanticscholar","paperid":null,"PeriodicalName":"Brazilian Journal of Medical and Biological Research","FirstCategoryId":"3","ListUrlMain":"https://doi.org/10.1590/1414-431X2025e14590","RegionNum":4,"RegionCategory":"医学","ArticlePicture":[],"TitleCN":null,"AbstractTextCN":null,"PMCID":null,"EPubDate":"2025/1/1 0:00:00","PubModel":"eCollection","JCR":"Q2","JCRName":"BIOLOGY","Score":null,"Total":0}
引用次数: 0

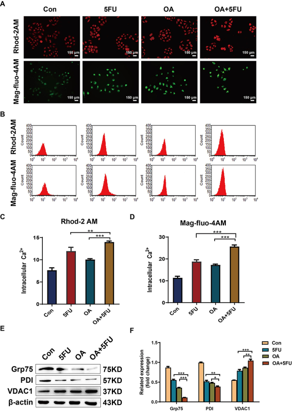
Abstract

Oleanolic acid (OA) is recognized for its anticancer properties, which are similar to those of conventional chemotherapeutic agents used in clinical practice. However, its role in modulating the sensitivity of cancer cells to fluorouracil (5FU) has not yet been documented. This study aimed to examine the effects of OA and 5FU co-administration on hepatocellular carcinoma (HCC) and uncover the mechanisms involved. In this study, the efficacy of combination therapy with OA and 5FU in treating HCC was evaluated using the MTT cell proliferation assay, plate clone formation assay, Hoechst 33342 staining, western blot assay, and Ca2+ fluorescence probe. The results demonstrated that compared with the use of OA or 5FU alone, OA and 5FU combination therapy significantly inhibited the proliferation of HEPG2 cells and enhanced cell apoptosis and Ca2+ levels in HCC. Additionally, the inhibitory effect of OA and 5FU combination therapy on cell proliferation and apoptosis was partially reversed by the calcium channel blocker 2-aminoethyldiphenyl borate (2-APB). In summary, these findings indicated that synergistic treatment with OA and 5FU can enhance cell apoptosis, inhibit cell proliferation, and regulate Ca2+ signaling in HCC, providing new guidance for the clinical treatment of HCC.

Abstract Image

Abstract Image

Abstract Image

齐墩果酸通过调节肝癌细胞Ca2+水平增强氟尿嘧啶的抗癌作用。
齐墩果酸(OA)因其抗癌特性而被公认,这与临床实践中使用的传统化疗药物相似。然而,其在调节癌细胞对氟尿嘧啶(5FU)敏感性中的作用尚未被证实。本研究旨在探讨OA和5FU共同给药对肝细胞癌(HCC)的影响并揭示其机制。本研究采用MTT细胞增殖试验、平板克隆形成试验、Hoechst 33342染色、western blot试验、Ca2+荧光探针等方法评价OA联合5FU治疗HCC的疗效。结果表明,与单独使用OA或5FU相比,OA和5FU联合治疗可显著抑制HCC中HEPG2细胞的增殖,增强细胞凋亡和Ca2+水平。此外,OA和5FU联合治疗对细胞增殖和凋亡的抑制作用被钙通道阻滞剂2-氨基乙基二苯硼酸盐(2-APB)部分逆转。综上所述,上述发现提示OA与5FU协同治疗可增强HCC细胞凋亡,抑制细胞增殖,调节Ca2+信号,为HCC临床治疗提供新的指导。
本文章由计算机程序翻译,如有差异,请以英文原文为准。
求助全文
约1分钟内获得全文 求助全文
来源期刊
CiteScore
4.00
自引率
0.00%
发文量
129
审稿时长
2 months
期刊介绍: The Brazilian Journal of Medical and Biological Research, founded by Michel Jamra, is edited and published monthly by the Associação Brasileira de Divulgação Científica (ABDC), a federation of Brazilian scientific societies: - Sociedade Brasileira de Biofísica (SBBf) - Sociedade Brasileira de Farmacologia e Terapêutica Experimental (SBFTE) - Sociedade Brasileira de Fisiologia (SBFis) - Sociedade Brasileira de Imunologia (SBI) - Sociedade Brasileira de Investigação Clínica (SBIC) - Sociedade Brasileira de Neurociências e Comportamento (SBNeC).
×
引用
GB/T 7714-2015
复制
MLA
复制
APA
复制
导出至
BibTeX EndNote RefMan NoteFirst NoteExpress
×
提示
您的信息不完整,为了账户安全,请先补充。
现在去补充
×
提示
您因"违规操作"
具体请查看互助需知
我知道了
×
提示
确定
请完成安全验证×
copy
已复制链接
快去分享给好友吧!
我知道了
右上角分享
点击右上角分享
0
联系我们:info@booksci.cn Book学术提供免费学术资源搜索服务,方便国内外学者检索中英文文献。致力于提供最便捷和优质的服务体验。 Copyright © 2023 布克学术 All rights reserved.
京ICP备2023020795号-1
ghs 京公网安备 11010802042870号
Book学术文献互助
Book学术文献互助群
群 号:604180095
Book学术官方微信