Lactiplantibacillus plantarum exerts anticancer effects and increase the chemosensitivity of 5-fluorouracil against oral cancer cells in vitro.

IF 2.2 4区 工程技术 Q3 PHARMACOLOGY & PHARMACY
Bioimpacts Pub Date : 2024-08-03 eCollection Date: 2025-01-01 DOI:10.34172/bi.30427
Fathima Fida, Subramaniyan Yuvarajan, Kesari Ashwath, Punchappady Devasya Rekha
{"title":"<i>Lactiplantibacillus plantarum</i> exerts anticancer effects and increase the chemosensitivity of 5-fluorouracil against oral cancer cells <i>in vitro</i>.","authors":"Fathima Fida, Subramaniyan Yuvarajan, Kesari Ashwath, Punchappady Devasya Rekha","doi":"10.34172/bi.30427","DOIUrl":null,"url":null,"abstract":"<p><p></p><p><strong>Introduction: </strong>Probiotics are used to provide health benefits and can improve the immune response. They can also target cancer cells directly with anticancer effects through various mechanisms. In this study, <i>Lactiplantibacillus plantarum</i> (basonym: <i>Lactobacillus plantarum</i>) strain MCC 3016 and its postbiotic metabolites/cell free supernatant (CFS) were used against Cal27 oral cancer cells <i>in vitro</i>.</p><p><strong>Methods: </strong>Standard assays were employed to investigate the effect of <i>Lpb. plantarum</i> on cell viability, proliferation, migration, and clonogenicity of Cal27 cells. The mechanism of action was assessed by measuring the levels of reactive oxygen species (ROS), interleukins (IL)-6 and IL-8, tumor necrosis factor-α (TNF-α), as well as the expression of Ki67, vascular endothelial growth factor (VEGF), p53 and caspase-3. Further, the effect of <i>Lpb. plantarum</i> and its CFS on the cytotoxicity of chemotherapy drug 5-fluorouracil (5-FU) was evaluated using cell viability assays.</p><p><strong>Results: </strong>Cal27 cells treated with <i>Lpb. plantarum</i> and its CFS showed a significant decrease (<i>P</i> < 0.01) in cell viability, proliferation, migration, and clonogenicity, along with increased levels of ROS and induced apoptosis. It significantly reduced IL-6, IL-8, TNF-α, and VEGF levels and upregulated p53 and caspase-3 expression. The postbiotic metabolites also showed similar effects on Cal27 cells. Furthermore, the cytotoxic effect of 5-FU on Cal27 cells was enhanced by <i>Lpb. plantarum</i> and its CFS treatment.</p><p><strong>Conclusion: </strong><i>Lpb. plantarum</i> MCC 3016 and its postbiotic metabolites exhibited promising anticancer effects on oral cancer cells and improved drug efficacy, demonstrating their potential therapeutic value in oral cancer therapy.</p>","PeriodicalId":48614,"journal":{"name":"Bioimpacts","volume":"15 ","pages":"30427"},"PeriodicalIF":2.2000,"publicationDate":"2024-08-03","publicationTypes":"Journal Article","fieldsOfStudy":null,"isOpenAccess":false,"openAccessPdf":"https://www.ncbi.nlm.nih.gov/pmc/articles/PMC12008257/pdf/","citationCount":"0","resultStr":null,"platform":"Semanticscholar","paperid":null,"PeriodicalName":"Bioimpacts","FirstCategoryId":"5","ListUrlMain":"https://doi.org/10.34172/bi.30427","RegionNum":4,"RegionCategory":"工程技术","ArticlePicture":[],"TitleCN":null,"AbstractTextCN":null,"PMCID":null,"EPubDate":"2025/1/1 0:00:00","PubModel":"eCollection","JCR":"Q3","JCRName":"PHARMACOLOGY & PHARMACY","Score":null,"Total":0}
引用次数: 0

Abstract

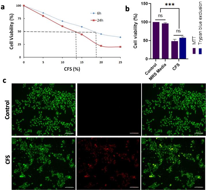
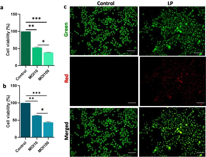
Introduction: Probiotics are used to provide health benefits and can improve the immune response. They can also target cancer cells directly with anticancer effects through various mechanisms. In this study, Lactiplantibacillus plantarum (basonym: Lactobacillus plantarum) strain MCC 3016 and its postbiotic metabolites/cell free supernatant (CFS) were used against Cal27 oral cancer cells in vitro.

Methods: Standard assays were employed to investigate the effect of Lpb. plantarum on cell viability, proliferation, migration, and clonogenicity of Cal27 cells. The mechanism of action was assessed by measuring the levels of reactive oxygen species (ROS), interleukins (IL)-6 and IL-8, tumor necrosis factor-α (TNF-α), as well as the expression of Ki67, vascular endothelial growth factor (VEGF), p53 and caspase-3. Further, the effect of Lpb. plantarum and its CFS on the cytotoxicity of chemotherapy drug 5-fluorouracil (5-FU) was evaluated using cell viability assays.

Results: Cal27 cells treated with Lpb. plantarum and its CFS showed a significant decrease (P < 0.01) in cell viability, proliferation, migration, and clonogenicity, along with increased levels of ROS and induced apoptosis. It significantly reduced IL-6, IL-8, TNF-α, and VEGF levels and upregulated p53 and caspase-3 expression. The postbiotic metabolites also showed similar effects on Cal27 cells. Furthermore, the cytotoxic effect of 5-FU on Cal27 cells was enhanced by Lpb. plantarum and its CFS treatment.

Conclusion: Lpb. plantarum MCC 3016 and its postbiotic metabolites exhibited promising anticancer effects on oral cancer cells and improved drug efficacy, demonstrating their potential therapeutic value in oral cancer therapy.

Abstract Image

Abstract Image

Abstract Image

植物乳杆菌在体外对口腔癌细胞具有抗癌作用并增加5-氟尿嘧啶的化学敏感性。
益生菌用于提供健康益处,可以提高免疫反应。它们还可以通过多种机制直接靶向癌细胞,发挥抗癌作用。本研究以植物乳杆菌(Lactobacillus plantarum,简称:Lactobacillus plantarum) MCC 3016及其生物后代谢物/无细胞上清液(cell free supernatant, CFS)体外抗Cal27口腔癌细胞。方法:采用标准测定法考察枸杞多糖的作用。植物对Cal27细胞活力、增殖、迁移和克隆性的影响。通过检测小鼠体内活性氧(ROS)、白细胞介素(IL)-6、IL-8、肿瘤坏死因子-α (TNF-α)水平,以及Ki67、血管内皮生长因子(VEGF)、p53、caspase-3的表达来评估其作用机制。进一步,Lpb的影响。采用细胞活力法评价植物及其CFS对化疗药物5-氟尿嘧啶(5-FU)的细胞毒性。结果:Lpb处理Cal27细胞。植物及其CFS均显著降低(P Lpb)。植物及其CFS治疗。结论:有限目的银行模式。植物MCC 3016及其生物后代谢物对口腔癌细胞具有良好的抗癌作用,提高了药物疗效,显示了其在口腔癌治疗中的潜在治疗价值。
本文章由计算机程序翻译,如有差异,请以英文原文为准。
求助全文
约1分钟内获得全文 求助全文
来源期刊
Bioimpacts
Bioimpacts Pharmacology, Toxicology and Pharmaceutics-Pharmaceutical Science
CiteScore
4.80
自引率
7.70%
发文量
36
审稿时长
5 weeks
期刊介绍: BioImpacts (BI) is a peer-reviewed multidisciplinary international journal, covering original research articles, reviews, commentaries, hypotheses, methodologies, and visions/reflections dealing with all aspects of biological and biomedical researches at molecular, cellular, functional and translational dimensions.
×
引用
GB/T 7714-2015
复制
MLA
复制
APA
复制
导出至
BibTeX EndNote RefMan NoteFirst NoteExpress
×
提示
您的信息不完整,为了账户安全,请先补充。
现在去补充
×
提示
您因"违规操作"
具体请查看互助需知
我知道了
×
提示
确定
请完成安全验证×
copy
已复制链接
快去分享给好友吧!
我知道了
右上角分享
点击右上角分享
0
联系我们:info@booksci.cn Book学术提供免费学术资源搜索服务,方便国内外学者检索中英文文献。致力于提供最便捷和优质的服务体验。 Copyright © 2023 布克学术 All rights reserved.
京ICP备2023020795号-1
ghs 京公网安备 11010802042870号
Book学术文献互助
Book学术文献互助群
群 号:604180095
Book学术官方微信