PPARγ Activates Autophagy by Suppressing the PI3K-AKT1-FOXO3 Signaling Pathway and thus Alleviates Hepatic Ischemia-Reperfusion Injury.

IF 1.6 4区 医学 Q4 GASTROENTEROLOGY & HEPATOLOGY
Xinyu Liu, Hengguan Cui, Xianqing Song, Weixing Shen, Bin Yan
{"title":"PPARγ Activates Autophagy by Suppressing the PI3K-AKT1-FOXO3 Signaling Pathway and thus Alleviates Hepatic Ischemia-Reperfusion Injury.","authors":"Xinyu Liu, Hengguan Cui, Xianqing Song, Weixing Shen, Bin Yan","doi":"10.5152/tjg.2025.24529","DOIUrl":null,"url":null,"abstract":"<p><strong>Background/aims: </strong>Hepatic ischemia-reperfusion injury (HIRI) refers to the damage caused by metabolic imbalance post-ischemia upon reperfusion, often occurring in scenarios like hemorrhagic shock, liver resection, and liver transplantation. Due to the complex nature of the mechanisms underlying metabolic imbalance, specific treatment options are lacking. Peroxisome proliferator activated receptor gamma (PPARγ) is a group of metabolic regulatory receptors that can influence HIRI by regulating autophagy, although the precise mechanism remains contentious.</p><p><strong>Materials and methods: </strong>In vivo and in vitro experiments were conducted to simulate hypoxic conditions, evaluating the effects of PPARγ overexpression plasmids, autophagy inhibitors, phosphatidylinositol 3-kinase (PI3K) activators, and PPARγ agonists on HIRI. The activation status of the PI3K-AKT1-FOXO3 signaling pathway, autophagy levels, inflammatory responses, and liver cell/organ damage were analyzed using western blot, ELISA, flow cytometry, H&E staining, and TUNEL experiments.</p><p><strong>Results: </strong>Peroxisome proliferator activated receptor gamma can mitigate cell damage caused by hypoxia by activating autophagy, with the activation of autophagy being associated with the inhibition of the PI3K-AKT1-FOXO3 signaling pathway. Additionally, pretreatment of mice with the PPARγ agonist rosiglitazone can alleviate HIRI induced by ischemia by inhibiting the activation of the PI3K-AKT1-FOXO3 signaling pathway to induce autophagy.</p><p><strong>Conclusion: </strong>Peroxisome proliferator activated receptor gamma inhibited the PI3K-AKT1-FOXO3 signaling pathway, which in turn activated autophagy to alleviate HIRI.</p>","PeriodicalId":51205,"journal":{"name":"Turkish Journal of Gastroenterology","volume":" ","pages":"649-657"},"PeriodicalIF":1.6000,"publicationDate":"2025-04-21","publicationTypes":"Journal Article","fieldsOfStudy":null,"isOpenAccess":false,"openAccessPdf":"https://www.ncbi.nlm.nih.gov/pmc/articles/PMC12520150/pdf/","citationCount":"0","resultStr":null,"platform":"Semanticscholar","paperid":null,"PeriodicalName":"Turkish Journal of Gastroenterology","FirstCategoryId":"3","ListUrlMain":"https://doi.org/10.5152/tjg.2025.24529","RegionNum":4,"RegionCategory":"医学","ArticlePicture":[],"TitleCN":null,"AbstractTextCN":null,"PMCID":null,"EPubDate":"","PubModel":"","JCR":"Q4","JCRName":"GASTROENTEROLOGY & HEPATOLOGY","Score":null,"Total":0}
引用次数: 0

Abstract

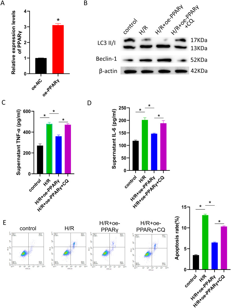
Background/aims: Hepatic ischemia-reperfusion injury (HIRI) refers to the damage caused by metabolic imbalance post-ischemia upon reperfusion, often occurring in scenarios like hemorrhagic shock, liver resection, and liver transplantation. Due to the complex nature of the mechanisms underlying metabolic imbalance, specific treatment options are lacking. Peroxisome proliferator activated receptor gamma (PPARγ) is a group of metabolic regulatory receptors that can influence HIRI by regulating autophagy, although the precise mechanism remains contentious.

Materials and methods: In vivo and in vitro experiments were conducted to simulate hypoxic conditions, evaluating the effects of PPARγ overexpression plasmids, autophagy inhibitors, phosphatidylinositol 3-kinase (PI3K) activators, and PPARγ agonists on HIRI. The activation status of the PI3K-AKT1-FOXO3 signaling pathway, autophagy levels, inflammatory responses, and liver cell/organ damage were analyzed using western blot, ELISA, flow cytometry, H&E staining, and TUNEL experiments.

Results: Peroxisome proliferator activated receptor gamma can mitigate cell damage caused by hypoxia by activating autophagy, with the activation of autophagy being associated with the inhibition of the PI3K-AKT1-FOXO3 signaling pathway. Additionally, pretreatment of mice with the PPARγ agonist rosiglitazone can alleviate HIRI induced by ischemia by inhibiting the activation of the PI3K-AKT1-FOXO3 signaling pathway to induce autophagy.

Conclusion: Peroxisome proliferator activated receptor gamma inhibited the PI3K-AKT1-FOXO3 signaling pathway, which in turn activated autophagy to alleviate HIRI.

Abstract Image

Abstract Image

Abstract Image

PPARγ通过抑制PI3K-AKT1-FOXO3信号通路激活自噬,从而减轻肝缺血再灌注损伤。
背景/目的:肝缺血再灌注损伤(Hepatic ischemia-reperfusion injury, HIRI)是指肝脏缺血再灌注后代谢失衡引起的损伤,多见于失血性休克、肝切除、肝移植等情况。由于代谢失衡机制的复杂性,缺乏具体的治疗方案。过氧化物酶体增殖物激活受体γ (PPARγ)是一组代谢调节受体,可通过调节自噬来影响HIRI,尽管其确切机制仍有争议。材料和方法:采用体内和体外模拟缺氧条件实验,评估PPARγ过表达质粒、自噬抑制剂、磷脂酰肌醇3-激酶(PI3K)激活剂和PPARγ激动剂对HIRI的影响。采用western blot、ELISA、流式细胞术、H&E染色和TUNEL实验分析PI3K-AKT1-FOXO3信号通路的激活状态、自噬水平、炎症反应和肝细胞/器官损伤。结果:过氧化物酶体增殖物激活受体γ可通过激活自噬来减轻缺氧引起的细胞损伤,自噬的激活与抑制PI3K-AKT1-FOXO3信号通路有关。此外,用PPARγ激动剂罗格列酮预处理小鼠可以通过抑制PI3K-AKT1-FOXO3信号通路的激活诱导自噬来减轻缺血引起的HIRI。结论:过氧化物酶体增殖物激活受体γ抑制PI3K-AKT1-FOXO3信号通路,进而激活自噬,减轻HIRI。
本文章由计算机程序翻译,如有差异,请以英文原文为准。
求助全文
约1分钟内获得全文 求助全文
来源期刊
Turkish Journal of Gastroenterology
Turkish Journal of Gastroenterology 医学-胃肠肝病学
CiteScore
1.90
自引率
0.00%
发文量
127
审稿时长
6 months
期刊介绍: The Turkish Journal of Gastroenterology (Turk J Gastroenterol) is the double-blind peer-reviewed, open access, international publication organ of the Turkish Society of Gastroenterology. The journal is a bimonthly publication, published on January, March, May, July, September, November and its publication language is English. The Turkish Journal of Gastroenterology aims to publish international at the highest clinical and scientific level on original issues of gastroenterology and hepatology. The journal publishes original papers, review articles, case reports and letters to the editor on clinical and experimental gastroenterology and hepatology.
×
引用
GB/T 7714-2015
复制
MLA
复制
APA
复制
导出至
BibTeX EndNote RefMan NoteFirst NoteExpress
×
提示
您的信息不完整,为了账户安全,请先补充。
现在去补充
×
提示
您因"违规操作"
具体请查看互助需知
我知道了
×
提示
确定
请完成安全验证×
copy
已复制链接
快去分享给好友吧!
我知道了
右上角分享
点击右上角分享
0
联系我们:info@booksci.cn Book学术提供免费学术资源搜索服务,方便国内外学者检索中英文文献。致力于提供最便捷和优质的服务体验。 Copyright © 2023 布克学术 All rights reserved.
京ICP备2023020795号-1
ghs 京公网安备 11010802042870号
Book学术文献互助
Book学术文献互助群
群 号:604180095
Book学术官方微信