Rac1 overexpression promotes Treg-derived cytokines to mediate choroidal neovascularization in wet age-related macular degeneration.

IF 1.9 4区 医学 Q2 BIOLOGY
Juanjuan Li, Yuling Ren, Hua Li, Zhikun Zheng
{"title":"Rac1 overexpression promotes Treg-derived cytokines to mediate choroidal neovascularization in wet age-related macular degeneration.","authors":"Juanjuan Li, Yuling Ren, Hua Li, Zhikun Zheng","doi":"10.1590/1414-431X2024e14187","DOIUrl":null,"url":null,"abstract":"<p><p>Age-related macular degeneration (AMD), particularly the wet form characterized by choroidal neovascularization, is a leading cause of vision loss. Dysregulation of regulatory T cells (Tregs), key modulators of inflammatory responses, may contribute to wet AMD pathogenesis. This study explored the involvement of Tregs and the Rac1 signaling pathway in modulating Treg-derived cytokine expression and their role in choroidal neovascularization during wet AMD progression. Peripheral blood samples from healthy controls, dry AMD patients, and wet AMD patients were collected. An in vitro transmembrane co-culture system of Tregs and human choroidal endothelial cells (HCECs) was employed to investigate the impact of Tregs (with or without Rac1 silencing) on the angiogenic phenotype of HCECs. A mouse model of AMD was established to evaluate the effects of a Rac1 inhibitor and IL-10/TGF-β neutralization on Tregs and choroidal neovascularization. An increased Treg percentage in the CD4+ T lymphocyte population was found in the peripheral blood samples of wet AMD patients. Tregs from wet AMD patients showed an increased expression of Rac1 and an elevated production of IL-10 and TGF-β1. Rac1 silencing suppressed Treg stability and differentiation, and impaired the pro-angiogenic effect of Tregs on HCECs. In the animal model of AMD, the administration of a Rac1 inhibitor or neutralizing antibodies against IL-10/TGF-β1 reduced Treg abundance and attenuated choroidal neovascularization. Rac1 upregulation in Tregs promoted IL-10 and TGF-β1 production to mediate choroidal neovascularization in wet AMD. Targeting Rac1 and Treg-derived IL-10/TGF-β1 production in Tregs may serve as a strategy to ameliorate AMD progression.</p>","PeriodicalId":9088,"journal":{"name":"Brazilian Journal of Medical and Biological Research","volume":"58 ","pages":"e14187"},"PeriodicalIF":1.9000,"publicationDate":"2025-03-03","publicationTypes":"Journal Article","fieldsOfStudy":null,"isOpenAccess":false,"openAccessPdf":"https://www.ncbi.nlm.nih.gov/pmc/articles/PMC11884777/pdf/","citationCount":"0","resultStr":null,"platform":"Semanticscholar","paperid":null,"PeriodicalName":"Brazilian Journal of Medical and Biological Research","FirstCategoryId":"3","ListUrlMain":"https://doi.org/10.1590/1414-431X2024e14187","RegionNum":4,"RegionCategory":"医学","ArticlePicture":[],"TitleCN":null,"AbstractTextCN":null,"PMCID":null,"EPubDate":"2025/1/1 0:00:00","PubModel":"eCollection","JCR":"Q2","JCRName":"BIOLOGY","Score":null,"Total":0}
引用次数: 0

Abstract

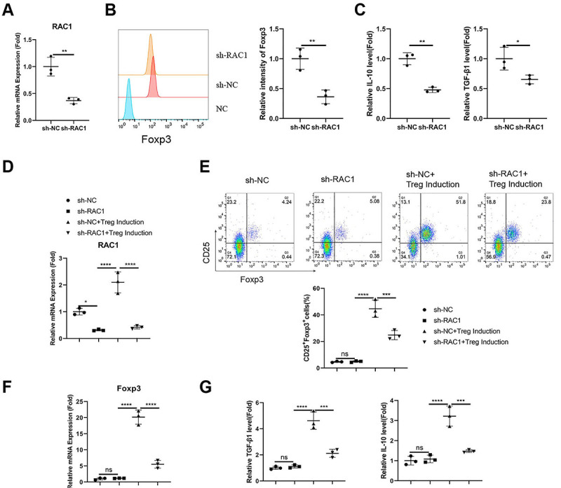
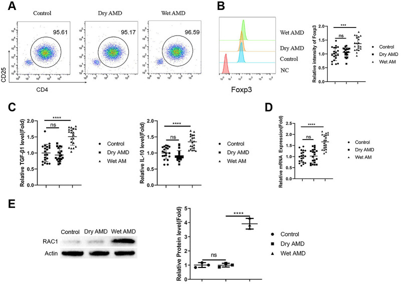
Age-related macular degeneration (AMD), particularly the wet form characterized by choroidal neovascularization, is a leading cause of vision loss. Dysregulation of regulatory T cells (Tregs), key modulators of inflammatory responses, may contribute to wet AMD pathogenesis. This study explored the involvement of Tregs and the Rac1 signaling pathway in modulating Treg-derived cytokine expression and their role in choroidal neovascularization during wet AMD progression. Peripheral blood samples from healthy controls, dry AMD patients, and wet AMD patients were collected. An in vitro transmembrane co-culture system of Tregs and human choroidal endothelial cells (HCECs) was employed to investigate the impact of Tregs (with or without Rac1 silencing) on the angiogenic phenotype of HCECs. A mouse model of AMD was established to evaluate the effects of a Rac1 inhibitor and IL-10/TGF-β neutralization on Tregs and choroidal neovascularization. An increased Treg percentage in the CD4+ T lymphocyte population was found in the peripheral blood samples of wet AMD patients. Tregs from wet AMD patients showed an increased expression of Rac1 and an elevated production of IL-10 and TGF-β1. Rac1 silencing suppressed Treg stability and differentiation, and impaired the pro-angiogenic effect of Tregs on HCECs. In the animal model of AMD, the administration of a Rac1 inhibitor or neutralizing antibodies against IL-10/TGF-β1 reduced Treg abundance and attenuated choroidal neovascularization. Rac1 upregulation in Tregs promoted IL-10 and TGF-β1 production to mediate choroidal neovascularization in wet AMD. Targeting Rac1 and Treg-derived IL-10/TGF-β1 production in Tregs may serve as a strategy to ameliorate AMD progression.

Abstract Image

Abstract Image

Abstract Image

Rac1过表达促进treg来源的细胞因子介导湿性年龄相关性黄斑变性脉络膜新生血管。
年龄相关性黄斑变性(AMD),尤其是以脉络膜新生血管为特征的湿型黄斑变性,是导致视力丧失的主要原因。作为炎症反应的关键调节因子,调节性T细胞(Tregs)的失调可能导致湿性AMD的发病。本研究探讨了treg和Rac1信号通路在湿性AMD进展过程中对treg衍生细胞因子表达的调节及其在脉络膜新生血管中的作用。收集健康对照、干性AMD患者和湿性AMD患者的外周血样本。采用Tregs和人脉络膜内皮细胞(HCECs)体外跨膜共培养系统,研究Tregs(有或没有Rac1沉默)对HCECs血管生成表型的影响。建立AMD小鼠模型,评价Rac1抑制剂和IL-10/TGF-β中和对Tregs和脉络膜新生血管的影响。湿性AMD患者外周血样本中CD4+ T淋巴细胞群Treg百分比升高。湿性AMD患者的Tregs显示Rac1的表达增加,IL-10和TGF-β1的产生升高。Rac1沉默抑制Treg的稳定性和分化,削弱Treg对HCECs的促血管生成作用。在AMD动物模型中,给予Rac1抑制剂或抗IL-10/TGF-β1的中和抗体可降低Treg丰度并减弱脉络膜新生血管。Tregs中Rac1的上调促进IL-10和TGF-β1的产生,介导湿性AMD脉络膜新生血管的形成。靶向treg中Rac1和treg衍生的IL-10/TGF-β1的产生可能是改善AMD进展的策略。
本文章由计算机程序翻译,如有差异,请以英文原文为准。
求助全文
约1分钟内获得全文 求助全文
来源期刊
CiteScore
4.00
自引率
0.00%
发文量
129
审稿时长
2 months
期刊介绍: The Brazilian Journal of Medical and Biological Research, founded by Michel Jamra, is edited and published monthly by the Associação Brasileira de Divulgação Científica (ABDC), a federation of Brazilian scientific societies: - Sociedade Brasileira de Biofísica (SBBf) - Sociedade Brasileira de Farmacologia e Terapêutica Experimental (SBFTE) - Sociedade Brasileira de Fisiologia (SBFis) - Sociedade Brasileira de Imunologia (SBI) - Sociedade Brasileira de Investigação Clínica (SBIC) - Sociedade Brasileira de Neurociências e Comportamento (SBNeC).
×
引用
GB/T 7714-2015
复制
MLA
复制
APA
复制
导出至
BibTeX EndNote RefMan NoteFirst NoteExpress
×
提示
您的信息不完整,为了账户安全,请先补充。
现在去补充
×
提示
您因"违规操作"
具体请查看互助需知
我知道了
×
提示
确定
请完成安全验证×
copy
已复制链接
快去分享给好友吧!
我知道了
右上角分享
点击右上角分享
0
联系我们:info@booksci.cn Book学术提供免费学术资源搜索服务,方便国内外学者检索中英文文献。致力于提供最便捷和优质的服务体验。 Copyright © 2023 布克学术 All rights reserved.
京ICP备2023020795号-1
ghs 京公网安备 11010802042870号
Book学术文献互助
Book学术文献互助群
群 号:604180095
Book学术官方微信