Extracellular Ubiquitin Enhances Autophagy and Inhibits Mitochondrial Apoptosis Pathway to Protect Neurons Against Spinal Cord Ischemic Injury via CXCR4.

IF 3.6 2区 医学 Q1 CLINICAL NEUROLOGY
Neurospine Pub Date : 2025-03-01 Epub Date: 2025-02-27 DOI:10.14245/ns.2448878.439
Hao Feng, Dehui Chen, Huina Chen, Dingwei Wu, Dandan Wang, Zhengxi Yu, Linquan Zhou, Zhenyu Wang, Wenge Liu
{"title":"Extracellular Ubiquitin Enhances Autophagy and Inhibits Mitochondrial Apoptosis Pathway to Protect Neurons Against Spinal Cord Ischemic Injury via CXCR4.","authors":"Hao Feng, Dehui Chen, Huina Chen, Dingwei Wu, Dandan Wang, Zhengxi Yu, Linquan Zhou, Zhenyu Wang, Wenge Liu","doi":"10.14245/ns.2448878.439","DOIUrl":null,"url":null,"abstract":"<p><strong>Objective: </strong>Neuronal apoptosis is considered to be a critical process in spinal cord injury (SCI). Despite growing evidence of the antiapoptotic, anti-inflammatory, and modulation of ischemic injury tolerance effects of extracellular ubiquitin (eUb), existing studies have paid less attention to the impact of eUb in neurological injury disorders, particularly in SCI. This study aimed to investigate whether eUb can play a protective role in neurons, both in vitro and in vivo, and explores the underlying mechanisms.</p><p><strong>Methods: </strong>By utilizing an oxygen glucose deprivation cellular model and a SCI rat model, we firstly investigated the therapeutic effects of eUb on SCI and further explored its effects on neuronal autophagy and mitochondria-dependent apoptosis-related indicators, as well as the phosphatidylinositol 3-kinase (PI3K)/protein kinase B (Akt)/mechanical target of rapamycin (mTOR) signaling pathway.</p><p><strong>Results: </strong>In the SCI models both in vivo and in vitro, early intervention with eUb enhanced neuronal autophagy and inhibited mitochondrial apoptotic pathways, significantly mitigating SCI. Further studies had shown that this protective effect of eUb was mediated through its receptor, CXC chemokine receptor type 4 (CXCR4). Additionally, eUb-enhanced autophagy and antiapoptotic effects were possibly associated with inhibiting the PI3K/Akt/mTOR pathway.</p><p><strong>Conclusion: </strong>In summary, the study demonstrates that early eUb intervention can enhance autophagy and inhibit mitochondrial apoptotic pathways via CXCR4, protecting neurons and promoting SCI repair.</p>","PeriodicalId":19269,"journal":{"name":"Neurospine","volume":" ","pages":"157-172"},"PeriodicalIF":3.6000,"publicationDate":"2025-03-01","publicationTypes":"Journal Article","fieldsOfStudy":null,"isOpenAccess":false,"openAccessPdf":"https://www.ncbi.nlm.nih.gov/pmc/articles/PMC12010850/pdf/","citationCount":"0","resultStr":null,"platform":"Semanticscholar","paperid":null,"PeriodicalName":"Neurospine","FirstCategoryId":"3","ListUrlMain":"https://doi.org/10.14245/ns.2448878.439","RegionNum":2,"RegionCategory":"医学","ArticlePicture":[],"TitleCN":null,"AbstractTextCN":null,"PMCID":null,"EPubDate":"2025/2/27 0:00:00","PubModel":"Epub","JCR":"Q1","JCRName":"CLINICAL NEUROLOGY","Score":null,"Total":0}
引用次数: 0

Abstract

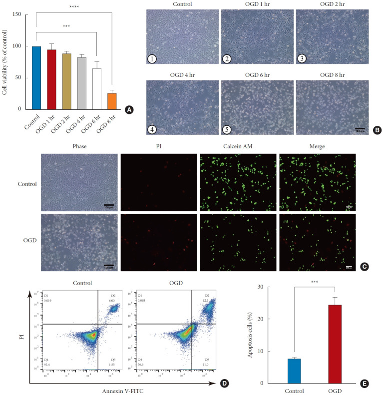
Objective: Neuronal apoptosis is considered to be a critical process in spinal cord injury (SCI). Despite growing evidence of the antiapoptotic, anti-inflammatory, and modulation of ischemic injury tolerance effects of extracellular ubiquitin (eUb), existing studies have paid less attention to the impact of eUb in neurological injury disorders, particularly in SCI. This study aimed to investigate whether eUb can play a protective role in neurons, both in vitro and in vivo, and explores the underlying mechanisms.

Methods: By utilizing an oxygen glucose deprivation cellular model and a SCI rat model, we firstly investigated the therapeutic effects of eUb on SCI and further explored its effects on neuronal autophagy and mitochondria-dependent apoptosis-related indicators, as well as the phosphatidylinositol 3-kinase (PI3K)/protein kinase B (Akt)/mechanical target of rapamycin (mTOR) signaling pathway.

Results: In the SCI models both in vivo and in vitro, early intervention with eUb enhanced neuronal autophagy and inhibited mitochondrial apoptotic pathways, significantly mitigating SCI. Further studies had shown that this protective effect of eUb was mediated through its receptor, CXC chemokine receptor type 4 (CXCR4). Additionally, eUb-enhanced autophagy and antiapoptotic effects were possibly associated with inhibiting the PI3K/Akt/mTOR pathway.

Conclusion: In summary, the study demonstrates that early eUb intervention can enhance autophagy and inhibit mitochondrial apoptotic pathways via CXCR4, protecting neurons and promoting SCI repair.

Abstract Image

Abstract Image

Abstract Image

细胞外泛素通过CXCR4增强自噬和抑制线粒体凋亡通路保护神经元免受脊髓缺血损伤。
目的:神经元凋亡被认为是脊髓损伤(SCI)的一个关键过程。尽管越来越多的证据表明细胞外泛素(eUb)具有抗凋亡、抗炎和调节缺血性损伤耐受的作用,但现有的研究很少关注eUb在神经损伤疾病,特别是脊髓损伤中的作用。本研究旨在探讨eUb在体外和体内是否对神经元具有保护作用,并探讨其机制。方法:采用氧糖剥夺细胞模型和脊髓损伤大鼠模型,首先研究eUb对脊髓损伤的治疗作用,并进一步探讨其对神经元自噬和线粒体依赖性凋亡相关指标,以及磷脂酰肌醇3-激酶(PI3K)/蛋白激酶B (Akt)/雷帕霉素机械靶点(mTOR)信号通路的影响。结果:在体内和体外脊髓损伤模型中,早期干预eUb可增强神经元自噬,抑制线粒体凋亡通路,显著减轻脊髓损伤。进一步的研究表明,eUb的这种保护作用是通过其受体CXC趋化因子受体4 (CXCR4)介导的。此外,eub增强的自噬和抗凋亡作用可能与抑制PI3K/Akt/mTOR通路有关。结论:综上所述,本研究表明早期eUb干预可通过CXCR4增强细胞自噬,抑制线粒体凋亡通路,保护神经元,促进脊髓损伤修复。
本文章由计算机程序翻译,如有差异,请以英文原文为准。
求助全文
约1分钟内获得全文 求助全文
来源期刊
Neurospine
Neurospine Multiple-
CiteScore
5.80
自引率
18.80%
发文量
93
审稿时长
10 weeks
×
引用
GB/T 7714-2015
复制
MLA
复制
APA
复制
导出至
BibTeX EndNote RefMan NoteFirst NoteExpress
×
提示
您的信息不完整,为了账户安全,请先补充。
现在去补充
×
提示
您因"违规操作"
具体请查看互助需知
我知道了
×
提示
确定
请完成安全验证×
copy
已复制链接
快去分享给好友吧!
我知道了
右上角分享
点击右上角分享
0
联系我们:info@booksci.cn Book学术提供免费学术资源搜索服务,方便国内外学者检索中英文文献。致力于提供最便捷和优质的服务体验。 Copyright © 2023 布克学术 All rights reserved.
京ICP备2023020795号-1
ghs 京公网安备 11010802042870号
Book学术文献互助
Book学术文献互助群
群 号:604180095
Book学术官方微信