Mediating roles of weight stigma and physical activity avoidance in the associations between severity of gaming disorder and levels of physical activity among young adults.

IF 6.2 1区 医学 Q1 PSYCHIATRY
Journal of Behavioral Addictions Pub Date : 2025-01-24 Print Date: 2025-03-28 DOI:10.1556/2006.2024.00083
Mohsen Saffari, Chi-Hsien Huang, Po-Ching Huang, Yun-Hsuan Chang, Jung-Sheng Chen, Wai Chuen Poon, Marc N Potenza, Mark D Griffiths, Chung-Ying Lin
{"title":"Mediating roles of weight stigma and physical activity avoidance in the associations between severity of gaming disorder and levels of physical activity among young adults.","authors":"Mohsen Saffari, Chi-Hsien Huang, Po-Ching Huang, Yun-Hsuan Chang, Jung-Sheng Chen, Wai Chuen Poon, Marc N Potenza, Mark D Griffiths, Chung-Ying Lin","doi":"10.1556/2006.2024.00083","DOIUrl":null,"url":null,"abstract":"<p><strong>Background and aims: </strong>There are limited data regarding associations between gaming disorder and physical activity (PA). The present study investigated the direct association between these two variables and assessed the potentially mediating roles of PA avoidance and two types of weight stigma (i.e., internalized weight stigma and perceived weight stigma) in the association.</p><p><strong>Methods: </strong>An online cross-sectional survey that assessed PA avoidance, two types of weight stigma, and PA level was completed in late 2023 by 884 Taiwanese young adults aged between 20 and 40 years (63.9% females). Multinomial logistic regression and structural equation modeling (SEM) were used to assess the associations between variables and perform the mediation analysis.</p><p><strong>Results: </strong>Cognitive behavioral symptoms and negative consequences related to gaming disorder were more common among participants with lower PA than those with moderate to high PA. Individuals at risk of gaming disorder exhibited higher level of PA avoidance, internalized weight stigma, and perceived weight stigma. The SEM found a direct association between gaming disorder and PA, which was negatively mediated by PA avoidance. However, this direct effect was not present when the association was negatively mediated by serial mediations of weight stigma and PA avoidance.</p><p><strong>Discussion and conclusions: </strong>Higher gaming disorder was associated with higher levels of PA, but this association may not be present when taking into account the mediation effect of weight stigma and PA avoidance. The findings suggest complex relationships and further research is needed to examine individual differences and relationships among clinical groups.</p>","PeriodicalId":15049,"journal":{"name":"Journal of Behavioral Addictions","volume":" ","pages":"289-303"},"PeriodicalIF":6.2000,"publicationDate":"2025-01-24","publicationTypes":"Journal Article","fieldsOfStudy":null,"isOpenAccess":false,"openAccessPdf":"https://www.ncbi.nlm.nih.gov/pmc/articles/PMC11974422/pdf/","citationCount":"0","resultStr":null,"platform":"Semanticscholar","paperid":null,"PeriodicalName":"Journal of Behavioral Addictions","FirstCategoryId":"3","ListUrlMain":"https://doi.org/10.1556/2006.2024.00083","RegionNum":1,"RegionCategory":"医学","ArticlePicture":[],"TitleCN":null,"AbstractTextCN":null,"PMCID":null,"EPubDate":"2025/3/28 0:00:00","PubModel":"Print","JCR":"Q1","JCRName":"PSYCHIATRY","Score":null,"Total":0}
引用次数: 0

Abstract

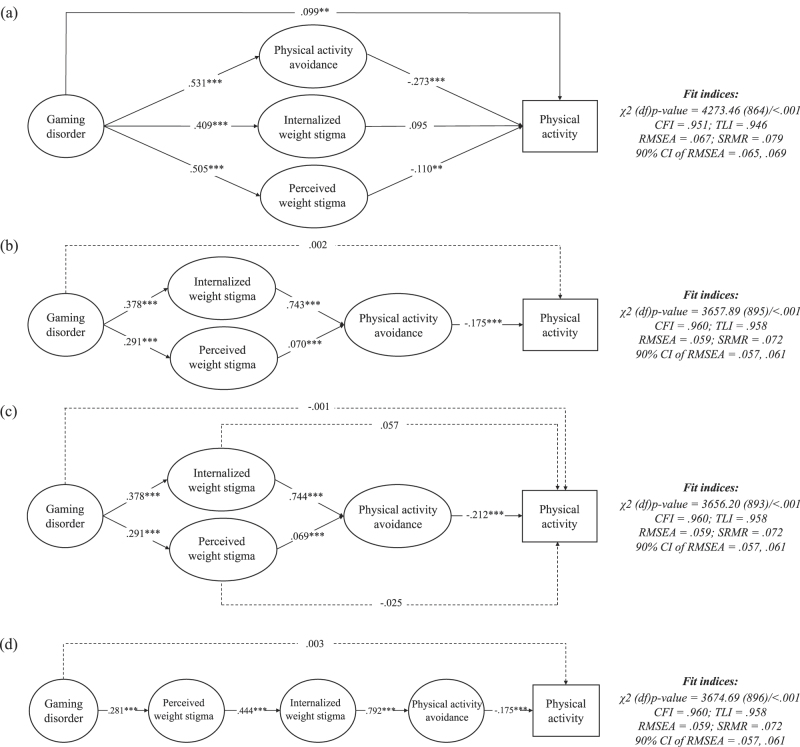
Background and aims: There are limited data regarding associations between gaming disorder and physical activity (PA). The present study investigated the direct association between these two variables and assessed the potentially mediating roles of PA avoidance and two types of weight stigma (i.e., internalized weight stigma and perceived weight stigma) in the association.

Methods: An online cross-sectional survey that assessed PA avoidance, two types of weight stigma, and PA level was completed in late 2023 by 884 Taiwanese young adults aged between 20 and 40 years (63.9% females). Multinomial logistic regression and structural equation modeling (SEM) were used to assess the associations between variables and perform the mediation analysis.

Results: Cognitive behavioral symptoms and negative consequences related to gaming disorder were more common among participants with lower PA than those with moderate to high PA. Individuals at risk of gaming disorder exhibited higher level of PA avoidance, internalized weight stigma, and perceived weight stigma. The SEM found a direct association between gaming disorder and PA, which was negatively mediated by PA avoidance. However, this direct effect was not present when the association was negatively mediated by serial mediations of weight stigma and PA avoidance.

Discussion and conclusions: Higher gaming disorder was associated with higher levels of PA, but this association may not be present when taking into account the mediation effect of weight stigma and PA avoidance. The findings suggest complex relationships and further research is needed to examine individual differences and relationships among clinical groups.

Abstract Image

Abstract Image

青少年游戏障碍严重程度与体育活动水平之间的关联中,体重耻辱感和体育活动回避的中介作用
背景和目的:关于游戏障碍和身体活动(PA)之间关系的数据有限。本研究探讨了这两个变量之间的直接关联,并评估了PA回避和两种类型的体重耻辱感(即内化体重耻辱感和感知体重耻辱感)在这种关联中的潜在中介作用。方法:在2023年末,884名年龄在20 - 40岁之间的台湾年轻人(63.9%为女性)完成了一项在线横断面调查,评估了PA回避、两种类型的体重耻辱感和PA水平。使用多项逻辑回归和结构方程模型(SEM)来评估变量之间的关联并进行中介分析。结果:与游戏障碍相关的认知行为症状和负面后果在低PA的参与者中比在中高PA的参与者中更常见。游戏障碍风险个体表现出更高水平的PA回避、内化体重耻辱感和感知体重耻辱感。扫描电镜发现,游戏障碍与PA之间存在直接联系,而PA回避是负向介导的。然而,当体重柱头和PA回避的一系列介导负性关联时,这种直接影响不存在。讨论和结论:较高的游戏障碍与较高的PA水平相关,但当考虑到体重耻辱感和PA回避的中介作用时,这种关联可能不存在。研究结果表明,复杂的关系和进一步的研究需要检查个体差异和临床群体之间的关系。
本文章由计算机程序翻译,如有差异,请以英文原文为准。
求助全文
约1分钟内获得全文 求助全文
来源期刊
CiteScore
12.30
自引率
7.70%
发文量
91
审稿时长
20 weeks
期刊介绍: The aim of Journal of Behavioral Addictions is to create a forum for the scientific information exchange with regard to behavioral addictions. The journal is a broad focused interdisciplinary one that publishes manuscripts on different approaches of non-substance addictions, research reports focusing on the addictive patterns of various behaviors, especially disorders of the impulsive-compulsive spectrum, and also publishes reviews in these topics. Coverage ranges from genetic and neurobiological research through psychological and clinical psychiatric approaches to epidemiological, sociological and anthropological aspects.
×
引用
GB/T 7714-2015
复制
MLA
复制
APA
复制
导出至
BibTeX EndNote RefMan NoteFirst NoteExpress
×
提示
您的信息不完整,为了账户安全,请先补充。
现在去补充
×
提示
您因"违规操作"
具体请查看互助需知
我知道了
×
提示
确定
请完成安全验证×
copy
已复制链接
快去分享给好友吧!
我知道了
右上角分享
点击右上角分享
0
联系我们:info@booksci.cn Book学术提供免费学术资源搜索服务,方便国内外学者检索中英文文献。致力于提供最便捷和优质的服务体验。 Copyright © 2023 布克学术 All rights reserved.
京ICP备2023020795号-1
ghs 京公网安备 11010802042870号
Book学术文献互助
Book学术文献互助群
群 号:604180095
Book学术官方微信