Deoxycholic acid aggravates necrotizing enterocolitis through downregulation of mesenchymal-epithelial transition factor expression.

IF 1.9 4区 医学 Q2 BIOLOGY
Hongfu Li, Jiahao Lai, Dongfan Xiao, Dabin Huang, Yinchun Zhang, Xia Gu, Fei Li, Hu Hao
{"title":"Deoxycholic acid aggravates necrotizing enterocolitis through downregulation of mesenchymal-epithelial transition factor expression.","authors":"Hongfu Li, Jiahao Lai, Dongfan Xiao, Dabin Huang, Yinchun Zhang, Xia Gu, Fei Li, Hu Hao","doi":"10.1590/1414-431X2024e14046","DOIUrl":null,"url":null,"abstract":"<p><p>Bile acids are closely associated with necrotizing enterocolitis (NEC), and their accumulation has cytotoxic effects on cells. However, the specific bile acid subtype involved in NEC and its underlying mechanisms remains poorly understood, limiting the therapeutic potential of bile acids as treatment targets. In the present study, deoxycholic acid (DCA) accumulation in the intestinal lumen exacerbated NEC-induced intestinal damage. DCA suppressed the expression of mesenchymal-epithelial transition factor (MET), a proto-oncogene located on chromosome 7q31.2 that encodes c-Met, in the mouse intestine through transcription factors and increased nuclear translocation of p-STAT3. MET is a receptor tyrosine kinase that participates in cell proliferation and migration processes. Increasing concentrations of DCA downregulated MET expression and reduced the proliferation and migration of intestinal epithelial cells in vitro. MET knockdown reduced the proliferation and migration of intestinal epithelial cells but increased STAT3 phosphorylation. These findings indicated that MET mediated STAT3 involvement in intestinal epithelial cell proliferation and migration, demonstrating that the inhibitory effect of DCA on MET disrupted this process. These results elucidated the damaging effects and mechanisms of DCA accumulation in NEC, providing new insights into the use of DCA as a therapeutic target for NEC.</p>","PeriodicalId":9088,"journal":{"name":"Brazilian Journal of Medical and Biological Research","volume":"57 ","pages":"e14046"},"PeriodicalIF":1.9000,"publicationDate":"2024-12-02","publicationTypes":"Journal Article","fieldsOfStudy":null,"isOpenAccess":false,"openAccessPdf":"https://www.ncbi.nlm.nih.gov/pmc/articles/PMC11653493/pdf/","citationCount":"0","resultStr":null,"platform":"Semanticscholar","paperid":null,"PeriodicalName":"Brazilian Journal of Medical and Biological Research","FirstCategoryId":"3","ListUrlMain":"https://doi.org/10.1590/1414-431X2024e14046","RegionNum":4,"RegionCategory":"医学","ArticlePicture":[],"TitleCN":null,"AbstractTextCN":null,"PMCID":null,"EPubDate":"2024/1/1 0:00:00","PubModel":"eCollection","JCR":"Q2","JCRName":"BIOLOGY","Score":null,"Total":0}
引用次数: 0

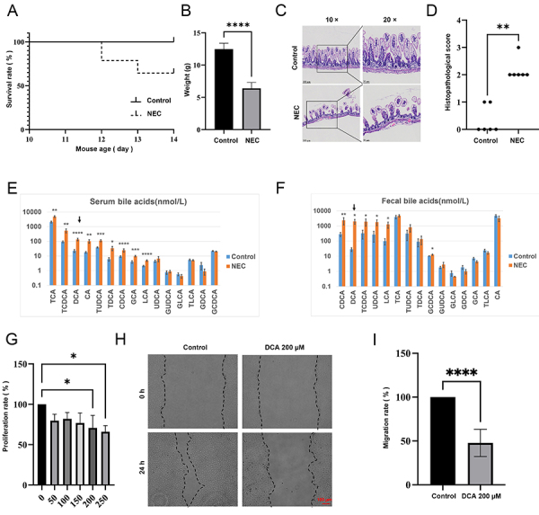
Abstract

Bile acids are closely associated with necrotizing enterocolitis (NEC), and their accumulation has cytotoxic effects on cells. However, the specific bile acid subtype involved in NEC and its underlying mechanisms remains poorly understood, limiting the therapeutic potential of bile acids as treatment targets. In the present study, deoxycholic acid (DCA) accumulation in the intestinal lumen exacerbated NEC-induced intestinal damage. DCA suppressed the expression of mesenchymal-epithelial transition factor (MET), a proto-oncogene located on chromosome 7q31.2 that encodes c-Met, in the mouse intestine through transcription factors and increased nuclear translocation of p-STAT3. MET is a receptor tyrosine kinase that participates in cell proliferation and migration processes. Increasing concentrations of DCA downregulated MET expression and reduced the proliferation and migration of intestinal epithelial cells in vitro. MET knockdown reduced the proliferation and migration of intestinal epithelial cells but increased STAT3 phosphorylation. These findings indicated that MET mediated STAT3 involvement in intestinal epithelial cell proliferation and migration, demonstrating that the inhibitory effect of DCA on MET disrupted this process. These results elucidated the damaging effects and mechanisms of DCA accumulation in NEC, providing new insights into the use of DCA as a therapeutic target for NEC.

Abstract Image

Abstract Image

Abstract Image

脱氧胆酸通过下调间充质上皮过渡因子表达加重坏死性小肠结肠炎。
胆汁酸与坏死性小肠结肠炎(NEC)密切相关,其积累对细胞具有细胞毒性作用。然而,涉及NEC的特定胆汁酸亚型及其潜在机制仍然知之甚少,限制了胆汁酸作为治疗靶点的治疗潜力。在本研究中,去氧胆酸(DCA)在肠腔内的积累加重了nec诱导的肠道损伤。DCA通过转录因子和增加p-STAT3的核易位抑制小鼠肠内间充质上皮过渡因子(MET)的表达,MET是位于染色体7q31.2上编码c-Met的原癌基因。MET是一种受体酪氨酸激酶,参与细胞增殖和迁移过程。在体外实验中,增加DCA浓度可下调MET表达,减少肠上皮细胞的增殖和迁移。MET敲低降低了肠上皮细胞的增殖和迁移,但增加了STAT3磷酸化。这些发现表明MET介导STAT3参与肠上皮细胞的增殖和迁移,表明DCA对MET的抑制作用破坏了这一过程。这些结果阐明了DCA在NEC中积累的损伤作用和机制,为使用DCA作为NEC的治疗靶点提供了新的见解。
本文章由计算机程序翻译,如有差异,请以英文原文为准。
求助全文
约1分钟内获得全文 求助全文
来源期刊
CiteScore
4.00
自引率
0.00%
发文量
129
审稿时长
2 months
期刊介绍: The Brazilian Journal of Medical and Biological Research, founded by Michel Jamra, is edited and published monthly by the Associação Brasileira de Divulgação Científica (ABDC), a federation of Brazilian scientific societies: - Sociedade Brasileira de Biofísica (SBBf) - Sociedade Brasileira de Farmacologia e Terapêutica Experimental (SBFTE) - Sociedade Brasileira de Fisiologia (SBFis) - Sociedade Brasileira de Imunologia (SBI) - Sociedade Brasileira de Investigação Clínica (SBIC) - Sociedade Brasileira de Neurociências e Comportamento (SBNeC).
×
引用
GB/T 7714-2015
复制
MLA
复制
APA
复制
导出至
BibTeX EndNote RefMan NoteFirst NoteExpress
×
提示
您的信息不完整,为了账户安全,请先补充。
现在去补充
×
提示
您因"违规操作"
具体请查看互助需知
我知道了
×
提示
确定
请完成安全验证×
copy
已复制链接
快去分享给好友吧!
我知道了
右上角分享
点击右上角分享
0
联系我们:info@booksci.cn Book学术提供免费学术资源搜索服务,方便国内外学者检索中英文文献。致力于提供最便捷和优质的服务体验。 Copyright © 2023 布克学术 All rights reserved.
京ICP备2023020795号-1
ghs 京公网安备 11010802042870号
Book学术文献互助
Book学术文献互助群
群 号:604180095
Book学术官方微信