Treatment of Conjunctival Melanoma Cell Lines With a Light-Activated Virus-Like Drug Conjugate Induces Immunogenic Cell Death.

IF 4.7 2区 医学 Q1 OPHTHALMOLOGY
Sen Ma, Ruben V Huis In't Veld, Elisabet de Los Pinos, Ferry A Ossendorp, Martine J Jager
{"title":"Treatment of Conjunctival Melanoma Cell Lines With a Light-Activated Virus-Like Drug Conjugate Induces Immunogenic Cell Death.","authors":"Sen Ma, Ruben V Huis In't Veld, Elisabet de Los Pinos, Ferry A Ossendorp, Martine J Jager","doi":"10.1167/iovs.65.13.3","DOIUrl":null,"url":null,"abstract":"<p><strong>Purpose: </strong>Conjunctival melanoma (CJM) is a rare malignant ocular surface tumor, which often leads to local recurrences and metastases. In murine models of subcutaneous tumors, treatment with a novel virus-like drug conjugate (VDC; Bel-sar) showed a dual mechanism of action with direct tumor cell killing as well as stimulation of an antitumoral immune response. Bel-sar is currently being evaluated for the treatment of primary uveal melanoma and indeterminate nevi in a phase III clinical trial. We determined whether Bel-sar also has direct antitumor efficiency and a potential immunostimulatory capacity in CJM cells.</p><p><strong>Methods: </strong>Three human tumor-derived CJM lines were used. Bel-sar's subcellular and intracellular locations were determined with tracers. Following light activation of Bel-sar, cytotoxicity and exposure of damage-associated molecular patterns (DAMPs) were assessed. Treated tumor cells were co-cultured with THP-1 derived macrophages to assess tumor-cell phagocytosis.</p><p><strong>Results: </strong>Bel-sar was bound and internalized by CJM cells and subsequently found in the cell membrane, lysosome, Golgi apparatus, and mitochondria. Bel-sar activation induced near complete cell death with half-maximal inhibitory concentration (IC50) values between 30 pM and 60 pM. Finally, light-activated Bel-sar enhanced exposure of DAMPs, including calreticulin, heat shock protein 90, and stimulated phagocytosis by macrophages.</p><p><strong>Conclusions: </strong>Treatment with a novel VDC (Bel-sar) induced pro-immunogenic cell death in all three CJM cell lines. The in vitro cytotoxicity was accompanied by exposure of DAMPs, suggesting Bel-sar is a potential treatment for CJM by a dual mechanism of action. This dual mechanism may provide a targeted and direct killing of tumor cells and induce an immune response which might decrease local recurrences and metastasis.</p>","PeriodicalId":14620,"journal":{"name":"Investigative ophthalmology & visual science","volume":"65 13","pages":"3"},"PeriodicalIF":4.7000,"publicationDate":"2024-11-04","publicationTypes":"Journal Article","fieldsOfStudy":null,"isOpenAccess":false,"openAccessPdf":"https://www.ncbi.nlm.nih.gov/pmc/articles/PMC11539973/pdf/","citationCount":"0","resultStr":null,"platform":"Semanticscholar","paperid":null,"PeriodicalName":"Investigative ophthalmology & visual science","FirstCategoryId":"3","ListUrlMain":"https://doi.org/10.1167/iovs.65.13.3","RegionNum":2,"RegionCategory":"医学","ArticlePicture":[],"TitleCN":null,"AbstractTextCN":null,"PMCID":null,"EPubDate":"","PubModel":"","JCR":"Q1","JCRName":"OPHTHALMOLOGY","Score":null,"Total":0}
引用次数: 0

Abstract

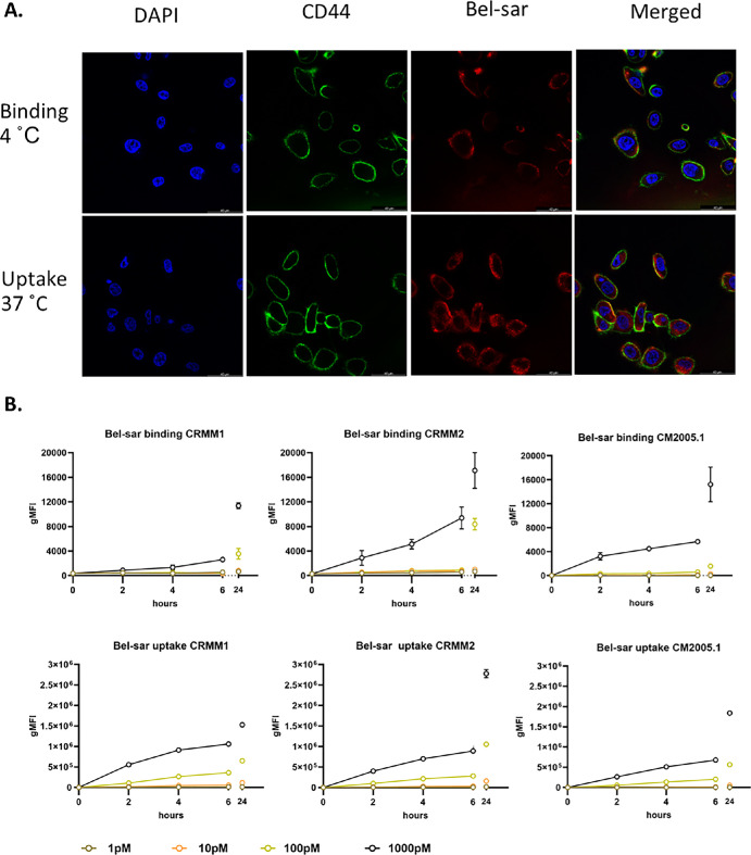
Purpose: Conjunctival melanoma (CJM) is a rare malignant ocular surface tumor, which often leads to local recurrences and metastases. In murine models of subcutaneous tumors, treatment with a novel virus-like drug conjugate (VDC; Bel-sar) showed a dual mechanism of action with direct tumor cell killing as well as stimulation of an antitumoral immune response. Bel-sar is currently being evaluated for the treatment of primary uveal melanoma and indeterminate nevi in a phase III clinical trial. We determined whether Bel-sar also has direct antitumor efficiency and a potential immunostimulatory capacity in CJM cells.

Methods: Three human tumor-derived CJM lines were used. Bel-sar's subcellular and intracellular locations were determined with tracers. Following light activation of Bel-sar, cytotoxicity and exposure of damage-associated molecular patterns (DAMPs) were assessed. Treated tumor cells were co-cultured with THP-1 derived macrophages to assess tumor-cell phagocytosis.

Results: Bel-sar was bound and internalized by CJM cells and subsequently found in the cell membrane, lysosome, Golgi apparatus, and mitochondria. Bel-sar activation induced near complete cell death with half-maximal inhibitory concentration (IC50) values between 30 pM and 60 pM. Finally, light-activated Bel-sar enhanced exposure of DAMPs, including calreticulin, heat shock protein 90, and stimulated phagocytosis by macrophages.

Conclusions: Treatment with a novel VDC (Bel-sar) induced pro-immunogenic cell death in all three CJM cell lines. The in vitro cytotoxicity was accompanied by exposure of DAMPs, suggesting Bel-sar is a potential treatment for CJM by a dual mechanism of action. This dual mechanism may provide a targeted and direct killing of tumor cells and induce an immune response which might decrease local recurrences and metastasis.

Abstract Image

Abstract Image

Abstract Image

用类似光激活病毒的药物共轭物治疗结膜黑色素瘤细胞株可诱导免疫性细胞死亡。
目的:结膜黑色素瘤(CJM)是一种罕见的恶性眼表肿瘤,常导致局部复发和转移。在小鼠皮下肿瘤模型中,新型病毒样药物结合物(VDC;Bel-sar)的治疗显示出双重作用机制,既能直接杀死肿瘤细胞,又能刺激抗肿瘤免疫反应。目前,Bel-sar 正在一项 III 期临床试验中被评估用于治疗原发性葡萄膜黑色素瘤和不确定痣。我们确定了 Bel-sar 是否也具有直接抗肿瘤功效以及在 CJM 细胞中的潜在免疫刺激能力:方法:我们使用了三种来源于人类肿瘤的 CJM 株系。用示踪剂确定了 Bel-sar 的亚细胞和细胞内位置。光激活 Bel-sar 后,评估细胞毒性和损伤相关分子模式(DAMPs)的暴露。将处理过的肿瘤细胞与 THP-1 衍生巨噬细胞共同培养,以评估肿瘤细胞的吞噬作用:结果:Bel-sar 被 CJM 细胞结合并内化,随后在细胞膜、溶酶体、高尔基体和线粒体中被发现。Bel-sar 激活可诱导细胞接近完全死亡,其半最大抑制浓度(IC50)值介于 30 pM 和 60 pM 之间。最后,光激活的Bel-sar增强了DAMPs的暴露,包括钙网蛋白、热休克蛋白90,并刺激巨噬细胞的吞噬作用:结论:新型 VDC(Bel-sar)可诱导所有三种 CJM 细胞系的促免疫细胞死亡。体外细胞毒性伴随着 DAMPs 的暴露,这表明 Bel-sar 有可能通过双重作用机制治疗 CJM。这种双重作用机制可以有针对性地直接杀死肿瘤细胞,并诱导免疫反应,从而减少局部复发和转移。
本文章由计算机程序翻译,如有差异,请以英文原文为准。
求助全文
约1分钟内获得全文 求助全文
来源期刊
CiteScore
6.90
自引率
4.50%
发文量
339
审稿时长
1 months
期刊介绍: Investigative Ophthalmology & Visual Science (IOVS), published as ready online, is a peer-reviewed academic journal of the Association for Research in Vision and Ophthalmology (ARVO). IOVS features original research, mostly pertaining to clinical and laboratory ophthalmology and vision research in general.
×
引用
GB/T 7714-2015
复制
MLA
复制
APA
复制
导出至
BibTeX EndNote RefMan NoteFirst NoteExpress
×
提示
您的信息不完整,为了账户安全,请先补充。
现在去补充
×
提示
您因"违规操作"
具体请查看互助需知
我知道了
×
提示
确定
请完成安全验证×
copy
已复制链接
快去分享给好友吧!
我知道了
右上角分享
点击右上角分享
0
联系我们:info@booksci.cn Book学术提供免费学术资源搜索服务,方便国内外学者检索中英文文献。致力于提供最便捷和优质的服务体验。 Copyright © 2023 布克学术 All rights reserved.
京ICP备2023020795号-1
ghs 京公网安备 11010802042870号
Book学术文献互助
Book学术文献互助群
群 号:604180095
Book学术官方微信