A tool for live-cell confocal imaging of temperature-dependent organelle dynamics.

IF 1.9
Keiko Midorikawa, Yutaka Kodama
{"title":"A tool for live-cell confocal imaging of temperature-dependent organelle dynamics.","authors":"Keiko Midorikawa, Yutaka Kodama","doi":"10.1093/jmicro/dfad064","DOIUrl":null,"url":null,"abstract":"<p><p>Intracellular organelles alter their morphology in response to ambient conditions such as temperature to optimize physiological activities in cells. Observing organelle dynamics at various temperatures deepens our understanding of cellular responses to the environment. Confocal laser microscopy is a powerful tool for live-cell imaging of fluorescently labeled organelles. However, the large contact area between the specimen and the ambient air on the microscope stage makes it difficult to maintain accurate cellular temperatures. Here, we present a method for precisely controlling cellular temperatures using a custom-made adaptor that can be installed on a commercially available temperature-controlled microscope stage. Using this adaptor, we observed temperature-dependent organelle dynamics in living plant cells; morphological changes in chloroplasts and peroxisomes were temperature dependent. This newly developed adaptor can be easily placed on a temperature-controlled stage to capture intracellular responses to temperature at unprecedentedly high resolution.</p>","PeriodicalId":74193,"journal":{"name":"Microscopy (Oxford, England)","volume":" ","pages":"343-348"},"PeriodicalIF":1.9000,"publicationDate":"2024-07-30","publicationTypes":"Journal Article","fieldsOfStudy":null,"isOpenAccess":false,"openAccessPdf":"https://www.ncbi.nlm.nih.gov/pmc/articles/PMC11288189/pdf/","citationCount":"0","resultStr":null,"platform":"Semanticscholar","paperid":null,"PeriodicalName":"Microscopy (Oxford, England)","FirstCategoryId":"1085","ListUrlMain":"https://doi.org/10.1093/jmicro/dfad064","RegionNum":0,"RegionCategory":null,"ArticlePicture":[],"TitleCN":null,"AbstractTextCN":null,"PMCID":null,"EPubDate":"","PubModel":"","JCR":"","JCRName":"","Score":null,"Total":0}
引用次数: 0

Abstract

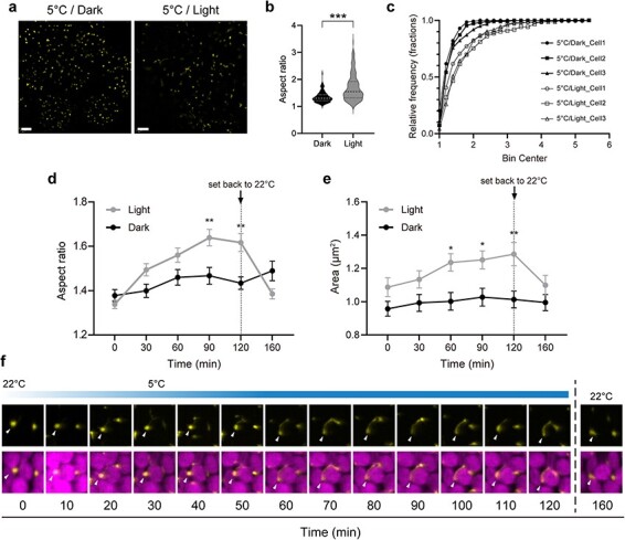
Intracellular organelles alter their morphology in response to ambient conditions such as temperature to optimize physiological activities in cells. Observing organelle dynamics at various temperatures deepens our understanding of cellular responses to the environment. Confocal laser microscopy is a powerful tool for live-cell imaging of fluorescently labeled organelles. However, the large contact area between the specimen and the ambient air on the microscope stage makes it difficult to maintain accurate cellular temperatures. Here, we present a method for precisely controlling cellular temperatures using a custom-made adaptor that can be installed on a commercially available temperature-controlled microscope stage. Using this adaptor, we observed temperature-dependent organelle dynamics in living plant cells; morphological changes in chloroplasts and peroxisomes were temperature dependent. This newly developed adaptor can be easily placed on a temperature-controlled stage to capture intracellular responses to temperature at unprecedentedly high resolution.

Abstract Image

Abstract Image

Abstract Image

对温度依赖性细胞器动态进行活细胞共聚焦成像的工具。
细胞内细胞器会根据温度等环境条件改变形态,以优化细胞内的生理活动。观察细胞器在不同温度下的动态可以加深我们对细胞对环境反应的理解。激光共聚焦显微镜是荧光标记细胞器活细胞成像的强大工具。然而,由于显微镜台上的样本与环境空气之间的接触面积较大,因此很难保持准确的细胞温度。在这里,我们介绍了一种使用定制适配器精确控制细胞温度的方法,这种适配器可以安装在市售的温控显微镜平台上。利用这种适配器,我们在活体植物细胞中观察到了与温度有关的细胞器动态;叶绿体和过氧物酶体的形态变化与温度有关。这种新开发的适配器可以很容易地安装在温控显微镜台上,以前所未有的高分辨率捕捉细胞内对温度的反应。
本文章由计算机程序翻译,如有差异,请以英文原文为准。
求助全文
约1分钟内获得全文 求助全文
来源期刊
自引率
0.00%
发文量
0
×
引用
GB/T 7714-2015
复制
MLA
复制
APA
复制
导出至
BibTeX EndNote RefMan NoteFirst NoteExpress
×
提示
您的信息不完整,为了账户安全,请先补充。
现在去补充
×
提示
您因"违规操作"
具体请查看互助需知
我知道了
×
提示
确定
请完成安全验证×
copy
已复制链接
快去分享给好友吧!
我知道了
右上角分享
点击右上角分享
0
联系我们:info@booksci.cn Book学术提供免费学术资源搜索服务,方便国内外学者检索中英文文献。致力于提供最便捷和优质的服务体验。 Copyright © 2023 布克学术 All rights reserved.
京ICP备2023020795号-1
ghs 京公网安备 11010802042870号
Book学术文献互助
Book学术文献互助群
群 号:604180095
Book学术官方微信