患病人肺中硒和镉关系的研究

IF 2.7
Matthew Ryan Smith , Xin Hu , Zachery R Jarrell , Xiaojia He , Michael Orr , Jolyn Fernandes , Joshua D. Chandler , Douglas I. Walker , Annette Esper , Lucian Marts , David C. Neujahr , Dean P. Jones , Young-Mi Go
{"title":"患病人肺中硒和镉关系的研究","authors":"Matthew Ryan Smith ,&nbsp;Xin Hu ,&nbsp;Zachery R Jarrell ,&nbsp;Xiaojia He ,&nbsp;Michael Orr ,&nbsp;Jolyn Fernandes ,&nbsp;Joshua D. Chandler ,&nbsp;Douglas I. Walker ,&nbsp;Annette Esper ,&nbsp;Lucian Marts ,&nbsp;David C. Neujahr ,&nbsp;Dean P. Jones ,&nbsp;Young-Mi Go","doi":"10.1016/j.arres.2023.100065","DOIUrl":null,"url":null,"abstract":"<div><p>Cadmium (Cd) is a toxic environmental metal that interacts with selenium (Se) and contributes to many lung diseases. Humans have widespread exposures to Cd through diet and cigarette smoking, and studies in rodent models show that Se can protect against Cd toxicities. We sought to identify whether an antagonistic relationship existed between Se and Cd burdens and determine whether this relationship may associate with metabolic variation within human lungs. We performed metabolomics of 31 human lungs, including 25 with end-stage lung disease due to idiopathic pulmonary fibrosis, cystic fibrosis, chronic obstructive lung disease (COPD)/emphysema and other causes, and 6 non-diseased lungs. Results showed pathway associations with Cd including amino acid, lipid and energy-related pathways. Metabolic pathways varying with Se had considerable overlap with these pathways. Hierarchical cluster analysis (HCA) of individuals according to metabolites associated with Cd showed partial separation of disease types, with COPD/emphysema in the cluster with highest Cd, and non-diseased lungs in the cluster with the lowest Cd. When compared to HCA of metabolites associated with Se, the results showed that the cluster containing COPD/emphysema had the lowest Se, and the non-diseased lungs had the highest Se. A greater number of pathway associations occurred for Cd to Se ratio than either Cd or Se alone, indicating that metabolic patterns were more dependent on Cd to Se ratio than on either alone. Network analysis of interactions of Cd and Se showed network centrality was associated with pathways linked to polyunsaturated fatty acids involved in inflammatory signaling. Overall, the data show that metabolic pathway responses in human lung vary with Cd and Se in a pattern suggesting that Se is antagonistic to Cd toxicity in humans.</p></div>","PeriodicalId":72106,"journal":{"name":"Advances in redox research : an official journal of the Society for Redox Biology and Medicine and the Society for Free Radical Research-Europe","volume":"7 ","pages":"Article 100065"},"PeriodicalIF":2.7000,"publicationDate":"2023-04-01","publicationTypes":"Journal Article","fieldsOfStudy":null,"isOpenAccess":false,"openAccessPdf":"https://ftp.ncbi.nlm.nih.gov/pub/pmc/oa_pdf/cf/3c/nihms-1882601.PMC10078579.pdf","citationCount":"0","resultStr":"{\"title\":\"Study on the relationship between selenium and cadmium in diseased human lungs\",\"authors\":\"Matthew Ryan Smith ,&nbsp;Xin Hu ,&nbsp;Zachery R Jarrell ,&nbsp;Xiaojia He ,&nbsp;Michael Orr ,&nbsp;Jolyn Fernandes ,&nbsp;Joshua D. Chandler ,&nbsp;Douglas I. Walker ,&nbsp;Annette Esper ,&nbsp;Lucian Marts ,&nbsp;David C. Neujahr ,&nbsp;Dean P. Jones ,&nbsp;Young-Mi Go\",\"doi\":\"10.1016/j.arres.2023.100065\",\"DOIUrl\":null,\"url\":null,\"abstract\":\"<div><p>Cadmium (Cd) is a toxic environmental metal that interacts with selenium (Se) and contributes to many lung diseases. Humans have widespread exposures to Cd through diet and cigarette smoking, and studies in rodent models show that Se can protect against Cd toxicities. We sought to identify whether an antagonistic relationship existed between Se and Cd burdens and determine whether this relationship may associate with metabolic variation within human lungs. We performed metabolomics of 31 human lungs, including 25 with end-stage lung disease due to idiopathic pulmonary fibrosis, cystic fibrosis, chronic obstructive lung disease (COPD)/emphysema and other causes, and 6 non-diseased lungs. Results showed pathway associations with Cd including amino acid, lipid and energy-related pathways. Metabolic pathways varying with Se had considerable overlap with these pathways. Hierarchical cluster analysis (HCA) of individuals according to metabolites associated with Cd showed partial separation of disease types, with COPD/emphysema in the cluster with highest Cd, and non-diseased lungs in the cluster with the lowest Cd. When compared to HCA of metabolites associated with Se, the results showed that the cluster containing COPD/emphysema had the lowest Se, and the non-diseased lungs had the highest Se. A greater number of pathway associations occurred for Cd to Se ratio than either Cd or Se alone, indicating that metabolic patterns were more dependent on Cd to Se ratio than on either alone. Network analysis of interactions of Cd and Se showed network centrality was associated with pathways linked to polyunsaturated fatty acids involved in inflammatory signaling. Overall, the data show that metabolic pathway responses in human lung vary with Cd and Se in a pattern suggesting that Se is antagonistic to Cd toxicity in humans.</p></div>\",\"PeriodicalId\":72106,\"journal\":{\"name\":\"Advances in redox research : an official journal of the Society for Redox Biology and Medicine and the Society for Free Radical Research-Europe\",\"volume\":\"7 \",\"pages\":\"Article 100065\"},\"PeriodicalIF\":2.7000,\"publicationDate\":\"2023-04-01\",\"publicationTypes\":\"Journal Article\",\"fieldsOfStudy\":null,\"isOpenAccess\":false,\"openAccessPdf\":\"https://ftp.ncbi.nlm.nih.gov/pub/pmc/oa_pdf/cf/3c/nihms-1882601.PMC10078579.pdf\",\"citationCount\":\"0\",\"resultStr\":null,\"platform\":\"Semanticscholar\",\"paperid\":null,\"PeriodicalName\":\"Advances in redox research : an official journal of the Society for Redox Biology and Medicine and the Society for Free Radical Research-Europe\",\"FirstCategoryId\":\"1085\",\"ListUrlMain\":\"https://www.sciencedirect.com/science/article/pii/S266713792300005X\",\"RegionNum\":0,\"RegionCategory\":null,\"ArticlePicture\":[],\"TitleCN\":null,\"AbstractTextCN\":null,\"PMCID\":null,\"EPubDate\":\"\",\"PubModel\":\"\",\"JCR\":\"\",\"JCRName\":\"\",\"Score\":null,\"Total\":0}","platform":"Semanticscholar","paperid":null,"PeriodicalName":"Advances in redox research : an official journal of the Society for Redox Biology and Medicine and the Society for Free Radical Research-Europe","FirstCategoryId":"1085","ListUrlMain":"https://www.sciencedirect.com/science/article/pii/S266713792300005X","RegionNum":0,"RegionCategory":null,"ArticlePicture":[],"TitleCN":null,"AbstractTextCN":null,"PMCID":null,"EPubDate":"","PubModel":"","JCR":"","JCRName":"","Score":null,"Total":0}
引用次数: 0

摘要

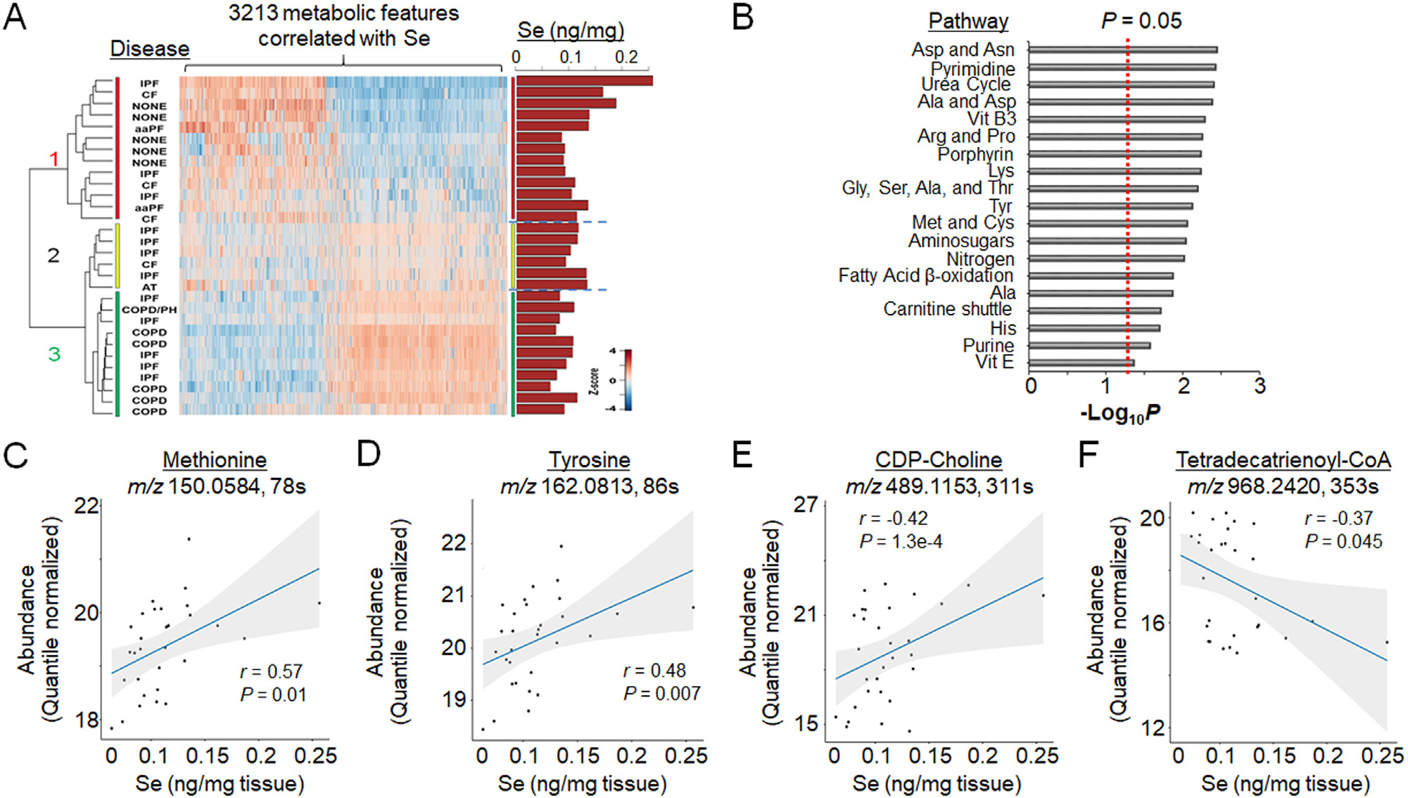
镉(Cd)是一种有毒的环境金属,与硒(Se)相互作用,导致许多肺部疾病。人类通过饮食和吸烟广泛接触镉,对啮齿动物模型的研究表明,硒可以防止镉中毒。我们试图确定硒和镉负荷之间是否存在拮抗关系,并确定这种关系是否与人类肺部的代谢变化有关。我们对31个人类肺进行了代谢组学研究,其中25个肺因特发性肺纤维化、囊性纤维化、慢性阻塞性肺病(COPD)/肺气肿和其他原因而患有终末期肺病,6个肺未患病。结果表明,镉与氨基酸、脂质和能量相关的途径有关。不同硒含量的代谢途径与这些途径有相当大的重叠。根据与镉相关的代谢产物对个体进行的分层聚类分析(HCA)显示出疾病类型的部分分离,COPD/肺气肿在镉最高的聚类中,非病变肺在镉最低的聚类中。与Se相关代谢产物的HCA相比,结果显示含COPD/肺气肿的聚类中Se最低,而非病变肺的硒含量最高。与单独的Cd或Se相比,Cd与Se的比值出现了更多的途径关联,这表明代谢模式更依赖于Cd与硒的比值,而不是单独的。Cd和Se相互作用的网络分析表明,网络中心性与参与炎症信号传导的多不饱和脂肪酸相关。总体而言,数据显示,人类肺部的代谢途径反应随镉和硒的不同而变化,这表明硒对人类镉毒性具有拮抗作用。
本文章由计算机程序翻译,如有差异,请以英文原文为准。

Study on the relationship between selenium and cadmium in diseased human lungs

Study on the relationship between selenium and cadmium in diseased human lungs

Study on the relationship between selenium and cadmium in diseased human lungs

Study on the relationship between selenium and cadmium in diseased human lungs

Cadmium (Cd) is a toxic environmental metal that interacts with selenium (Se) and contributes to many lung diseases. Humans have widespread exposures to Cd through diet and cigarette smoking, and studies in rodent models show that Se can protect against Cd toxicities. We sought to identify whether an antagonistic relationship existed between Se and Cd burdens and determine whether this relationship may associate with metabolic variation within human lungs. We performed metabolomics of 31 human lungs, including 25 with end-stage lung disease due to idiopathic pulmonary fibrosis, cystic fibrosis, chronic obstructive lung disease (COPD)/emphysema and other causes, and 6 non-diseased lungs. Results showed pathway associations with Cd including amino acid, lipid and energy-related pathways. Metabolic pathways varying with Se had considerable overlap with these pathways. Hierarchical cluster analysis (HCA) of individuals according to metabolites associated with Cd showed partial separation of disease types, with COPD/emphysema in the cluster with highest Cd, and non-diseased lungs in the cluster with the lowest Cd. When compared to HCA of metabolites associated with Se, the results showed that the cluster containing COPD/emphysema had the lowest Se, and the non-diseased lungs had the highest Se. A greater number of pathway associations occurred for Cd to Se ratio than either Cd or Se alone, indicating that metabolic patterns were more dependent on Cd to Se ratio than on either alone. Network analysis of interactions of Cd and Se showed network centrality was associated with pathways linked to polyunsaturated fatty acids involved in inflammatory signaling. Overall, the data show that metabolic pathway responses in human lung vary with Cd and Se in a pattern suggesting that Se is antagonistic to Cd toxicity in humans.

求助全文
通过发布文献求助,成功后即可免费获取论文全文。 去求助
来源期刊
CiteScore
2.60
自引率
0.00%
发文量
0
审稿时长
46 days
×
引用
GB/T 7714-2015
复制
MLA
复制
APA
复制
导出至
BibTeX EndNote RefMan NoteFirst NoteExpress
×
提示
您的信息不完整,为了账户安全,请先补充。
现在去补充
×
提示
您因"违规操作"
具体请查看互助需知
我知道了
×
提示
确定
请完成安全验证×
copy
已复制链接
快去分享给好友吧!
我知道了
右上角分享
点击右上角分享
0
联系我们:info@booksci.cn Book学术提供免费学术资源搜索服务,方便国内外学者检索中英文文献。致力于提供最便捷和优质的服务体验。 Copyright © 2023 布克学术 All rights reserved.
京ICP备2023020795号-1
ghs 京公网安备 11010802042870号
Book学术文献互助
Book学术文献互助群
群 号:604180095
Book学术官方微信