胆红素通过阻止肝癌细胞中 MCL-1 的降解来抑制索拉非尼的抗癌活性。

Q3 Social Sciences
Leyi Yao, Qian Zhao, Ding Yan, Ziying Lei, Yali Hao, Jinghong Chen, Qian Xue, Xiaofen Li, Qingtian Huang, Daolin Tang, Q Ping Dou, Xin Chen, Jinbao Liu
{"title":"胆红素通过阻止肝癌细胞中 MCL-1 的降解来抑制索拉非尼的抗癌活性。","authors":"Leyi Yao, Qian Zhao, Ding Yan, Ziying Lei, Yali Hao, Jinghong Chen, Qian Xue, Xiaofen Li, Qingtian Huang, Daolin Tang, Q Ping Dou, Xin Chen, Jinbao Liu","doi":"10.20892/j.issn.2095-3941.2021.0598","DOIUrl":null,"url":null,"abstract":"<p><strong>Objective: </strong>Sorafenib is a first-line drug for advanced hepatocellular carcinoma (HCC). Unfortunately, most patients with HCC do not respond to sorafenib, mainly because of the frequent development of drug resistance. Bilirubin is an end metabolite of heme catabolism and an indicator of liver function, but its direct role in regulating the anticancer activity of sorafenib in HCC cells is unclear. In the current study, we aimed to investigate the mechanism of action of bilirubin in sorafenib-mediated tumor suppression in HCC.</p><p><strong>Methods: </strong>A retrospective observational cohort of 100 patients receiving sorafenib was conducted to evaluate the potential role of bilirubin in predicting the prognosis of patients with HCC. Human HCC cell lines were treated with sorafenib in the absence or presence of bilirubin, and cell proliferation, apoptosis, and signaling pathways were assayed. The antagonistic effect of bilirubin toward sorafenib was assessed in nude mice bearing HCC xenografts.</p><p><strong>Results: </strong>Serum levels of bilirubin (including total, direct, and indirect bilirubin) negatively correlated with the overall survival of patients with HCC treated with sorafenib (<i>P</i> < 0.05). Both in vitro and in vivo analyses demonstrated that bilirubin significantly abrogated sorafenib-mediated proliferation inhibition and apoptosis induction in HCC cells (<i>P</i> < 0.05). Mechanically, bilirubin inhibited sorafenib-induced activation of GSK-3β and subsequent downstream MCL-1 degradation.</p><p><strong>Conclusions: </strong>Our study provides experimental evidence of the antagonistic effect of bilirubin toward sorafenib-mediated anticancer activity in HCC, and it suggests that bilirubin could be used to predict the efficacy of sorafenib treatmen.</p>","PeriodicalId":39340,"journal":{"name":"NASSP Bulletin","volume":"82 1","pages":""},"PeriodicalIF":0.0000,"publicationDate":"2022-05-24","publicationTypes":"Journal Article","fieldsOfStudy":null,"isOpenAccess":false,"openAccessPdf":"https://www.ncbi.nlm.nih.gov/pmc/articles/PMC9334754/pdf/","citationCount":"0","resultStr":"{\"title\":\"Bilirubin inhibits the anticancer activity of sorafenib by blocking MCL-1 degradation in hepatocellular carcinoma cells.\",\"authors\":\"Leyi Yao, Qian Zhao, Ding Yan, Ziying Lei, Yali Hao, Jinghong Chen, Qian Xue, Xiaofen Li, Qingtian Huang, Daolin Tang, Q Ping Dou, Xin Chen, Jinbao Liu\",\"doi\":\"10.20892/j.issn.2095-3941.2021.0598\",\"DOIUrl\":null,\"url\":null,\"abstract\":\"<p><strong>Objective: </strong>Sorafenib is a first-line drug for advanced hepatocellular carcinoma (HCC). Unfortunately, most patients with HCC do not respond to sorafenib, mainly because of the frequent development of drug resistance. Bilirubin is an end metabolite of heme catabolism and an indicator of liver function, but its direct role in regulating the anticancer activity of sorafenib in HCC cells is unclear. In the current study, we aimed to investigate the mechanism of action of bilirubin in sorafenib-mediated tumor suppression in HCC.</p><p><strong>Methods: </strong>A retrospective observational cohort of 100 patients receiving sorafenib was conducted to evaluate the potential role of bilirubin in predicting the prognosis of patients with HCC. Human HCC cell lines were treated with sorafenib in the absence or presence of bilirubin, and cell proliferation, apoptosis, and signaling pathways were assayed. The antagonistic effect of bilirubin toward sorafenib was assessed in nude mice bearing HCC xenografts.</p><p><strong>Results: </strong>Serum levels of bilirubin (including total, direct, and indirect bilirubin) negatively correlated with the overall survival of patients with HCC treated with sorafenib (<i>P</i> < 0.05). Both in vitro and in vivo analyses demonstrated that bilirubin significantly abrogated sorafenib-mediated proliferation inhibition and apoptosis induction in HCC cells (<i>P</i> < 0.05). Mechanically, bilirubin inhibited sorafenib-induced activation of GSK-3β and subsequent downstream MCL-1 degradation.</p><p><strong>Conclusions: </strong>Our study provides experimental evidence of the antagonistic effect of bilirubin toward sorafenib-mediated anticancer activity in HCC, and it suggests that bilirubin could be used to predict the efficacy of sorafenib treatmen.</p>\",\"PeriodicalId\":39340,\"journal\":{\"name\":\"NASSP Bulletin\",\"volume\":\"82 1\",\"pages\":\"\"},\"PeriodicalIF\":0.0000,\"publicationDate\":\"2022-05-24\",\"publicationTypes\":\"Journal Article\",\"fieldsOfStudy\":null,\"isOpenAccess\":false,\"openAccessPdf\":\"https://www.ncbi.nlm.nih.gov/pmc/articles/PMC9334754/pdf/\",\"citationCount\":\"0\",\"resultStr\":null,\"platform\":\"Semanticscholar\",\"paperid\":null,\"PeriodicalName\":\"NASSP Bulletin\",\"FirstCategoryId\":\"1085\",\"ListUrlMain\":\"https://doi.org/10.20892/j.issn.2095-3941.2021.0598\",\"RegionNum\":0,\"RegionCategory\":null,\"ArticlePicture\":[],\"TitleCN\":null,\"AbstractTextCN\":null,\"PMCID\":null,\"EPubDate\":\"\",\"PubModel\":\"\",\"JCR\":\"Q3\",\"JCRName\":\"Social Sciences\",\"Score\":null,\"Total\":0}","platform":"Semanticscholar","paperid":null,"PeriodicalName":"NASSP Bulletin","FirstCategoryId":"1085","ListUrlMain":"https://doi.org/10.20892/j.issn.2095-3941.2021.0598","RegionNum":0,"RegionCategory":null,"ArticlePicture":[],"TitleCN":null,"AbstractTextCN":null,"PMCID":null,"EPubDate":"","PubModel":"","JCR":"Q3","JCRName":"Social Sciences","Score":null,"Total":0}
引用次数: 0

摘要

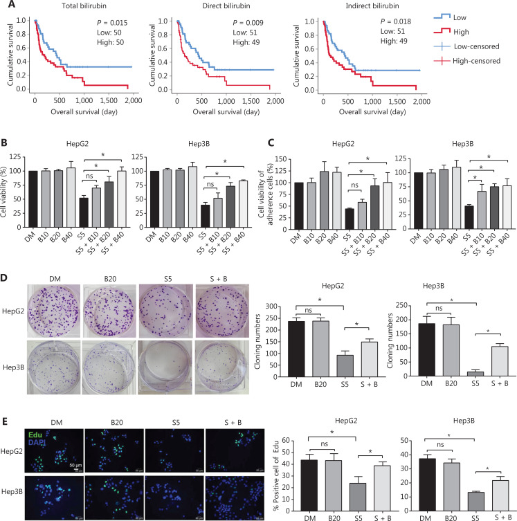
目的:索拉非尼是治疗晚期肝细胞癌(HCC)的一线药物:索拉非尼是治疗晚期肝细胞癌(HCC)的一线药物。遗憾的是,大多数 HCC 患者对索拉非尼无效,主要原因是经常出现耐药性。胆红素是血红素分解代谢的终末代谢产物,也是肝功能的指标之一,但它在调节索拉非尼对 HCC 细胞的抗癌活性中的直接作用尚不清楚。本研究旨在探讨胆红素在索拉非尼介导的 HCC 肿瘤抑制中的作用机制:方法:我们对100名接受索拉非尼治疗的患者进行了回顾性观察,以评估胆红素在预测HCC患者预后方面的潜在作用。在无胆红素或有胆红素的情况下,用索拉非尼处理人类 HCC 细胞系,并检测细胞增殖、凋亡和信号通路。胆红素对索拉非尼的拮抗作用在携带 HCC 异种移植的裸鼠中进行了评估:结果:血清胆红素水平(包括总胆红素、直接胆红素和间接胆红素)与索拉非尼治疗的 HCC 患者的总生存期呈负相关(P < 0.05)。体外和体内分析表明,胆红素能明显减弱索拉非尼介导的HCC细胞增殖抑制和凋亡诱导(P < 0.05)。从机制上讲,胆红素抑制了索拉非尼诱导的 GSK-3β 激活及随后的下游 MCL-1 降解:我们的研究提供了胆红素对索拉非尼介导的 HCC 抗癌活性具有拮抗作用的实验证据,并表明胆红素可用于预测索拉非尼的疗效。
本文章由计算机程序翻译,如有差异,请以英文原文为准。

Bilirubin inhibits the anticancer activity of sorafenib by blocking MCL-1 degradation in hepatocellular carcinoma cells.

Bilirubin inhibits the anticancer activity of sorafenib by blocking MCL-1 degradation in hepatocellular carcinoma cells.

Bilirubin inhibits the anticancer activity of sorafenib by blocking MCL-1 degradation in hepatocellular carcinoma cells.

Bilirubin inhibits the anticancer activity of sorafenib by blocking MCL-1 degradation in hepatocellular carcinoma cells.

Objective: Sorafenib is a first-line drug for advanced hepatocellular carcinoma (HCC). Unfortunately, most patients with HCC do not respond to sorafenib, mainly because of the frequent development of drug resistance. Bilirubin is an end metabolite of heme catabolism and an indicator of liver function, but its direct role in regulating the anticancer activity of sorafenib in HCC cells is unclear. In the current study, we aimed to investigate the mechanism of action of bilirubin in sorafenib-mediated tumor suppression in HCC.

Methods: A retrospective observational cohort of 100 patients receiving sorafenib was conducted to evaluate the potential role of bilirubin in predicting the prognosis of patients with HCC. Human HCC cell lines were treated with sorafenib in the absence or presence of bilirubin, and cell proliferation, apoptosis, and signaling pathways were assayed. The antagonistic effect of bilirubin toward sorafenib was assessed in nude mice bearing HCC xenografts.

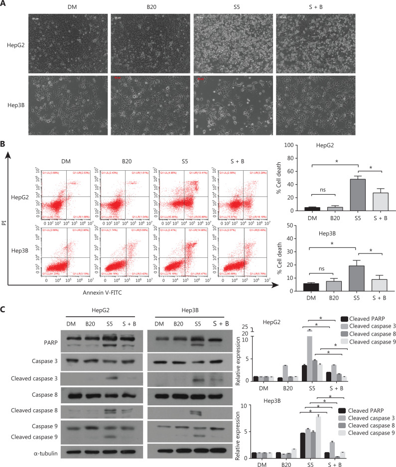
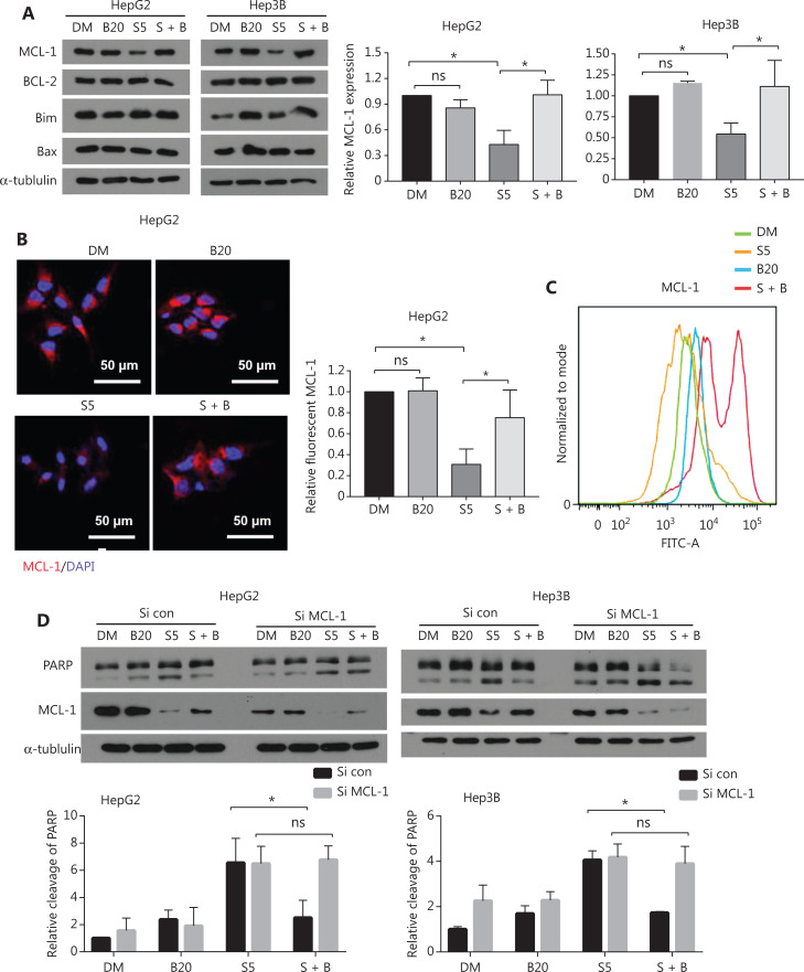
Results: Serum levels of bilirubin (including total, direct, and indirect bilirubin) negatively correlated with the overall survival of patients with HCC treated with sorafenib (P < 0.05). Both in vitro and in vivo analyses demonstrated that bilirubin significantly abrogated sorafenib-mediated proliferation inhibition and apoptosis induction in HCC cells (P < 0.05). Mechanically, bilirubin inhibited sorafenib-induced activation of GSK-3β and subsequent downstream MCL-1 degradation.

Conclusions: Our study provides experimental evidence of the antagonistic effect of bilirubin toward sorafenib-mediated anticancer activity in HCC, and it suggests that bilirubin could be used to predict the efficacy of sorafenib treatmen.

求助全文
通过发布文献求助,成功后即可免费获取论文全文。 去求助
来源期刊
NASSP Bulletin
NASSP Bulletin Social Sciences-Education
CiteScore
1.40
自引率
0.00%
发文量
14
×
引用
GB/T 7714-2015
复制
MLA
复制
APA
复制
导出至
BibTeX EndNote RefMan NoteFirst NoteExpress
×
提示
您的信息不完整,为了账户安全,请先补充。
现在去补充
×
提示
您因"违规操作"
具体请查看互助需知
我知道了
×
提示
确定
请完成安全验证×
copy
已复制链接
快去分享给好友吧!
我知道了
右上角分享
点击右上角分享
0
联系我们:info@booksci.cn Book学术提供免费学术资源搜索服务,方便国内外学者检索中英文文献。致力于提供最便捷和优质的服务体验。 Copyright © 2023 布克学术 All rights reserved.
京ICP备2023020795号-1
ghs 京公网安备 11010802042870号
Book学术文献互助
Book学术文献互助群
群 号:604180095
Book学术官方微信