ACSL5通过ERK信号通路在棕榈酸(C16:0)抗肿瘤功能中的调节作用。

IF 2.1 4区 生物学 Q4 CELL BIOLOGY
Jiapei Lv, Wang Yanting, Shan Wei
{"title":"ACSL5通过ERK信号通路在棕榈酸(C16:0)抗肿瘤功能中的调节作用。","authors":"Jiapei Lv, Wang Yanting, Shan Wei","doi":"10.4081/ejh.2023.3867","DOIUrl":null,"url":null,"abstract":"<p><p>Previous studies have highlighted the susceptibility of cancer to perturbations in lipid metabolism. In particular, C16:0 has emerged as a promising novel treatment for hepatocellular carcinoma. In our study, we investigated the levels of C16:0 in the serum of non-small lung cancer patients were significant downregulation compared to healthy individuals (n=10; p<0.05). Moreover, our in vitro experiments using A549 cells demonstrated that C16:0 effectively inhibited proliferation, apoptosis, migration, and invasion. Despite these promising results, its pathogenesis remains poorly understood. CCK-8 assay, annexin V-FITC/PI double staining assay, wound healing assay and transwell assay were performed to evaluate the effects of C16:0, on proliferation, apoptosis, migration and invasion of A549 cells. RNA sequencing was used to identify essential factors involved in C16:0-growth inhibition in lung cancer. Further, the expression levels of related gene and proteins were detected by quantitative RT-PCR and Western blotting. Mouse NSCLC subcutaneous xenograft tumor model was established, and gastric lavage was given with C16:0. Tumor volume assay and hematoxylin-eosin staining were used to detect tumor growth in vivo. Our analysis revealed a significant upregulation of ACSL5 and its associated proteins in C16:0-treated A549 cells compared to the control group both in vivo and in vitro. Moreover, the knockdown of ACSL5 reversed the anti-tumor effect, resulting in an increased rate of the malignant phenotype mentioned above. Additionally, the expression of phosphorylated ERK protein was significantly inhibited with increasing concentrations of C16:0 in A549 cells. These results reveal for the first time that C16:0, as a novel target, regulates ACLS5 through the ERK signaling pathway, to inhibit the proliferation and apoptosis and inhibits cell migration and invasion of NSCLC. These findings may lead to the development of a novel therapeutic approach for non-small lung cancer.</p>","PeriodicalId":50487,"journal":{"name":"European Journal of Histochemistry","volume":"67 4","pages":""},"PeriodicalIF":2.1000,"publicationDate":"2023-11-08","publicationTypes":"Journal Article","fieldsOfStudy":null,"isOpenAccess":false,"openAccessPdf":"https://www.ncbi.nlm.nih.gov/pmc/articles/PMC10714669/pdf/","citationCount":"0","resultStr":"{\"title\":\"Regulatory roles of ACSL5 in the anti-tumor function of palmitic acid (C16:0) <em>via</em> the ERK signaling pathway.\",\"authors\":\"Jiapei Lv, Wang Yanting, Shan Wei\",\"doi\":\"10.4081/ejh.2023.3867\",\"DOIUrl\":null,\"url\":null,\"abstract\":\"<p><p>Previous studies have highlighted the susceptibility of cancer to perturbations in lipid metabolism. In particular, C16:0 has emerged as a promising novel treatment for hepatocellular carcinoma. In our study, we investigated the levels of C16:0 in the serum of non-small lung cancer patients were significant downregulation compared to healthy individuals (n=10; p<0.05). Moreover, our in vitro experiments using A549 cells demonstrated that C16:0 effectively inhibited proliferation, apoptosis, migration, and invasion. Despite these promising results, its pathogenesis remains poorly understood. CCK-8 assay, annexin V-FITC/PI double staining assay, wound healing assay and transwell assay were performed to evaluate the effects of C16:0, on proliferation, apoptosis, migration and invasion of A549 cells. RNA sequencing was used to identify essential factors involved in C16:0-growth inhibition in lung cancer. Further, the expression levels of related gene and proteins were detected by quantitative RT-PCR and Western blotting. Mouse NSCLC subcutaneous xenograft tumor model was established, and gastric lavage was given with C16:0. Tumor volume assay and hematoxylin-eosin staining were used to detect tumor growth in vivo. Our analysis revealed a significant upregulation of ACSL5 and its associated proteins in C16:0-treated A549 cells compared to the control group both in vivo and in vitro. Moreover, the knockdown of ACSL5 reversed the anti-tumor effect, resulting in an increased rate of the malignant phenotype mentioned above. Additionally, the expression of phosphorylated ERK protein was significantly inhibited with increasing concentrations of C16:0 in A549 cells. These results reveal for the first time that C16:0, as a novel target, regulates ACLS5 through the ERK signaling pathway, to inhibit the proliferation and apoptosis and inhibits cell migration and invasion of NSCLC. These findings may lead to the development of a novel therapeutic approach for non-small lung cancer.</p>\",\"PeriodicalId\":50487,\"journal\":{\"name\":\"European Journal of Histochemistry\",\"volume\":\"67 4\",\"pages\":\"\"},\"PeriodicalIF\":2.1000,\"publicationDate\":\"2023-11-08\",\"publicationTypes\":\"Journal Article\",\"fieldsOfStudy\":null,\"isOpenAccess\":false,\"openAccessPdf\":\"https://www.ncbi.nlm.nih.gov/pmc/articles/PMC10714669/pdf/\",\"citationCount\":\"0\",\"resultStr\":null,\"platform\":\"Semanticscholar\",\"paperid\":null,\"PeriodicalName\":\"European Journal of Histochemistry\",\"FirstCategoryId\":\"99\",\"ListUrlMain\":\"https://doi.org/10.4081/ejh.2023.3867\",\"RegionNum\":4,\"RegionCategory\":\"生物学\",\"ArticlePicture\":[],\"TitleCN\":null,\"AbstractTextCN\":null,\"PMCID\":null,\"EPubDate\":\"\",\"PubModel\":\"\",\"JCR\":\"Q4\",\"JCRName\":\"CELL BIOLOGY\",\"Score\":null,\"Total\":0}","platform":"Semanticscholar","paperid":null,"PeriodicalName":"European Journal of Histochemistry","FirstCategoryId":"99","ListUrlMain":"https://doi.org/10.4081/ejh.2023.3867","RegionNum":4,"RegionCategory":"生物学","ArticlePicture":[],"TitleCN":null,"AbstractTextCN":null,"PMCID":null,"EPubDate":"","PubModel":"","JCR":"Q4","JCRName":"CELL BIOLOGY","Score":null,"Total":0}
引用次数: 0

摘要

先前的研究强调了癌症对脂质代谢紊乱的易感性。特别是,C16:0已成为治疗肝细胞癌的一种有前途的新疗法。在我们的研究中,我们调查了非小肺癌癌症患者血清中C16:0的水平与健康人相比显著下调(n=10;p
本文章由计算机程序翻译,如有差异,请以英文原文为准。

Regulatory roles of ACSL5 in the anti-tumor function of palmitic acid (C16:0) <em>via</em> the ERK signaling pathway.

Regulatory roles of ACSL5 in the anti-tumor function of palmitic acid (C16:0) <em>via</em> the ERK signaling pathway.

Regulatory roles of ACSL5 in the anti-tumor function of palmitic acid (C16:0) <em>via</em> the ERK signaling pathway.

Regulatory roles of ACSL5 in the anti-tumor function of palmitic acid (C16:0) via the ERK signaling pathway.

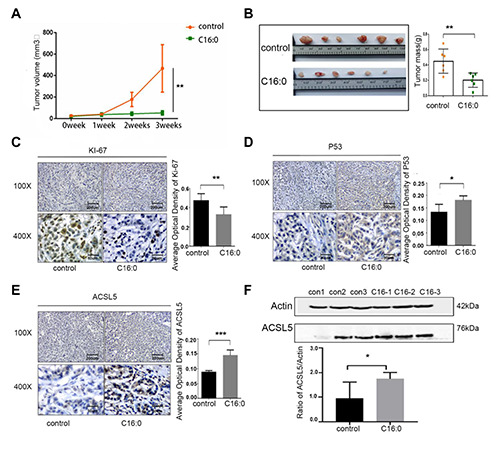
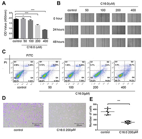
Previous studies have highlighted the susceptibility of cancer to perturbations in lipid metabolism. In particular, C16:0 has emerged as a promising novel treatment for hepatocellular carcinoma. In our study, we investigated the levels of C16:0 in the serum of non-small lung cancer patients were significant downregulation compared to healthy individuals (n=10; p<0.05). Moreover, our in vitro experiments using A549 cells demonstrated that C16:0 effectively inhibited proliferation, apoptosis, migration, and invasion. Despite these promising results, its pathogenesis remains poorly understood. CCK-8 assay, annexin V-FITC/PI double staining assay, wound healing assay and transwell assay were performed to evaluate the effects of C16:0, on proliferation, apoptosis, migration and invasion of A549 cells. RNA sequencing was used to identify essential factors involved in C16:0-growth inhibition in lung cancer. Further, the expression levels of related gene and proteins were detected by quantitative RT-PCR and Western blotting. Mouse NSCLC subcutaneous xenograft tumor model was established, and gastric lavage was given with C16:0. Tumor volume assay and hematoxylin-eosin staining were used to detect tumor growth in vivo. Our analysis revealed a significant upregulation of ACSL5 and its associated proteins in C16:0-treated A549 cells compared to the control group both in vivo and in vitro. Moreover, the knockdown of ACSL5 reversed the anti-tumor effect, resulting in an increased rate of the malignant phenotype mentioned above. Additionally, the expression of phosphorylated ERK protein was significantly inhibited with increasing concentrations of C16:0 in A549 cells. These results reveal for the first time that C16:0, as a novel target, regulates ACLS5 through the ERK signaling pathway, to inhibit the proliferation and apoptosis and inhibits cell migration and invasion of NSCLC. These findings may lead to the development of a novel therapeutic approach for non-small lung cancer.

求助全文
通过发布文献求助,成功后即可免费获取论文全文。 去求助
来源期刊
European Journal of Histochemistry
European Journal of Histochemistry 生物-细胞生物学
CiteScore
3.70
自引率
5.00%
发文量
47
审稿时长
3 months
期刊介绍: The Journal publishes original papers concerning investigations by histochemical and immunohistochemical methods, and performed with the aid of light, super-resolution and electron microscopy, cytometry and imaging techniques. Coverage extends to: functional cell and tissue biology in animals and plants; cell differentiation and death; cell-cell interaction and molecular trafficking; biology of cell development and senescence; nerve and muscle cell biology; cellular basis of diseases. The histochemical approach is nowadays essentially aimed at locating molecules in the very place where they exert their biological roles, and at describing dynamically specific chemical activities in living cells. Basic research on cell functional organization is essential for understanding the mechanisms underlying major biological processes such as differentiation, the control of tissue homeostasis, and the regulation of normal and tumor cell growth. Even more than in the past, the European Journal of Histochemistry, as a journal of functional cytology, represents the venue where cell scientists may present and discuss their original results, technical improvements and theories.
×
引用
GB/T 7714-2015
复制
MLA
复制
APA
复制
导出至
BibTeX EndNote RefMan NoteFirst NoteExpress
×
提示
您的信息不完整,为了账户安全,请先补充。
现在去补充
×
提示
您因"违规操作"
具体请查看互助需知
我知道了
×
提示
确定
请完成安全验证×
copy
已复制链接
快去分享给好友吧!
我知道了
右上角分享
点击右上角分享
0
联系我们:info@booksci.cn Book学术提供免费学术资源搜索服务,方便国内外学者检索中英文文献。致力于提供最便捷和优质的服务体验。 Copyright © 2023 布克学术 All rights reserved.
京ICP备2023020795号-1
ghs 京公网安备 11010802042870号
Book学术文献互助
Book学术文献互助群
群 号:604180095
Book学术官方微信