骨髓间充质干细胞释放携带miR-378a-5p的细胞外小泡以减轻类风湿性关节炎。

IF 3 3区 医学 Q2 IMMUNOLOGY
Journal of Innate Immunity Pub Date : 2023-01-01 Epub Date: 2023-11-03 DOI:10.1159/000534830
Yaqin Zhang, Ziying Jiao, Shanshan Wang
{"title":"骨髓间充质干细胞释放携带miR-378a-5p的细胞外小泡以减轻类风湿性关节炎。","authors":"Yaqin Zhang, Ziying Jiao, Shanshan Wang","doi":"10.1159/000534830","DOIUrl":null,"url":null,"abstract":"<p><p>This study investigates whether bone marrow mesenchymal stem cell (BMSC)-derived extracellular vesicles (EVs) can affect rheumatoid arthritis (RA) by delivering microRNA (miR)-378a-5p to regulate the interferon regulatory factor 1/signal transducer and transcription 1 (IRF1/STAT1) axis. We identified RA-associated miRNAs using the GEO microarray dataset GSE121894. We found the most important miRNAs in RA synovial tissues using RT-qPCR. BMSC-derived EVs were ultracentrifuged and cocultured with human synovial microvascular endothelial cells (HSMECs) in vitro. Dual-luciferase and RNA immunoprecipitation studies examined miR-378a-5p's specific binding to IRF1. We also measured angiogenesis, migration, and proliferation using CCK-8, Transwell, and tube formation assays. Collagen-induced arthritis (CIA) mice models were created by inducing arthritis and scoring it. RA synovial tissues had low miR-378a-5p expression, whereas BMSC-derived EVs had high levels. The transfer of miR-378a-5p by BMSC-derived EVs to HSMECs boosted proliferation, migration, and angiogenesis. miR-378a-5p inhibited IRF1. MiR-378a-5p-containing BMSC-derived EVs decreased STAT1 phosphorylation and HSMEC IRF1 expression. EVs with miR-378a-5p mimic promoted HSMEC proliferation, migration, and angiogenesis, whereas dexmedetomidine inhibited STAT1 phosphorylation. In CIA mice, BMSC-derived EVs containing miR-378a-5p enhanced synovial vascular remodeling and histopathology. Thus, miR-378a-5p from BMSC-derived EVs promotes HSMEC proliferation, migration, and angiogenesis, inactivating the IRF1/STAT1 axis and preventing RA.</p>","PeriodicalId":16113,"journal":{"name":"Journal of Innate Immunity","volume":" ","pages":"893-910"},"PeriodicalIF":3.0000,"publicationDate":"2023-01-01","publicationTypes":"Journal Article","fieldsOfStudy":null,"isOpenAccess":false,"openAccessPdf":"https://www.ncbi.nlm.nih.gov/pmc/articles/PMC10715757/pdf/","citationCount":"0","resultStr":"{\"title\":\"Bone Marrow Mesenchymal Stem Cells Release miR-378a-5p-Carried Extracellular Vesicles to Alleviate Rheumatoid Arthritis.\",\"authors\":\"Yaqin Zhang, Ziying Jiao, Shanshan Wang\",\"doi\":\"10.1159/000534830\",\"DOIUrl\":null,\"url\":null,\"abstract\":\"<p><p>This study investigates whether bone marrow mesenchymal stem cell (BMSC)-derived extracellular vesicles (EVs) can affect rheumatoid arthritis (RA) by delivering microRNA (miR)-378a-5p to regulate the interferon regulatory factor 1/signal transducer and transcription 1 (IRF1/STAT1) axis. We identified RA-associated miRNAs using the GEO microarray dataset GSE121894. We found the most important miRNAs in RA synovial tissues using RT-qPCR. BMSC-derived EVs were ultracentrifuged and cocultured with human synovial microvascular endothelial cells (HSMECs) in vitro. Dual-luciferase and RNA immunoprecipitation studies examined miR-378a-5p's specific binding to IRF1. We also measured angiogenesis, migration, and proliferation using CCK-8, Transwell, and tube formation assays. Collagen-induced arthritis (CIA) mice models were created by inducing arthritis and scoring it. RA synovial tissues had low miR-378a-5p expression, whereas BMSC-derived EVs had high levels. The transfer of miR-378a-5p by BMSC-derived EVs to HSMECs boosted proliferation, migration, and angiogenesis. miR-378a-5p inhibited IRF1. MiR-378a-5p-containing BMSC-derived EVs decreased STAT1 phosphorylation and HSMEC IRF1 expression. EVs with miR-378a-5p mimic promoted HSMEC proliferation, migration, and angiogenesis, whereas dexmedetomidine inhibited STAT1 phosphorylation. In CIA mice, BMSC-derived EVs containing miR-378a-5p enhanced synovial vascular remodeling and histopathology. Thus, miR-378a-5p from BMSC-derived EVs promotes HSMEC proliferation, migration, and angiogenesis, inactivating the IRF1/STAT1 axis and preventing RA.</p>\",\"PeriodicalId\":16113,\"journal\":{\"name\":\"Journal of Innate Immunity\",\"volume\":\" \",\"pages\":\"893-910\"},\"PeriodicalIF\":3.0000,\"publicationDate\":\"2023-01-01\",\"publicationTypes\":\"Journal Article\",\"fieldsOfStudy\":null,\"isOpenAccess\":false,\"openAccessPdf\":\"https://www.ncbi.nlm.nih.gov/pmc/articles/PMC10715757/pdf/\",\"citationCount\":\"0\",\"resultStr\":null,\"platform\":\"Semanticscholar\",\"paperid\":null,\"PeriodicalName\":\"Journal of Innate Immunity\",\"FirstCategoryId\":\"3\",\"ListUrlMain\":\"https://doi.org/10.1159/000534830\",\"RegionNum\":3,\"RegionCategory\":\"医学\",\"ArticlePicture\":[],\"TitleCN\":null,\"AbstractTextCN\":null,\"PMCID\":null,\"EPubDate\":\"2023/11/3 0:00:00\",\"PubModel\":\"Epub\",\"JCR\":\"Q2\",\"JCRName\":\"IMMUNOLOGY\",\"Score\":null,\"Total\":0}","platform":"Semanticscholar","paperid":null,"PeriodicalName":"Journal of Innate Immunity","FirstCategoryId":"3","ListUrlMain":"https://doi.org/10.1159/000534830","RegionNum":3,"RegionCategory":"医学","ArticlePicture":[],"TitleCN":null,"AbstractTextCN":null,"PMCID":null,"EPubDate":"2023/11/3 0:00:00","PubModel":"Epub","JCR":"Q2","JCRName":"IMMUNOLOGY","Score":null,"Total":0}
引用次数: 0

摘要

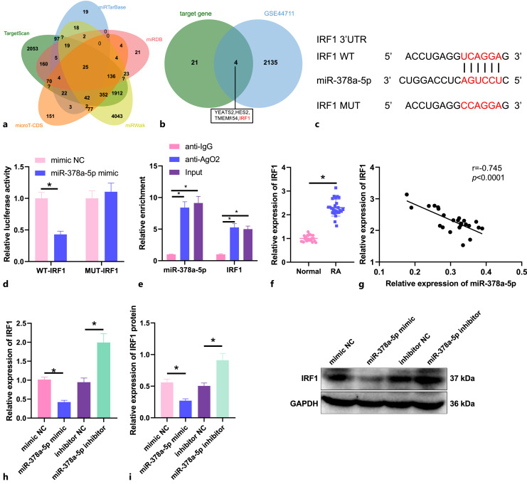
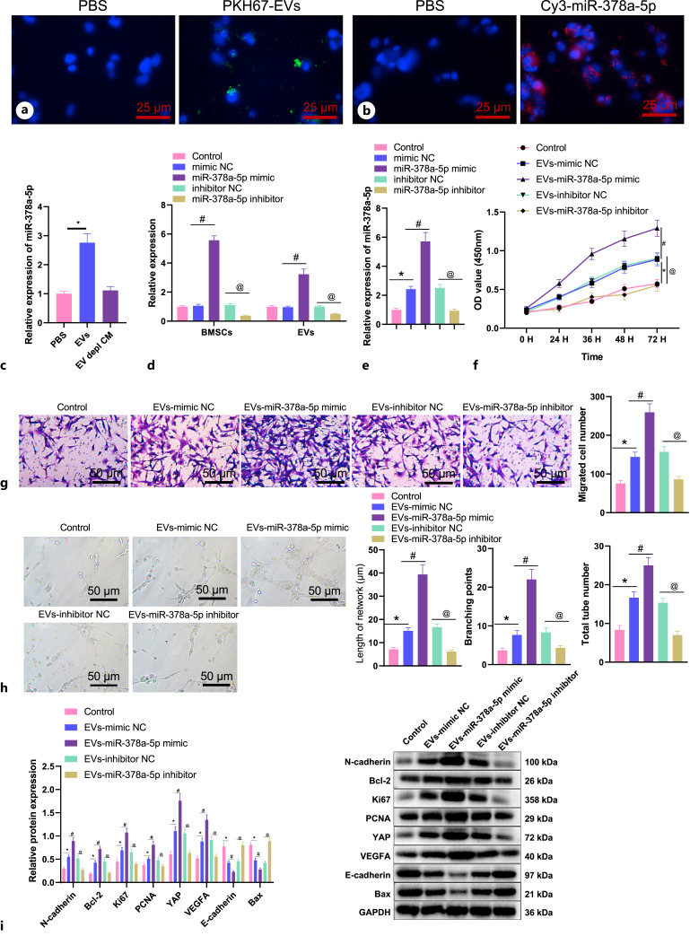
本研究调查了骨髓间充质干细胞(BMSCs)衍生的细胞外小泡(EVs)是否可以通过递送微小RNA(miR)-378a-5p来调节IRF1/STAT1轴来影响类风湿性关节炎(RA)。我们使用GEO微阵列数据集GSE121894鉴定了RA相关的miRNA。我们使用RT-qPCR在RA滑膜组织中发现了最重要的miRNA。将BMSCs衍生的EVs进行超离心,并在体外与HSMECs共培养。双荧光素酶和RIP研究检测了miR-378a-5p与IRF1的特异性结合。我们还使用CCK-8、Transwell和试管形成测定法测量了血管生成、迁移和增殖。通过诱导关节炎并对其进行评分,建立了CIA(胶原诱导的关节炎)小鼠模型。RA滑膜组织中miR-378a-5p的表达较低,而BMSC衍生的EVs的表达水平较高。BMSC衍生的EVs将miR-378a-5p转移到HSMEC促进了增殖、迁移和血管生成。miR-378a-5p抑制IRF1。含MiR-378a-5的BMSC衍生EVs降低STAT1磷酸化和HSMEC IRF1表达。具有miR-378a-5p模拟物的EVs促进HSMEC增殖、迁移和血管生成,而右美托咪定抑制STAT1磷酸化。在CIA小鼠中,含有miR-378a-5p的BMSC衍生的EVs增强了滑膜血管重塑和组织病理学。因此,来自BMSC衍生的EVs的miR-378a-5p促进HSMEC增殖、迁移和血管生成,使IRF1/STAT1轴失活并预防类风湿性关节炎。
本文章由计算机程序翻译,如有差异,请以英文原文为准。

Bone Marrow Mesenchymal Stem Cells Release miR-378a-5p-Carried Extracellular Vesicles to Alleviate Rheumatoid Arthritis.

Bone Marrow Mesenchymal Stem Cells Release miR-378a-5p-Carried Extracellular Vesicles to Alleviate Rheumatoid Arthritis.

Bone Marrow Mesenchymal Stem Cells Release miR-378a-5p-Carried Extracellular Vesicles to Alleviate Rheumatoid Arthritis.

Bone Marrow Mesenchymal Stem Cells Release miR-378a-5p-Carried Extracellular Vesicles to Alleviate Rheumatoid Arthritis.

This study investigates whether bone marrow mesenchymal stem cell (BMSC)-derived extracellular vesicles (EVs) can affect rheumatoid arthritis (RA) by delivering microRNA (miR)-378a-5p to regulate the interferon regulatory factor 1/signal transducer and transcription 1 (IRF1/STAT1) axis. We identified RA-associated miRNAs using the GEO microarray dataset GSE121894. We found the most important miRNAs in RA synovial tissues using RT-qPCR. BMSC-derived EVs were ultracentrifuged and cocultured with human synovial microvascular endothelial cells (HSMECs) in vitro. Dual-luciferase and RNA immunoprecipitation studies examined miR-378a-5p's specific binding to IRF1. We also measured angiogenesis, migration, and proliferation using CCK-8, Transwell, and tube formation assays. Collagen-induced arthritis (CIA) mice models were created by inducing arthritis and scoring it. RA synovial tissues had low miR-378a-5p expression, whereas BMSC-derived EVs had high levels. The transfer of miR-378a-5p by BMSC-derived EVs to HSMECs boosted proliferation, migration, and angiogenesis. miR-378a-5p inhibited IRF1. MiR-378a-5p-containing BMSC-derived EVs decreased STAT1 phosphorylation and HSMEC IRF1 expression. EVs with miR-378a-5p mimic promoted HSMEC proliferation, migration, and angiogenesis, whereas dexmedetomidine inhibited STAT1 phosphorylation. In CIA mice, BMSC-derived EVs containing miR-378a-5p enhanced synovial vascular remodeling and histopathology. Thus, miR-378a-5p from BMSC-derived EVs promotes HSMEC proliferation, migration, and angiogenesis, inactivating the IRF1/STAT1 axis and preventing RA.

求助全文
通过发布文献求助,成功后即可免费获取论文全文。 去求助
来源期刊
Journal of Innate Immunity
Journal of Innate Immunity 医学-免疫学
CiteScore
10.50
自引率
1.90%
发文量
35
审稿时长
7.5 months
期刊介绍: The ''Journal of Innate Immunity'' is a bimonthly journal covering all aspects within the area of innate immunity, including evolution of the immune system, molecular biology of cells involved in innate immunity, pattern recognition and signals of ‘danger’, microbial corruption, host response and inflammation, mucosal immunity, complement and coagulation, sepsis and septic shock, molecular genomics, and development of immunotherapies. The journal publishes original research articles, short communications, reviews, commentaries and letters to the editors. In addition to regular papers, some issues feature a special section with a thematic focus.
×
引用
GB/T 7714-2015
复制
MLA
复制
APA
复制
导出至
BibTeX EndNote RefMan NoteFirst NoteExpress
×
提示
您的信息不完整,为了账户安全,请先补充。
现在去补充
×
提示
您因"违规操作"
具体请查看互助需知
我知道了
×
提示
确定
请完成安全验证×
copy
已复制链接
快去分享给好友吧!
我知道了
右上角分享
点击右上角分享
0
联系我们:info@booksci.cn Book学术提供免费学术资源搜索服务,方便国内外学者检索中英文文献。致力于提供最便捷和优质的服务体验。 Copyright © 2023 布克学术 All rights reserved.
京ICP备2023020795号-1
ghs 京公网安备 11010802042870号
Book学术文献互助
Book学术文献互助群
群 号:604180095
Book学术官方微信