YTHDC1修饰的hsa_cir_0102678的m6A甲基化通过调节miR-146a/TRAF6和IRAK1轴来促进痤疮杆菌生物膜诱导的角质形成细胞炎症。

IF 3 3区 医学 Q2 IMMUNOLOGY
Journal of Innate Immunity Pub Date : 2023-01-01 Epub Date: 2023-10-30 DOI:10.1159/000534704
Meng Zhou, Yuzhen Liu, Haoxiang Xu, Xu Chen, Nana Zheng, Zhimin Duan, Yiping Ge, Dongqing Li, Tong Lin, Rong Zeng, Qing Chen, Min Li
{"title":"YTHDC1修饰的hsa_cir_0102678的m6A甲基化通过调节miR-146a/TRAF6和IRAK1轴来促进痤疮杆菌生物膜诱导的角质形成细胞炎症。","authors":"Meng Zhou, Yuzhen Liu, Haoxiang Xu, Xu Chen, Nana Zheng, Zhimin Duan, Yiping Ge, Dongqing Li, Tong Lin, Rong Zeng, Qing Chen, Min Li","doi":"10.1159/000534704","DOIUrl":null,"url":null,"abstract":"<p><strong>Introduction: </strong>CircRNAs are closely related to many human diseases; however, their role in acne remains unclear. This study aimed to determine the role of hsa_circ_0102678 in regulating inflammation of acne.</p><p><strong>Methods: </strong>First, microarray analysis was performed to study the expression of circRNAs in acne. Subsequently, RNase R digestion assay and fluorescence in situ hybridization assay were utilized to confirm the characteristics of hsa_circ_0102678. Finally, qRT-PCR, Western blotting analysis, immunoprecipitation, luciferase reporter assay, circRNA probe pull-down assay, biotin-labeled miRNA pull-down assay, RNA immunoprecipitation assay, and m6A dot blot assay were utilized to reveal the functional roles of hsa_circ_0102678 on inflammation induced by C. acnes biofilm in human primary keratinocytes.</p><p><strong>Results: </strong>Our investigations showed that the expression of hsa_circ_0102678 was significantly decreased in acne tissues, and hsa_circ_0102678 was a type of circRNAs, which was mainly localized in the cytoplasm of primary human keratinocytes. Moreover, hsa_circ_0102678 remarkably affected the expression of IL-8, IL-6, and TNF-α, which induced by C. acnes biofilm. Importantly, mechanistic studies indicated that the YTHDC1 could bind directly to hsa_circ_0102678 and promote the export of N6-methyladenosine-modified hsa_circ_0102678 to the cytoplasm. Besides, hsa_circ_0102678 could bind to miR-146a and sponge miR-146a to promote the expression of IRAK1 and TRAF6.</p><p><strong>Conclusion: </strong>Our findings revealed a previously unknown process by which hsa_circ_0102678 promoted keratinocyte inflammation induced by C. acnes biofilm via regulating miR-146a/TRAF6 and IRAK1 axis.</p>","PeriodicalId":16113,"journal":{"name":"Journal of Innate Immunity","volume":" ","pages":"822-835"},"PeriodicalIF":3.0000,"publicationDate":"2023-01-01","publicationTypes":"Journal Article","fieldsOfStudy":null,"isOpenAccess":false,"openAccessPdf":"https://www.ncbi.nlm.nih.gov/pmc/articles/PMC10684258/pdf/","citationCount":"0","resultStr":"{\"title\":\"YTHDC1-Modified m6A Methylation of Hsa_circ_0102678 Promotes Keratinocyte Inflammation Induced by Cutibacterium acnes Biofilm through Regulating miR-146a/TRAF6 and IRAK1 Axis.\",\"authors\":\"Meng Zhou, Yuzhen Liu, Haoxiang Xu, Xu Chen, Nana Zheng, Zhimin Duan, Yiping Ge, Dongqing Li, Tong Lin, Rong Zeng, Qing Chen, Min Li\",\"doi\":\"10.1159/000534704\",\"DOIUrl\":null,\"url\":null,\"abstract\":\"<p><strong>Introduction: </strong>CircRNAs are closely related to many human diseases; however, their role in acne remains unclear. This study aimed to determine the role of hsa_circ_0102678 in regulating inflammation of acne.</p><p><strong>Methods: </strong>First, microarray analysis was performed to study the expression of circRNAs in acne. Subsequently, RNase R digestion assay and fluorescence in situ hybridization assay were utilized to confirm the characteristics of hsa_circ_0102678. Finally, qRT-PCR, Western blotting analysis, immunoprecipitation, luciferase reporter assay, circRNA probe pull-down assay, biotin-labeled miRNA pull-down assay, RNA immunoprecipitation assay, and m6A dot blot assay were utilized to reveal the functional roles of hsa_circ_0102678 on inflammation induced by C. acnes biofilm in human primary keratinocytes.</p><p><strong>Results: </strong>Our investigations showed that the expression of hsa_circ_0102678 was significantly decreased in acne tissues, and hsa_circ_0102678 was a type of circRNAs, which was mainly localized in the cytoplasm of primary human keratinocytes. Moreover, hsa_circ_0102678 remarkably affected the expression of IL-8, IL-6, and TNF-α, which induced by C. acnes biofilm. Importantly, mechanistic studies indicated that the YTHDC1 could bind directly to hsa_circ_0102678 and promote the export of N6-methyladenosine-modified hsa_circ_0102678 to the cytoplasm. Besides, hsa_circ_0102678 could bind to miR-146a and sponge miR-146a to promote the expression of IRAK1 and TRAF6.</p><p><strong>Conclusion: </strong>Our findings revealed a previously unknown process by which hsa_circ_0102678 promoted keratinocyte inflammation induced by C. acnes biofilm via regulating miR-146a/TRAF6 and IRAK1 axis.</p>\",\"PeriodicalId\":16113,\"journal\":{\"name\":\"Journal of Innate Immunity\",\"volume\":\" \",\"pages\":\"822-835\"},\"PeriodicalIF\":3.0000,\"publicationDate\":\"2023-01-01\",\"publicationTypes\":\"Journal Article\",\"fieldsOfStudy\":null,\"isOpenAccess\":false,\"openAccessPdf\":\"https://www.ncbi.nlm.nih.gov/pmc/articles/PMC10684258/pdf/\",\"citationCount\":\"0\",\"resultStr\":null,\"platform\":\"Semanticscholar\",\"paperid\":null,\"PeriodicalName\":\"Journal of Innate Immunity\",\"FirstCategoryId\":\"3\",\"ListUrlMain\":\"https://doi.org/10.1159/000534704\",\"RegionNum\":3,\"RegionCategory\":\"医学\",\"ArticlePicture\":[],\"TitleCN\":null,\"AbstractTextCN\":null,\"PMCID\":null,\"EPubDate\":\"2023/10/30 0:00:00\",\"PubModel\":\"Epub\",\"JCR\":\"Q2\",\"JCRName\":\"IMMUNOLOGY\",\"Score\":null,\"Total\":0}","platform":"Semanticscholar","paperid":null,"PeriodicalName":"Journal of Innate Immunity","FirstCategoryId":"3","ListUrlMain":"https://doi.org/10.1159/000534704","RegionNum":3,"RegionCategory":"医学","ArticlePicture":[],"TitleCN":null,"AbstractTextCN":null,"PMCID":null,"EPubDate":"2023/10/30 0:00:00","PubModel":"Epub","JCR":"Q2","JCRName":"IMMUNOLOGY","Score":null,"Total":0}
引用次数: 0

摘要

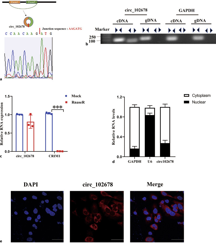
引言:CircRNA与许多人类疾病密切相关,但它们在痤疮中的作用尚不清楚。本研究旨在确定hsa-circ_0102678在调节痤疮炎症中的作用。方法:首先采用微阵列技术研究circRNAs在痤疮组织中的表达。随后,利用RNase R消化测定和FISH测定来确认hsa-circ_0102678的特性。最后,利用qRT-PCR、蛋白质印迹分析、免疫沉淀、萤光素酶报告基因分析、circRNA探针下拉分析、生物素标记的miRNA下拉分析、RNA免疫沉淀(RIP)分析和m6A点印迹分析揭示了hsa-circ_0102678在人原代角质形成细胞中由痤疮梭菌生物膜诱导的炎症中的功能作用。结果:我们的研究表明,hsa-circ_0102678在痤疮组织中的表达显著降低,hsa-circ_0102678是一种circRNA,主要定位于原代人角质形成细胞的细胞质中。此外,hsa-circ_0102678显著影响C.acnes生物膜诱导的IL-8、IL-6和TNF-α的表达。重要的是,机制研究表明YTHDC1可以直接与hsa-circ_0102678结合,并促进N6-甲基腺苷修饰的hsa-circ _0102678向细胞质的输出。此外,hsa-circ_0102678可以与miR-146a和海绵miR-146a结合,促进IRAK1和TRAF6的表达。
本文章由计算机程序翻译,如有差异,请以英文原文为准。

YTHDC1-Modified m6A Methylation of Hsa_circ_0102678 Promotes Keratinocyte Inflammation Induced by Cutibacterium acnes Biofilm through Regulating miR-146a/TRAF6 and IRAK1 Axis.

YTHDC1-Modified m6A Methylation of Hsa_circ_0102678 Promotes Keratinocyte Inflammation Induced by Cutibacterium acnes Biofilm through Regulating miR-146a/TRAF6 and IRAK1 Axis.

YTHDC1-Modified m6A Methylation of Hsa_circ_0102678 Promotes Keratinocyte Inflammation Induced by Cutibacterium acnes Biofilm through Regulating miR-146a/TRAF6 and IRAK1 Axis.

YTHDC1-Modified m6A Methylation of Hsa_circ_0102678 Promotes Keratinocyte Inflammation Induced by Cutibacterium acnes Biofilm through Regulating miR-146a/TRAF6 and IRAK1 Axis.

Introduction: CircRNAs are closely related to many human diseases; however, their role in acne remains unclear. This study aimed to determine the role of hsa_circ_0102678 in regulating inflammation of acne.

Methods: First, microarray analysis was performed to study the expression of circRNAs in acne. Subsequently, RNase R digestion assay and fluorescence in situ hybridization assay were utilized to confirm the characteristics of hsa_circ_0102678. Finally, qRT-PCR, Western blotting analysis, immunoprecipitation, luciferase reporter assay, circRNA probe pull-down assay, biotin-labeled miRNA pull-down assay, RNA immunoprecipitation assay, and m6A dot blot assay were utilized to reveal the functional roles of hsa_circ_0102678 on inflammation induced by C. acnes biofilm in human primary keratinocytes.

Results: Our investigations showed that the expression of hsa_circ_0102678 was significantly decreased in acne tissues, and hsa_circ_0102678 was a type of circRNAs, which was mainly localized in the cytoplasm of primary human keratinocytes. Moreover, hsa_circ_0102678 remarkably affected the expression of IL-8, IL-6, and TNF-α, which induced by C. acnes biofilm. Importantly, mechanistic studies indicated that the YTHDC1 could bind directly to hsa_circ_0102678 and promote the export of N6-methyladenosine-modified hsa_circ_0102678 to the cytoplasm. Besides, hsa_circ_0102678 could bind to miR-146a and sponge miR-146a to promote the expression of IRAK1 and TRAF6.

Conclusion: Our findings revealed a previously unknown process by which hsa_circ_0102678 promoted keratinocyte inflammation induced by C. acnes biofilm via regulating miR-146a/TRAF6 and IRAK1 axis.

求助全文
通过发布文献求助,成功后即可免费获取论文全文。 去求助
来源期刊
Journal of Innate Immunity
Journal of Innate Immunity 医学-免疫学
CiteScore
10.50
自引率
1.90%
发文量
35
审稿时长
7.5 months
期刊介绍: The ''Journal of Innate Immunity'' is a bimonthly journal covering all aspects within the area of innate immunity, including evolution of the immune system, molecular biology of cells involved in innate immunity, pattern recognition and signals of ‘danger’, microbial corruption, host response and inflammation, mucosal immunity, complement and coagulation, sepsis and septic shock, molecular genomics, and development of immunotherapies. The journal publishes original research articles, short communications, reviews, commentaries and letters to the editors. In addition to regular papers, some issues feature a special section with a thematic focus.
×
引用
GB/T 7714-2015
复制
MLA
复制
APA
复制
导出至
BibTeX EndNote RefMan NoteFirst NoteExpress
×
提示
您的信息不完整,为了账户安全,请先补充。
现在去补充
×
提示
您因"违规操作"
具体请查看互助需知
我知道了
×
提示
确定
请完成安全验证×
copy
已复制链接
快去分享给好友吧!
我知道了
右上角分享
点击右上角分享
0
联系我们:info@booksci.cn Book学术提供免费学术资源搜索服务,方便国内外学者检索中英文文献。致力于提供最便捷和优质的服务体验。 Copyright © 2023 布克学术 All rights reserved.
京ICP备2023020795号-1
ghs 京公网安备 11010802042870号
Book学术文献互助
Book学术文献互助群
群 号:604180095
Book学术官方微信