应力诱导的HnRNP - K在应力颗粒中的积累

Jayoung Kim, Austin Yeon, Woong-Ki Kim, Khae-Hawn Kim, Takbum Ohn
{"title":"应力诱导的HnRNP - K在应力颗粒中的积累","authors":"Jayoung Kim, Austin Yeon, Woong-Ki Kim, Khae-Hawn Kim, Takbum Ohn","doi":"10.26502/jcsct.5079129","DOIUrl":null,"url":null,"abstract":"<p><p>Stress granules (SGs) are cytoplasmic aggregates to reprogram gene expression in response to cellular stimulus. Here, we show that while SGs are being assembled in response to clotrimazole, an antifungal medication heterogeneous nuclear ribonucleoprotein (hnRNP) K, an RNA-binding protein that mediates translational silencing of mRNAs, is rapidly accumulated in SGs in U-2OS osteosarcoma cells. Forced expression of hnRNP K induces resistance to clotrimazole-induced apoptosis. Erk/MAPK is transiently activated in response to clotrimazole, and pharmacological suppression of the Erk/MAPK pathway sensitizes the cells to apoptosis. Inhibition of the Erk/MAPK pathway promotes the assembly of SGs. These results suggest that dynamic cytoplasmic formation of SGs and hnRNP K relocation to SGs may be defensive mechanisms against clotrimazole-induced apoptosis in U-2OS osteosarcoma cells.</p>","PeriodicalId":73634,"journal":{"name":"Journal of cancer science and clinical therapeutics","volume":"5 1","pages":"434-447"},"PeriodicalIF":0.0000,"publicationDate":"2021-01-01","publicationTypes":"Journal Article","fieldsOfStudy":null,"isOpenAccess":false,"openAccessPdf":"https://www.ncbi.nlm.nih.gov/pmc/articles/PMC8955021/pdf/","citationCount":"0","resultStr":"{\"title\":\"Stress-Induced Accumulation of HnRNP K into Stress Granules.\",\"authors\":\"Jayoung Kim, Austin Yeon, Woong-Ki Kim, Khae-Hawn Kim, Takbum Ohn\",\"doi\":\"10.26502/jcsct.5079129\",\"DOIUrl\":null,\"url\":null,\"abstract\":\"<p><p>Stress granules (SGs) are cytoplasmic aggregates to reprogram gene expression in response to cellular stimulus. Here, we show that while SGs are being assembled in response to clotrimazole, an antifungal medication heterogeneous nuclear ribonucleoprotein (hnRNP) K, an RNA-binding protein that mediates translational silencing of mRNAs, is rapidly accumulated in SGs in U-2OS osteosarcoma cells. Forced expression of hnRNP K induces resistance to clotrimazole-induced apoptosis. Erk/MAPK is transiently activated in response to clotrimazole, and pharmacological suppression of the Erk/MAPK pathway sensitizes the cells to apoptosis. Inhibition of the Erk/MAPK pathway promotes the assembly of SGs. These results suggest that dynamic cytoplasmic formation of SGs and hnRNP K relocation to SGs may be defensive mechanisms against clotrimazole-induced apoptosis in U-2OS osteosarcoma cells.</p>\",\"PeriodicalId\":73634,\"journal\":{\"name\":\"Journal of cancer science and clinical therapeutics\",\"volume\":\"5 1\",\"pages\":\"434-447\"},\"PeriodicalIF\":0.0000,\"publicationDate\":\"2021-01-01\",\"publicationTypes\":\"Journal Article\",\"fieldsOfStudy\":null,\"isOpenAccess\":false,\"openAccessPdf\":\"https://www.ncbi.nlm.nih.gov/pmc/articles/PMC8955021/pdf/\",\"citationCount\":\"0\",\"resultStr\":null,\"platform\":\"Semanticscholar\",\"paperid\":null,\"PeriodicalName\":\"Journal of cancer science and clinical therapeutics\",\"FirstCategoryId\":\"1085\",\"ListUrlMain\":\"https://doi.org/10.26502/jcsct.5079129\",\"RegionNum\":0,\"RegionCategory\":null,\"ArticlePicture\":[],\"TitleCN\":null,\"AbstractTextCN\":null,\"PMCID\":null,\"EPubDate\":\"2021/10/15 0:00:00\",\"PubModel\":\"Epub\",\"JCR\":\"\",\"JCRName\":\"\",\"Score\":null,\"Total\":0}","platform":"Semanticscholar","paperid":null,"PeriodicalName":"Journal of cancer science and clinical therapeutics","FirstCategoryId":"1085","ListUrlMain":"https://doi.org/10.26502/jcsct.5079129","RegionNum":0,"RegionCategory":null,"ArticlePicture":[],"TitleCN":null,"AbstractTextCN":null,"PMCID":null,"EPubDate":"2021/10/15 0:00:00","PubModel":"Epub","JCR":"","JCRName":"","Score":null,"Total":0}
引用次数: 0

摘要

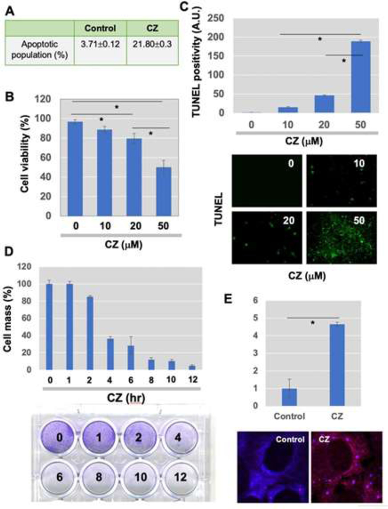
应激颗粒(SG)是细胞质聚集体,用于响应细胞刺激重新编程基因表达。在这里,我们发现,当SGs对克霉唑产生反应时,一种抗真菌药物异质性核核糖核蛋白(hnRNP)K,一种介导mRNA翻译沉默的RNA结合蛋白,在U-2OS骨肉瘤细胞的SGs中快速积累。hnRNP K的强制表达诱导对克霉唑诱导的细胞凋亡的抗性。Erk/MAPK在对克霉唑的反应中被瞬时激活,并且对Erk/MAPK通路的药理学抑制使细胞对凋亡敏感。Erk/MAPK通路的抑制促进SG的组装。这些结果表明,在U-2OS骨肉瘤细胞中,SGs的动态细胞质形成和hnRNP K向SGs的迁移可能是对抗克霉唑诱导的细胞凋亡的防御机制。
本文章由计算机程序翻译,如有差异,请以英文原文为准。

Stress-Induced Accumulation of HnRNP K into Stress Granules.

Stress-Induced Accumulation of HnRNP K into Stress Granules.

Stress-Induced Accumulation of HnRNP K into Stress Granules.

Stress-Induced Accumulation of HnRNP K into Stress Granules.

Stress granules (SGs) are cytoplasmic aggregates to reprogram gene expression in response to cellular stimulus. Here, we show that while SGs are being assembled in response to clotrimazole, an antifungal medication heterogeneous nuclear ribonucleoprotein (hnRNP) K, an RNA-binding protein that mediates translational silencing of mRNAs, is rapidly accumulated in SGs in U-2OS osteosarcoma cells. Forced expression of hnRNP K induces resistance to clotrimazole-induced apoptosis. Erk/MAPK is transiently activated in response to clotrimazole, and pharmacological suppression of the Erk/MAPK pathway sensitizes the cells to apoptosis. Inhibition of the Erk/MAPK pathway promotes the assembly of SGs. These results suggest that dynamic cytoplasmic formation of SGs and hnRNP K relocation to SGs may be defensive mechanisms against clotrimazole-induced apoptosis in U-2OS osteosarcoma cells.

求助全文
通过发布文献求助,成功后即可免费获取论文全文。 去求助
来源期刊
自引率
0.00%
发文量
0
×
引用
GB/T 7714-2015
复制
MLA
复制
APA
复制
导出至
BibTeX EndNote RefMan NoteFirst NoteExpress
×
提示
您的信息不完整,为了账户安全,请先补充。
现在去补充
×
提示
您因"违规操作"
具体请查看互助需知
我知道了
×
提示
确定
请完成安全验证×
copy
已复制链接
快去分享给好友吧!
我知道了
右上角分享
点击右上角分享
0
联系我们:info@booksci.cn Book学术提供免费学术资源搜索服务,方便国内外学者检索中英文文献。致力于提供最便捷和优质的服务体验。 Copyright © 2023 布克学术 All rights reserved.
京ICP备2023020795号-1
ghs 京公网安备 11010802042870号
Book学术文献互助
Book学术文献互助群
群 号:604180095
Book学术官方微信