Ube2L6通过STAT1的ISGylation触发STAT1激活,促进HFD喂养的肥胖小鼠的M1巨噬细胞极化。

IF 4.7 3区 医学 Q2 ENDOCRINOLOGY & METABOLISM
Obesity Facts Pub Date : 2024-01-01 Epub Date: 2023-10-11 DOI:10.1159/000533966
Yunqian Li, Xiao Dong, Wenqian He, Huibiao Quan, Kaining Chen, Chaoping Cen, Weiping Wei
{"title":"Ube2L6通过STAT1的ISGylation触发STAT1激活,促进HFD喂养的肥胖小鼠的M1巨噬细胞极化。","authors":"Yunqian Li, Xiao Dong, Wenqian He, Huibiao Quan, Kaining Chen, Chaoping Cen, Weiping Wei","doi":"10.1159/000533966","DOIUrl":null,"url":null,"abstract":"<p><strong>Introduction: </strong>In obesity-related type 2 diabetes mellitus (T2DM), M1 macrophages aggravate chronic inflammation and insulin resistance. ISG15-conjugation enzyme E2L6 (Ube2L6) has been demonstrated as a promoter of obesity and insulin resistance. This study investigated the function and mechanism of Ube2L6 in M1 macrophage polarization in obesity.</p><p><strong>Methods: </strong>Obesity was induced in Ube2L6AKO mice and age-matched Ube2L6flox/flox control mice by high-fat diet (HFD). Stromal vascular cells were isolated from the epididymal white adipose tissue of mice. Polarization induction was performed in mouse bone marrow-derived macrophages (BMDMs) by exposure to IFN-γ, lipopolysaccharide, or IL-4. F4/80 expression was assessed by immunohistochemistry staining. Expressions of M1/M2 macrophage markers and target molecules were determined by flow cytometry, RT-qPCR, and Western blotting, respectively. Protein interaction was validated by co-immunoprecipitation (Co-IP) assay. The release of TNF-α and IL-10 was detected by ELISA.</p><p><strong>Results: </strong>The polarization of pro-inflammatory M1 macrophages together with an increase in macrophage infiltration was observed in HFD-fed mice, which could be restrained by Ube2L6 knockdown. Additionally, Ube2L6 deficiency triggered the repolarization of BMDMs from M1 to M2 phenotypes. Mechanistically, Ube2L6 promoted the expression and activation of signal transducer and activator of transcription 1 (STAT1) through interferon-stimulated gene 15 (ISG15)-mediated ISGlylation, resulting in M1 macrophage polarization.</p><p><strong>Conclusion: </strong>Ube2L6 exerts as an activator of STAT1 via post-translational modification of STAT1 by ISG15, thereby triggering M1 macrophage polarization in HFD-fed obese mice. Overall, targeting Ube2L6 may represent an effective therapeutic strategy for ameliorating obesity-related T2DM.</p>","PeriodicalId":19414,"journal":{"name":"Obesity Facts","volume":" ","pages":"24-36"},"PeriodicalIF":4.7000,"publicationDate":"2024-01-01","publicationTypes":"Journal Article","fieldsOfStudy":null,"isOpenAccess":false,"openAccessPdf":"https://www.ncbi.nlm.nih.gov/pmc/articles/PMC10836867/pdf/","citationCount":"0","resultStr":"{\"title\":\"Ube2L6 Promotes M1 Macrophage Polarization in High-Fat Diet-Fed Obese Mice via ISGylation of STAT1 to Trigger STAT1 Activation.\",\"authors\":\"Yunqian Li, Xiao Dong, Wenqian He, Huibiao Quan, Kaining Chen, Chaoping Cen, Weiping Wei\",\"doi\":\"10.1159/000533966\",\"DOIUrl\":null,\"url\":null,\"abstract\":\"<p><strong>Introduction: </strong>In obesity-related type 2 diabetes mellitus (T2DM), M1 macrophages aggravate chronic inflammation and insulin resistance. ISG15-conjugation enzyme E2L6 (Ube2L6) has been demonstrated as a promoter of obesity and insulin resistance. This study investigated the function and mechanism of Ube2L6 in M1 macrophage polarization in obesity.</p><p><strong>Methods: </strong>Obesity was induced in Ube2L6AKO mice and age-matched Ube2L6flox/flox control mice by high-fat diet (HFD). Stromal vascular cells were isolated from the epididymal white adipose tissue of mice. Polarization induction was performed in mouse bone marrow-derived macrophages (BMDMs) by exposure to IFN-γ, lipopolysaccharide, or IL-4. F4/80 expression was assessed by immunohistochemistry staining. Expressions of M1/M2 macrophage markers and target molecules were determined by flow cytometry, RT-qPCR, and Western blotting, respectively. Protein interaction was validated by co-immunoprecipitation (Co-IP) assay. The release of TNF-α and IL-10 was detected by ELISA.</p><p><strong>Results: </strong>The polarization of pro-inflammatory M1 macrophages together with an increase in macrophage infiltration was observed in HFD-fed mice, which could be restrained by Ube2L6 knockdown. Additionally, Ube2L6 deficiency triggered the repolarization of BMDMs from M1 to M2 phenotypes. Mechanistically, Ube2L6 promoted the expression and activation of signal transducer and activator of transcription 1 (STAT1) through interferon-stimulated gene 15 (ISG15)-mediated ISGlylation, resulting in M1 macrophage polarization.</p><p><strong>Conclusion: </strong>Ube2L6 exerts as an activator of STAT1 via post-translational modification of STAT1 by ISG15, thereby triggering M1 macrophage polarization in HFD-fed obese mice. Overall, targeting Ube2L6 may represent an effective therapeutic strategy for ameliorating obesity-related T2DM.</p>\",\"PeriodicalId\":19414,\"journal\":{\"name\":\"Obesity Facts\",\"volume\":\" \",\"pages\":\"24-36\"},\"PeriodicalIF\":4.7000,\"publicationDate\":\"2024-01-01\",\"publicationTypes\":\"Journal Article\",\"fieldsOfStudy\":null,\"isOpenAccess\":false,\"openAccessPdf\":\"https://www.ncbi.nlm.nih.gov/pmc/articles/PMC10836867/pdf/\",\"citationCount\":\"0\",\"resultStr\":null,\"platform\":\"Semanticscholar\",\"paperid\":null,\"PeriodicalName\":\"Obesity Facts\",\"FirstCategoryId\":\"3\",\"ListUrlMain\":\"https://doi.org/10.1159/000533966\",\"RegionNum\":3,\"RegionCategory\":\"医学\",\"ArticlePicture\":[],\"TitleCN\":null,\"AbstractTextCN\":null,\"PMCID\":null,\"EPubDate\":\"2023/10/11 0:00:00\",\"PubModel\":\"Epub\",\"JCR\":\"Q2\",\"JCRName\":\"ENDOCRINOLOGY & METABOLISM\",\"Score\":null,\"Total\":0}","platform":"Semanticscholar","paperid":null,"PeriodicalName":"Obesity Facts","FirstCategoryId":"3","ListUrlMain":"https://doi.org/10.1159/000533966","RegionNum":3,"RegionCategory":"医学","ArticlePicture":[],"TitleCN":null,"AbstractTextCN":null,"PMCID":null,"EPubDate":"2023/10/11 0:00:00","PubModel":"Epub","JCR":"Q2","JCRName":"ENDOCRINOLOGY & METABOLISM","Score":null,"Total":0}
引用次数: 0

摘要

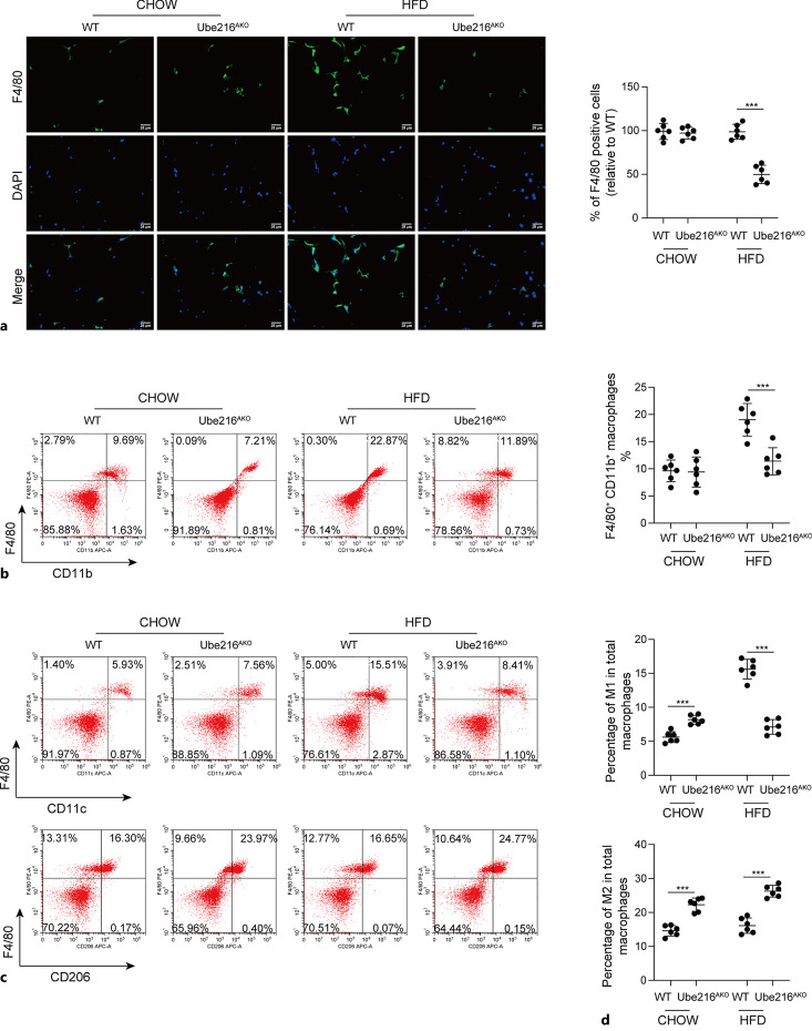
引言:在肥胖相关的2型糖尿病(T2DM)中,M1巨噬细胞会加重慢性炎症和胰岛素抵抗。ISG15结合酶E2L6(Ube2L6)已被证明是肥胖和胰岛素抵抗的启动子。本研究探讨Ube2L6在肥胖M1巨噬细胞极化中的作用及其机制。方法:采用高脂饮食(HFD)诱导Ube2L6AKO小鼠和年龄匹配的Ube2L6flox/flox对照小鼠肥胖。从小鼠附睾白色脂肪组织中分离得到基质血管细胞。通过暴露于IFN-γ、脂多糖(LPS)或IL-4,在小鼠骨髓源性巨噬细胞(BMDMs)中进行极化诱导。通过免疫组织化学染色评估F4/80的表达。分别通过流式细胞术、RT-qPCR和Western印迹测定M1/M2巨噬细胞标志物和靶分子的表达。通过共免疫沉淀(co-IP)分析验证蛋白质相互作用。结果:在HFD喂养的小鼠中观察到促炎M1巨噬细胞的极化以及巨噬细胞浸润的增加,Ube2L6敲低可以抑制这种极化。此外,Ube2L6缺乏触发了BMDM从M1表型到M2表型的复极。从机制上讲,Ube2L6通过干扰素刺激的基因15(ISG15)介导的ISGlylation促进信号转导子和转录激活子1(STAT1)的表达和激活,导致M1巨噬细胞极化。结论:Ube2L6通过ISG15对STAT1的翻译后修饰作为STAT1的激活剂发挥作用,从而触发HFD喂养的肥胖小鼠的M1巨噬细胞极化。总之,靶向Ube2L6可能是改善肥胖相关T2DM的有效治疗策略。
本文章由计算机程序翻译,如有差异,请以英文原文为准。

Ube2L6 Promotes M1 Macrophage Polarization in High-Fat Diet-Fed Obese Mice via ISGylation of STAT1 to Trigger STAT1 Activation.

Ube2L6 Promotes M1 Macrophage Polarization in High-Fat Diet-Fed Obese Mice via ISGylation of STAT1 to Trigger STAT1 Activation.

Ube2L6 Promotes M1 Macrophage Polarization in High-Fat Diet-Fed Obese Mice via ISGylation of STAT1 to Trigger STAT1 Activation.

Ube2L6 Promotes M1 Macrophage Polarization in High-Fat Diet-Fed Obese Mice via ISGylation of STAT1 to Trigger STAT1 Activation.

Introduction: In obesity-related type 2 diabetes mellitus (T2DM), M1 macrophages aggravate chronic inflammation and insulin resistance. ISG15-conjugation enzyme E2L6 (Ube2L6) has been demonstrated as a promoter of obesity and insulin resistance. This study investigated the function and mechanism of Ube2L6 in M1 macrophage polarization in obesity.

Methods: Obesity was induced in Ube2L6AKO mice and age-matched Ube2L6flox/flox control mice by high-fat diet (HFD). Stromal vascular cells were isolated from the epididymal white adipose tissue of mice. Polarization induction was performed in mouse bone marrow-derived macrophages (BMDMs) by exposure to IFN-γ, lipopolysaccharide, or IL-4. F4/80 expression was assessed by immunohistochemistry staining. Expressions of M1/M2 macrophage markers and target molecules were determined by flow cytometry, RT-qPCR, and Western blotting, respectively. Protein interaction was validated by co-immunoprecipitation (Co-IP) assay. The release of TNF-α and IL-10 was detected by ELISA.

Results: The polarization of pro-inflammatory M1 macrophages together with an increase in macrophage infiltration was observed in HFD-fed mice, which could be restrained by Ube2L6 knockdown. Additionally, Ube2L6 deficiency triggered the repolarization of BMDMs from M1 to M2 phenotypes. Mechanistically, Ube2L6 promoted the expression and activation of signal transducer and activator of transcription 1 (STAT1) through interferon-stimulated gene 15 (ISG15)-mediated ISGlylation, resulting in M1 macrophage polarization.

Conclusion: Ube2L6 exerts as an activator of STAT1 via post-translational modification of STAT1 by ISG15, thereby triggering M1 macrophage polarization in HFD-fed obese mice. Overall, targeting Ube2L6 may represent an effective therapeutic strategy for ameliorating obesity-related T2DM.

求助全文
通过发布文献求助,成功后即可免费获取论文全文。 去求助
来源期刊
Obesity Facts
Obesity Facts 医学-内分泌学与代谢
CiteScore
6.80
自引率
5.60%
发文量
77
审稿时长
6-12 weeks
期刊介绍: ''Obesity Facts'' publishes articles covering all aspects of obesity, in particular epidemiology, etiology and pathogenesis, treatment, and the prevention of adiposity. As obesity is related to many disease processes, the journal is also dedicated to all topics pertaining to comorbidity and covers psychological and sociocultural aspects as well as influences of nutrition and exercise on body weight. The editors carefully select papers to present only the most recent findings in clinical practice and research. All professionals concerned with obesity issues will find this journal a most valuable update to keep them abreast of the latest scientific developments.
×
引用
GB/T 7714-2015
复制
MLA
复制
APA
复制
导出至
BibTeX EndNote RefMan NoteFirst NoteExpress
×
提示
您的信息不完整,为了账户安全,请先补充。
现在去补充
×
提示
您因"违规操作"
具体请查看互助需知
我知道了
×
提示
确定
请完成安全验证×
copy
已复制链接
快去分享给好友吧!
我知道了
右上角分享
点击右上角分享
0
联系我们:info@booksci.cn Book学术提供免费学术资源搜索服务,方便国内外学者检索中英文文献。致力于提供最便捷和优质的服务体验。 Copyright © 2023 布克学术 All rights reserved.
京ICP备2023020795号-1
ghs 京公网安备 11010802042870号
Book学术文献互助
Book学术文献互助群
群 号:604180095
Book学术官方微信