CDKC磷酸化RNA聚合酶II维持拟南芥生物钟周期

Takahiro N Uehara, Takashi Nonoyama, Kyomi Taki, Keiko Kuwata, Ayato Sato, Kazuhiro J Fujimoto, Tsuyoshi Hirota, Hiromi Matsuo, Akari E Maeda, Azusa Ono, Tomoaki T Takahara, Hiroki Tsutsui, Takamasa Suzuki, Takeshi Yanai, Steve A Kay, Kenichiro Itami, Toshinori Kinoshita, Junichiro Yamaguchi, Norihito Nakamichi
{"title":"CDKC磷酸化RNA聚合酶II维持拟南芥生物钟周期","authors":"Takahiro N Uehara,&nbsp;Takashi Nonoyama,&nbsp;Kyomi Taki,&nbsp;Keiko Kuwata,&nbsp;Ayato Sato,&nbsp;Kazuhiro J Fujimoto,&nbsp;Tsuyoshi Hirota,&nbsp;Hiromi Matsuo,&nbsp;Akari E Maeda,&nbsp;Azusa Ono,&nbsp;Tomoaki T Takahara,&nbsp;Hiroki Tsutsui,&nbsp;Takamasa Suzuki,&nbsp;Takeshi Yanai,&nbsp;Steve A Kay,&nbsp;Kenichiro Itami,&nbsp;Toshinori Kinoshita,&nbsp;Junichiro Yamaguchi,&nbsp;Norihito Nakamichi","doi":"10.1093/pcp/pcac011","DOIUrl":null,"url":null,"abstract":"<p><p>The circadian clock is an internal timekeeping system that governs about 24 h biological rhythms of a broad range of developmental and metabolic activities. The clocks in eukaryotes are thought to rely on lineage-specific transcriptional-translational feedback loops. However, the mechanisms underlying the basic transcriptional regulation events for clock function have not yet been fully explored. Here, through a combination of chemical biology and genetic approaches, we demonstrate that phosphorylation of RNA polymerase II by CYCLIN DEPENDENT KINASE C; 2 (CDKC;2) is required for maintaining the circadian period in Arabidopsis. Chemical screening identified BML-259, the inhibitor of mammalian CDK2/CDK5, as a compound lengthening the circadian period of Arabidopsis. Short-term BML-259 treatment resulted in decreased expression of most clock-associated genes. Development of a chemical probe followed by affinity proteomics revealed that BML-259 binds to CDKC;2. Loss-of-function mutations of cdkc;2 caused a long period phenotype. In vitro experiments demonstrated that the CDKC;2 immunocomplex phosphorylates the C-terminal domain of RNA polymerase II, and BML-259 inhibits this phosphorylation. Collectively, this study suggests that transcriptional activity maintained by CDKC;2 is required for proper period length, which is an essential feature of the circadian clock in Arabidopsis.</p>","PeriodicalId":502140,"journal":{"name":"Plant & Cell Physiology","volume":" ","pages":"450-462"},"PeriodicalIF":0.0000,"publicationDate":"2022-04-19","publicationTypes":"Journal Article","fieldsOfStudy":null,"isOpenAccess":false,"openAccessPdf":"https://ftp.ncbi.nlm.nih.gov/pub/pmc/oa_pdf/48/af/pcac011.PMC9016870.pdf","citationCount":"5","resultStr":"{\"title\":\"Phosphorylation of RNA Polymerase II by CDKC;2 Maintains the Arabidopsis Circadian Clock Period.\",\"authors\":\"Takahiro N Uehara,&nbsp;Takashi Nonoyama,&nbsp;Kyomi Taki,&nbsp;Keiko Kuwata,&nbsp;Ayato Sato,&nbsp;Kazuhiro J Fujimoto,&nbsp;Tsuyoshi Hirota,&nbsp;Hiromi Matsuo,&nbsp;Akari E Maeda,&nbsp;Azusa Ono,&nbsp;Tomoaki T Takahara,&nbsp;Hiroki Tsutsui,&nbsp;Takamasa Suzuki,&nbsp;Takeshi Yanai,&nbsp;Steve A Kay,&nbsp;Kenichiro Itami,&nbsp;Toshinori Kinoshita,&nbsp;Junichiro Yamaguchi,&nbsp;Norihito Nakamichi\",\"doi\":\"10.1093/pcp/pcac011\",\"DOIUrl\":null,\"url\":null,\"abstract\":\"<p><p>The circadian clock is an internal timekeeping system that governs about 24 h biological rhythms of a broad range of developmental and metabolic activities. The clocks in eukaryotes are thought to rely on lineage-specific transcriptional-translational feedback loops. However, the mechanisms underlying the basic transcriptional regulation events for clock function have not yet been fully explored. Here, through a combination of chemical biology and genetic approaches, we demonstrate that phosphorylation of RNA polymerase II by CYCLIN DEPENDENT KINASE C; 2 (CDKC;2) is required for maintaining the circadian period in Arabidopsis. Chemical screening identified BML-259, the inhibitor of mammalian CDK2/CDK5, as a compound lengthening the circadian period of Arabidopsis. Short-term BML-259 treatment resulted in decreased expression of most clock-associated genes. Development of a chemical probe followed by affinity proteomics revealed that BML-259 binds to CDKC;2. Loss-of-function mutations of cdkc;2 caused a long period phenotype. In vitro experiments demonstrated that the CDKC;2 immunocomplex phosphorylates the C-terminal domain of RNA polymerase II, and BML-259 inhibits this phosphorylation. Collectively, this study suggests that transcriptional activity maintained by CDKC;2 is required for proper period length, which is an essential feature of the circadian clock in Arabidopsis.</p>\",\"PeriodicalId\":502140,\"journal\":{\"name\":\"Plant & Cell Physiology\",\"volume\":\" \",\"pages\":\"450-462\"},\"PeriodicalIF\":0.0000,\"publicationDate\":\"2022-04-19\",\"publicationTypes\":\"Journal Article\",\"fieldsOfStudy\":null,\"isOpenAccess\":false,\"openAccessPdf\":\"https://ftp.ncbi.nlm.nih.gov/pub/pmc/oa_pdf/48/af/pcac011.PMC9016870.pdf\",\"citationCount\":\"5\",\"resultStr\":null,\"platform\":\"Semanticscholar\",\"paperid\":null,\"PeriodicalName\":\"Plant & Cell Physiology\",\"FirstCategoryId\":\"99\",\"ListUrlMain\":\"https://doi.org/10.1093/pcp/pcac011\",\"RegionNum\":0,\"RegionCategory\":null,\"ArticlePicture\":[],\"TitleCN\":null,\"AbstractTextCN\":null,\"PMCID\":null,\"EPubDate\":\"\",\"PubModel\":\"\",\"JCR\":\"\",\"JCRName\":\"\",\"Score\":null,\"Total\":0}","platform":"Semanticscholar","paperid":null,"PeriodicalName":"Plant & Cell Physiology","FirstCategoryId":"99","ListUrlMain":"https://doi.org/10.1093/pcp/pcac011","RegionNum":0,"RegionCategory":null,"ArticlePicture":[],"TitleCN":null,"AbstractTextCN":null,"PMCID":null,"EPubDate":"","PubModel":"","JCR":"","JCRName":"","Score":null,"Total":0}
引用次数: 5

摘要

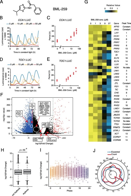
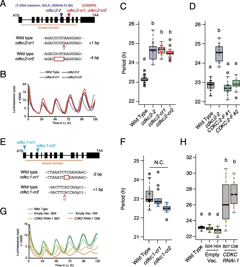
昼夜节律钟是一个内部计时系统,控制着大约24小时的生物节律,范围广泛的发育和代谢活动。真核生物中的生物钟被认为依赖于特定谱系的转录-翻译反馈回路。然而,时钟功能的基本转录调控事件的机制尚未得到充分探讨。在这里,通过化学生物学和遗传学方法的结合,我们证明了细胞周期蛋白依赖性激酶C对RNA聚合酶II的磷酸化;2 (CDKC;2)是维持拟南芥生理周期所必需的。化学筛选发现哺乳动物CDK2/CDK5抑制剂BML-259是延长拟南芥昼夜周期的化合物。BML-259短期处理导致大多数时钟相关基因的表达降低。化学探针和亲和蛋白质组学的发展表明BML-259与CDKC结合;cdkc 2的功能缺失突变导致了长周期表型。体外实验表明,cdkc2免疫复合物磷酸化RNA聚合酶II的c端结构域,而BML-259抑制这种磷酸化。总的来说,本研究表明,CDKC;2维持的转录活性对于适当的周期长度是必需的,而周期长度是拟南芥生物钟的基本特征。
本文章由计算机程序翻译,如有差异,请以英文原文为准。

Phosphorylation of RNA Polymerase II by CDKC;2 Maintains the Arabidopsis Circadian Clock Period.

Phosphorylation of RNA Polymerase II by CDKC;2 Maintains the Arabidopsis Circadian Clock Period.

Phosphorylation of RNA Polymerase II by CDKC;2 Maintains the Arabidopsis Circadian Clock Period.

Phosphorylation of RNA Polymerase II by CDKC;2 Maintains the Arabidopsis Circadian Clock Period.

The circadian clock is an internal timekeeping system that governs about 24 h biological rhythms of a broad range of developmental and metabolic activities. The clocks in eukaryotes are thought to rely on lineage-specific transcriptional-translational feedback loops. However, the mechanisms underlying the basic transcriptional regulation events for clock function have not yet been fully explored. Here, through a combination of chemical biology and genetic approaches, we demonstrate that phosphorylation of RNA polymerase II by CYCLIN DEPENDENT KINASE C; 2 (CDKC;2) is required for maintaining the circadian period in Arabidopsis. Chemical screening identified BML-259, the inhibitor of mammalian CDK2/CDK5, as a compound lengthening the circadian period of Arabidopsis. Short-term BML-259 treatment resulted in decreased expression of most clock-associated genes. Development of a chemical probe followed by affinity proteomics revealed that BML-259 binds to CDKC;2. Loss-of-function mutations of cdkc;2 caused a long period phenotype. In vitro experiments demonstrated that the CDKC;2 immunocomplex phosphorylates the C-terminal domain of RNA polymerase II, and BML-259 inhibits this phosphorylation. Collectively, this study suggests that transcriptional activity maintained by CDKC;2 is required for proper period length, which is an essential feature of the circadian clock in Arabidopsis.

求助全文
通过发布文献求助,成功后即可免费获取论文全文。 去求助
来源期刊
自引率
0.00%
发文量
0
×
引用
GB/T 7714-2015
复制
MLA
复制
APA
复制
导出至
BibTeX EndNote RefMan NoteFirst NoteExpress
×
提示
您的信息不完整,为了账户安全,请先补充。
现在去补充
×
提示
您因"违规操作"
具体请查看互助需知
我知道了
×
提示
确定
请完成安全验证×
copy
已复制链接
快去分享给好友吧!
我知道了
右上角分享
点击右上角分享
0
联系我们:info@booksci.cn Book学术提供免费学术资源搜索服务,方便国内外学者检索中英文文献。致力于提供最便捷和优质的服务体验。 Copyright © 2023 布克学术 All rights reserved.
京ICP备2023020795号-1
ghs 京公网安备 11010802042870号
Book学术文献互助
Book学术文献互助群
群 号:604180095
Book学术官方微信