miR-148-3p 通过靶向 Bcl2 抑制胃癌细胞的恶性表型和化疗耐药性。

IF 4.2 4区 生物学 Q2 BIOTECHNOLOGY & APPLIED MICROBIOLOGY
Bioengineered Pub Date : 2024-12-01 Epub Date: 2021-11-16 DOI:10.1080/21655979.2021.2005742
Hongyan Zhang, Feng Liang, Fei Wang, Qianru Xu, Yuxuan Qiu, Xin Lu, Lin Jiang, Kaiyu Jian
{"title":"miR-148-3p 通过靶向 Bcl2 抑制胃癌细胞的恶性表型和化疗耐药性。","authors":"Hongyan Zhang, Feng Liang, Fei Wang, Qianru Xu, Yuxuan Qiu, Xin Lu, Lin Jiang, Kaiyu Jian","doi":"10.1080/21655979.2021.2005742","DOIUrl":null,"url":null,"abstract":"<p><p>Gastric cancer (GC) is the fourth most common cancer in the world. This work was designed to explore the biological effects of miR-148-3p on GC. Quantitative reverse transcription-polymerase chain reaction (RT-qPCR) was utilized t<u>o analyze the mRNA expression of</u> miR-148-3p in GC cell lines. The mimics and inhibitors of miR-148-3p were carefully transfected into GC cells to up-regulate or down-regulate miR-148-3p expression. Observe the effect on miR-148-3p expression change to GC cell proliferation, colony formation, tumorigenesis, chemotherapy sensitivity, transwell migration, and invasion. Use online database tool to predict the miR-148-3p promising targets, and can be verified via RT-qPCR, Western blot, and luciferase report. We found that miR-148-3p expression level in GC cells was markedly down-regulated (<i>P</i> < 0.05), as compared with human normal gastric mucosal cells GES-1. Otherwise, miR-148-3p overexpression could effectively inhibit the cell proliferation, cell cycle progress, colony formation, anti-apoptosis, anti-migration and anti-invasion in gastric cancer cells, whereas miR-148-3p inhibition exhibited the opposite phenomenon (P < 0.05). Further research revealed that Bcl2 set as a direct downstream target of miR-148-3p. Our study firstly confirmed that, miR-148-3p might play a crucial role in tumorigenesis, as well as development of gastric cancer by targeting Bcl2, and could become a promising target for gastric cancer treatment.</p>","PeriodicalId":8919,"journal":{"name":"Bioengineered","volume":" ","pages":"2005742"},"PeriodicalIF":4.2000,"publicationDate":"2024-12-01","publicationTypes":"Journal Article","fieldsOfStudy":null,"isOpenAccess":false,"openAccessPdf":"https://www.ncbi.nlm.nih.gov/pmc/articles/PMC10841002/pdf/","citationCount":"0","resultStr":"{\"title\":\"miR-148-3p inhibits gastric cancer cell malignant phenotypes and chemotherapy resistance by targeting Bcl2.\",\"authors\":\"Hongyan Zhang, Feng Liang, Fei Wang, Qianru Xu, Yuxuan Qiu, Xin Lu, Lin Jiang, Kaiyu Jian\",\"doi\":\"10.1080/21655979.2021.2005742\",\"DOIUrl\":null,\"url\":null,\"abstract\":\"<p><p>Gastric cancer (GC) is the fourth most common cancer in the world. This work was designed to explore the biological effects of miR-148-3p on GC. Quantitative reverse transcription-polymerase chain reaction (RT-qPCR) was utilized t<u>o analyze the mRNA expression of</u> miR-148-3p in GC cell lines. The mimics and inhibitors of miR-148-3p were carefully transfected into GC cells to up-regulate or down-regulate miR-148-3p expression. Observe the effect on miR-148-3p expression change to GC cell proliferation, colony formation, tumorigenesis, chemotherapy sensitivity, transwell migration, and invasion. Use online database tool to predict the miR-148-3p promising targets, and can be verified via RT-qPCR, Western blot, and luciferase report. We found that miR-148-3p expression level in GC cells was markedly down-regulated (<i>P</i> < 0.05), as compared with human normal gastric mucosal cells GES-1. Otherwise, miR-148-3p overexpression could effectively inhibit the cell proliferation, cell cycle progress, colony formation, anti-apoptosis, anti-migration and anti-invasion in gastric cancer cells, whereas miR-148-3p inhibition exhibited the opposite phenomenon (P < 0.05). Further research revealed that Bcl2 set as a direct downstream target of miR-148-3p. Our study firstly confirmed that, miR-148-3p might play a crucial role in tumorigenesis, as well as development of gastric cancer by targeting Bcl2, and could become a promising target for gastric cancer treatment.</p>\",\"PeriodicalId\":8919,\"journal\":{\"name\":\"Bioengineered\",\"volume\":\" \",\"pages\":\"2005742\"},\"PeriodicalIF\":4.2000,\"publicationDate\":\"2024-12-01\",\"publicationTypes\":\"Journal Article\",\"fieldsOfStudy\":null,\"isOpenAccess\":false,\"openAccessPdf\":\"https://www.ncbi.nlm.nih.gov/pmc/articles/PMC10841002/pdf/\",\"citationCount\":\"0\",\"resultStr\":null,\"platform\":\"Semanticscholar\",\"paperid\":null,\"PeriodicalName\":\"Bioengineered\",\"FirstCategoryId\":\"99\",\"ListUrlMain\":\"https://doi.org/10.1080/21655979.2021.2005742\",\"RegionNum\":4,\"RegionCategory\":\"生物学\",\"ArticlePicture\":[],\"TitleCN\":null,\"AbstractTextCN\":null,\"PMCID\":null,\"EPubDate\":\"2021/11/16 0:00:00\",\"PubModel\":\"Epub\",\"JCR\":\"Q2\",\"JCRName\":\"BIOTECHNOLOGY & APPLIED MICROBIOLOGY\",\"Score\":null,\"Total\":0}","platform":"Semanticscholar","paperid":null,"PeriodicalName":"Bioengineered","FirstCategoryId":"99","ListUrlMain":"https://doi.org/10.1080/21655979.2021.2005742","RegionNum":4,"RegionCategory":"生物学","ArticlePicture":[],"TitleCN":null,"AbstractTextCN":null,"PMCID":null,"EPubDate":"2021/11/16 0:00:00","PubModel":"Epub","JCR":"Q2","JCRName":"BIOTECHNOLOGY & APPLIED MICROBIOLOGY","Score":null,"Total":0}
引用次数: 0

摘要

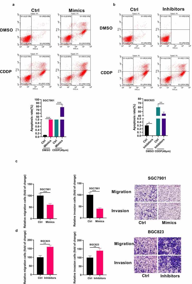
胃癌(GC)是全球第四大常见癌症。本研究旨在探讨 miR-148-3p 对胃癌的生物学效应。研究利用定量反转录聚合酶链反应(RT-qPCR)分析了 miR-148-3p 在 GC 细胞系中的 mRNA 表达。将 miR-148-3p 的模拟物和抑制剂小心地转染到 GC 细胞中,以上调或下调 miR-148-3p 的表达。观察 miR-148-3p 表达变化对 GC 细胞增殖、集落形成、肿瘤发生、化疗敏感性、跨孔迁移和侵袭的影响。利用在线数据库工具预测 miR-148-3p 有希望的靶点,并通过 RT-qPCR、Western 印迹和荧光素酶报告进行验证。我们发现,miR-148-3p 在 GC 细胞中的表达水平明显下调(P
本文章由计算机程序翻译,如有差异,请以英文原文为准。

miR-148-3p inhibits gastric cancer cell malignant phenotypes and chemotherapy resistance by targeting Bcl2.

miR-148-3p inhibits gastric cancer cell malignant phenotypes and chemotherapy resistance by targeting Bcl2.

miR-148-3p inhibits gastric cancer cell malignant phenotypes and chemotherapy resistance by targeting Bcl2.

miR-148-3p inhibits gastric cancer cell malignant phenotypes and chemotherapy resistance by targeting Bcl2.

Gastric cancer (GC) is the fourth most common cancer in the world. This work was designed to explore the biological effects of miR-148-3p on GC. Quantitative reverse transcription-polymerase chain reaction (RT-qPCR) was utilized to analyze the mRNA expression of miR-148-3p in GC cell lines. The mimics and inhibitors of miR-148-3p were carefully transfected into GC cells to up-regulate or down-regulate miR-148-3p expression. Observe the effect on miR-148-3p expression change to GC cell proliferation, colony formation, tumorigenesis, chemotherapy sensitivity, transwell migration, and invasion. Use online database tool to predict the miR-148-3p promising targets, and can be verified via RT-qPCR, Western blot, and luciferase report. We found that miR-148-3p expression level in GC cells was markedly down-regulated (P < 0.05), as compared with human normal gastric mucosal cells GES-1. Otherwise, miR-148-3p overexpression could effectively inhibit the cell proliferation, cell cycle progress, colony formation, anti-apoptosis, anti-migration and anti-invasion in gastric cancer cells, whereas miR-148-3p inhibition exhibited the opposite phenomenon (P < 0.05). Further research revealed that Bcl2 set as a direct downstream target of miR-148-3p. Our study firstly confirmed that, miR-148-3p might play a crucial role in tumorigenesis, as well as development of gastric cancer by targeting Bcl2, and could become a promising target for gastric cancer treatment.

求助全文
通过发布文献求助,成功后即可免费获取论文全文。 去求助
来源期刊
Bioengineered
Bioengineered BIOTECHNOLOGY & APPLIED MICROBIOLOGY-
CiteScore
8.20
自引率
28.60%
发文量
1114
审稿时长
17 weeks
期刊介绍: Bioengineered provides a platform for publishing high quality research on any aspect of genetic engineering which involves the generation of recombinant strains (both prokaryote and eukaryote) for beneficial applications in food, medicine, industry, environment and bio-defense.
×
引用
GB/T 7714-2015
复制
MLA
复制
APA
复制
导出至
BibTeX EndNote RefMan NoteFirst NoteExpress
×
提示
您的信息不完整,为了账户安全,请先补充。
现在去补充
×
提示
您因"违规操作"
具体请查看互助需知
我知道了
×
提示
确定
请完成安全验证×
copy
已复制链接
快去分享给好友吧!
我知道了
右上角分享
点击右上角分享
0
联系我们:info@booksci.cn Book学术提供免费学术资源搜索服务,方便国内外学者检索中英文文献。致力于提供最便捷和优质的服务体验。 Copyright © 2023 布克学术 All rights reserved.
京ICP备2023020795号-1
ghs 京公网安备 11010802042870号
Book学术文献互助
Book学术文献互助群
群 号:604180095
Book学术官方微信