人类体细胞单倍体稳定性需要甲羟戊酸途径介导的ER平衡

IF 2.2 4区 生物学 Q4 CELL BIOLOGY
Cell structure and function Pub Date : 2021-02-19 Epub Date: 2020-12-22 DOI:10.1247/csf.20055
Kan Yaguchi, Kimino Sato, Koya Yoshizawa, Daisuke Mikami, Kohei Yuyama, Yasuyuki Igarashi, Gabor Banhegyi, Eva Margittai, Ryota Uehara
{"title":"人类体细胞单倍体稳定性需要甲羟戊酸途径介导的ER平衡","authors":"Kan Yaguchi, Kimino Sato, Koya Yoshizawa, Daisuke Mikami, Kohei Yuyama, Yasuyuki Igarashi, Gabor Banhegyi, Eva Margittai, Ryota Uehara","doi":"10.1247/csf.20055","DOIUrl":null,"url":null,"abstract":"<p><p>The somatic haploidy is unstable in diplontic animals, but cellular processes determining haploid stability remain elusive. Here, we found that inhibition of mevalonate pathway by pitavastatin, a widely used cholesterol-lowering drug, drastically destabilized the haploid state in HAP1 cells. Interestingly, cholesterol supplementation did not restore haploid stability in pitavastatin-treated cells, and cholesterol inhibitor U18666A did not phenocopy haploid destabilization. These results ruled out the involvement of cholesterol in haploid stability. Besides cholesterol perturbation, pitavastatin induced endoplasmic reticulum (ER) stress, the suppression of which by a chemical chaperon significantly restored haploid stability in pitavastatin-treated cells. Our data demonstrate the involvement of the mevalonate pathway in the stability of the haploid state in human somatic cells through managing ER stress, highlighting a novel link between ploidy and ER homeostatic control.Key words: haploid, ER stress, Mevalonate pathway.</p>","PeriodicalId":9927,"journal":{"name":"Cell structure and function","volume":"46 1","pages":"1-9"},"PeriodicalIF":2.2000,"publicationDate":"2021-02-19","publicationTypes":"Journal Article","fieldsOfStudy":null,"isOpenAccess":false,"openAccessPdf":"https://www.ncbi.nlm.nih.gov/pmc/articles/PMC10511059/pdf/","citationCount":"0","resultStr":"{\"title\":\"Mevalonate Pathway-mediated ER Homeostasis Is Required for Haploid Stability in Human Somatic Cells.\",\"authors\":\"Kan Yaguchi, Kimino Sato, Koya Yoshizawa, Daisuke Mikami, Kohei Yuyama, Yasuyuki Igarashi, Gabor Banhegyi, Eva Margittai, Ryota Uehara\",\"doi\":\"10.1247/csf.20055\",\"DOIUrl\":null,\"url\":null,\"abstract\":\"<p><p>The somatic haploidy is unstable in diplontic animals, but cellular processes determining haploid stability remain elusive. Here, we found that inhibition of mevalonate pathway by pitavastatin, a widely used cholesterol-lowering drug, drastically destabilized the haploid state in HAP1 cells. Interestingly, cholesterol supplementation did not restore haploid stability in pitavastatin-treated cells, and cholesterol inhibitor U18666A did not phenocopy haploid destabilization. These results ruled out the involvement of cholesterol in haploid stability. Besides cholesterol perturbation, pitavastatin induced endoplasmic reticulum (ER) stress, the suppression of which by a chemical chaperon significantly restored haploid stability in pitavastatin-treated cells. Our data demonstrate the involvement of the mevalonate pathway in the stability of the haploid state in human somatic cells through managing ER stress, highlighting a novel link between ploidy and ER homeostatic control.Key words: haploid, ER stress, Mevalonate pathway.</p>\",\"PeriodicalId\":9927,\"journal\":{\"name\":\"Cell structure and function\",\"volume\":\"46 1\",\"pages\":\"1-9\"},\"PeriodicalIF\":2.2000,\"publicationDate\":\"2021-02-19\",\"publicationTypes\":\"Journal Article\",\"fieldsOfStudy\":null,\"isOpenAccess\":false,\"openAccessPdf\":\"https://www.ncbi.nlm.nih.gov/pmc/articles/PMC10511059/pdf/\",\"citationCount\":\"0\",\"resultStr\":null,\"platform\":\"Semanticscholar\",\"paperid\":null,\"PeriodicalName\":\"Cell structure and function\",\"FirstCategoryId\":\"99\",\"ListUrlMain\":\"https://doi.org/10.1247/csf.20055\",\"RegionNum\":4,\"RegionCategory\":\"生物学\",\"ArticlePicture\":[],\"TitleCN\":null,\"AbstractTextCN\":null,\"PMCID\":null,\"EPubDate\":\"2020/12/22 0:00:00\",\"PubModel\":\"Epub\",\"JCR\":\"Q4\",\"JCRName\":\"CELL BIOLOGY\",\"Score\":null,\"Total\":0}","platform":"Semanticscholar","paperid":null,"PeriodicalName":"Cell structure and function","FirstCategoryId":"99","ListUrlMain":"https://doi.org/10.1247/csf.20055","RegionNum":4,"RegionCategory":"生物学","ArticlePicture":[],"TitleCN":null,"AbstractTextCN":null,"PMCID":null,"EPubDate":"2020/12/22 0:00:00","PubModel":"Epub","JCR":"Q4","JCRName":"CELL BIOLOGY","Score":null,"Total":0}
引用次数: 0

摘要

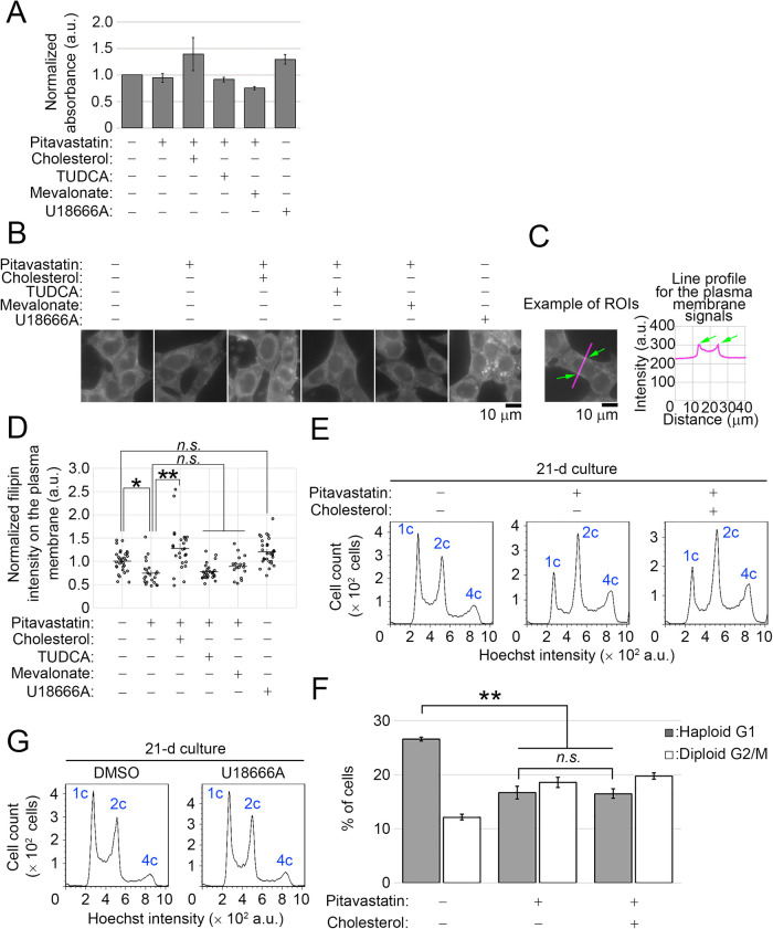
体细胞单倍体在外交动物中是不稳定的,但决定单倍体稳定性的细胞过程仍然难以捉摸。在这里,我们发现吡伐他汀(一种广泛使用的降胆固醇药物)对甲羟戊酸途径的抑制,极大地破坏了HAP1细胞的单倍体状态。有趣的是,在匹伐他汀处理的细胞中,补充胆固醇并没有恢复单倍体的稳定性,胆固醇抑制剂U18666A也没有引起单倍体的失稳。这些结果排除了胆固醇对单倍体稳定性的影响。除了胆固醇扰动外,匹伐他汀还诱导内质网(ER)应激,通过化学伴侣子抑制内质网应激可显著恢复匹伐他汀处理细胞的单倍体稳定性。我们的数据表明甲羟戊酸途径通过管理内质网应激参与了人类体细胞单倍体状态的稳定性,突出了倍性和内质网稳态控制之间的新联系。关键词:单倍体,内质网应激,甲羟戊酸途径
本文章由计算机程序翻译,如有差异,请以英文原文为准。

Mevalonate Pathway-mediated ER Homeostasis Is Required for Haploid Stability in Human Somatic Cells.

Mevalonate Pathway-mediated ER Homeostasis Is Required for Haploid Stability in Human Somatic Cells.

Mevalonate Pathway-mediated ER Homeostasis Is Required for Haploid Stability in Human Somatic Cells.

Mevalonate Pathway-mediated ER Homeostasis Is Required for Haploid Stability in Human Somatic Cells.

The somatic haploidy is unstable in diplontic animals, but cellular processes determining haploid stability remain elusive. Here, we found that inhibition of mevalonate pathway by pitavastatin, a widely used cholesterol-lowering drug, drastically destabilized the haploid state in HAP1 cells. Interestingly, cholesterol supplementation did not restore haploid stability in pitavastatin-treated cells, and cholesterol inhibitor U18666A did not phenocopy haploid destabilization. These results ruled out the involvement of cholesterol in haploid stability. Besides cholesterol perturbation, pitavastatin induced endoplasmic reticulum (ER) stress, the suppression of which by a chemical chaperon significantly restored haploid stability in pitavastatin-treated cells. Our data demonstrate the involvement of the mevalonate pathway in the stability of the haploid state in human somatic cells through managing ER stress, highlighting a novel link between ploidy and ER homeostatic control.Key words: haploid, ER stress, Mevalonate pathway.

求助全文
通过发布文献求助,成功后即可免费获取论文全文。 去求助
来源期刊
Cell structure and function
Cell structure and function 生物-细胞生物学
CiteScore
2.50
自引率
0.00%
发文量
6
审稿时长
>12 weeks
期刊介绍: Cell Structure and Function is a fully peer-reviewed, fully Open Access journal. As the official English-language journal of the Japan Society for Cell Biology, it is published continuously online and biannually in print. Cell Structure and Function publishes important, original contributions in all areas of molecular and cell biology. The journal welcomes the submission of manuscripts on research areas such as the cell nucleus, chromosomes, and gene expression; the cytoskeleton and cell motility; cell adhesion and the extracellular matrix; cell growth, differentiation and death; signal transduction; the protein life cycle; membrane traffic; and organelles.
×
引用
GB/T 7714-2015
复制
MLA
复制
APA
复制
导出至
BibTeX EndNote RefMan NoteFirst NoteExpress
×
提示
您的信息不完整,为了账户安全,请先补充。
现在去补充
×
提示
您因"违规操作"
具体请查看互助需知
我知道了
×
提示
确定
请完成安全验证×
copy
已复制链接
快去分享给好友吧!
我知道了
右上角分享
点击右上角分享
0
联系我们:info@booksci.cn Book学术提供免费学术资源搜索服务,方便国内外学者检索中英文文献。致力于提供最便捷和优质的服务体验。 Copyright © 2023 布克学术 All rights reserved.
京ICP备2023020795号-1
ghs 京公网安备 11010802042870号
Book学术文献互助
Book学术文献互助群
群 号:604180095
Book学术官方微信