聚簇素通过上调胰岛素分泌细胞的自噬来保护脂毒诱导的细胞凋亡。

IF 4.2
Endocrinology and metabolism (Seoul, Korea) Pub Date : 2020-12-01 Epub Date: 2020-12-02 DOI:10.3803/EnM.2020.768
Seok-Woo Hong, Jinmi Lee, Min Jeong Kim, Sun Joon Moon, Hyemi Kwon, Se Eun Park, Eun-Jung Rhee, Won-Young Lee
{"title":"聚簇素通过上调胰岛素分泌细胞的自噬来保护脂毒诱导的细胞凋亡。","authors":"Seok-Woo Hong,&nbsp;Jinmi Lee,&nbsp;Min Jeong Kim,&nbsp;Sun Joon Moon,&nbsp;Hyemi Kwon,&nbsp;Se Eun Park,&nbsp;Eun-Jung Rhee,&nbsp;Won-Young Lee","doi":"10.3803/EnM.2020.768","DOIUrl":null,"url":null,"abstract":"<p><strong>Background: </strong>There is a great need to discover factors that could protect pancreatic β-cells from apoptosis and thus prevent diabetes mellitus. Clusterin (CLU), a chaperone protein, plays an important role in cell protection in numerous cells and is involved in various cellular mechanisms, including autophagy. In the present study, we investigated the protective role of CLU through autophagy regulation in pancreatic β-cells.</p><p><strong>Methods: </strong>To identify the protective role of CLU, mouse insulinoma 6 (MIN6) cells were incubated with CLU and/or free fatty acid (FFA) palmitate, and cellular apoptosis and autophagy were examined.</p><p><strong>Results: </strong>Treatment with CLU remarkably upregulated microtubule-associated protein 1-light chain 3 (LC3)-II conversion in a doseand time-dependent manner with a significant increase in the autophagy-related 3 (Atg3) gene expression level, which is a mediator of LC3-II conversion. Moreover, co-immunoprecipitation and fluorescence microscopy experiments showed that the molecular interaction of LC3 with Atg3 and p62 was markedly increased by CLU. Stimulation of LC3-II conversion by CLU persisted in lipotoxic conditions, and FFA-induced apoptosis and dysfunction were simultaneously improved by CLU treatment. Finally, inhibition of LC3-II conversion by Atg3 gene knockdown markedly attenuated the cytoprotective effect of CLU.</p><p><strong>Conclusion: </strong>Taken together, these findings suggest that CLU protects pancreatic β-cells against lipotoxicity-induced apoptosis via autophagy stimulation mediated by facilitating LC3-II conversion. Thus, CLU has therapeutic effects on FFA-induced pancreatic β-cell dysfunction.</p>","PeriodicalId":520607,"journal":{"name":"Endocrinology and metabolism (Seoul, Korea)","volume":" ","pages":"943-953"},"PeriodicalIF":4.2000,"publicationDate":"2020-12-01","publicationTypes":"Journal Article","fieldsOfStudy":null,"isOpenAccess":false,"openAccessPdf":"https://ftp.ncbi.nlm.nih.gov/pub/pmc/oa_pdf/06/2a/enm-2020-768.PMC7803614.pdf","citationCount":"6","resultStr":"{\"title\":\"Clusterin Protects Lipotoxicity-Induced Apoptosis via Upregulation of Autophagy in Insulin-Secreting Cells.\",\"authors\":\"Seok-Woo Hong,&nbsp;Jinmi Lee,&nbsp;Min Jeong Kim,&nbsp;Sun Joon Moon,&nbsp;Hyemi Kwon,&nbsp;Se Eun Park,&nbsp;Eun-Jung Rhee,&nbsp;Won-Young Lee\",\"doi\":\"10.3803/EnM.2020.768\",\"DOIUrl\":null,\"url\":null,\"abstract\":\"<p><strong>Background: </strong>There is a great need to discover factors that could protect pancreatic β-cells from apoptosis and thus prevent diabetes mellitus. Clusterin (CLU), a chaperone protein, plays an important role in cell protection in numerous cells and is involved in various cellular mechanisms, including autophagy. In the present study, we investigated the protective role of CLU through autophagy regulation in pancreatic β-cells.</p><p><strong>Methods: </strong>To identify the protective role of CLU, mouse insulinoma 6 (MIN6) cells were incubated with CLU and/or free fatty acid (FFA) palmitate, and cellular apoptosis and autophagy were examined.</p><p><strong>Results: </strong>Treatment with CLU remarkably upregulated microtubule-associated protein 1-light chain 3 (LC3)-II conversion in a doseand time-dependent manner with a significant increase in the autophagy-related 3 (Atg3) gene expression level, which is a mediator of LC3-II conversion. Moreover, co-immunoprecipitation and fluorescence microscopy experiments showed that the molecular interaction of LC3 with Atg3 and p62 was markedly increased by CLU. Stimulation of LC3-II conversion by CLU persisted in lipotoxic conditions, and FFA-induced apoptosis and dysfunction were simultaneously improved by CLU treatment. Finally, inhibition of LC3-II conversion by Atg3 gene knockdown markedly attenuated the cytoprotective effect of CLU.</p><p><strong>Conclusion: </strong>Taken together, these findings suggest that CLU protects pancreatic β-cells against lipotoxicity-induced apoptosis via autophagy stimulation mediated by facilitating LC3-II conversion. Thus, CLU has therapeutic effects on FFA-induced pancreatic β-cell dysfunction.</p>\",\"PeriodicalId\":520607,\"journal\":{\"name\":\"Endocrinology and metabolism (Seoul, Korea)\",\"volume\":\" \",\"pages\":\"943-953\"},\"PeriodicalIF\":4.2000,\"publicationDate\":\"2020-12-01\",\"publicationTypes\":\"Journal Article\",\"fieldsOfStudy\":null,\"isOpenAccess\":false,\"openAccessPdf\":\"https://ftp.ncbi.nlm.nih.gov/pub/pmc/oa_pdf/06/2a/enm-2020-768.PMC7803614.pdf\",\"citationCount\":\"6\",\"resultStr\":null,\"platform\":\"Semanticscholar\",\"paperid\":null,\"PeriodicalName\":\"Endocrinology and metabolism (Seoul, Korea)\",\"FirstCategoryId\":\"3\",\"ListUrlMain\":\"https://doi.org/10.3803/EnM.2020.768\",\"RegionNum\":0,\"RegionCategory\":null,\"ArticlePicture\":[],\"TitleCN\":null,\"AbstractTextCN\":null,\"PMCID\":null,\"EPubDate\":\"2020/12/2 0:00:00\",\"PubModel\":\"Epub\",\"JCR\":\"\",\"JCRName\":\"\",\"Score\":null,\"Total\":0}","platform":"Semanticscholar","paperid":null,"PeriodicalName":"Endocrinology and metabolism (Seoul, Korea)","FirstCategoryId":"3","ListUrlMain":"https://doi.org/10.3803/EnM.2020.768","RegionNum":0,"RegionCategory":null,"ArticlePicture":[],"TitleCN":null,"AbstractTextCN":null,"PMCID":null,"EPubDate":"2020/12/2 0:00:00","PubModel":"Epub","JCR":"","JCRName":"","Score":null,"Total":0}
引用次数: 6

摘要

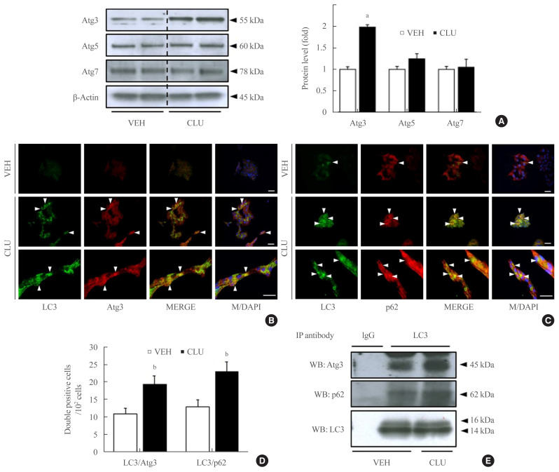
背景:迫切需要发现能够保护胰腺β细胞免于凋亡从而预防糖尿病的因子。Clusterin (CLU)是一种伴侣蛋白,在许多细胞中起着重要的细胞保护作用,并参与多种细胞机制,包括自噬。在本研究中,我们通过调节胰腺β细胞的自噬来研究CLU的保护作用。方法:为确定CLU对小鼠胰岛素瘤6 (MIN6)细胞的保护作用,用CLU和/或游离脂肪酸棕榈酸酯(FFA)孵育小鼠胰岛素瘤6细胞,观察细胞凋亡和自噬情况。结果:CLU处理显著上调微管相关蛋白1-轻链3 (LC3)-II转化,并以剂量和时间依赖的方式显著增加自噬相关3 (Atg3)基因表达水平,这是LC3-II转化的中介。此外,免疫共沉淀和荧光显微镜实验显示,CLU显著增强了LC3与Atg3和p62的分子相互作用。CLU对LC3-II转化的刺激在脂毒性条件下持续存在,并且CLU同时改善了ffa诱导的细胞凋亡和功能障碍。最后,Atg3基因敲低对LC3-II转化的抑制显著减弱了CLU的细胞保护作用。结论:综上所述,这些发现表明CLU通过促进LC3-II转化介导的自噬刺激来保护胰腺β细胞免受脂肪中毒诱导的凋亡。因此,CLU对ffa诱导的胰腺β细胞功能障碍具有治疗作用。
本文章由计算机程序翻译,如有差异,请以英文原文为准。

Clusterin Protects Lipotoxicity-Induced Apoptosis via Upregulation of Autophagy in Insulin-Secreting Cells.

Clusterin Protects Lipotoxicity-Induced Apoptosis via Upregulation of Autophagy in Insulin-Secreting Cells.

Clusterin Protects Lipotoxicity-Induced Apoptosis via Upregulation of Autophagy in Insulin-Secreting Cells.

Clusterin Protects Lipotoxicity-Induced Apoptosis via Upregulation of Autophagy in Insulin-Secreting Cells.

Background: There is a great need to discover factors that could protect pancreatic β-cells from apoptosis and thus prevent diabetes mellitus. Clusterin (CLU), a chaperone protein, plays an important role in cell protection in numerous cells and is involved in various cellular mechanisms, including autophagy. In the present study, we investigated the protective role of CLU through autophagy regulation in pancreatic β-cells.

Methods: To identify the protective role of CLU, mouse insulinoma 6 (MIN6) cells were incubated with CLU and/or free fatty acid (FFA) palmitate, and cellular apoptosis and autophagy were examined.

Results: Treatment with CLU remarkably upregulated microtubule-associated protein 1-light chain 3 (LC3)-II conversion in a doseand time-dependent manner with a significant increase in the autophagy-related 3 (Atg3) gene expression level, which is a mediator of LC3-II conversion. Moreover, co-immunoprecipitation and fluorescence microscopy experiments showed that the molecular interaction of LC3 with Atg3 and p62 was markedly increased by CLU. Stimulation of LC3-II conversion by CLU persisted in lipotoxic conditions, and FFA-induced apoptosis and dysfunction were simultaneously improved by CLU treatment. Finally, inhibition of LC3-II conversion by Atg3 gene knockdown markedly attenuated the cytoprotective effect of CLU.

Conclusion: Taken together, these findings suggest that CLU protects pancreatic β-cells against lipotoxicity-induced apoptosis via autophagy stimulation mediated by facilitating LC3-II conversion. Thus, CLU has therapeutic effects on FFA-induced pancreatic β-cell dysfunction.

求助全文
通过发布文献求助,成功后即可免费获取论文全文。 去求助
来源期刊
自引率
0.00%
发文量
0
×
引用
GB/T 7714-2015
复制
MLA
复制
APA
复制
导出至
BibTeX EndNote RefMan NoteFirst NoteExpress
×
提示
您的信息不完整,为了账户安全,请先补充。
现在去补充
×
提示
您因"违规操作"
具体请查看互助需知
我知道了
×
提示
确定
请完成安全验证×
copy
已复制链接
快去分享给好友吧!
我知道了
右上角分享
点击右上角分享
0
联系我们:info@booksci.cn Book学术提供免费学术资源搜索服务,方便国内外学者检索中英文文献。致力于提供最便捷和优质的服务体验。 Copyright © 2023 布克学术 All rights reserved.
京ICP备2023020795号-1
ghs 京公网安备 11010802042870号
Book学术文献互助
Book学术文献互助群
群 号:604180095
Book学术官方微信