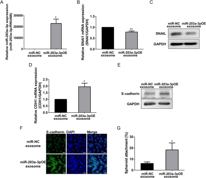
外泌体miR-203a-3p通过直接靶向子宫内膜上皮细胞中的SNAI1上调E-Cadherin表达,从而增强子宫内膜容受性。

IF 3.3 3区 医学 Q2 OBSTETRICS & GYNECOLOGY
Reproductive Medicine and Biology Pub Date : 2025-10-15 eCollection Date: 2025-01-01 DOI:10.1002/rmb2.12689
Seong-Lan Yu, Hyunghee Lee, Jihyun Park, Minhye Song, Dong Chul Lee, Tae-Hyun Kim, Sung Ki Lee, Ae Ra Han, Jaeku Kang, Seok-Rae Park
{"title":"外泌体miR-203a-3p通过直接靶向子宫内膜上皮细胞中的SNAI1上调E-Cadherin表达,从而增强子宫内膜容受性。","authors":"Seong-Lan Yu, Hyunghee Lee, Jihyun Park, Minhye Song, Dong Chul Lee, Tae-Hyun Kim, Sung Ki Lee, Ae Ra Han, Jaeku Kang, Seok-Rae Park","doi":"10.1002/rmb2.12689","DOIUrl":null,"url":null,"abstract":"<p><strong>Purpose: </strong>Endometrial receptivity is a critical determinant of successful embryo implantation and is intricately linked to the pathophysiology of infertility. This study aimed to elucidate the role of exosomal miR-203a-3p in regulating endometrial receptivity, thereby providing insights into potential therapeutic strategies for infertility treatment.</p><p><strong>Methods: </strong>Transcriptomic profiling of exosomes was performed to identify factors associated with endometrial receptivity. miR-203a-3p, exhibiting high expression levels in exosomes, was selected for further investigation. Human endometrial tissues from different menstrual phases and patient groups were analyzed for miR-203a-3p expression. Functional studies using miR-203a-3p mimics and engineered exosomes were conducted in non-receptive AN3-CA cells.</p><p><strong>Results: </strong>During the secretory phase, miR-203a-3p expression was markedly higher in the endometria of fertile women than in those of infertile women. Overexpression of miR-203a-3p, which directly targeted Snail family transcriptional repressor (SNAI1), resulted in increased E-cadherin expression and enhanced spheroid attachment in non-receptive AN3-CA cells. Consistently, delivery of miR-203a-3p mimics via engineered exosomes increased E-cadherin expression by suppressing SNAI1 and enhanced spheroid adhesion in AN3-CA cells.</p><p><strong>Conclusions: </strong>Our data highlight the importance of the miR-203a-3p/SNAI1/E-cadherin axis in governing endometrial receptivity. Exosome-mediated delivery of miR-203a-3p mimics may represent a promising therapeutic strategy for improving embryo implantation and treating infertility.</p>","PeriodicalId":21116,"journal":{"name":"Reproductive Medicine and Biology","volume":"24 1","pages":"e12689"},"PeriodicalIF":3.3000,"publicationDate":"2025-10-15","publicationTypes":"Journal Article","fieldsOfStudy":null,"isOpenAccess":false,"openAccessPdf":"https://www.ncbi.nlm.nih.gov/pmc/articles/PMC12522177/pdf/","citationCount":"0","resultStr":"{\"title\":\"Exosomal miR-203a-3p Enhances Endometrial Receptivity by Upregulating E-Cadherin Expression Through the Direct Targeting of SNAI1 in Endometrial Epithelial Cells.\",\"authors\":\"Seong-Lan Yu, Hyunghee Lee, Jihyun Park, Minhye Song, Dong Chul Lee, Tae-Hyun Kim, Sung Ki Lee, Ae Ra Han, Jaeku Kang, Seok-Rae Park\",\"doi\":\"10.1002/rmb2.12689\",\"DOIUrl\":null,\"url\":null,\"abstract\":\"<p><strong>Purpose: </strong>Endometrial receptivity is a critical determinant of successful embryo implantation and is intricately linked to the pathophysiology of infertility. This study aimed to elucidate the role of exosomal miR-203a-3p in regulating endometrial receptivity, thereby providing insights into potential therapeutic strategies for infertility treatment.</p><p><strong>Methods: </strong>Transcriptomic profiling of exosomes was performed to identify factors associated with endometrial receptivity. miR-203a-3p, exhibiting high expression levels in exosomes, was selected for further investigation. Human endometrial tissues from different menstrual phases and patient groups were analyzed for miR-203a-3p expression. Functional studies using miR-203a-3p mimics and engineered exosomes were conducted in non-receptive AN3-CA cells.</p><p><strong>Results: </strong>During the secretory phase, miR-203a-3p expression was markedly higher in the endometria of fertile women than in those of infertile women. Overexpression of miR-203a-3p, which directly targeted Snail family transcriptional repressor (SNAI1), resulted in increased E-cadherin expression and enhanced spheroid attachment in non-receptive AN3-CA cells. Consistently, delivery of miR-203a-3p mimics via engineered exosomes increased E-cadherin expression by suppressing SNAI1 and enhanced spheroid adhesion in AN3-CA cells.</p><p><strong>Conclusions: </strong>Our data highlight the importance of the miR-203a-3p/SNAI1/E-cadherin axis in governing endometrial receptivity. Exosome-mediated delivery of miR-203a-3p mimics may represent a promising therapeutic strategy for improving embryo implantation and treating infertility.</p>\",\"PeriodicalId\":21116,\"journal\":{\"name\":\"Reproductive Medicine and Biology\",\"volume\":\"24 1\",\"pages\":\"e12689\"},\"PeriodicalIF\":3.3000,\"publicationDate\":\"2025-10-15\",\"publicationTypes\":\"Journal Article\",\"fieldsOfStudy\":null,\"isOpenAccess\":false,\"openAccessPdf\":\"https://www.ncbi.nlm.nih.gov/pmc/articles/PMC12522177/pdf/\",\"citationCount\":\"0\",\"resultStr\":null,\"platform\":\"Semanticscholar\",\"paperid\":null,\"PeriodicalName\":\"Reproductive Medicine and Biology\",\"FirstCategoryId\":\"3\",\"ListUrlMain\":\"https://doi.org/10.1002/rmb2.12689\",\"RegionNum\":3,\"RegionCategory\":\"医学\",\"ArticlePicture\":[],\"TitleCN\":null,\"AbstractTextCN\":null,\"PMCID\":null,\"EPubDate\":\"2025/1/1 0:00:00\",\"PubModel\":\"eCollection\",\"JCR\":\"Q2\",\"JCRName\":\"OBSTETRICS & GYNECOLOGY\",\"Score\":null,\"Total\":0}","platform":"Semanticscholar","paperid":null,"PeriodicalName":"Reproductive Medicine and Biology","FirstCategoryId":"3","ListUrlMain":"https://doi.org/10.1002/rmb2.12689","RegionNum":3,"RegionCategory":"医学","ArticlePicture":[],"TitleCN":null,"AbstractTextCN":null,"PMCID":null,"EPubDate":"2025/1/1 0:00:00","PubModel":"eCollection","JCR":"Q2","JCRName":"OBSTETRICS & GYNECOLOGY","Score":null,"Total":0}
引用次数: 0

摘要

目的:子宫内膜容受性是胚胎成功着床的关键决定因素,与不孕症的病理生理有着复杂的联系。本研究旨在阐明外泌体miR-203a-3p在调节子宫内膜容受性中的作用,从而为不孕症治疗的潜在治疗策略提供见解。方法:对外泌体进行转录组学分析,以确定与子宫内膜容受性相关的因素。miR-203a-3p在外泌体中表现出高表达水平,我们选择它进行进一步的研究。分析不同月经期和患者组的人子宫内膜组织中miR-203a-3p的表达。在非接受性AN3-CA细胞中使用miR-203a-3p模拟物和工程外泌体进行功能研究。结果:在分泌期,miR-203a-3p在可育女性子宫内膜中的表达明显高于未育女性。直接靶向Snail家族转录抑制因子(SNAI1)的miR-203a-3p过表达导致非接受性AN3-CA细胞中E-cadherin表达增加和球体附着增强。一致地,通过工程外泌体递送miR-203a-3p模拟物通过抑制SNAI1和增强AN3-CA细胞的球体粘附来增加E-cadherin的表达。结论:我们的数据强调了miR-203a-3p/SNAI1/E-cadherin轴在控制子宫内膜容受性中的重要性。外泌体介导的miR-203a-3p模拟物的递送可能是改善胚胎着床和治疗不孕症的一种有前途的治疗策略。
本文章由计算机程序翻译,如有差异,请以英文原文为准。

Exosomal miR-203a-3p Enhances Endometrial Receptivity by Upregulating E-Cadherin Expression Through the Direct Targeting of SNAI1 in Endometrial Epithelial Cells.

Exosomal miR-203a-3p Enhances Endometrial Receptivity by Upregulating E-Cadherin Expression Through the Direct Targeting of SNAI1 in Endometrial Epithelial Cells.

Exosomal miR-203a-3p Enhances Endometrial Receptivity by Upregulating E-Cadherin Expression Through the Direct Targeting of SNAI1 in Endometrial Epithelial Cells.

Exosomal miR-203a-3p Enhances Endometrial Receptivity by Upregulating E-Cadherin Expression Through the Direct Targeting of SNAI1 in Endometrial Epithelial Cells.

Purpose: Endometrial receptivity is a critical determinant of successful embryo implantation and is intricately linked to the pathophysiology of infertility. This study aimed to elucidate the role of exosomal miR-203a-3p in regulating endometrial receptivity, thereby providing insights into potential therapeutic strategies for infertility treatment.

Methods: Transcriptomic profiling of exosomes was performed to identify factors associated with endometrial receptivity. miR-203a-3p, exhibiting high expression levels in exosomes, was selected for further investigation. Human endometrial tissues from different menstrual phases and patient groups were analyzed for miR-203a-3p expression. Functional studies using miR-203a-3p mimics and engineered exosomes were conducted in non-receptive AN3-CA cells.

Results: During the secretory phase, miR-203a-3p expression was markedly higher in the endometria of fertile women than in those of infertile women. Overexpression of miR-203a-3p, which directly targeted Snail family transcriptional repressor (SNAI1), resulted in increased E-cadherin expression and enhanced spheroid attachment in non-receptive AN3-CA cells. Consistently, delivery of miR-203a-3p mimics via engineered exosomes increased E-cadherin expression by suppressing SNAI1 and enhanced spheroid adhesion in AN3-CA cells.

Conclusions: Our data highlight the importance of the miR-203a-3p/SNAI1/E-cadherin axis in governing endometrial receptivity. Exosome-mediated delivery of miR-203a-3p mimics may represent a promising therapeutic strategy for improving embryo implantation and treating infertility.

求助全文
通过发布文献求助,成功后即可免费获取论文全文。 去求助
来源期刊
CiteScore
5.70
自引率
5.90%
发文量
53
审稿时长
20 weeks
期刊介绍: Reproductive Medicine and Biology (RMB) is the official English journal of the Japan Society for Reproductive Medicine, the Japan Society of Fertilization and Implantation, the Japan Society of Andrology, and publishes original research articles that report new findings or concepts in all aspects of reproductive phenomena in all kinds of mammals. Papers in any of the following fields will be considered: andrology, endocrinology, oncology, immunology, genetics, function of gonads and genital tracts, erectile dysfunction, gametogenesis, function of accessory sex organs, fertilization, embryogenesis, embryo manipulation, pregnancy, implantation, ontogenesis, infectious disease, contraception, etc.
×
引用
GB/T 7714-2015
复制
MLA
复制
APA
复制
导出至
BibTeX EndNote RefMan NoteFirst NoteExpress
×
提示
您的信息不完整,为了账户安全,请先补充。
现在去补充
×
提示
您因"违规操作"
具体请查看互助需知
我知道了
×
提示
确定
请完成安全验证×
copy
已复制链接
快去分享给好友吧!
我知道了
右上角分享
点击右上角分享
0
联系我们:info@booksci.cn Book学术提供免费学术资源搜索服务,方便国内外学者检索中英文文献。致力于提供最便捷和优质的服务体验。 Copyright © 2023 布克学术 All rights reserved.
京ICP备2023020795号-1
ghs 京公网安备 11010802042870号
Book学术文献互助
Book学术文献互助群
群 号:604180095
Book学术官方微信