NR2F1转录激活MACF1驱动wnt介导的肺腺癌局灶性粘附和转移。

IF 3.4 3区 医学 Q2 MEDICINE, RESEARCH & EXPERIMENTAL
Yi Zhou, Jing Wang, Yangcheng Sun, Qiangyan Zhang, Xiangyu Su
{"title":"NR2F1转录激活MACF1驱动wnt介导的肺腺癌局灶性粘附和转移。","authors":"Yi Zhou, Jing Wang, Yangcheng Sun, Qiangyan Zhang, Xiangyu Su","doi":"10.1186/s40001-025-03332-6","DOIUrl":null,"url":null,"abstract":"<p><strong>Objective: </strong>To investigate the regulatory role of MACF1 and its upstream transcriptional control in focal adhesion remodeling and tumor progression in lung adenocarcinoma (LUAD).</p><p><strong>Methods: </strong>We employed in vitro loss- and gain-of-function assays using shRNA-mediated knockdown and ectopic overexpression of MACF1 and NR2F1 in LUAD cell lines (H1299 and Calu-3). Cell proliferation, adhesion, and migration were assessed by CCK-8, EdU, crystal violet, and Transwell assays. In vivo tumor growth and metastasis were evaluated using subcutaneous and tail vein xenograft models in nude mice. RNA-seq and GSEA were performed to identify MACF1-regulated pathways, followed by nuclear-cytoplasmic fractionation, dual-luciferase reporter assays, and immunofluorescence to assess WNT/β-catenin activity. ChIP-qPCR and ChIP-seq data from ENCODE were used to validate NR2F1 binding to the MACF1 promoter.</p><p><strong>Results: </strong>MACF1 knockdown significantly suppressed LUAD cell proliferation, DNA replication, adhesion, and migration, and reduced tumor burden and lung metastases in vivo. Mechanistically, MACF1 activated WNT/β-catenin signaling by promoting CTNNB1 nuclear translocation, which upregulated focal adhesion genes (Paxillin, FAK, ITGB1). CTNNB1 agonist TWS119 restored focal adhesion in MACF1-deficient cells. Bioinformatic prediction and ChIP validation identified NR2F1 as a transcription factor directly targeting the MACF1 promoter. NR2F1 deficiency reduced MACF1 expression and phenocopied its functional loss, while MACF1 overexpression rescued the impaired phenotype.</p><p><strong>Conclusion: </strong>Our study uncovers a previously unrecognized NR2F1-MACF1-WNT axis that drives focal adhesion formation and LUAD progression. Targeting this regulatory circuit may offer new avenues for anti-metastatic therapy in lung adenocarcinoma.</p><p><strong>Highlights: </strong>1. NR2F1 is identified as a direct upstream transcription factor that activates MACF1 expression in LUAD. 2. MACF1 promotes LUAD cell proliferation, adhesion, and migration by enhancing focal adhesion assembly. 3. MACF1 activates the WNT/CTNNB1 signaling cascade, facilitating CTNNB1 nuclear translocation and downstream target expression. 4. Loss of MACF1 impairs focal adhesion formation and metastatic potential both in vitro and in xenograft and tail vein models. 5. The NR2F1-MACF1-WNT axis represents a novel regulatory circuit driving LUAD metastasis and offers potential therapeutic targets.</p>","PeriodicalId":11949,"journal":{"name":"European Journal of Medical Research","volume":"30 1","pages":"988"},"PeriodicalIF":3.4000,"publicationDate":"2025-10-16","publicationTypes":"Journal Article","fieldsOfStudy":null,"isOpenAccess":false,"openAccessPdf":"https://www.ncbi.nlm.nih.gov/pmc/articles/PMC12533429/pdf/","citationCount":"0","resultStr":"{\"title\":\"Transcriptional activation of MACF1 by NR2F1 drives WNT-mediated focal adhesion and metastasis in lung adenocarcinoma.\",\"authors\":\"Yi Zhou, Jing Wang, Yangcheng Sun, Qiangyan Zhang, Xiangyu Su\",\"doi\":\"10.1186/s40001-025-03332-6\",\"DOIUrl\":null,\"url\":null,\"abstract\":\"<p><strong>Objective: </strong>To investigate the regulatory role of MACF1 and its upstream transcriptional control in focal adhesion remodeling and tumor progression in lung adenocarcinoma (LUAD).</p><p><strong>Methods: </strong>We employed in vitro loss- and gain-of-function assays using shRNA-mediated knockdown and ectopic overexpression of MACF1 and NR2F1 in LUAD cell lines (H1299 and Calu-3). Cell proliferation, adhesion, and migration were assessed by CCK-8, EdU, crystal violet, and Transwell assays. In vivo tumor growth and metastasis were evaluated using subcutaneous and tail vein xenograft models in nude mice. RNA-seq and GSEA were performed to identify MACF1-regulated pathways, followed by nuclear-cytoplasmic fractionation, dual-luciferase reporter assays, and immunofluorescence to assess WNT/β-catenin activity. ChIP-qPCR and ChIP-seq data from ENCODE were used to validate NR2F1 binding to the MACF1 promoter.</p><p><strong>Results: </strong>MACF1 knockdown significantly suppressed LUAD cell proliferation, DNA replication, adhesion, and migration, and reduced tumor burden and lung metastases in vivo. Mechanistically, MACF1 activated WNT/β-catenin signaling by promoting CTNNB1 nuclear translocation, which upregulated focal adhesion genes (Paxillin, FAK, ITGB1). CTNNB1 agonist TWS119 restored focal adhesion in MACF1-deficient cells. Bioinformatic prediction and ChIP validation identified NR2F1 as a transcription factor directly targeting the MACF1 promoter. NR2F1 deficiency reduced MACF1 expression and phenocopied its functional loss, while MACF1 overexpression rescued the impaired phenotype.</p><p><strong>Conclusion: </strong>Our study uncovers a previously unrecognized NR2F1-MACF1-WNT axis that drives focal adhesion formation and LUAD progression. Targeting this regulatory circuit may offer new avenues for anti-metastatic therapy in lung adenocarcinoma.</p><p><strong>Highlights: </strong>1. NR2F1 is identified as a direct upstream transcription factor that activates MACF1 expression in LUAD. 2. MACF1 promotes LUAD cell proliferation, adhesion, and migration by enhancing focal adhesion assembly. 3. MACF1 activates the WNT/CTNNB1 signaling cascade, facilitating CTNNB1 nuclear translocation and downstream target expression. 4. Loss of MACF1 impairs focal adhesion formation and metastatic potential both in vitro and in xenograft and tail vein models. 5. The NR2F1-MACF1-WNT axis represents a novel regulatory circuit driving LUAD metastasis and offers potential therapeutic targets.</p>\",\"PeriodicalId\":11949,\"journal\":{\"name\":\"European Journal of Medical Research\",\"volume\":\"30 1\",\"pages\":\"988\"},\"PeriodicalIF\":3.4000,\"publicationDate\":\"2025-10-16\",\"publicationTypes\":\"Journal Article\",\"fieldsOfStudy\":null,\"isOpenAccess\":false,\"openAccessPdf\":\"https://www.ncbi.nlm.nih.gov/pmc/articles/PMC12533429/pdf/\",\"citationCount\":\"0\",\"resultStr\":null,\"platform\":\"Semanticscholar\",\"paperid\":null,\"PeriodicalName\":\"European Journal of Medical Research\",\"FirstCategoryId\":\"3\",\"ListUrlMain\":\"https://doi.org/10.1186/s40001-025-03332-6\",\"RegionNum\":3,\"RegionCategory\":\"医学\",\"ArticlePicture\":[],\"TitleCN\":null,\"AbstractTextCN\":null,\"PMCID\":null,\"EPubDate\":\"\",\"PubModel\":\"\",\"JCR\":\"Q2\",\"JCRName\":\"MEDICINE, RESEARCH & EXPERIMENTAL\",\"Score\":null,\"Total\":0}","platform":"Semanticscholar","paperid":null,"PeriodicalName":"European Journal of Medical Research","FirstCategoryId":"3","ListUrlMain":"https://doi.org/10.1186/s40001-025-03332-6","RegionNum":3,"RegionCategory":"医学","ArticlePicture":[],"TitleCN":null,"AbstractTextCN":null,"PMCID":null,"EPubDate":"","PubModel":"","JCR":"Q2","JCRName":"MEDICINE, RESEARCH & EXPERIMENTAL","Score":null,"Total":0}
引用次数: 0

摘要

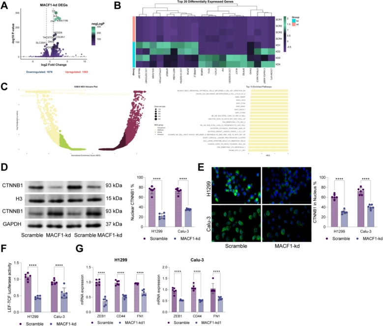
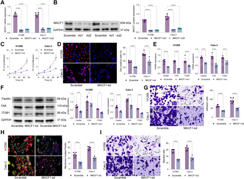
目的:探讨肺腺癌(LUAD)中MACF1及其上游转录调控在局灶黏附重塑和肿瘤进展中的调控作用。方法:在LUAD细胞系(H1299和Calu-3)中,我们采用shrna介导的MACF1和NR2F1的敲低和异位过表达的方法进行体外功能丧失和功能获得实验。通过CCK-8、EdU、结晶紫和Transwell检测细胞增殖、粘附和迁移。采用裸鼠皮下和尾静脉异种移植模型评价肿瘤在体内的生长和转移。采用RNA-seq和GSEA鉴定macf1调控的途径,随后采用核细胞质分离、双荧光素酶报告基因检测和免疫荧光法评估WNT/β-catenin活性。利用ENCODE的ChIP-qPCR和ChIP-seq数据验证NR2F1与MACF1启动子的结合。结果:MACF1基因敲低可显著抑制LUAD细胞的增殖、DNA复制、粘附和迁移,减少体内肿瘤负荷和肺转移。机制上,MACF1通过促进CTNNB1核易位激活WNT/β-catenin信号通路,从而上调局灶黏附基因(Paxillin, FAK, ITGB1)。CTNNB1激动剂TWS119可恢复macf1缺陷细胞的局灶黏附。生物信息学预测和芯片验证证实NR2F1是直接靶向MACF1启动子的转录因子。NR2F1缺乏降低了MACF1的表达并表型化了其功能丧失,而MACF1过表达挽救了受损的表型。结论:我们的研究揭示了一个以前未被识别的NR2F1-MACF1-WNT轴,该轴驱动局灶性粘连形成和LUAD进展。靶向这一调控通路可能为肺腺癌的抗转移治疗提供新的途径。特色:1。NR2F1被认为是LUAD中激活MACF1表达的直接上游转录因子。2. MACF1通过增强黏附聚集体促进LUAD细胞增殖、黏附和迁移。3. MACF1激活WNT/CTNNB1信号级联,促进CTNNB1核易位和下游靶标表达。4. 在体外、异种移植物和尾静脉模型中,MACF1的缺失会损害局灶性粘连的形成和转移潜力。5. NR2F1-MACF1-WNT轴代表了一种驱动LUAD转移的新调控回路,并提供了潜在的治疗靶点。
本文章由计算机程序翻译,如有差异,请以英文原文为准。

Transcriptional activation of MACF1 by NR2F1 drives WNT-mediated focal adhesion and metastasis in lung adenocarcinoma.

Transcriptional activation of MACF1 by NR2F1 drives WNT-mediated focal adhesion and metastasis in lung adenocarcinoma.

Transcriptional activation of MACF1 by NR2F1 drives WNT-mediated focal adhesion and metastasis in lung adenocarcinoma.

Transcriptional activation of MACF1 by NR2F1 drives WNT-mediated focal adhesion and metastasis in lung adenocarcinoma.

Objective: To investigate the regulatory role of MACF1 and its upstream transcriptional control in focal adhesion remodeling and tumor progression in lung adenocarcinoma (LUAD).

Methods: We employed in vitro loss- and gain-of-function assays using shRNA-mediated knockdown and ectopic overexpression of MACF1 and NR2F1 in LUAD cell lines (H1299 and Calu-3). Cell proliferation, adhesion, and migration were assessed by CCK-8, EdU, crystal violet, and Transwell assays. In vivo tumor growth and metastasis were evaluated using subcutaneous and tail vein xenograft models in nude mice. RNA-seq and GSEA were performed to identify MACF1-regulated pathways, followed by nuclear-cytoplasmic fractionation, dual-luciferase reporter assays, and immunofluorescence to assess WNT/β-catenin activity. ChIP-qPCR and ChIP-seq data from ENCODE were used to validate NR2F1 binding to the MACF1 promoter.

Results: MACF1 knockdown significantly suppressed LUAD cell proliferation, DNA replication, adhesion, and migration, and reduced tumor burden and lung metastases in vivo. Mechanistically, MACF1 activated WNT/β-catenin signaling by promoting CTNNB1 nuclear translocation, which upregulated focal adhesion genes (Paxillin, FAK, ITGB1). CTNNB1 agonist TWS119 restored focal adhesion in MACF1-deficient cells. Bioinformatic prediction and ChIP validation identified NR2F1 as a transcription factor directly targeting the MACF1 promoter. NR2F1 deficiency reduced MACF1 expression and phenocopied its functional loss, while MACF1 overexpression rescued the impaired phenotype.

Conclusion: Our study uncovers a previously unrecognized NR2F1-MACF1-WNT axis that drives focal adhesion formation and LUAD progression. Targeting this regulatory circuit may offer new avenues for anti-metastatic therapy in lung adenocarcinoma.

Highlights: 1. NR2F1 is identified as a direct upstream transcription factor that activates MACF1 expression in LUAD. 2. MACF1 promotes LUAD cell proliferation, adhesion, and migration by enhancing focal adhesion assembly. 3. MACF1 activates the WNT/CTNNB1 signaling cascade, facilitating CTNNB1 nuclear translocation and downstream target expression. 4. Loss of MACF1 impairs focal adhesion formation and metastatic potential both in vitro and in xenograft and tail vein models. 5. The NR2F1-MACF1-WNT axis represents a novel regulatory circuit driving LUAD metastasis and offers potential therapeutic targets.

求助全文
通过发布文献求助,成功后即可免费获取论文全文。 去求助
来源期刊
European Journal of Medical Research
European Journal of Medical Research 医学-医学:研究与实验
CiteScore
3.20
自引率
0.00%
发文量
247
审稿时长
>12 weeks
期刊介绍: European Journal of Medical Research publishes translational and clinical research of international interest across all medical disciplines, enabling clinicians and other researchers to learn about developments and innovations within these disciplines and across the boundaries between disciplines. The journal publishes high quality research and reviews and aims to ensure that the results of all well-conducted research are published, regardless of their outcome.
×
引用
GB/T 7714-2015
复制
MLA
复制
APA
复制
导出至
BibTeX EndNote RefMan NoteFirst NoteExpress
×
提示
您的信息不完整,为了账户安全,请先补充。
现在去补充
×
提示
您因"违规操作"
具体请查看互助需知
我知道了
×
提示
确定
请完成安全验证×
copy
已复制链接
快去分享给好友吧!
我知道了
右上角分享
点击右上角分享
0
联系我们:info@booksci.cn Book学术提供免费学术资源搜索服务,方便国内外学者检索中英文文献。致力于提供最便捷和优质的服务体验。 Copyright © 2023 布克学术 All rights reserved.
京ICP备2023020795号-1
ghs 京公网安备 11010802042870号
Book学术文献互助
Book学术文献互助群
群 号:604180095
Book学术官方微信