利用预测强化学习优化云中的资源分配。

IF 3.9 2区 综合性期刊 Q1 MULTIDISCIPLINARY SCIENCES
S Kayalvili, R Senthilkumar, S Yasotha, R S Kamalakannan
{"title":"利用预测强化学习优化云中的资源分配。","authors":"S Kayalvili, R Senthilkumar, S Yasotha, R S Kamalakannan","doi":"10.1038/s41598-025-19927-2","DOIUrl":null,"url":null,"abstract":"<p><p>Due to its many applications, cloud computing has gained popularity in recent years. It is simple and fast to access shared resources at any time from any location. Cloud-based package facilities need adaptive resource allocation (RA) to provide Quality-of-Service (QoS) while lowering resource prices owing to workloads and service demands that change over time. As a result of the constantly shifting system states, resource allocation presents enormous challenges. The old methods often require specialist knowledge, which may result in poor adaptability. Additionally, it aims for environments with set workloads; hence, it cannot be used successfully in real-world contexts with fluctuating workloads. This research therefore proposes a Prediction-enabled feedback system to solve these significant problems with the reinforcement learning-based RA (PCRA) framework. Firstly, this research creates a more accurate Q-value prediction to forecast management value processes at various scheme conditions, using Q-values as the basis. For accurate Q-value prediction, the model makes use of several prediction learners using the Q-learning method. Also, an improved optimization-based algorithm is utilized to discover impartial resource allocations called the Feature Selection Whale Optimization Algorithm (FSWOA). Simulations based on practical scenarios using CloudStack and RUBiS benchmarks demonstrate the effectiveness of PCRA for real-time RA. Simulations demonstrate that the PCRA framework achieves a 94.7% Q-value prediction accuracy and reduces SLA violations and resource cost by 17.4% compared to traditional round-robin scheduling.</p>","PeriodicalId":21811,"journal":{"name":"Scientific Reports","volume":"15 1","pages":"36088"},"PeriodicalIF":3.9000,"publicationDate":"2025-10-15","publicationTypes":"Journal Article","fieldsOfStudy":null,"isOpenAccess":false,"openAccessPdf":"https://www.ncbi.nlm.nih.gov/pmc/articles/PMC12528473/pdf/","citationCount":"0","resultStr":"{\"title\":\"An optimized resource allocation in cloud using prediction enabled reinforcement learning.\",\"authors\":\"S Kayalvili, R Senthilkumar, S Yasotha, R S Kamalakannan\",\"doi\":\"10.1038/s41598-025-19927-2\",\"DOIUrl\":null,\"url\":null,\"abstract\":\"<p><p>Due to its many applications, cloud computing has gained popularity in recent years. It is simple and fast to access shared resources at any time from any location. Cloud-based package facilities need adaptive resource allocation (RA) to provide Quality-of-Service (QoS) while lowering resource prices owing to workloads and service demands that change over time. As a result of the constantly shifting system states, resource allocation presents enormous challenges. The old methods often require specialist knowledge, which may result in poor adaptability. Additionally, it aims for environments with set workloads; hence, it cannot be used successfully in real-world contexts with fluctuating workloads. This research therefore proposes a Prediction-enabled feedback system to solve these significant problems with the reinforcement learning-based RA (PCRA) framework. Firstly, this research creates a more accurate Q-value prediction to forecast management value processes at various scheme conditions, using Q-values as the basis. For accurate Q-value prediction, the model makes use of several prediction learners using the Q-learning method. Also, an improved optimization-based algorithm is utilized to discover impartial resource allocations called the Feature Selection Whale Optimization Algorithm (FSWOA). Simulations based on practical scenarios using CloudStack and RUBiS benchmarks demonstrate the effectiveness of PCRA for real-time RA. Simulations demonstrate that the PCRA framework achieves a 94.7% Q-value prediction accuracy and reduces SLA violations and resource cost by 17.4% compared to traditional round-robin scheduling.</p>\",\"PeriodicalId\":21811,\"journal\":{\"name\":\"Scientific Reports\",\"volume\":\"15 1\",\"pages\":\"36088\"},\"PeriodicalIF\":3.9000,\"publicationDate\":\"2025-10-15\",\"publicationTypes\":\"Journal Article\",\"fieldsOfStudy\":null,\"isOpenAccess\":false,\"openAccessPdf\":\"https://www.ncbi.nlm.nih.gov/pmc/articles/PMC12528473/pdf/\",\"citationCount\":\"0\",\"resultStr\":null,\"platform\":\"Semanticscholar\",\"paperid\":null,\"PeriodicalName\":\"Scientific Reports\",\"FirstCategoryId\":\"103\",\"ListUrlMain\":\"https://doi.org/10.1038/s41598-025-19927-2\",\"RegionNum\":2,\"RegionCategory\":\"综合性期刊\",\"ArticlePicture\":[],\"TitleCN\":null,\"AbstractTextCN\":null,\"PMCID\":null,\"EPubDate\":\"\",\"PubModel\":\"\",\"JCR\":\"Q1\",\"JCRName\":\"MULTIDISCIPLINARY SCIENCES\",\"Score\":null,\"Total\":0}","platform":"Semanticscholar","paperid":null,"PeriodicalName":"Scientific Reports","FirstCategoryId":"103","ListUrlMain":"https://doi.org/10.1038/s41598-025-19927-2","RegionNum":2,"RegionCategory":"综合性期刊","ArticlePicture":[],"TitleCN":null,"AbstractTextCN":null,"PMCID":null,"EPubDate":"","PubModel":"","JCR":"Q1","JCRName":"MULTIDISCIPLINARY SCIENCES","Score":null,"Total":0}
引用次数: 0

摘要

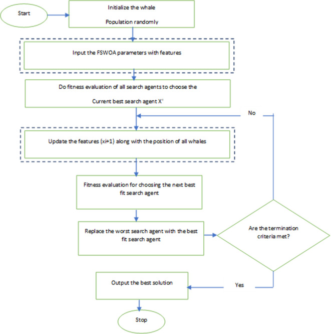
由于其众多的应用,云计算在最近几年得到了普及。在任何时间从任何位置访问共享资源都是简单快速的。基于云的包设施需要自适应资源分配(RA)来提供服务质量(QoS),同时由于工作负载和服务需求随时间变化而降低资源价格。由于系统状态的不断变化,资源分配面临着巨大的挑战。旧的方法往往需要专业知识,这可能导致适应性差。此外,它的目标是具有固定工作负载的环境;因此,它不能在具有波动工作负载的实际上下文中成功使用。因此,本研究提出了一种基于预测的反馈系统,通过基于强化学习的RA (PCRA)框架来解决这些重大问题。首先,本研究以q值为依据,建立了更准确的q值预测,预测了各种方案条件下的管理价值过程。为了准确预测q值,该模型使用了几个使用q学习方法的预测学习器。此外,还利用一种改进的基于优化的算法来发现公平的资源分配,称为特征选择鲸鱼优化算法(FSWOA)。基于CloudStack和RUBiS基准测试的实际场景仿真证明了PCRA在实时RA中的有效性。仿真结果表明,与传统的轮循调度相比,PCRA框架的q值预测准确率达到94.7%,SLA违规和资源成本降低17.4%。
本文章由计算机程序翻译,如有差异,请以英文原文为准。

An optimized resource allocation in cloud using prediction enabled reinforcement learning.

An optimized resource allocation in cloud using prediction enabled reinforcement learning.

An optimized resource allocation in cloud using prediction enabled reinforcement learning.

An optimized resource allocation in cloud using prediction enabled reinforcement learning.

Due to its many applications, cloud computing has gained popularity in recent years. It is simple and fast to access shared resources at any time from any location. Cloud-based package facilities need adaptive resource allocation (RA) to provide Quality-of-Service (QoS) while lowering resource prices owing to workloads and service demands that change over time. As a result of the constantly shifting system states, resource allocation presents enormous challenges. The old methods often require specialist knowledge, which may result in poor adaptability. Additionally, it aims for environments with set workloads; hence, it cannot be used successfully in real-world contexts with fluctuating workloads. This research therefore proposes a Prediction-enabled feedback system to solve these significant problems with the reinforcement learning-based RA (PCRA) framework. Firstly, this research creates a more accurate Q-value prediction to forecast management value processes at various scheme conditions, using Q-values as the basis. For accurate Q-value prediction, the model makes use of several prediction learners using the Q-learning method. Also, an improved optimization-based algorithm is utilized to discover impartial resource allocations called the Feature Selection Whale Optimization Algorithm (FSWOA). Simulations based on practical scenarios using CloudStack and RUBiS benchmarks demonstrate the effectiveness of PCRA for real-time RA. Simulations demonstrate that the PCRA framework achieves a 94.7% Q-value prediction accuracy and reduces SLA violations and resource cost by 17.4% compared to traditional round-robin scheduling.

求助全文
通过发布文献求助,成功后即可免费获取论文全文。 去求助
来源期刊
Scientific Reports
Scientific Reports Natural Science Disciplines-
CiteScore
7.50
自引率
4.30%
发文量
19567
审稿时长
3.9 months
期刊介绍: We publish original research from all areas of the natural sciences, psychology, medicine and engineering. You can learn more about what we publish by browsing our specific scientific subject areas below or explore Scientific Reports by browsing all articles and collections. Scientific Reports has a 2-year impact factor: 4.380 (2021), and is the 6th most-cited journal in the world, with more than 540,000 citations in 2020 (Clarivate Analytics, 2021). •Engineering Engineering covers all aspects of engineering, technology, and applied science. It plays a crucial role in the development of technologies to address some of the world''s biggest challenges, helping to save lives and improve the way we live. •Physical sciences Physical sciences are those academic disciplines that aim to uncover the underlying laws of nature — often written in the language of mathematics. It is a collective term for areas of study including astronomy, chemistry, materials science and physics. •Earth and environmental sciences Earth and environmental sciences cover all aspects of Earth and planetary science and broadly encompass solid Earth processes, surface and atmospheric dynamics, Earth system history, climate and climate change, marine and freshwater systems, and ecology. It also considers the interactions between humans and these systems. •Biological sciences Biological sciences encompass all the divisions of natural sciences examining various aspects of vital processes. The concept includes anatomy, physiology, cell biology, biochemistry and biophysics, and covers all organisms from microorganisms, animals to plants. •Health sciences The health sciences study health, disease and healthcare. This field of study aims to develop knowledge, interventions and technology for use in healthcare to improve the treatment of patients.
×
引用
GB/T 7714-2015
复制
MLA
复制
APA
复制
导出至
BibTeX EndNote RefMan NoteFirst NoteExpress
×
提示
您的信息不完整,为了账户安全,请先补充。
现在去补充
×
提示
您因"违规操作"
具体请查看互助需知
我知道了
×
提示
确定
请完成安全验证×
copy
已复制链接
快去分享给好友吧!
我知道了
右上角分享
点击右上角分享
0
联系我们:info@booksci.cn Book学术提供免费学术资源搜索服务,方便国内外学者检索中英文文献。致力于提供最便捷和优质的服务体验。 Copyright © 2023 布克学术 All rights reserved.
京ICP备2023020795号-1
ghs 京公网安备 11010802042870号
Book学术文献互助
Book学术文献互助群
群 号:604180095
Book学术官方微信